Fórum témák
» Több friss téma |
Fórum » Áramerősség korlátozás
Témaindító: CoderKevin, idő: Jún 4, 2009
Témakörök:
Sziasztok!
Egy kis segítségre lenne szükségem.Van egy 12V 7A-es trafóm és egy 12V 2,5A-re lenne szükségem. Mit tegyek,hogy lecsökkentsem az áramerősséget? Üdv.: Laci
Szia!
Ezt a tápot egy monitorra kötöttem(mármint a 12V 7A-est).A gyári tápnak 12V 2,5A-esnek kellene lennie.Működik vele de éreztem 5-10perc után egy kis érdekes szagot.Biztos nem fog szerinted tönkremenni benne valami ha továbbra is ezzel használom? Üdv.:Laci
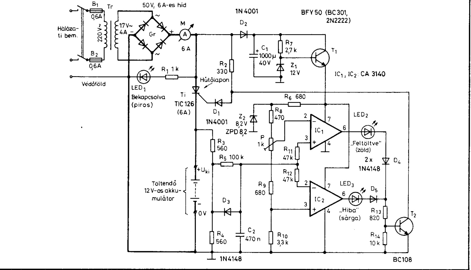
Kedves Fórumtársak! Nagy a bajon. Akksi töltőbe szeretnék áramkorlátot. A töltő felépítése: 18V váltófesz -> Egyenírányítás -> Soros áramkorlát ellenállás -> tirisztor -> akksira. Egy baj van. Az áramkorlátozó ellenállás nagyon melegszik, mert a rajta eső feszültségnek minimum 600mV körülinek kell lennie, hogy kinyithasson egy pnp tranzisztor, ami áttétesen lezárja a tirisztor gyújtását. Szeretném csökkenteni az ellenállás értékét(disszipációját), de nem tudom kisebb feszültségesésnél mivel lehetne lezáratni a tirisztor nyitását. Szerintem valami műveleti erősítő segíthetne rajtam, de ilyen áramkorlátozóról nem találtam kapcsolást. Szerintem, az is bonyolítja a helyzetet, hogy lüktető egyenáramot kell korlátozni. Valakinek valami help?
Szia!
Használj Darlington-tranzisztort. Azoknak jóval nagyobb az áramerősítése, ezért kisebb bázisáram is elgendő a kivezérlésükhöz.
Megoldás lehet, ha nagyobb teljesítményű ellenállást teszel bele, vagy négy kissebbet használsz, így a teljesítmény eloszlik. Kettőt-kettőt sorba és ezeket párhuzamosan kötöd. Egyébként pedig marad kadarist javaslata, vagy a kapcsolás áttervezése.
De a darlington tranyó nyitó feszültsége is 600mV, nem? Vagyis ekkor fesz. mindenképp esni kell a korlát ellenálláson. Az áram maximuma pedig 2-8A közt kellene változtatni, állítani. Ez esetben 2A-nál lenne 600mv (hogy ki nyisson a tranyó) az már 8A-nél 2,4V-os fesz. esés egy 0.3 ohmos ellenálláson. Itt a disszipáció már 19.2W. Értem, én hogy soros és párhuzamos ellenállások, teljesítmény megosztás, de 20 wattot folyamatosan eldisszipálni több órán keresztül egy műanyag dobozban... Köszönöm a segítséget, de szerintem más irányba kellene elindulnom.
Ezt a 600mV-ot honnan szűrted le vagy ki mondta? A tranzisztort a bázisán keresztül vezéreljük árammal. A tranzisztor maradékfeszültsége lehet 600mV, de az nem a vezérlésnél jelentkezik, hanem a kollektor-emittere között. Ráadásul azt írtad, hogy egy tirisztort kell vezérelnie ennek a tranzisztornak. Akkor meg miről beszélünk?
A darlington tranzisztorban két EB átmenet kapcsolódik sorba, így a nyitófeszültsége kétszerese egy egyszerű tranzisztorénak.
![]() Műveleti erősítő nélkül úgy lehet trükközni, hogy a báziskörbe beteszünk egy ellenállást, amin létrehozunk egy stabil előfeszítő feszültséget, pl 0,4 voltot. Így a sönt ellenálláson elég 0,1-0,2 V emelkedés a nyitáshoz. Egyébként differenciál erősítővel 2 tranzisztorral is nagyon érzékeny áramfigyelőt lehet alkotni.
Valóban nem a legjobb választása Darlington egy ilyen esetben, de egy egyszerű erősítővel megfejelve jobb lesz a hatásfok.
Minden bipoláris tranzisztornak van nyitó feszültsége (Si esetén 450-600mV), ami ahhoz kell, hogy a tranzisztor kinyisson. Ha ez a feszültség nincs meg, hiába van (pontosabban "lenne") áram nem nyit ki a tranyó. Ha már kinyitott, valóban a bázis áram vezérli a kollektor áramot. Legalábbis én így tanultam. Nem biztos, hogy igazam van, de én így tudom.
Ezért kell előfeszültséget adni ellenállásosztóval és akkor nem lesz ilyen nyitófeszültség-probléma. Úgy, mint a hangfrekvenciás előerősítőknél.
Értem. Közben találtam egy kapcsolást, amit némileg átalakítva, tudhatja ami nekem kellene. Ez töltő áram visszajelző, de akár a tirisztort is tilthatja.
. Szerintetek hova kellene az áramkorlátot szabályzó potit belerakni (ami be állítja 2-8A szabályzási szintet)? A műv erősítő kimenetén létrehoznék egy fesz. osztót, amelynek középső tagja a poti lenne (alsó és felső ellenállás a szabályzási tartományt állítaná) , csúszó érintkezője pedig egy ellenálláson keresztül egy tranyó bázisára, mely kiiktatja a tirisztorom gyújtását. Működhet ez így?
Ennek így nem sok értelme van, amit leírtál. A műverősítő körül ott van minden, ami kell. Miért akarod átalakítani? De nem erősítő kell neked, hanem egyszerű komparátor. Ami az elért áram felett kimenetét váltja. De valami keverés van még a dologban, mert a tirisztort nem tudod lezárni. Ha azt kinyitottad, az addig vezet, amíg áram folyik rajta. Ha a tartási áram alá csökken az érték, akkor lezár.
Innen látszik melyik elektronika óráról hiányoztam...
A komparátor is műveleti erősítő, csak az üzemmódja (kapcsolása) teszi komparátorrá? Vagy van külön komparátor ic? Ráadásul annak a kimenete vagy magas, vagy alacsony (bineáris, nem analóg), nincs köztes állapot? Hát akkor nekem komparátor kell! A tirisztorról. Rosszul fogalmaztam. Valójában az áram limit elérésekor a következő gyújtást tiltja, addig, amíg az áram vissza nem esik a limit alá. A tirisztor kikapcsolását (kioltását) a lüktető egyenfeszültség lefutó "élének" nulla értéke végzi (tartó áram alá esik).
Sziasztok! Egy olyan kérdésem lenne, hogy hogyan tudom az áram generátor kimeneti áramát csökkenteni 500mA-ről mondjuk 150mA-ra? Az áram generátort itt a honlapon találtam, teljesen jól működik, egy 500K-s Potival lehet a kimeneti áramot 23mA-től 500mA-ig dimmelni. Van esetleg arra valami megoldás, hogy átméretezés nélkül és a potit is ugyanúgy lehessen tekergetni egyik állásból a másikba, de a kimeneten 500mA helyett csak 150mA jelenjen meg? Van erre esetleg valami sönt ellenállásos, vagy hasonló megoldás? Előre is Köszönöm!
Ha elárulod melyik áramgenerátorra gondolsz az sokat segítene
Helo.
Segitségeteket szeretném kérni. Nemtudom hallottatok-e már a hyperhidrosis nevü betegségről,de sajnos gyerekkorom óta gyötör és egyre nehezebb elviselni ,hogy csepeg a viz a tenyeremből.. Nemrég rátaláltam a neten ,hogy kezelhető egy készülékkel ami kb 500 euro körül mozog,de videomegosztó oldalon található több házi eljárás. Eléggé nem egyértelmü,hogy hány voltot ill. mA-t használnak ....végülis ugy döntöttem maradok a 12 V és 20 mA mellett..vásároltam 1 adaptert amin a feszültség állitható ,de az áramerősség 12Vnál 2,22 A (nem tul stabil mert az utolsó szám járkál le fel).. A lényeg az lenne,hogy ezt az áramerősséget minnél egyszerübben le kellene csökkenteni illetve stabilizálni max 20 mA-re.. Nagyon szépen kérem aki tud segitsen 1 kicsit mielőbb...köszönöm
Ez nem ennyire egyszerű. Ohm törvény . Állandó feszültség mellett (12V) annyi áramod lesz, amennyi ellenállással leterheled. Mire gondoltál ?
12 V/ 2,22 A , ez eddig rendben is van, de mikor? Hogyan jön ki ez az áramerősség?
Az áramkörben a kialakult áramerősség a fogyasztóra kapcsolt feszültségtől és a fogyasztó ellenállásától függ. Tehát egy 12 V-os tápegységgel (ami pl. 3 A-t is le tud adni) "elő lehet állítani" nulla és három amper között bármilyen áramerősséget. Ugyanakkor nem szeretnélek elszomorítani, de az internetes találatok között böngészve nekem az jött le, hogy ez az elektromos készülék nem ér semmit. A szakmailag hihető oldalakon műtéteket, botoxot és egyéb hintőporokat, dezodorokat említenek, továbbá pár életviteli tanácsot.
A kezeden keresztül nem fog folyni 2A. Egyébként hogyan mérted? Rövidre zártad a műszerrel árammérésben?
Szerintem az emberi szervezeten való ilyetén amatőr kísérletezés, ha a konkrét esetben talán nem is veszélyes (leválasztott, törpefeszültségű adapter), de felesleges és hibás elgondolás. Sajnálom, gondolom, hogy sok mindenen keresztül mentél már emiatt...
Köszönöm a válaszokat,ha nem is tul biztatóak
Nagyjából már értem,hogy az én ellenállásomtól függ az áramerősség és azért nem olyan egyszerü, ezért is irtam,hogy elég nagy káosz van most a fejembe a megnézett videók illetve elolvasott hozzászólások és cikkek alapján. Mondjuk az eredeti gép alapján amire ráleltem eléggé meggyőztek Bővebben: Link de a 451 eurót kicsit tulzásnak találtam ezért keztem kutakodni,most pedig szinte nem merem kipróbálni,pedig a videón megcsinálják szemrebbenés nélkül ráköt pl ebbe 4x6V-ot http://www.youtube.com/watch?v=WjPTacmAi3o Inhouse feltételezése alapján mértem az áramot... hát nem könnyü elviselni az tény , hogy a nap nagy részébe olyan a kezem mintha vizes vödörből vettem volna ki.. pl ha autóba ülök először fitnesskesztyü fel ,majd biztonságiöv és végül indulás..kesztyü nélkül csuszik a kormány és a sebváltó ami nem tul nagy biztonságérzetet ad...suliba elázott felmérők és még sorolhatnám..
Az "eredet" gép (oldala) messziről bűzlik, több sebből vérzik stb.
A videón az ember kb. 20 V-ot kapcsol a két tányérra és azt mondja, néhány perc után cserélni kell a polaritást. Ezt magad is kipróbálhatod, 12 V-tal még nem nagyon tudsz kárt tenni magadban. A probléma a biztonsággal van. Ha véletlen éppen akkor lesz zárlatos az adapter amikor a kezed a vízben van, bizony bajod származhat belőle. Itt főleg az lehet a kockázat, hogy az áram a két kezeden halat át és a kettő közt ott a szíved. Amit én tennék a helyedben: 2 db. 9 V-os elemet kötnék sorba, majd a fennmaradó két elecsatlakozót a tányérokra. Ez nem kíván nagy befektetést és biztonságosnak is mondható. Ha esetleg érzed az áram bizsergető hatását a kezeiden, akkor inkább hagyd a fenébe, esetleg csak egy elemmel próbáld.
Megnéztem a weboldalt és a videókat is. A weboldal a nesze semmi-fogd-meg-jól stílusban épült, viszont pozitív, hogy ennyi nyelven megcsinálták. A készülék is belefér, sem nem túl csicsás, sem nem űbergagyi kinézetű. A videók eleje is passzol a cucchoz, a két melltartós hölgy már elég hatásvadászra sikerült. Ami kitűnik a videóból, hogy a kütyü érzékeli, hogy mikor van benne a keze az illetőnek. Szerintem ez is amellett szól, hogy áramgenerátoros a cucc. A sötét hajú hölgy másmilyen elektródákat használ a hónaljához, és ott látszik pár pillanatra a kijelző. Először 666 villan be, majd beáll 0013-14-re. Na most a fene se tudja, hogy ez mA-e? Ehhez 6V-on 420ohm körüli ellenállás lenne szükséges. A kapcsoló talán polaritást cserél?
Semmilyen leírást nem találtam a kütyüről, még használati útmutatót sem...igazából a hivatalos oldalakon kívül szinte semmi sincs a neten róla... Ami pozitívum, hogy 50nap pénz visszafizetési garanciát ígér. Esetleg közben kiderülne, hogy használ-e és mit is csinál a készülék... Annyit megcsinálhatsz, hogy te is készítesz sorba kapcsolt elemekből egy kis tápegységet 20V körüli feszültségre. Veszel a házi videóban látható alu grilltányérokat. Nem tudom, hogy csapvíz, vagy sósvíz van-e a kancsókban (hang nélkül néztem a videókat). Előtte esetleg megmérheted az ellenállásod, műszer ellenállás mérésbe, 1-2kohm állás, és vizes kézzel fogd meg a két mérőcsúcsot, egyik az egyik, másik a másik kezedben. Szorítsd meg rendesen! Az érték már sokat elárulhat. Aztán ki lehetne tenni egy tányéros-elemes-vizes próbát, sorban az árammérővel a 100-200mA állásban... Egyébként az is lehet, hogy nagyfrekvenciás a cucc, és skin hatással dolgozik a bőrfelületen, ez esetben lehet, hogy fix árammal és változtatható frekvenciával dolgozik. Amit találtam a neten, az inkább mind arról szól, hogy lelkileg van gond, azt kell rendbe tenni...
Létezik többféle készülék is, pl. ez itt annyival többet árul el, hogy állítható az áram, méghozzá kitöltési tényezővel egészen 100%-ig, valamint itt a feszültség és az idő is. Találtam hozzá leírást, a kézhez 90% kitöltési tényezővel 20V-on 15 percet ír. Sajnos nem tudni, hogy mekkora árammal...ha saccolunk a 420ohm-al, akkor olyan 43mA jön ki. Ilyesmi érték is volt (35-45) a kijelzőn. Na, a végén itt minden adat rendelkezésre áll, 12V/500mA adapter a betáp.
100% esetén fesz.: 60V max, áram 35mA max (1kohm esetén), max teljesítmény 225mW 50-90% között fesz: 60V max, áram 35mA max (1kohm esetén), frekvencia 9.9kHz Tehát van benne egy kapcsolás, ami a DC törpefeszültségből 60V-os is tud csinálni, meg van benne egy áramgenerátor, ami max 35mA-t enged és ez korlátozható egy 9.9kHz frekvenciájú kitöltési tényezőt 50-100% között állítani tudó egységgel. Szép. A feszültség valószínűleg nem állítható, csak kijelzi a készülék. Az áramnál szintén a 35mA a kiindulási alap, amit lehet csökkenteni 50%-ra akár.
A másik készülék (Idromed) kevesebbel is beéri, 5mA hónalj, 15mA kéz és 25ma láb, valamint fixnek tűnő 15perc. Az biztos, hogy mind mikrokontrolleres és amikor megindul az áram, akkor indítja a programot és szép lassan emelkedik az érték a beállítottra.
A Hidrexnél pedig egy másik videó szerint épp az áram a fix, amit lehet kitöltéssel lejjebb venni és a feszültség az állítható...
Vannak, akik igen egyszerűen megoldják...
![]() Valamint itt egy összehasonlító táblázat 4 vezető márkához. A hozzászólás módosítva: Aug 14, 2014
Ha veszünk egy átlagot, akkor valami ilyesmi egyszerű áramgenerátor is jó lehet...
A táplálás lehetne 2db 9V-os elem, ez új korában 20V körüli feszültséget fog adni. Az R2 ehhez mérten 27k, az R1 legyen egy 20ohmos ellenállás és egy 100ohmos potméter soros kapcsolása, így 5...30mA között állítható a szerkezet. A LED-ek helyett kell a 2 vezeték a krokodilcsipeszekkel. Félidőben cserélni a 2 vezetéket a polaritás váltás miatt, vagy kell egy 2 morzés kapcsoló még. Egy árammérővel sorbakötve! még mérheted is mekkora áram folyik. Ha túl magas a kezeid ellenállása, nem fog tudni 20mA folyni, mert a 18-20V korlátozza a lehetőségeket. Itt persze nincs lágyindítás, nincs időzítő, nincs pulzálás. Ez utóbbihoz kellene még egy NE555-ös állítható kitöltésre épített kapcsolásban.
Sziasztok.12V-os áramkörben hajtanék meg egy villanymotort,és biztosítani szeretném hogy nehogy elfüstöljön. Biztosíték van,de olyan használatban van ha az kimegy macerás a cseréje. Ezért szeretnék egy olyan kapcsolást elé, amely lekapcsolja az áramkörből ha a motor áramfelvétele 20A fölé nő. Ezután újra lehessen indítani, ha a probléma megoldódott.
Előre is köszi.
Szerintem ne egy "olyan" kapcsolást tegyél közbe, hanem egy másik automatát vagy hőkioldót. Vannak elég kis méretben is, nagy amperre és semmi más nem kell hozzá.
Doboz mindenhogyan kell. A hozzászólás módosítva: Feb 17, 2015
|
Bejelentkezés
Hirdetés |





. Szerintetek hova kellene az áramkorlátot szabályzó potit belerakni (ami be állítja 2-8A szabályzási szintet)? A műv erősítő kimenetén létrehoznék egy fesz. osztót, amelynek középső tagja a poti lenne (alsó és felső ellenállás a szabályzási tartományt állítaná) , csúszó érintkezője pedig egy ellenálláson keresztül egy tranyó bázisára, mely kiiktatja a tirisztorom gyújtását. Működhet ez így? 








