Fórum témák
» Több friss téma |
Speciális területre kellene nekem áramgenerátor: 1-20Hz tartományban érkező 0.1-10ms hosszúságú digitális 5V-os jelre kellene azonos frekvenciával, ill. azonos impulzushosszal 100uA-10mA tartományban áramot leadnia. Elég gyorsak ehhez a kereskedelmi forgalomban kapható regulátor IC-k?
Az áramgenerátor állandó áramot ad. Most mennyit?
Hello! Azért ez így elég hiányos.
- Milyen regulátor IC-re gondoltál? Háromlábú stabira? Mert hol lesz ott 100uA? - Nem írtad a maximális feszültséget, vagy terhelő ellenállást. - Nem írtad, milyen precíz áramkörre gondoltál. - Egyszerűbb lett volna megírni, mihez kell, akkor talán fogalmunk lenne mit lehetne ajánlani. Mert lehet más megoldás is szóba jöhet. üdv!
Idegvégződések kísérletes ingerléséről lenne szó. Persze egyszerre egy adott stabil áramérték kellene, de nem baj, ha az a fenti 0.1-10mA tartományban tetszőlegesen állítható. Egy jelenlegi berendezés nagyjából 90V-ból gazdálkodik, s olyan 6-8kohm mérhető a két ingerlőelektród között, kb. így facsarható ki belőle 10mA. A szoftver vezérli az impulzusgenerátort, annak TTL kimenete van, s amikor ez magas, akkor a stimulátor leadja a stabil áramot. A pontosságot illetően 10% simán belefér.
Akkor esetleg lehet egyszerű tranyós áramgenerátort alkalmazni, a kapcsolását meg söntöléssel megoldani. Akkor tud megfelelően gyors lenni. pld. így..
Sziasztok,
Egy kisteljesítményű autós (T10) LED-es "izzóban" levő ellenállást (mint áramkorlátozó egységet) cserélném ki egyszerű áramgerátorra (a 4ből csak 1 csatornára van szükségem). A korlátozott hely miatt 1.5 V-os Zener-diódát használnék a 2 sima dióda helyett. Hőfokfüggés szempontjából mennyire lenne jó ötlet (autós használat) ?
Hello! Nem lehet megmondani, mert nem tudni milyen zénert fogsz használni és annak milyen a hőfokfüggése. De ha egy csatornát használsz, célszerűbb diódák helyett egy tranyós áramkorlátot kialakítani. Annak hőfokfüggése jobb lenne. üdv!
Köszönöm a választ.
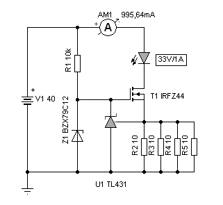
Az alternatív megoldásom a két-tranyós verzió lett volna, pont az, ami a Te rajzodon is szerepel
Természetesen a kívánt Led-áramot az emitter ellenállással be kell állítani.. üdv!
Szia!
Csak érdekességképpen kérdezem. A két kapcsolás hőfokfüggése a grafikonon nagyon hasonló (a meredeksége szinte párhuzamos). Jól látom? Miért érdemesebb a tranzisztoros áramkorlátot használni a diódás helyett? Köszönöm válaszod!
Hello! A válasz a kérdésedre, Dickheadz kérdésében és az én válaszomban van.
Egyébként a diódás Led-áram növekedése 10..15V között, 8% körüli, míg a tranzisztorosé 3% körüli. üdv!
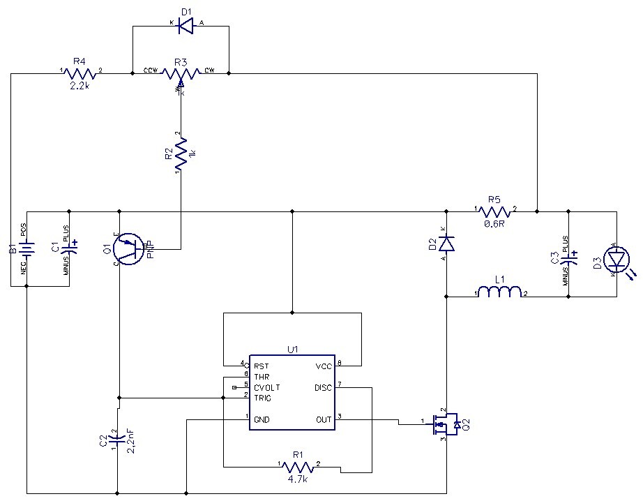
Sziasztok van egy kis problémám egy kapcsolóüzemű áramgenerátorral. A tervek skory weboldaláról vannak, de őt nem tudom elérni. Valaki meg tudná nézni, hogy mi a rossz benne, vagy Én mit rontottam el. Ha kiveszem az időzítőt nem indul el, ami rendben van viszont ha bent van akkor a FET állandóan nyitva van még, ha közben meg is szakítom a FET gate-jét. És természetesen az áramot sem tudom szabályozni. A FET nálam egy IRFZ48N.
Ami esetleg probléma lehet nálam, hogy az én tranzisztorom 2A terhelhetőségű és ahogy a szimulátorom mutatja a bázisára csak uA-e jutnak. Lehet, hogy nem képes meghajtani a tranzisztort ennyi áram?
Sziasztok!
Kezdő elektrósként szeretnék segítséget kérni. Megépítettem a következő, Skori féle kapcsolást, ahol az R1=39Ohm, R2=27kOhm, tranzisztorok BC182B típusúak, a LEDek 3,1-3,3 nyitófeszültségű kék LEDből 3 darab. Az áramforrás egy autó elektromos rendszere, azaz 14 V körüli. Miért van az, hogy kb félperc működés után elkezd villogni az egész. Túlmelegednének a tranzisztorok? Jobb lenne a BC546A tranyó? Előre is köszi a segítséget!
Lehet. Mérjél feszültségeket minden alkatrészen, aztán neki lehet állni számolni. Elvileg bírnia kéne.
Köszi, megnyugtattál.
Közben megtaláltam a hibát. Az egyik smd led forrasztása volt hibás és néha nem érintkezett. Azt megcsináltam, most jól működik.
Sziasztok segítségeteket kérném, ilyen ledhez kellene nekem áramgenerátort gyártanom 8db-ot nem kell rá poti csak világítson max fényerőn. Valakinek van ötlete?
Szia!
Ha nem akarsz sokat szerelni, akkor vedd meg hozzájuk a hozzávaló kapcsolóüzemű meghajtót.
Az előző hozzászólásban leírtakon felül még a megfelelő hűtőborda szükségességére is felhívnám a figyelmedet...
Az a baj majd 4000 forint és a költség éghatékonyság érdekében akartam építgetni.
Hello! Költséghatékonyabb szinte soha nem leszel, mint egy gyári sorozatgyártás.. üdv!
Sziasztok! Az akku töltő topicból jöttem át ide, mert a téma inkább ide való. Tervezgetek, egy feszültség figyelő áramgenerátort, egy impulzustöltőhöz. Proli úr észrevételeit módosítottam az eredeti kapcsolásban. Jó ez így?
A lényeg, hogy 28,8voltot elérve minimumra áll, de addig viszonylag magas árammal tölt. Az áramkorlátot hogyan tervezzem bele? Köszi a segítséget. A hozzászólás módosítva: Dec 16, 2013
Üdv!
Nézegettem a rajzokat de nem igazán találtam nekem megfelelőt. Tehát van valakinek olyan ami jó lenne egy 30W-os PowerLED-et hajtani? 30-33V a LED feszültsége, de ami fontosabb hogy 1A kell neki.
Hello! Nem baj, hogy nem írtad, mekkora tápról?
üdv!
Van egy 100W-os trafóm erre a célra amin a szekunder még nincs rajta, ezért tekinthetjük úgy hogy bármekkora. De mondjuk ha 40V rendelkezésre áll akkor annak más elégnek kell lennie gondolom. Egyébként, elnézést amiért ezt lehagytam.
Hello! Analóg disszipatív úton pld. én így csinálnám.. üdv!
Köszönöm szépen! Amint megjön a LED (sajnos még kb 2-3hét) azonnal kipróbálom. Az ellenállások hány wattosak legyek?
Miért nem számolod ki? Nem lehetsz ennyire lusti..
Megfordult valami a fejemben, és kíváncsi vagyok a véleményedre. Ha elvetném az analóg módot, fognék egy MSP430-as kontrollert egy mosfetet meg egy söntöt, ami a következőképp működne: A kontroller a söntön mérné az átfolyó áramot, ami jelen esetben egy amper. Majd egy mosfeten keresztül hajtanám a LED-et pwm jellel, úgy hogy az 1 A-es áramot tartsa. Ez a megoldás életképes lenne? A tápfeszltség pedig lehetne a LED feszültsége ami 30-33V. Mi a véleményed/véleményetek?
|
Bejelentkezés
Hirdetés |










üdv! 




