Fórum témák
» Több friss téma |
Fórum » ATX-táp problémák, meghibásodás
És a táp nem idul?PS-ON GND-t próbáltad?MErt készenléti állapotban nem lehet a kivezetéseken feszültség csak a +5V-on a lilán.Valamikor hallottam olyan hogy egy zener szabályoz.De nem biztos hogy a te tápodban is.
A vezérlést egy UC3843B PWM controllerel oldották meg lehet, hogy az szált el.Természetesen nincs fesz mivel a túlfeszültség védelem tiltja a fő táp indulását,csak a lilán ott viszont nagyon magas .
Valamikor hallottam olyan hogy egy zener szabályoz.
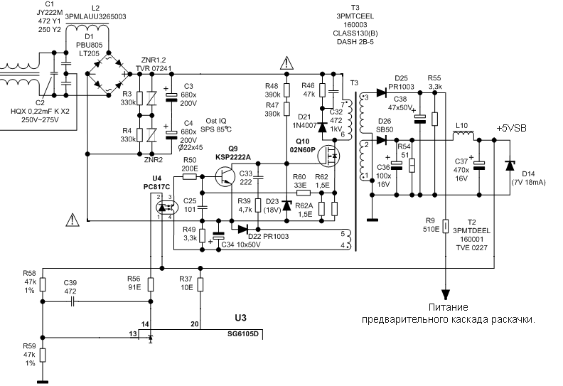
Az a zener csak azért van benne, ha elmenne a frekvencia, és ettől megnőne a kimenő feszültség, akkor a zener legyilkolja a töbletet. Alapból nem kéne a zenernek szabályoznia, csak védelemből van benne. Valószínű, ha a tápban a VSB+5V kimeneten 12V van, akkor a a dióda már meghalt. A D14-es diódára gondolok. Beteszek egy képet.
Itt egy ATX táp kapcsolási rajz gyűjtemény. Beteszek egy linket alulra. Remélem hasznos lesz.http://radiom.newmail.ru/atx/
Ez nem hasonlít a tápodhoz?
Szia!
Köszi a linket és a rajzot! A rajzon szereplő készenléti táp szinte ugyan az.Még át kell rágnom magam rajta de sokat segített.Így legalább már el lehet indulni.
Úgy látszik sikerült szóra bírni a kicsikét.Ismét az általános hiba.Kondi.Egy 47µF kondi hasalt meg kb a kapacitásának a felére . A freki meg a duplájára ugrott, most olyanokat csinál hogy nem mindig indul de legalább már működik.Úgy döntöttem teljes garnitúra kondit kap a jövő héten.A feszültségek már így is a szabványon belül vannak.
Azért lenne még itt valami! Van a tápban egy 0,22µF-os elkó.Lehet e bipolárissal helyettesíteni?Azért kérdezem mert általában oka van annak ha elkót használnak ,de lehet hogy csak azért mint ami most is történt. Kiszáradnak és tönkremennek.
Nem lehet tudni. Valószínűleg jó bele. Hol van az benne 220 nanós?
Szia!
Jobban átvizsgálva a rajzot rá kellett jönnöm hogy csak részben azonos. A 0,22µF kondi nálam az UC3843B 1-es lábat köti egy 0 ohm -os ellenálláson keresztül testre.A rajzon valószínűleg a c4.
0 ohmos ellenállásnak szerintem nincs értelme.Nem lehet hogy az a rossz?Ha gyárilag az 1-es lábnak tes kéne akkor nem raktak volna ellenállást.
Hali
A 0 ohm-os ellenállást jellemzően beállításokhoz szokták használni (SMD jumper) illetve szintén SMD kivitelben átkötésként,ha a beültetési oldalon olyan alkatrész van ami alatt nem fér el az átkötőhuzal. Itt is ez a helyzet,és csak az alakja miatt hívják ellenállásnak.Rossznak nem rossz inkább a kondiban nem bízom.Mivel az ATX tápok kapcsolás technikájában nem vagyok jártas ezért volt a cserére vonatkozó kérdés.
Hallo.Volna egy kis gond a 700W-os tápommal.volt egy 100 izzós sorba között karácsonyfa izzósöröm.Azt átalakítottam úgy hogy 2 izzó van sorba kötve és az ilyen kettes izzó párok mennek a fő szálra.Viszont az izzók darabja 5V-os így a kettőnek 10V-ot kell felvennie-Ezzel nincs is gond.Viszont mikor rákötöttem a 700W-os tápra egyszer csak az leoldott.Biztos valamit rövidre zártam.kikapcs.Próbálom úgyra bekapcsolni=megmozdul a venti és leold.egy pillanatig ad feszt aztán semmi.Próbáltam terhelés nélkül is úgy is leold.Ami még furcsább hogy a -12V és a GND között 0,0ohm van.Nem tudom hogy normál esetben ott mennyi van de a 0 az biztos nem jó.Kondikat ami a 12V-é mehnéztem és az összes diódát is.Mind jó.Mi lehet a hiba?Kéne a táp.
Számoljunk egy kicsit. 100izzós karácsonyfa izzósor. No ha mind sorba van kötve akkor 230V/100drb azaz, 2,3Vesik egy izzón. Ha esetleg csak fele volt sorba kötve akkor 230V/50drb az 4,6V izzónként. No most a kérdés, hogy hogy volt. És ehhez mérten alakítsd ki a sorokat.
Kikapcsolva mértél rövidzárlatot? Mekkora feszültség jelenik meg a -12Von? Próbáld leterhelni egy öreg CDolvasóval, kukába szánt HDDvel. Lehet hogy van egy párhuzamos kötött tekercs, bár inkább sorba kötöttek vannak.
Nem.100 izzós 4 szín.ez gyárilag úgy volt hogy 50izzó volt sorba kötve.A tápon kikapcsolva mértem rövidzárt.
SZiasztok egy atx 500w p4 a tápja zárlatos lett ,a primer oldalbol kicseréltem a rossz alkat részt,de nem indul mi lehet a baj hol cseréjek még .
Szia!
Mi a típusa? Készenléti van? Nézd át szekundert is hátha letiltja valami.
Szia meg oldodott a , probléma köszi
mondjuk megosztanád?
Hali!
Valószínűleg zárlatba kergetted a 7912 stab IC-t.Mindamellett ha egy tápot nem PC-ben alkalmazol akkor az 5V-os ágat is terhelned kell a helyes működés érdekében.
Azért valamit nem értek ebben a tápban,(Delta DPS-250gb-4) mégpedig azt hogy miért ment fel illetve mi engedte felmenni a készenléti feszt közel 12 V-ra.Az hogy most működik egy dolog. De ha teszem, fel hibás a kondi, és ismét elszáll semmi nem akadályozza meg hogy a magas fesz miatt az alaplap végleg tönkre ne menjen .Az emmzolee által feltett rajz nagyon hasonló legalább is az opto csatolós megoldás.A kimenő feszültséget figyelő TL413-nak be kellett volna avatkozni a magas feszültség érzékelésekor de nem tette.Mindenesetre kicserélem és csinálok egy egy védelmi tesztet a rég kondijával .
Egy kicsit kísérletezgettem a táppal.Nos kiderült hogy igen szélsőséges kapacitásokkal is működik.A már említett kondi helyére betettem (véletlenül )egy 330µF-osat ment minden zokszó nélkül.Aztán ismét a rosszat, a táp nem indult.Majd betettem egy 1µF-osat gondolván a kapacitás vesztésre. És most jön a meglepetés ,a táp ugyan úgy működik mint a jó kondival.De akkor mi okozta a hibát ? :nemtudom:
A meghibásodott kondenzátor általában nem (csak) kapacitást veszt, hanem megnő a soros ellenállása (ESR). Tehát elképzelhető (főleg jelentős terhelés nélkül), hogy jó állapotú, de eleve sokkal kisebb kapacitással is normálisan működik, viszont az eredeti kapacitású, ám jelentősen megnövekedett ellenállású kondenzátorral kínlódik.
Sajnos ESR mérőm nincs így nem tudom megmondani de igazad lehet.Hozzávaló rajz nincs így csak találgatni tudok mi a szerepe de hogy nem freki beállítás az már biztos.
Most viszont fordítva tettem bele az említett kondit, ami el is pukkant ,de a táp az ment tovább semmi nem változott a kimeneten. Beletettem egy másikat.Megint tesztelem egy napig kis terheléssel,és majd meglátjuk.
Lenne egy kérdésem.Bár két napja tesztelem a megjavított tápot (Delta 250W) és semmi hiba, de mégsem merem beletenni a a PC-be.Mert ha a készenléti így fel tud szaladni akkor szerintem nem megbízható.Viszont az eredeti táp csak 160W-os,és a gép konfig ez:
1db 80Gb vinyó 1db 9,5Gb vinyó 2GHz proc Samsung DVD író 128 mb Nvidia videó kártya Bírni fogja a 160W-os?
Akkor tegyél be a stdby 5v-ra egy 6V körüli gyilkológép zénert. Az nem fogja engedni a feszkót felkúszni. Az 5V-os stab ic nem lenne jó megoldás a kimenetre, mert akkor a tápon belül még mindig nagy lesz a fesz. Szerintem nyugodtan tedd be a tápot. Én is mindig valami javított tápot használok. Nem szokott gáz lenni, ha már egyszer működik.
Persze ez a szíved joga. Mondom tedd be a zénert, és ez a gond kipipálva.
Szia!
Töröm a fejem valamilyen védelmen, de végső soron az lesz amit mondasz.
Szupresszor dióda, vagy varisztor alkalmazása jobb megoldás lenne, a zéner dióda, ha nem megfelelő teljesítményű, akkor elpukkan és nem véd semmi ellen, szerencsés esetben tilt a táp és akkor is jó kérdés, hogy időben teszi e ezt, mert a tranziens az indító és retesz áramkörök károsodását idézheti elő, illetve az eszközök működését is gátolhatja (például indokolatlanul kifagynak az eszközök, vagy a POST során nem detektálódik a billentyűzet egér (ezt lentebb leírom miért*), vagy többszöri reset -re kapcsol be a rendszer kivéve ott ahol ez nem hardveres úton valósul (tehát szoftveresen) mert ekkor nem is fog reagálni gép mert a BIOS kifagyott, csak a gép dugalból való kihúzása, majd újra csatlakoztatásával és indításával éled fel újra.
Ahol jumperelhetőek az eszközök SB5V(Standby - készenlét) -ra és SW5V (shwitch - kapcsolt)-ra is mint például az USB és PS2 -es csatlakozók, hogy a rendszer éleszthető legyen kikapcsolt állapotban (Wake Up keyboard, mouse BIOS funkció), ehhez szükséges áthidalni a készenléti 5V -ra mert az állandóan jelen van és többnyire ilyenkor tapasztalhatók a fent leírtak a billentyűzettel és a többi dologgal leírtakkal kapcsolatban. Ettől függetlenül előfordulhat normál esetben is, ekkor a gép könnyebben éleszthető, de bizonytalan lesz a működése, mert ott fog megfagyni ahol nem akarod. A megfagyások sűrűsége már az alaplapi meghibásodásra is utalhat, mert hibásan működő tápegységgel, de jó alaplappal, legfeljebb akadozni fog a rendszer, vagy egy két kivételt fog generálni, rosszabb esetben kékhalálozik, viszont ha már lefagy a rendszer egy egérrántásra, vagy akár semmire az már az alaplapi feszültségszabályozó modul (VMR) hibás működésérére is utalhat(vagy a tápegység hibatűrés határára érkezett, mert a tápegység miatt annyira túlkompenzáltan, vagy alul kompenzáltan jelenik meg a "nyers ágon" a feszültség), illetve a puffer kondenzátorok kiszáradására a szabályzott tápkörökben, és a "nyers oldalon". Konkrétan ezek lehetnek a jelenségek egy esetleges tápegységbeli, vagy alaplapi feszültségszabályozó modul hibája esetén. Már nem számolom a megjavított gépek számát, de kimondhatom nyugodtan, hogy minimum 5 éves tapasztalatra tekinthetek vissza, és az ez időtartammal egyenlő napok számával megegyező idegsejttel kevesebbel, csak milliós számban nézve. ![]() Arról már nem is beszélve, hogy ma még két gépet javíthatok meg, állítólag mind a kettő "halott" és nem egyszerre, hanemegymás után álltak be. |
Bejelentkezés
Hirdetés |











