Fórum témák

» Több friss téma
Fórum » Audio erősítő kapcsolások, gyűjtő topik
A topik kapcsolás gyűjteményként szolgál. Adott kialakításról, megvalósításról az Erősítő mindig és mindig topikban lehet értekezni.
Lapozás: OK   1 / 1
(#) highand hozzászólása Dec 20, 2019 / 1
 
Ezt a topicot azért nyitom, hogy az audio erősítő kapcsolásokat ide el lehessen helyezni. Lehetőleg leírással és nyák rajzolattal. Tehát kapcsolási rajzok és nyomtatott áramköri rajzolatok helye ez, hogy a képkeresővel gyorsan rá lehessen találni. Kérlek titeket, az építési tapasztalatokat, a meghallgatások eredményét ne itt osszátok meg. Legyen ez egy gyorsan, hatékonyan kereshető gyűjtőhely.

Az információkat ( teljesítmény, beállítások, alternatív félvezetők, stb) lehetőleg a kapcsolási rajzon helyezzétek el.
A hozzászólás módosítva: Dec 20, 2019
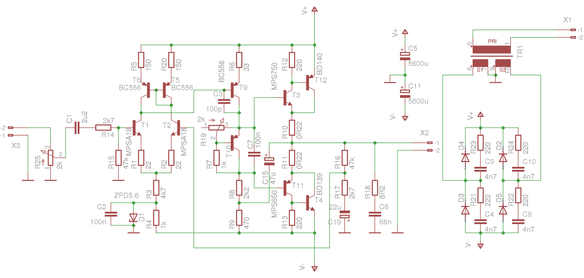
(#) highand hozzászólása Dec 20, 2019 / 1
 
Kirajzoltam egy kínai PA erősítő kapcsolását, amihez rendelhető nyákot is találtam az Aliexpress-en. Az eredeti kapcsolásban C17 nem szerepel, illetve R7, R8, R9, R10 értéke 220ohm volt, amit 22ohm-ra változtattam.
(#) highand hozzászólása Jan 22, 2020 /
 
Kiváló hatásfokú AB-H osztályú erősítő, D osztályú vezérelt táppal.
Következő: »»   1 / 1
Bejelentkezés

Belépés

Hirdetés
XDT.hu
Az oldalon sütiket használunk a helyes működéshez. Bővebb információt az adatvédelmi szabályzatban olvashatsz. Megértettem