Fórum témák
» Több friss téma |
Fórum » Autóelektronika
Témaindító: sufni-tunning, idő: Ápr 19, 2008
Témakörök:
Ebben a témában az autókkal kapcsolatos kérdéseket és válaszokat várunk.
Leginkább autóelektronikávak kapcsolatosat, de bármit, ami valamilyen szinten kapcolható az autóhoz (központi zár, riasztó, ablakemelők vezérlése, stb).
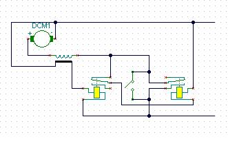
Akkor kapásból egy kérés, ha valaki épített már abalemelő vezérlést, kérem ossza meg a kapcs rajzot velünk!
Konkrétan mire gondolsz? Mert alapban egy kétáramkörös kapcsoló megy a motorokra ami keresztbe kapcsolja a tápfeszültséget és kész.
Elsődlegesen, hogy legyen benne egy motorvédő áramkör, ami lekapcsolja, ha megnő az áramfelvétel(pl ha tovább nyomod a gombot nehogy leégjen)!
De pl érdekes lehetne egy olyan funkció is, ha mondjuk 5 s-ig nyomom a gombot akkor autómatán lehúzza végig az ablakot! Nekem most ez az áramkorlát lenne a lényeg, a másik csak egy szükségtelen kényelmi funkció!
A túláramra talán a régi utánfutóindex visszajelentő reedcsöves tekercs Bár lehet át kell tekercselni,vagy söntölni hogy a neked megfelelő áramra húzzon be csak.Ha talász olyan csövet ami nem zár hanem bont akkor az egyik jelfogó elhagyható. .De a végálláskapcsoló sem árt.
Bocs ez így nem jó,mert a gombnyomás esetén nem tud leoldani. Talán nyomatékkorlátozásnak egy soros izó ,akkor leégni már nem fog az tuti.
Hi
nekem az opelba ilyen ablakemelő van, de azt asszem kb 1-2 másodpercig kell nyomni, (5sec alatt teljesen felhúzná az ablakot )reed relével meg lehet oldani a védelmet, viszont olyan kapcsolás kell ami az első néhány tized másodpercet figyelmen kívül hagyja, mivel ilyenkor a motor áramfelvétele legalább akkora (ha nem nagyobb) mint a lefékezett állapotban, ezt 1 kondival meg néhány ellenállással meg is lehet oldani üdv
Köszi a választ, egy kapcs rajzot esetleg össze tudnál dobni nekem?
a komplett motorvédelemre gondolsz?
hmmm.... lehet róla szó. még nekem is jól jöhet vakamikor, ha nem is autó ablakemelőnél. egyébként a múltkor láttam egy 2 szárnyú 24V-os kapunyitó vezérlést, abban a motorvédelem abból állt, hogy volt a panelon drótbol egy hurok, és a rendszer érzékelte az ezen fellépő feszültségesést (nagy terhelésnél nagy feszültségkülömbség), nyilván ez a fejletteb módszer, de szerintem a reed relés módszer is járható, ha lesz időm megrajzolom csaó
Skacok!
Hőkioldót nem lehet beépíteni? Az jóval kisebb, és talán nem olyan sérülékeny, mint a reed!!??
Amit eddig láttam, azoknál ha volt védelem, azt a motorral sorba kötött, kis értékű, precíziós ellenállással oldották meg; a rajta eső feszültséget figyelve, komparátorral intézték a kikapcsolást. Induláshoz pedig a komparátor referencia-feszültségét "késleltették", azaz kb. fél másodpercig olyan értékűre állították, amire biztosan nem billent át.
zsoltee0001: ok, köszi!
kobold: maga az elvet én is olvastam már máshol is, nekem viszont konkrét, bevállt kapcsolás kéne, amit összedobok és működik!
Hali! Nekem olyan kérdésem lenne hogy citroen xsara-hoz épített e már valaki átalakítót a szgép és az autó mérő csatija közé.
Megköszönném
Geri! Interfészre gondolsz?
Kobold!
Az autók ablaktörlőjében hogy oldották meg, hogy jegesedéskor ne égjen le??? Nekem van egy '78 Golf I, és Egy '83 Autdi 80. Ha megáll az ablaktörlő valószínűleg az elektornika kikapcol, mert eddig még nem égett le, pedig néhány nagy, vagy inkább sok hónál megállt.
Nekem egy pattintott kőkori Cordoba van, volt már, hogy lefagyott a lapát; kimásztam felrángatni, és ott vettem észre, hogy pár másodpercenként "rápróbál" a vezérlés. Valószínűleg a hosszabb idejű túláramból rájött, hogy valami nem kerek, kikapcsolta a hajtást, de amíg a kapcsoló aktív maradt, periodikusan kísérletezgetett (hátha pl. a fűtés miatt megolvadt volna a jég). Ilyen rövid idejű túlterheléssel azt a motort nem is lehet tönkretenni, kifejezetten nagy tartalékai vannak.
Hasonló elven működik az ablakemelő túláram-védelme is: az indulási áramlökés nagyon rövid, a koppanási (végállásnál) viszont már jól mérhető. Egy 0.01 Ohm-os ellenállás sorban a motorral, az azt hajtó H-híd alsó felén elég a figyelésre (persze megfelelő teljesítményű legyen), a rajta eső feszültséget bármelyik komparátor fel tudja dolgozni, és az így kapott kimenet időzítő(k)nek, vagy akár processzoros vezérlésnek is tud működtető jelet adni.
Véletlen nem az intervallum maradt rajta?
Nálam lekapcsolja, mint ha egy kondi kisülne és kész, mert nincs ami feltöltse, bár az is igaz, hogy én ilyenko le szoktam kapcsolni.
Nem, állandó üzemben volt, és úgy pulzált, még örültem is neki, hogy amilyen régi, annyi esze van
Az a 'vezerloelektronika' valoszinuleg egy valoban pattintott kokorszaki bimetall volt. A tularamtol elhajlik, kikapcsol. Ahogy hul, visszakapcsol, ujra tularamot kap, felmelegszik, kikapcsol, stb.
Tévedés... Önálló kis elektronikája van, egy árva kettősfém nélkül, féltenyérnyi panelon minden. Nyáron úgyis szétborítom az egész autót, teszek fel képet, ha nem hiszed
Hi
arra gondolsz, hogy a motor hőmérséklet emelkedését érzékeli és ez alapján kapcsol ki?... ez nem egy egzakt megoldás, túl lassú lenne, közvetlen a tekercshez kéne építeni az érzékelőt, bár másodlagos védelemnek azért elmenne..... a motor terhelését kell figyelni. Állítom, hogy erre a célra kifejlesztettek egy Ic-t. ami az egészet 1-be tudja. és tök fölöslegesen agyalunk rajta, lehet, hogy szét is kapom a combo abalkemelő kapcsolóját és megsasolom gyárilag, hogy oldották meg
Termeszetesen elhiszem, hiszen a te autod, en nem lattam. Csak a tunet, amit leirtal, pont erre enged kovetkeztetni. De azert a motorba is belekukkanthatnal, hatha ott megis van egy ilyen. Egeszen pici szokott lenni, de a bimetal azert felismerheto (az egesz kis hasab kb 5x5x20mm).
Valami ilyesmit láthattam, amikor az egyik barátnőm a mütyűrgyárban dolgozott.
Valami ABS elektronikát csináltak és az egyik kefe tekercséhez holt préselve (hhidegforrasztva) egy kis téglatest szerű, ha jól emlékszem, de az is lehet, hogy pont ablakemelő motor volt, neemmm tom). Egyáltalán lehet ABS-ben is ilyen??
Igen inetrface-re gondoltam amivel figyelni lehet a hőmérsékleteket pl.
Mivel nincs fedélzeti a citroenben gondoltam ki kellene egészíteni PIC-el. A programozás nem gond csak legyen összeköttetésem a kocsi szg-épével.
vw polo 1,4tdi 2000-es évjárat.
Jártas valaki az elektronikájában? Konkrét jelenség: első: bal oldali hangszóró nem szólal meg (nem érdekes, majd megnézem a hangszórót) később: bal oldali ablak mozgatása megszűnt még később: bal oldalról a központi zár nem működik legutóbbi: jobb oldalon sem működik az ablakemelő Mielőtt valaki ajánlaná, a biztosítékok jók. Házilag lehet ezzel valamit kezdeni?
Hi
nem akarok vészmadár lenni, de nagyon úgy fest, hogy az ajtó zsanér menti kábelek sérülhettek meg a ki-be csukogatástól. nem ismerem ezt a tipust, de a hibából erre következtetek. ohm mérővel nézd át hol van a vezetékekben a szakadás és csaréld ki. üdv
Van rajta OBD csatlakozó??
Próbáld meg kiolvasni, hátha van eltárolt hiba, ha tudod nézzd meg menet közben is, van olyan hiba amit még nem tárol le, de észrevehető. A bal oldali hibákra lehet a kábelszakadás, viszont a jobb oldalra inkább más, ezért gondoltam a diagnosztikát.
Sziasztok! Nem találtam jobb témát és nem akartam újat nyitni kérdésemnek:
Autórádióhoz szeretnék gányolni egy dimarson SD kártyás mp3 lejátszót, ami zabálja az elemeket (2 óra egy 1000mah akksi, de tartósellemmel se jobb) és szeretném 'véglegesiteni' a kocsiban, tehát valami egyszerü áramkörrel előállítani stabil 1,5 voltot. Tudtok erre valami kapcsolást? Előre is kösz, és bocs, ha hülye volt a kérdés. Az áramot a rádió kapcsolójáról kapná (ezt még ki kell találnom pontosan hogy) hogy mindkettö egyszerre kapcsoljon ki/be.
Szinte biztos, hogy az ajtóátvezetőben eltörtek a vezetékek. Idővel megkeményednek (a telet külön szeretik) és középtájon eltörnek, előbb a szigetelés, aztán a sodrott erek is.
A jobb oldali ablakemelő lehet attól, hogy a bal oldalról is lehet vezérelni, és ott is a bal oldali szakadás a ludas, de lehet, hogy a jobb oldalon is elkezdődött... Ha kicsi kezed van az előny! Mire végzel, készíts elő valamit a sebeidre, vagy valami krémet, vagy alkoholt! Én ki szoktam vágni a kemény részt, amennyire lehet, általában lebontom az ajtókárpitot és a műszerfal alatti részt és jó 30-40cm-t vágok ki, majd ezt pótolom, lehetőleg azonos színnel és vastagsággal, és zsugorcsővel szigetelem. Üdv Inhouse |
Bejelentkezés
Hirdetés |





