Fórum témák

» Több friss téma
Fórum » Autórádió (fejegység) problémák, kérdések, válaszok
Lapozás: OK   196 / 218
(#) Joe_001 válasza Kovács Tibor hozzászólására (») Nov 12, 2021 /
 
Szia! Igen, jobb is, sajnos keresni kell.
(#) szikorapéter hozzászólása Nov 28, 2021 /
 
Sziasztok. sima gyári Renault fejegységhez szeretnék egy erősítőt kötni. A végfok saját készítés benne lévő 2db TDA7294 képezné a stereo "végfokot". A problémám azzal van hogy ha jól emlékszem az autós erősítő kimenete hídvégfok így nem köthető "testre" a - pólusa. Hogyan tudnám kompatibilissé tenni az erősítőm bemenetével?
(#) Joe_001 válasza szikorapéter hozzászólására (») Nov 28, 2021 /
 
Szia!
Az én rádiómnak van erre a célra RCA kimenete.
A hozzászólás módosítva: Nov 28, 2021
(#) szikorapéter válasza Joe_001 hozzászólására (») Nov 28, 2021 /
 
Gyárimnak nincs ezért a kérdés.
(#) hares911 hozzászólása Dec 4, 2021 /
 
Sziasztok!

4 éve kifogástalanul működött egy autóban egy 2 DIN-es kínai fejegység (ez: https://www.aliexpress.com/item/32823414349.html )

Egyik napról a másikra elnémult, minden "működik" rajta, csak nincs hang.
Valakinek valami tipp?

Köszi!

8001_1.jpg
    
(#) Gafly válasza hares911 hozzászólására (») Dec 4, 2021 1 / 2
 
Szerintem elromlott.
(#) Inhouse válasza szikorapéter hozzászólására (») Dec 4, 2021 /
 
A hidalt végfoknál a testhez képest a + jelű kimenetet kell venni, osztani kell, mert a jelszint nagy, illetve kell egy DC leválasztás, mert féltáp van. Az osztás egy ellenállás osztó (2db ellenállás), a leválasztás egy soros kondenzátor. Viszont az elképzelhető, hogy pukkanni fog bekapcsoláskor.
(#) rascal válasza hares911 hozzászólására (») Dec 5, 2021 /
 
A végfokok tápellátása rendben van? Valahol a belsejében van még hang? Pl. egy PC speaker segíthet a felderítésben, ha csinálsz egy mérőtüskét hozzá egy vékony egy eres szigetelt vezetékből, hogy véletlenül se tudj közben zárlatot csinálni az smd alkatrészek között bóklászva. Kereshetsz hozzá kapcsolási rajzot is, pl. az Elektró tanyán.
(#) Sasaki hozzászólása Dec 7, 2021 /
 
Sziasztok!
Segítséget szeretnék kérni. Kezdő vagyok.
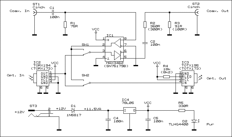
Az alábbi rajzon szereplő spdif koax konvertert szeretném megépíteni, de az "adó" oldalára is kíváncsi lennék. Az orosz blogon -ahonnan ez a rajz is van- csak annyit írnak, hogy "Nem, az adó két ellenállással és egy kondenzátorral készül. Google rá." Ez nekem kevés, nem tudtam a google-val célirányosan keresni. Mi és hogyan módosul az áramkörben?
Köszönöm.
(#) lóri válasza Sasaki hozzászólására (») Dec 7, 2021 / 1
 
Szia! Nem tudom, hogy jó-e, de ebben is az s/pdif, 2 ellenállás és egy kondenzátor.

974034.pdf
    
(#) Sasaki válasza lóri hozzászólására (») Dec 7, 2021 /
 
Köszi. Az nem okoz valamilyen kompatibilitási, vagy egyéb problémát, hogy ez a rajzodon TOTX173-as IC? Tudom, hogy van adatlapja, de azt ne várd el, hogy meg is értsem.
(#) Inhouse válasza Sasaki hozzászólására (») Dec 7, 2021 /
 
Szia!

S/PDIF kimenet van az autórádiódon?
(#) Sasaki válasza Inhouse hozzászólására (») Dec 7, 2021 /
 
Szia, nincs. Most akarok csinálni.
Régi Clarion fejegység+ processzor. Digitálisan össze lehet őket kötni, de egy speciális optikai kábel volt hozzá (Hosiden), aminek a csatlakozóiban volt az optoelektronika. Már nem kapható, de ha mégis, az 30000+ birodalmi forint lenne cakkundpakk....
Viszont találtam egy rajzot, igaz ez kombinált. Ha valaki leírná nekem szájbarágósan, hogy s/pdif koax kimenet esetén (csak az) az SN75176 IC melyik lábait hova.... A VCC az oké.
A hozzászólás módosítva: Dec 7, 2021

SPDIFCV.gif
    
(#) Inhouse válasza Sasaki hozzászólására (») Dec 7, 2021 / 1
 
Egy próbát tehetnél a lóri által linkelt pdf alapján.
1db 100nF
1db 270Ω
1db 100Ω
A rajz alapján összekötöd és mehet. Nem csináltam még ilyet, de egyszerű szintillesztés.
(#) Sasaki válasza Inhouse hozzászólására (») Dec 7, 2021 /
 
Megpróbálhatom, de pont ez a TOTX173-as modul nincs a webáruházban, minden más igen az SN.... IC- ig bezárólag.
Megpróbálom máshol.
Ellenállást milyet? Smd, vagy mindegy?
A hozzászólás módosítva: Dec 7, 2021
(#) Inhouse válasza Sasaki hozzászólására (») Dec 7, 2021 /
 
De minek a TOTX173-as modul? Ez a rajz azt mutatja, hogy belül az adó LED modulra kell rácsatlakozni. Azért elég ennyi passzív alkatrész. Minek még egy belőle? Mindegy, hogy SMD, vagy lábas jószág.
(#) Sasaki válasza Inhouse hozzászólására (») Dec 7, 2021 /
 
Bocsi, igaz, leesett! Mondtam hogy zöldfülű vagyok!
Akkor még esetleg annyi kérésem lenne (aztán nem fárasztalak tovább), ránéznél-e arra a blogra ahol a vevőt is írják, orosz, de guglis fordítóval olvasható, aki meg konyít valamit hozzá (nem én ) az meg is érti a miértet.
Illetve mellékelném a fejegység adó és a processzor vevő részének rajzait. Jobban tudod, mit kell nézni, kivitelezhető-e az adó része a dolognak. A meghekkelt vevőt már más kipróbálta, az okés volt.
http://sova-audio.blogspot.com/2015/02/?m=1
Köszi!
(#) Inhouse válasza Sasaki hozzászólására (») Dec 7, 2021 / 1
 
Amit beraktál linket, ott fordítva akarja, coax-ról optikaira...vagy ilyet akarsz?
Jó lenne tudni, hogy milyen csatlakozók vannak ezeken a készülékeken és milyen szintet adnak/várnak.
(#) Sasaki válasza Inhouse hozzászólására (») Dec 7, 2021 /
 
Először is köszönöm, hogy foglalkozol a dologgal!
Bocs, ha ez kicsit hosszú lesz, de nem akarok kihagyni semmit.
Adott egy Clarion combó DRX9375r fejegység optikai kimeneti és egy DPH9300 hangprocesszor optikai bemeneti lehetőségekkel. Régi darabok, nincs aux.
Akkoriban más fejegységeket is gyártottak ezzel a lehetőséggel, köztük a DRX9255 audiofil fejegységet is, ez utóbbi azonban bemenettel rendelkezik, külső DAC-ként lehet így használni (lásd alább).
A baj ott van, hogy a Clarion egy saját, szabadalmaztatott optikai rendszert fejlesztett ki ezekhez, illetve a Hosiden cég. A rádió, proci, cd váltó, stb. csatlakozói csak digitális jelet, +5 voltot, testet adnak, mert a jel optikai át-/ visszaalakítása a drága kábel stekkereiben történt. Ezek csatlakozóiban lévő áramkörökről semmilyen infó nincs a neten, kapni sem lehet már (néha az ebay-en horror áron)
Aztán találtam ezt a rajzot, illetve egy másik blogot, ahol is az emberünk egy audiofil 9255 ös fejegység optikai bemenetét hekkelte meg sikeresen.
https://orronoco.blogspot.com/2021/02/spdif-digital-audio-input-for...ml?m=1
Ha neki sikerült, akkor az én processzoromnál is működnie kellene, rajzon az alkatrészek, alkatrésszámok is ugyanazok, a rendszer is.
Amiért az adó részre szükségem lenne, de ez csak az én feltételezésem: a rádió csak így engedélyezi a procinak a digitális feldolgozást. Egy áramkör kellene, amivel átkúrom a fejegységet. Mintha a telefonom fejhallgató csatlakozójába egy jack-et nyomok, de a boldogabbik végén nincs semmi, de a teló azt hiszi, hogy de.
A hozzászólás módosítva: Dec 7, 2021
(#) Sasaki hozzászólása Dec 7, 2021 /
 
Aztán ha ez összejönne, tudnék a telefonomról digitális jelet küldeni a processzornak USB- n keresztül, jobb felbontásban is, megkerülve egy felesleges D/A, A/D konverziót. Ez lenne a terv.
Ja, a fenti amerikai blogban, a fejegységben lévő "C-bus" csatlakozóval is alakított, ez nálam nem jön be, mert más a lábkiosztás, ill ami kellene, az a láb nincs bekötve.
(#) vision61 válasza Sasaki hozzászólására (») Dec 7, 2021 /
 
Szia!

Idézet:
„Régi darabok, nincs aux.”

Lehet, hogy én értem félre, de az SM szerint a 13 pólusú kör alakú csatlakozóban van AUX:
6 - GND
7 - L in
8 - R in
Vagy mindenképpen digitális bemenetet szeretnél? (Akkor nem szóltam semmit, azt is csak halkan.)
A hozzászólás módosítva: Dec 7, 2021
(#) Sasaki válasza vision61 hozzászólására (») Dec 7, 2021 /
 
Digitálisat szeretnék, igen. Analóg van. De a C-bus az nem igazi aux. A cd tár vezérlése miatt van csak. Lehet aktiválni a blogban szereplő fejegységben, de ahhoz a 9-es Remote out és 5-ös Remote Power (+B REM) lábait rövidre kell zárni (a kijelzön megjelenik az "ACC" felirat.
Na, nekem nincs Remote Out pinem a fejegységben!
Próbálkozni nem akarok, mert kisütöm mint a pék a kalácsot!
(#) Inhouse válasza Sasaki hozzászólására (») Dec 8, 2021 / 1
 
Mekkora kreténség már, hogy egy gyártó 2 saját eszköze, amin optikai csatlakozók vannak, nem tudnak kommunikálni egymással, ha egy optikai kábellel össze vannak kötve...ááá...
Mondjuk most már végképp nem értem, miért lenne jó neked egy optikai/koaxiális digitális átalakító ehhez a problémához? Itt optikai-optikai kapcsolat van, de valami nem szabványos megoldás. Ezen csak az a spec kábel segít.
A fickó a linken bemenetet farag a fejegységre, neked kimenet kéne és egy bemenet a hangprocesszorhoz. Ehhez kell az az átkötés, ami után üzemmódot vált a fej és megjelenik rajta az "ACCS". Az, hogy a kimenet állandóan megy-e, hogyan kell a hangprocesszoron bemenetet aktiválni, erről nem szól a fáma. Még ha működne is ez a segédpanel a hangprocesszorban is, ott hogyan kell aktívvá tenni? A fej kimenetére is kéne egy ellenoldali meghajtás ilyen módon, arról sincs semmi...
Ez az SN75176 RS485 vonal meghajtó IC lehet, hogy alkalmas lenne visszafelé is. Fogalmam sincs, ehhez valaki hozzáértő kell. Talán van itt a HE-n is digitális jelátvitel topic, mert itt az autórádiósban nem sokszor merült ez fel...
A hozzászólás módosítva: Dec 8, 2021
(#) Sasaki válasza Inhouse hozzászólására (») Dec 8, 2021 /
 
Az utolsó bekezdésedben megfogalmazottakra gondoltam én is. Azaz ugyanezzel az SN75176-al a fejegységtől koax. Az adatlapján sok információ van, de abból nekem sokminden kínaiul van sajnos.
A hozzászólás módosítva: Dec 8, 2021
(#) Sasaki válasza Inhouse hozzászólására (») Dec 8, 2021 /
 
Biz' isten megpróbálom, most már csakazértis!
Majd beszámolok az eredményről, ígérem!
(#) Inhouse válasza Sasaki hozzászólására (») Dec 8, 2021 /
 
Sok sikert! Egyébként biztosan van itt olyan, aki ért ehhez általánosságban, ha nem is konkrétan a Clarionhoz.
Ahogy én látom, a fejen csak kimenet, a DSP-n csak bemenetek vannak (digitális). Ezek olyan csatlakozók, hogy középen megy a fény, és van még mellette 4 érintkező?
Ott mellettük a rajzokon inverterek vannak. A kérdés, hogy ha meg is lenne az összeköttetés, van-e még valami más trükk, hogy éljen ez a vonal?
Egyébként hogy lesz megoldva az USB?
(#) Sasaki válasza Inhouse hozzászólására (») Dec 8, 2021 /
 
Nem! A csatlakozók csak elektromos jelet produkálnak! Az optoelektronikai (oda-vissza)rész a kábel két csatlakozófejében van! A 4 láb pedig: digit. jel, digit jel föld, föld, +5 volt.
Amennyiben sikerülne a kapcsolat, egy USB-S/PDIF konverterrel össze tudnám hozni az androidos telefonnal digitálisan.
Az eredeti kábel meg ilyen, mint a képen. Nem "sima" optikai.
A hozzászólás módosítva: Dec 8, 2021
(#) Inhouse válasza Sasaki hozzászólására (») Dec 8, 2021 /
 
A blokkvázlat alapján úgy tűnik, mintha csak a CD hangja lenne kivezetve a digitális kimeneten.
Nekem már semmi nem világos...
1. A fejegységet akarod digitálisan összekötni a hangprocesszorral?
2. Hogy lesz ebből USB is?

Az általad linkelt oldalak szerintem mind arról szólnak, hogy külső egységhez, hogy lehet kapcsolni digitálisan egy ilyen fejet. De a te 2 eszközödnek kompatibilisnek kéne lennie...
Mi történik vajon, ha a 2 eszköz között az optikai csatlakozójukban összekötöd a 3-3 lábakat, persze a testeket is egy koax kábellel? Annyi lenne a különbség, hogy nincs közte a 2 optikai átalakító és az optikai kábel. Nem vállalok rá garanciát.
Nem azért olyan drága és különleges ez a kábel, mert egy sehol máshol nem használt csatlakozót használtak, amiben benne volt az optikai adó/vevő a 2 végén?
A hozzászólás módosítva: Dec 8, 2021
(#) Inhouse válasza Sasaki hozzászólására (») Dec 8, 2021 /
 
Idézet:
„Amennyiben sikerülne a kapcsolat, egy USB-S/PDIF konverterrel össze tudnám hozni az androidos telefonnal digitálisan.”

Mármint akkor neked egy S-PDIF to Clarion digitális bemenet átalakító kéne, ami a hangprocesszor egyik digitális bemenetére menne?
Lehet, hogy csak ennyi kellene, az általad linkelt rajz alapján...nem biztos!
Anélkül, hogy csináltam volna már ilyesmit...a nem használt bemeneteket testre kötöttem.
A hozzászólás módosítva: Dec 8, 2021
Következő: »»   196 / 218
Bejelentkezés

Belépés

Hirdetés
XDT.hu
Az oldalon sütiket használunk a helyes működéshez. Bővebb információt az adatvédelmi szabályzatban olvashatsz. Megértettem