Fórum témák
» Több friss téma |
Fórum » Autórádió (fejegység) problémák, kérdések, válaszok
Témaindító: angel83zs, idő: Máj 14, 2006
Témakörök:
Sziasztok!
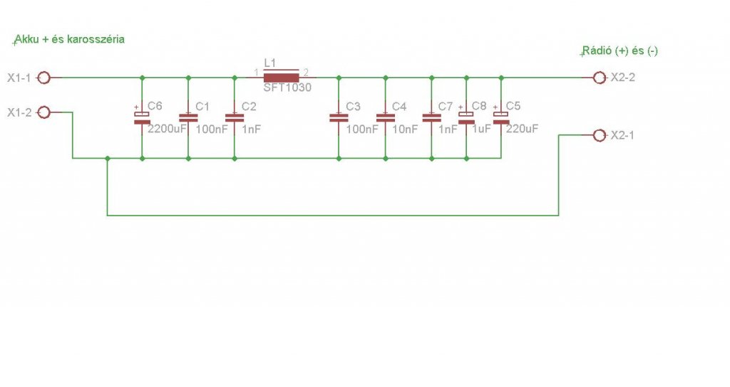
Szeretnék zavarszűrőt tenni a kocsiba a rádió tápjára. Saját magam próbáltam kitalálni valamit a hozzászólások és olvasás alapján. Szerintetek ez a kapcsolás jó lehet így? Továbbá tekercsnek mekkorát kérjek a boltban, hány uH-et?
Szia!
Felsorakoztattad a teljes értéksort... ![]() Az lenne a szerencsés, ha közvetlenül a zavarforrásnál fognád meg a problémát. Két helyen keletkezik a zavarok többsége: - a generátornál - a gyújtásnál Normális esetben, a gyári zavarszűrés elegendő. Tehát lehetséges, hogy újabb zavarszürő izék helyett, megkeresnéd, hogy a gyárival mi a bibi ? Persze ez csak egy ötlet...
Igen, de egy 24 éves autóban sok zavarszűrés nincsen gyárilag sem. A kondi a megszakítós gyújtásnál, aztán szerintem nagyon sok minden egyéb nincs
Ezért gondoltam erre a kapcs.-ra csak érdekelne az induktivitás értékét mégis kb. mekkorára válasszam és így jók-e a kondik.
Ma beépítettem egy 6006E fejegységet az autóba kb 20 percig tökéletesen ment a rádió és utána nem akart egy rádiócsatornát sem fogni, mi lehet a gond?
Az antennának nincs semmi baja az tuti.
Autóantennán át érkező zavarok ellen mit lehet tenni?
Köszi
Általában semmit. De milyen zavarok vannak? Az autórádiók bemenete eléggé védve van zavarok ellen, úgyhogy csak azokkal a zavarokkal nincs mit tenni, amelyek azonosak a vételi frekvenciával. Amennyiben más zavarok is vannak, azoknak meg kell keresni az okát. Hibás korrodált földelések, stb.
A helyi (a városban, vagy a közelben) van a sugárzótorony nagy térerejű adóknál semmi gond, de ha olyan adót hallgatok, aminek messze van a sugárzótornya annak az adásában van valami sistergés. Ezek közül van olyan adó amelyik így is tiszta (és csak akkor van ilyesféle zaj, ha leárnyékol egy épület vagy jár a motor /megszakítós gyújtás/,de van amelyik álló motornál is sistereg egy kicsit. Úgy tudom nem a tápból jön a zavar, mert akkor mindegyiknél baj lenne. Azt viszont észrevettem, hogy ha mozgatom az antennakábelt, pl.: közelebb viszem egy csavarhoz, akkor némileg csökken a sistergés.
Ha az antenna kábel mozgatására reagál, akkor az antennával baj van. Próbálkozz másik antennával, vizsgáld meg az antenna csonkot, rendesen érintkezik-e a karosszériával, mérd ki az antenna vezetéket zárlatra, szakadásra.
Ha csak a gyengébb/távoli adóknál hallasz sistergést, az normális. Ha más rádióval (antennával, gyakorlatilag egy másik autóban) is hasonló a tendencia, akkor rossz helyen laksz, akárcsak én pl... Ahol én lakom pl. a 13km-re levő szomszéd város adóját el-elnyomja a néhány km-re húzódó román mögött egy adó. Kíváncsi lennék a teljesítmény viszonyokra, és hogy miként sikerült egyeztetni a frekvenciákat ilyen "ügyesen"?
Ha más rádiókkal jobban jönnek az adások, akkor lehet a te antennád szakadt, vagy sérült, esetleg rosszabb érzékenységű a rádiód. Üdv Inhouse
Kedves Fórumozók!
A következő kérdésben szeretném kérni a segítségeteket. Van egy 97-es Opel (B) Vectrám. Most a gyári rádió van benne. Van egy LG MAX220UB USB autós MP3 fejegységem, ezt szeretném betenni helyette. Tudna segíteni valaki abban, hogy mit kell vennem a fejegységen kívül, ahhoz, hogy a cucc működjön. Segítségeteket előre is köszönöm! üdvözlettel: szeta86
Szia. Ha a gyári fejegység ISO csatlakozóval volt bekötve, s az újon is az van, semmit sem kell venni.. Esetleg egy rádió kiszedő szerszámkészletet. Azt viszont elfelejtheted, hogy a rádió adatai a műszerfali kijelzőn megjelennek.
Üdv.: Macsek
Köszi szépen. Az nem baj, pixelhibás amúgy is. A gyári egy Blaupunkt Car 300-as. Sajnos abszolút nem értek hozzá, hogy ez most mivel csatlakozik.
A netes képek alapján a régi fej ISO csatis, az újat nézd meg a doksijában. Lehet még az antenna aljzat is eltérő, akkor egy pár száz forintos adapterre lesz szükség. :google: barátod ezt is megmondja.
Szívesen!
Esetleg lehet még difi az állandó 12V és a kapcsolt bekötésénél, lehet, hogy meg kell cserélni a 2 szálat. Erre mostanában szoktak lehetőséget hagyni a gyártók a fejegység fenekéből kilógó kábelen, vagy a biztosíték aljzatnál.
Üdv Inhouse
Sziasztok!
A kérésem a következő lenne: Javítanék egy Blaupunkt mechanikát, a készülék száma: MAN CD 24V Z 607 005 083 Az a baj, hogy egy apró műanyag alkatrész eltörött. (Régebben is volt egy ilyen javításom, de akkor megtaláltam a letört részt és megragasztottam) Van-e valakinek ilyen készülékbe CD mechanikája, rossz is érdekel, bontott is, csak ez a pöcök ép legyen... Előre is köszönöm! Üdv: Födelevics J.
Sziasztok!
Hatalmas kérdésem van. Egy Seltronic MP-7000-ről van szó. Neten kerestem semmi szervizleírást nem találtam róla. Namármost csak a rommá tört LCD kijelző lábkiosztására vagyok kíváncsi. A vezérlő IC típusa SC75823E, ez az előlapi panelen van. Esetleg olyan megoldás hogy lecserélni a vezérlő IC-t és egy mnokróm kijelzőt betenni a régi helyett? Vagy 14 szegmenses kijelzővel és ledekkel megoldani a kijelző problémát? Melyik lenne könnyebb megoldás? Olcsóság nem lényeg. Azért szeretném megcsinálni a fejegységet mert sokat tud. Pl. USB, MP3-as cd olvasó, SD kártya olvasó, 2 db. audio kimenet, 1 db. AUX bemenet is van rajta. A segítséget előre is köszönöm. Üdv McDeath
Hali mindenki!
Használati leírást keresek KENWOD KDC-BT32U tip. autórádióhoz. Köszi!
Köszi, ez megvan, bocs hogy nem írtam, de magyar nyelvűre gondoltam!
Sziasztok,szakik...mind mindenki én is kérdéssel fordulok hozzátok,kaptam egy multi fejegységet /xomax/dvd,tv,rádio,az lenne vele a bajom beszerelés után hol veszi az antenna jelet és tisztán szól,hol meg állithatom-kikapcsolhatom nem is talál adót,uj az antenna+kábel is.Mitől lehet ez??köszi.
Üdv mindenkinek.Van egy vw alpha tipusú autórádióm.Nemtudom hallottatok -e már róla.A problémám az lenne hogy a bekötés után kér egy kódot,amit már nemtudok sajnos.Nemtudom hogy honnét lehetne előkeresni ennek a kódját.
A készülék kódja.:VWZ1Z1A6227195
Üdv mindenkinek, egy 2006-os Suzuki SX4 autórádiójáról lenne szó (pacr04).
Ezen az autórádión a cd-tár csatlakozón keresztül lehet csatlakoztatni valahogyan aux bemenetet?
Próbáld ki, hogy az antenna bemenetbe dugsz egy drótot és úgy keresel adót. Ha így jó és nem produkál hibát akkor a rádió jó és az antenna nem, ha így is produkál akkor a rádió nem jó. Ha a rádió nem jó akkor szétszed és első körbe forrasztási hibák keresése a tuner körül.
Köszi,megoldódott,az antenna sárvédőre szerelése volt helytelen,most úgy szól ahogy kell.
Sziasztok,
Szeretnék vásárolni egy MP3 lejátszós fejegységet. CD nélkülit, csak USB, memóriakártya. Úgy 15000 Ft-ot szánnék rá, de azt sem bánnám, ha olcsóbban úsznám meg. Vannak ugye ezek a nem kimondottan patinás márkák (teljesség igénye nélkül): ATD; Millenium; Roadstar; Sencor; Lenco; SAL; MNC; Clatronics. Ezek jellemzően 9000 - 13000 Ft között kaphatók. Érdemes ezek közül választani, vagy inkább szánjak rá valamivel többet és vegyek valami "márkásat"? Láttam az egyik áruházban Akai CAU-7180 10990Ft-ért. Ez gyanúsan olcsó. Már ez is gagyi kategória? Kapható még Pioneer MVH-1400UB; JVC KD-X30; LG MAX220UB. Ezek már a költségvetési határon vannak, vagy inkább afelett, meg nem fogadnak memóriakártyát, csak USB-t. Szóval, milyet javasoltok? A hozzászólás módosítva: Szept 20, 2012
Én az utóbbi márkásokat ajánlanám. Az előbb felsoroltak megbízhatósága kisebb, minőségük, tuner érzékenységük gyengébb és a végfokuk teljesítménye is kisebb szokott lenni. Az esztétikáról, kopásról nem is beszélve.
Szerintem elég az USB, a kártya nélkülözhető. Esetleg meg lehet próbálni egy apró USB kártyaolvasót, de nem biztos, hogy menni fog. Üdv Inhouse
Kedves Fórumozók!
Nemrégen szert tettem egy alap USB-s LG fejegységre. Beszerelésre került. Működik is. Egy problémám viszont van. Hiába mentem el a a rádióállomásokat, miután kiveszem a kulcsot és visszateszem, minden elvész a memóriából. Mindent be kell minden bekapcsoláskor állítani. Tudna nekem valaki segíteni, hogy mit kellene csinálnom? Válaszotokat előre is köszönöm! üdv.: szeta86 |
Bejelentkezés
Hirdetés |





Felsorakoztattad a teljes értéksort... 




