Fórum témák
» Több friss téma |
Köszi a választ!
Sziasztok,
Olyan kérdésem lenne, hogy JTAG ICE MK1 programozót használok, és AVR STUDIO 7-ben írom a progikat. Viszont mivel az AVR Studio régóta nem támogatja az MK1 programozót, kénytelen vagyok az AVR Studio 4.17-el rátölteni az adott MCU-ra a .hex-t. Tudtok esetleg egy alternatív megoldást? Egy olyan kis progi kellene, ami tudja a JTAG ICE MK1-et, és egy gombnyomásra rászúrná a kiválasztott kontrollerre a .hex file-t. Létezik ilyen progi? Előre is nagyon szépen köszönöm
MKI-hez nincsen.
AVRStudio 7-tel legenerálod a HEX álományt, és utána AVRDUDE+Grafikus keretrendszerrel feltöltöd a chipre.
Sziasztok! Megépítettem ezt a cikkek között közölt HV-s stk 500-at. A gondom az, hogy nem ismeri fel az AVR studio 4, a hardwert. Kiválasztom a COM1 portot. XP van a laptopon. Az áramkört dugtam a com1-be kábel nélkül. Próbáltam PL-2303HX chipes usb TTL átalakítóval is a COM5 virtuális porton, de így sem ismeri fel. Tápok rendben. Ugyanez az AVR studio ugyanerről a laptoról gond nélkül működteti a sima usb-s(FTDI chipes) stk500-at.
A panel többször átnézve. Atmega többször átírva. Esetleg ötlet valakinek?
Sziasztok! Egy éve építettem egy tuxgraphics-féle STK500 programozót. AVR Studio 4-el jól is működött. Most telepítettem az Atmel Studio 7-et és nem működött vele. Azt írta, hogy az eszköz aláírása "AVRISP_2" és nyilván mást várt. Megkerestem az eredeti forrást és tényleg "AVRISP_2" volt beleprogramozva aláírásnak, annak ellenére, hogy STK500-nak készült. (tudom, az STK500 az protokoll és eszköz is) Kijavítottam az aláírást "STK500_2"-re az AppNote alapján és így működik Studio 4-el és 7-el is. Mellékelem az eredeti projektet és a módosított hex-t is.
Remélem aki belefut ebbe a problémába, az megtalálja majd ezt a hozzászólást.
Sziasztok!
Ha esetleg valaki kedvet kapna hozzá! http://mdiy.pl/uprog-maly-szybki-przenosny-programator-avr-z-sd/?lang=en Én is összeraktam, igaz nem ilyen precízen mint az "úriember", de a lényeg hogy frankón működik. De az előnye, hogy hordozható.
Üdvözletem!
Most vagyok ebben a topikban először, és igazából azért keveredtem ide, mert egy kicsit megkavarodtam. Eddig az Arduino topikban próbáltam némi információt gyüjteni a problémámra, de most már ott tartok, hogy mondtak ilyet is/olyat is, szóval gondoltam inkább megkérdem itt, hátha járt már így valaki. Tehát adott egy Attiny85 DIP8 tokos proci, amit egy általam tervezett áramkörbe szánok beépíteni. Az áramkör egyébként működik is részben. Ugyanis, (én balga) meg sem álmodtam volna, hogy a RESET lábra szükség van a programozáshoz az USBASP -nek. Jelenleg ugyanis ezzel (első kép) nagyszerűen tudok bele *.hex fájlt tölteni. Na viszont, a gond ott kezdődik, hogy nekem a RESET lábat is fel kellene használnom az áramkörömben (második kép) bemenetként, konkrétan egy MCP9700 hőmérő szenzor jele megy ide. És valójában mostmár teljesen bizonytalan vagyok abban, ha a prociban letiltom a RESET lábat, és átállítom bemenetre, hogy tudom majd programozni a tokot? Valójában úgy rémlik, hogy ha le van tiltva a RESET láb, akkor ugrott az ISP -n keresztüli programozás (mintha valami ilyesmit olvastam volna valahol) és ugyebár az USBASP (első kép) programozóm amit jelenleg használok, máris kiesett. Szóba jött még olyan, hogyha BOOTloader -t teszek az Attiny85 -be, akkor elvileg egy emulált USB ttl soros konverteren keresztül is lehet programozni. Egyébként erről (Tinny safe BOOT) a loaderről van szó. De ennek kapcsán is felmerült, hogy ha nincs RESET akkor hogy indul el a bootloader egyáltalán. Mivel nemigen vagyok perfekt angolos, igazából nem tudom, hogy akkor most a boot loader használatához is valóban szükség van -e a RESET lábra vagy nincs. Szóval arra volnék kíváncsi, hogy egy Attiny85 procit, milyen módon tudnék programozni aminek mind a 6 lába fel van használva, és a RESET le van tiltva. Elsősorban olyan hardver kapcsolást keresek ehez, ami a lehető legegyszerűbb, és működik a "Khazama AVR programer" vagy "Extreme burner" esetleg az "AVRdudess" programokkal. Vagy ha az arduino IDE -ből tudnám direkt feltölteni, még az is szóba jöhet. Alaplapi hardveres (tehát fizikai és nem emulált) RS232 serial, és paralel portok adottak. Az már csak hab lenne a tortán, hogy ha a tokot nem kellene kiszedni hozzá, és lehetne a tervezett panelben programozni, bár ez nem feltétel ha nem megoldható, akkor foglalatba kerül a tok, és nem lesz beforrasztva a későbbi firmware csere lehetőségének biztosítása miatt. (Atmel studio most nem játszik, csak ezért az egy projektért nem telepítek fel egy komplett fejlesztőkörnyezetet.) Lehetőleg olyan valaki válaszoljon, aki 100% -os megoldást tud mondani, mert már túl van ezen az eseten. (Nem kísérletezni szeretnék, és ha nem muszáj, ne kelljen már 50 oldalt végigolvasnom.) Ha valami nem világos, vagy hiányos az információ, jelezzétek. Válaszaitokat előre is köszönöm... A hozzászólás módosítva: Okt 12, 2017
Szia! Ugyan nem 100%-os megoldás csak ötlet, de az AVR bekapcsoláskor resetel. Szerintem ekkor pont ugyanúgy elindul az arduino bootloader, mintha külső reset történne. Ehhez vagy kiveszed az áramkörből, vagy kialakítasz rajta egy tranzisztoros kapcsolót amivel elveszed a tápot egy pillanatra és újraindítod ezzel az uC-t.
És mégis meddig marad így programozható? Mert gondolom egyszer csak, valamikor, azért a betöltött program is elindul rajta...
Nem tudom meddig, az Arduino-t csak olvasás szintjén ismerem, de itt 1,6 másodpercet írnak.
Jót ír Ivan93.
Amikor megkapja az AVR a tápot, azonnal a bootloader indul. Vár egy kicsit, és folyamatosan vizsgálja, hogy jön-e a soros portnak kijelölt lábakon a megfeleló információ. Ha jön, akkor beírja a programot az AVR-be, majd ha kész, elindul ez a program. Ha a programod felülírja a boot szektort is, akkor nem tudod többször programozni az AVR-t, de erre van a megfelelő fuse bit, a bootloader enable, és a bootloader size. Ezeket beállítva jó helyre kell kerülnie a programodnak, és a későbbiekben is újraprogramozható marad az AVR-ed, ha elveszed, majd ismét tápot adsz neki. Minden Arduino így műkődik, volt, amikor nálam nem ment megfelelően a reszetelés, így elindítottam a program feltöltést a számítógépen, majd amikor fel szerette volna tölteni a progit az usb - soros port átalakítóm, a megfelelő időben megnyomtam a reset gombot. Te ilyenkor nem ezt fogod nyomkodni, hanem elveszed és tápot adsz az AVR-nek. Ez megoldható egy nyomógombbal is, ami alapból zárt, rányomsz picit, megszakad a tápellátás, mikor pedig elengeded, már fut is a bootloader. Kell kicsit kísérletezni, de ennek így KELL működnie. Ezért is van az, hogy egyik Arduino nanomonkb. 2 mp után fut a program, viszont amit bootloader nélkül programoztam rendes programozóval, szinte azonnal fut. A hozzászólás módosítva: Okt 15, 2017
Akkor a bootloader enable és a bootloader size fuse bitek hol vannak?
Mert a fuse bit kalkulátor oldalon én nem látok ilyeneket...
Tiny85-ön _szimulált_ bootloader van. Azaz _minden_ programkódod elejére beteszi a _virtuális_ bootloadert. Azaz a Főprogramodnak ez az eleje
...
Valamint a RESET letiltása esetén az ISP nem megy. Ugyanis ennek _alacsony_ szintjével jelzed, hogy programozás jön (plusz persze a MOSI/MISO/SCK lábakon küldöd a programozószekvenciát.
Reset láb nélkül nem mész alacsony szintre Ekkor marad a HighVoltageSerialProgramming (HVSP). Azaz a FuseBiitDoctor, ami ezen a módon rakja a chipet alaphelyzetbe.
Tudna valaki egy egyszerű égető algoritmust feltenni?
Nem a kész program a lényeg! Egyszerűen, hogy mit és mikor, meg mennyi ideig kell tenni az AVR-el. Lehetőleg párhuzamos portra. Köszi. A hozzászólás módosítva: Okt 16, 2017
Tetszőleges AVR full adatlap - Programming Flash fejezete?
Köszi a tippet!
Nem tudok angolul, de azért majd próbálkozok. Még egyszer köszönöm!
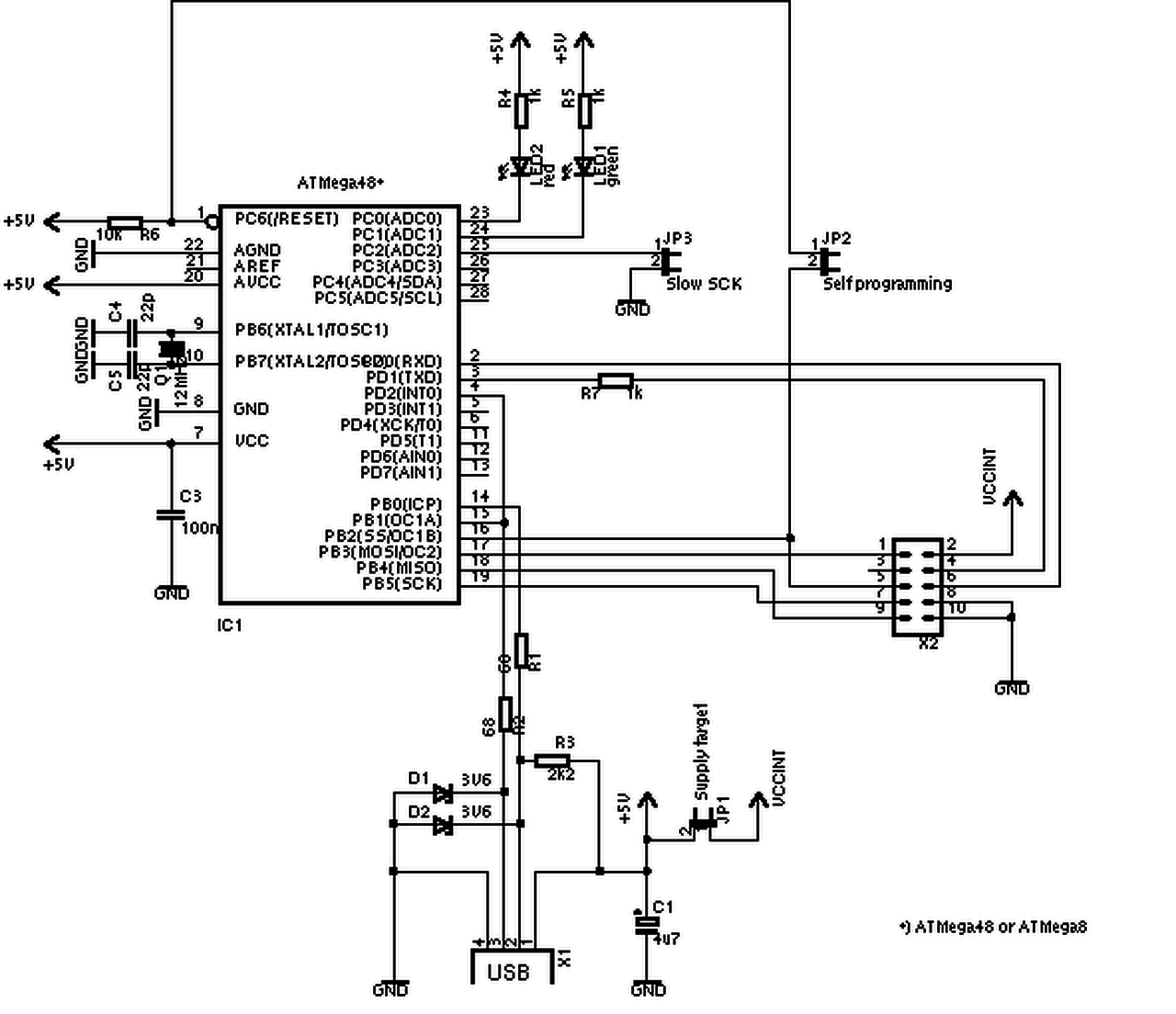
Sziasztok!Kis segítségre lenne szükségem .Szeretném megépíteni a képen látható avr égetőt.Agondom az,hogy az elektrolit kondiból csak egy darab van a kapcsolási rajzon mérete 4,7 uf .A kerámia kondiból is több van mint kellene.A mellékelt képen pirossal és feketével jelöltem mivel van gondom.Ha valaki tud kérem segítsen.az oldal linkje: Linkhttp://www.circuitvalley.com/2011/04/usbasp-usb-program...r.html (dip kapcsolók minek a nyákra?)A pirossal jelölt kerámiakondinak mekkora lehet az értéke?Köszi a segítséget.
A hozzászólás módosítva: Okt 22, 2017
Fel kellene ismerned, a panel rajzolatából könnyen, hogy a jelölt kondik, valójában egy helyre ill. párhuzamosan kapcsolódnak. Mindegyik az 5Volt USB feszültséget hivatott szűrni. Az elégséges működéshez főleg így egykupacon egy darab is elég. A kis kerámiakondi, ami a kapcsolási rajz minimalista okán, nem szerepel, az is ugyanoda kapcsolódik. Értéke 10 -100 470nF körüli jellemzően itt nem kritikus. A háromszektoros dip kapcsolókat meg a kapcsolási rajz alapján, összefésülhetnéd a JP1 - JP3 áramköri jelekkel, a mellettük lévő jelzések, meg a funkciójukról is bőséggel árulkodnak.
A kvarc mellett lévő kis kerámia kondik értékére ill. a nagyságrendjükre ügyelj. Mert pF értékű helyett nF -t teszel, akkor meg sem fog mukkanni az áramkör.
Szia! Köszönöm válaszod.Épitettem soros avr égetőt ami működik is.Az a problémám vele,hogy a hexet égetem az icébe nem azt nyomja átt ami az eredeti.Az elején a hexben rövid sor szám van.Azt kihagyja.Viszont a többi áttmegy.Ettől nem működhet az ic?ponyprogot használtam .A bit beállitásnál úgy jelöltem mindent be ahogy kell.
Az első kép az eredeti hex.A második amit az atmegából olvastam vissza.
Szia! Mással nem lehet legenárálni a hexet? Más programmal?
Üdv!
Nem találtam a WinAVR-hoz való topicot, ezért írom ide: Röviden: Valaki el tudná mondani, hogyan lehet a WinAVR-t frissíteni? Részletek: AVR-hez a kódokat WinAVR-el szoktam írni, mivel ezen a felületen kezdtem el ismerkedni a uC világgal. A program meglehetősen korosnak mondható, így utána néztem, hogyan is lehetne update-elni. Az hozzá társított avrdude frissítésé pofon egyszerű volt: 2 file felülirtsa. Programmers Notepad sem volt nehéz, csak a pn mappát kellett kicserélni, ill a benne lévő tools mappát megtartani. Amivel problémám adódott, az avr-gcc frissítése. Az Atmel oldalról leszedtem a legfrissebb toolchaint(avr8-hoz) és ezzel felülírtam a WinAVR mappa tartalmát. A lib, libexce mappában található gcc mappákban megjelentek az újabb 4.9.2-es mappák (gondolom gcc verziók), ill. a bin mappában is megjelent az új avr-gcc-4.9.2.exe, avr-gcc.exe(tipp 4.9.2-es verzió default névvel) is. Gondoltam OK, sínen vagyok. Test kóddal elindítottam a fordítót, ami rendben lefutott, de az Output szerint csak a 4.3.3-as gcc futott le. Idézet: „-------- begin -------- avr-gcc (WinAVR 20100110) 4.3.3 Copyright (C) 2008 Free Software Foundation, Inc.” Valamit kihagytam? Talán a make file generátor-ban (wish84?) kéne valamit módosítani?
Nekem a TavIRisp soha nem működött.
Biztosan én vagyok hozzá a béna. De nem baj, mert négy szál "drót", meg LPT port és minden rendben.
Megoldva.
Most már fut az avr-gcc 4.9.2, 5.4.0 és a 7.2.0-vel is.
Sziasztok!
Oltári nagy baromságot csináltam az AVR-es alkatrész teszteremmel.Sajnos valamit rosszul mértem vagy összeért az alkatrész lábaknál és tönkrement.Zagyvaságok vannak a kijelzőn.Tudna valaki ajánlani egyszerűen megépíthető kapcsolást?Amivel tudnék programozni hozzá új AVR-t? A lényeg, hogy USB-s legyen. Köszönöm előre is. Szép napot
Arduino alappanel és rá az ARDUINOISP szoftver? Így az Arduino lapból programozó lesz.
Sziasztok!
Egy RC vevőt szeretnék újraprogramozni, mert IC csere volt rajta. A gond csak annyi, hogy kevésbé ismerem ezeket az eszközöket, és nem megy a programozása. Van hozzá egy USBasp és egy USB-s soros TTl eszközzel is, de egyikkel se jutottam igazából semmire. AZ USBasp az "eXtreme Burner - AVR" programmal tudja írni/ olvasni, viszont nekem a Chrome openLRSng - Configurator kiegészítőjével kellene feltöltenem amit kell. Viszont itt a leírásban azt írják, hogy a DTR láb is kell, ami az én soros illesztőmön nincs... Bővebben: Link Ha minden igaz az USBasp-vel is meg lehetne csinálni az ARDUINO IDE programmal. Ami fel is ismeri az USBasp-t viszont itt is hibát kapok. Ene videó alapján csináltam, itt bemutatja mind a 2 módot, de nekem valamiért mégse megy úgy ahogy kellene. A kérdés az, hogy a DTR láb hiánya a soros illesztőn azt a típusú programozást lehetetlenné teszi? Amennyiben igen akkor az USBasp-vel való próbálkozás után teszek fel képet a hibaüzenetről. Mert akkor már csak az a lehetőség maradna.
Mivel IC csere miatt gondolom nincs benne a bootloader, így az eredeti kezelőprogram és az UART lehetőség ugrott. A DTR a resethez kell, nélküle manuálisan kell resetet adnod, nehéz eset, de nem lehetetlen.
Mivel üres a kontroller, így usb-asp, és programozó szoft. kell. Meg a komplett hex, a konfig bitekkel. Ekkor neki lehet esni a feladatnak. |
Bejelentkezés
Hirdetés |




























