Fórum témák
» Több friss téma |
Kicsit off. Mitől romolhatott el egyáltalán a csatorna? Lehet az oka rossz hangfal?
Üdv!
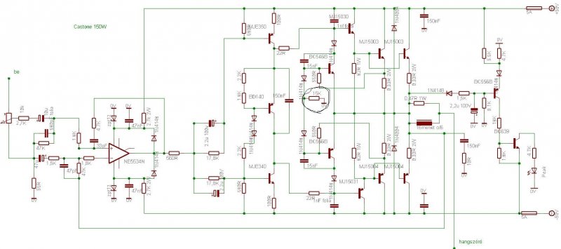
Nem akarom itt tovább fokozni a szituációt, de tényleg ez a kapcsolás van a castonokba ezt onnan tudom, hogy majd 2évet dolgoztam náluk és nagyon sok nyákot ültettem és erősítőt raktam össze. Szerintem nagyon jó kis kapcsolás függetlenül attól, hogy kinek a rajza, a 2000-res végfokuk is erre a kapcsolásra épül. Üdv:Gyurika
Köszönjük az információt, én elhiszem.
Már túlléptem ezen a dolgon.
Bocsi! Még valami! Nem tudom biztosan,hogy a kimeneti emiterellenállások (2W-osak) tényleg 0,22ohm-osak,lehet,hogy 0,33ohm-os (ha két narancssárga csíkos,akkor 0,33ohm,ha két piros,akkor 0,22ohm). Valószínű kimeneti rövidzár (kábel,hangfal) okozta a vesztét a végfoknak!
Köszönöm a segítséget. Kicsérltem a javaslottakat, és voilá működik az erősítő.
Heló
Eltudnád küldenia kapcsolási rajzát?
ez egy akkora hülyeség szakadás biztos hogy nem nekem castone végfokbol van sima pa 200-as reflex előlapos akkor cpa 200b 300b régi 500 -as 400-és 1200b egyik sem csinál ilyet hogy max teljesítmény előtt torzítson hülyeség ha észre vettem volna akkor már rég vissza vittem volna a bélához hogy szar nekem a majdnem 30-éves 500-as végfokom nem brumos semmi zaja nincs elég jó dinamikája minden nap van használa minden nap egyszer kétszer villan a clip max sosincs semmi baja nem is volt egyik végfokomnak sem max poti csere ami egy idő után már ajánlatos
De ki az a Béla?
Hát a Castone-os. Kaszab Béla.
Köszönöm a választ!
Nekem is el tudnád küldeni a rajzát?
**********
Srácok akat egy kis gondom.Van egy régi castone 400-som az a baj vele hogy a mély frekiken szortyogó, pattogó hangot add ki.Tudnátok segiteni mi lehet a baja.Segitségeket meg köszönöm.
Helló! A védelemben van egy 15-16 kohm-os ellenállás, ezt próbáld csökkenteni 12 vagy10 kohm-ra!
Máma hajtottam 1óráig és elkeztek melegedni a hangszorók.Bele is néztem,a bal oldala volt már javitva Ne haragudjatok ha hibásan irok diszlexiás vagyok.
Sziasztok!
Nostehát a problémám a következő van nállam 1 castone cpa 1200 utánztat. Nade mégmielőtt mindenki leoffolna ez nem az a végfok amit itt töbhelyen is megtaláltam . Ebben nincsen semlyien ic, és amiért nekem furcsa csak npn végtranyók vannak benne pontosan 8db 2n3773. és ennek a végfoknak keresném a kapcsolási rajzát mert nem boldogulok vele. Akinek van rajza vagy tudna segíteni annak nagyon megköszönném. teszek pár képet fel rólla. Előrre is köszönöm mindenkinek.
Nincs köze ennek az Rx500-hoz? Siva-castone-reflex ezek egykutyák szinte.
Nagyon hasonlít a reflex-re, annak is kvázikomplementer a vége (4-4db 2N) védelem nélkül ahogy kell.
Rajzot nem fogsz találni róla, én is rajz nélkül javítottam, egy élmény volt. Ha nem nagyon bonyolult rajzold vissza. Az 1200-as jelző kicsit erős, szerintem ez is 2x400W 4 ohmon, 8 ohmon meg a fele.
sziasztok!
Hát Nemtudom menni lehet de aztt tudom hogy egy 3.5kw toroid van benne. +- 85v -ról jár a végfok. az a gond hogy én még ilyet soh nem javítottam és még a poén hogy az ellenállások is szénné égtek jah és a másikoldalon is tehát még az értékeket se tudom
Szia!
Ez egy első szériás 1200-es azaz A-s még az első darabok közül való. Megtaláltam az 500-as nak rajzát, az elve ennek is az, ezen vannak értékek ami gyenge közelítésnek jó is lehet mert ugye az 1200-es egy picit nagyobb feszröl megy.
Ez csak a végfok egyik fele, ezzel szemben van mégegy nyák szintén 2-2 végtranyóval.
Az alsó nyákon nem sok minden van, konkrétan a végtranyák+azok meghajtói és párdarab ellenállás amik a féltápot állítják elő a meghajtáshoz. Az alsó tranyák párhuzamosan vannak kötve a felsőkkel.
Ezek a nyákok az APT100 kapcsolására épültek. Ennél még a védelem egy kis nyákon van a borda közepén. Az újabb 1200-en már az alsó nyákon van a védelem is.
Kezd el szépen kimérni a végtranyókat, valószínű, hogy az összes kuka. 2n3773-mat még lehet kapni, de vigyázz mert tuti hamisítják azt is. HQ videóba nézd meg ONS az eredeti. Nagyon drága a 2n3773 szerintem használhatsz helyette MJ15003-mat az valamivel olcsóbb. Ha abból rendelsz a HQ video-nál az ONS belőle az eredeti a másik az hamis. Mind a kettőből volt nekem az olcsóbbnak le van csiszolva a teteje és úgy van ráírva az ONS az tuti eredeti abból még van 4 darab nekem itthon. Az összes tranyót mérd ki végig ami hibás az csere. Mail-ba tudok neked küldeni rajzot az egészről ide viszont nem fér fel ezért csak mail-ba mielött kapok a fejemre. Castone sorozat a régi kvázi komplementer végű szinte mind ugyanaz.. Majdnem mint a beag. CPA 800tól használtak bele egy segédpanelt amin plusz végtranyók voltak, hogy bírják, mert már négy kevés lett volna. CPA500-tól 1200-ig csak a táp más illetve egy két alkatrész értéke.
Sziasztok! először is B.Ú.É.K
Nos kimértem az összes tranyót. még a kis bc-k is.tehát most elkeztem kicserélni őket. nahmost a máski kérdésem az az hogy én MJ15022 vettem és azt akarnám tudni hogy érdemes e kicseréln a bd 139-140-eket valami komojabbra? ja itt a mailcímem amire tudod küldeni a rajzot. telefonguru@citromail.hu
Sziasztok!
Van nálam egy CPA400 sima, nem nam B, még nem a műveleti erősítős hanem tranzisztoros bemenetű, nyákrajzot találtam de kapcsolást nem. Nincs valakinek. Hiba az, hogy egyik kimeneten negatív táp van, de minden tranyó jó mérve. Előre is köszönöm. Misi
Csak egy rövid kérdés ezeknek kell előerősítő?
Szia!
Attól függ mivel/mire szeretnéd használni.
Jelenleg itthoni célra de szoktam bulikat is csinálni!
Fontosabb információ lenne, hogy milyen eszközt kötnél rá. Ha van valamilyen keverőd (akár DJ, akár többsávos/zenekari), akkor biztosan nem kell előerősítő. Ha számítógépet vagy más vonalszintű kimenettel rendelkező eszközt (pl. CD lejátszó) kötsz rá akkor valószínűleg nem kell, de hagyományos lemezjátszó vagy mikrofon esetében szükséged van rá. Ha több mindennel is szeretnéd használni, akkor javaslom építs egy egyszerű keverőt, néhány sávra előerősítővel. Ennek megvan a maga fórumtémája (pl. itt és itt). Javaslom használd a keresőt.
Köszi a választ jelenleg PC-re van kötve! De ha a keverőt ajánlod akkor vagy építek vagy veszek egyet!
|
Bejelentkezés
Hirdetés |










tehát még az értékeket se tudom 
még a kis bc-k is.




