Fórum témák
» Több friss téma |
Fórum » Csöves erősítő készítése
Ne feledd betartani a fórum viselkedési szabályait, és a topik megmaradásának feltételeit. [link]
A téma átmenetileg fagyasztva lett, hozzászólni nem tudsz!
Lehet, de az összevissza tekert trafónál a másik tényező a szórt induktivitás biztos rosszabb lesz. Másik dolog, hogy nagyon kicsi a valószínűsége, hogy 2 tök egyforma trafót sikerül alkotni, ami a rosszabb sztereó hangképben fog jelentkezni.
Mivel csak az, hogy egy trafóban merre haladunk a csévén az nagy különbségeket jelent. Pl. Mutatok 2 mérési eredményt ami felépítésileg teljesen egyforma trafó produkált. A két trafó között csak a tekercselési irányok lettek módosítva semmi más. Trafó 1 Trafó 2 1 k Trafó 2 10k Trafó 2 20 k A hozzászólás módosítva: Nov 3, 2012
A napokban én is foglalkoztam ezzel a kapcsolással. Ha valamivel több teljesítményt akarsz kihozni belőle, akkor érdemes megpróbálni átkötni pentóda üzemmódba a végcsövet, azaz ilyenkor a rajzon R4 ellenállás nem az anódra, hanem közvetlenül a tápfeszültségre csatlakozik. Így nő a kimenő teljesítmény, cserébe lehet, hogy valamennyire változik az erősítő hangzása, egy próbát mindenesetre megér. (Az ultralineár pedig ha jól tudom, a kettő között ,,félúton" van, azaz a primeren kell bizonyos helyen egy megcsapolást készíteni, és ide kötni R4-et.)
Így van. Pont ezt mondom én is "petemazi" felhasználónak. Gyakorolni pont jók ezek az egyszerű SE kapcsolások. Van két egyforma M85 hálózati trafóm.Mindkettő le van égve. Lehet ezekből PP kimenőt készíteni ?
A hozzászólás módosítva: Nov 3, 2012
Nem feltétlenül lesz rosszabb a szórt induktivitás. Ahhoz nagyon egyoldalasra kellene tekerni. Ha nagyjából elosztva tekeri, akkor nem lesz a szórt induktivitás nagyobb. Az eltérő irányban tekert tekercsek között viszont lehet nagyobb a szórt kapacitás.
A mérésednél valamit nagyon elrontottál. A kimenőtrafót nagyon túl kell mágnesezni, hogy torzítson, és akkor sem lesz ilyen szép négyszög. Akkor pedig a kimenő trafó méretezése hibás.
Frekvenciamenet (és minden más mérést) nem teljes kivezérléssel mérünk, mert nem lehet tudni hogy hol keletkezett a torzítás. A hozzászólás módosítva: Nov 3, 2012
Ezek a mérések néhány W-on történtek. Tehát nem a túlvezérlés egyenesítette (tápfesz limit) ki a vonalakat. Szóval azért kaptam jó négyszögjeleket, mert elméreteztem a trafót ?
Melyik résztét? A primer menetszáma megegyezik a eag EA057-es menetszámával 1640~1650 a vas is megegyezik M102B. A szekunder persze nem egyezik mert 8 ohm a terhelés. A hozzászólás módosítva: Nov 3, 2012
Nem tudom hol hibáztál, de ilyen torzítást csak igen jelentős túlvezérlés tud okozni. Ha trafó lenne a bűnös, akkor csak jelentős túlgerjesztés okozhatna, a mágnesezési görbe S jellege miatt. Azonban ez nemannyira frekvencia függő, legalábbis a hangfrekvenciás sávban nem. A frekvencia függés a szórt kapacitás, és szórt induktivitás miatt van, ez viszont az amplitúdó csökkenésében jelentkezik, amit jól lehetne bemutatni egy wobblerezett függvénygenerátorral.
Nem értem milyen torzításról beszélsz.
Mayky négyszögjeles meghajtással próbálta demonstrálni a kétféle tekerés közti eltérés eredményét. Ami az ábrák alapján igazából csak a legfelső frekitartományban szignifikáns. Amúgy meg tanulságos valóban!
M85 hálózati trafóból lehet PP kimenőt csinálni ? Van két egyforma leégett trafóm.
Lehet rosszul láttam, de amikor néztem, az 1 kHz -es jelet színusznak láttam, a 10 kHz -et meg négyszögnek. Elnézést. Ha most nézem, akkor azon látszik egy kis túllövés a szórt induktivitás miatt, és jelentős fel, lefutási idő növekedés a szórt kapacitás miatt. Ez valószínűleg a fordított tekercselés miatt keletkezett, amire már utaltam.
Lehet, de egyfelé kell összelemezelni. Lesz egy kis légrése, ami nem feltétlen szükséges, de nem árt.
A hozzászólás módosítva: Nov 3, 2012
PP-nél is?
Nem lenne fontos, de javít a helyzeten, az M magnak amúgy sem nagy a légrése, csak annyi, hogy össze lehessen rakni. Hálózatit viszont váltakozva kell.
M magból is van légréses és rés nélküli.
Ha PP-be kerül, teljesen feleslegesnek tartanám az egyirányú lemezelést, anno az összes EAG végfok kimenőjét váltva lemezeltük, mert egyszer egyirányba tettem, és feltűnően csökkent a mélyátvitele. Az SE-ben előmágnesezi a folyó nyugalmi áram a vasat, de PP-ben a szimmetrikus meghajtás miatt "semlegesítődik" az előmágnesező hatás. Amúgy hálózati trafó lemezeket inkább az anyaga miatt nem javasolnak kimenőként. De ha nem túl vastag, és tartalmaz elég sziliciumot (ridegen törik) akkor meg lehet próbálni.
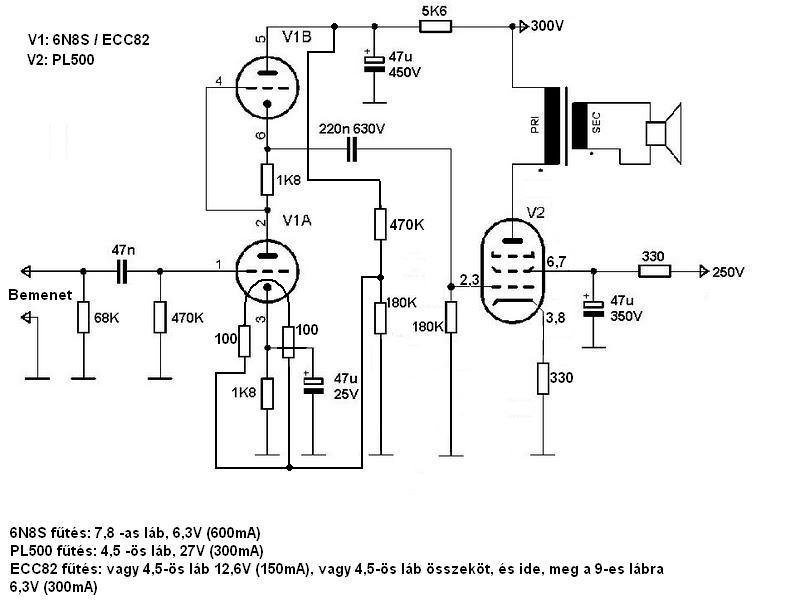
Sziasztok! Ezt a kapcsolást szeretném után építeni.. valamiért kíváncsivá tett. Ha valakinek valamilyen tapasztalata,vagy véleménye van a látottakról akkor most szóljon..
Vajon mire számíthatok az ECC82-PL500 párostól?
Köszönöm, én megengedem mindkettő fajtát
amiatt is érdekel, hogy a GU50 PP-be légrés nélküli M magokból lesz a kimenő.
Szomszédok tudják már, mire készülsz?
![]()
Ha hálózati trafóból származik a vas, akkor valószínűleg légrés nélküli. Persze ha egy légrés nélkülire tervezett kimenőt légrésesre lemezeled, egyből lecsökken az induktivitása, ezzel együtt az átvitt mélyhangok is.
![]() Küzmös Gergő: Ugyanezt a kapcsolást láttam GU50-el is, valószínű, ez egy Jolly-Joker alapkapcsolás lehet...
Köszönöm szépen. Valamelyik nap megnézem , hogy törik a lemez.
Kilemezelésnél mindjárt az elsőnél ki fog derülni valószínű.
Az a baj, hogy a lemezelésnél meg az utolsónál szokott kiderülni.
A hozzászólás módosítva: Nov 3, 2012
értem.. Azon gondolkodom hogy ez most jó vagy inkább kevésbé jó..
Nos ez akár "jó" is lehet.. és a puding próbája az evés.. Egy "gólyafészek",és elválik.
Igen van ennek egy GU50-es verziója is, eléggé hasonlítanak...
GU50SE A hozzászólás módosítva: Nov 3, 2012
Jó lesz ez megfelelő kimenővel, de a segédrácsara max 180V-ot adnék. Ha van VR150-esed, stabilizáld neki (150V-ra) , ezek a PL csövek nem szeretik a magas segédrácsfeszt. És a katódjában -bár nincs feltüntetve- de a 330ohmos ellenállás legyen 5W-os. Ha kevés az erősítés, tehetsz vele párhuzamosan egy 1000u/35V-os kondit.
A hozzászólás módosítva: Nov 4, 2012
Sajnos nem nagyon törik az fránya trafó lemez. Össze vissza lehet hajlítgatni. Egyenlőre félre teszem.
Én megtekerném, maximum ha nem jó, vennék bele SM85 a/b (?) hiperszil magokat. Kompatibilisek a csévék. Ebbe belemegy M85, SM85, talán még EI84 is.
El sem hiszitek mit találtam ma a lépcsőházban a kukák mellé lerakva.. Egy vidi apollót, aminek ugyan olyan trafója van, mint amiből tekertem már egy kimenőt!
![]() Igaz, műanyag osztott cséve van rajta, de minden megoldható..
Mákod volt. Mehet tovább a projekt. Aztán várjuk a fejleményeket és képeket.
|
Bejelentkezés
Hirdetés |


Vajon mire számíthatok az ECC82-PL500 párostól? 


