Fórum témák
» Több friss téma |
Hali mindenkinek. Van 1 z80 ra alapuló dallamcsengő, és 1 27c256 os eeprom hozzája. Csak üres szegény. Valakinek nincsen úgy teljesen véletlenül vagy készakarva dallamkészlete hozzá? eprom égetőm van mert nem igazán tudok rá magamtól írni dallamot.
Előre is köszi mindenkinek.
Majd megnézem, nekem van valami (annó ajándékba kaptam).
Persze ugye azzal tisztában vagy hogy attól hogy Z80 meg dallamcsengő még nem biztos hogy kompatibilis (azaz egyáltalán nem biztos hogy működik a bináris...)?
Mostmár tisztában vagyok vele, így hogy felvilágosítottál. de próba szerencse. Előre is nagyon köszönöm.
Nekem van 2darab is készreszerelve.Ha gondolod copyzhatok neked.Részleteket privátban,ha gondolod.
itt a Dallamcsengő rajza remélem ebből tudsz kideríteni dolgokat
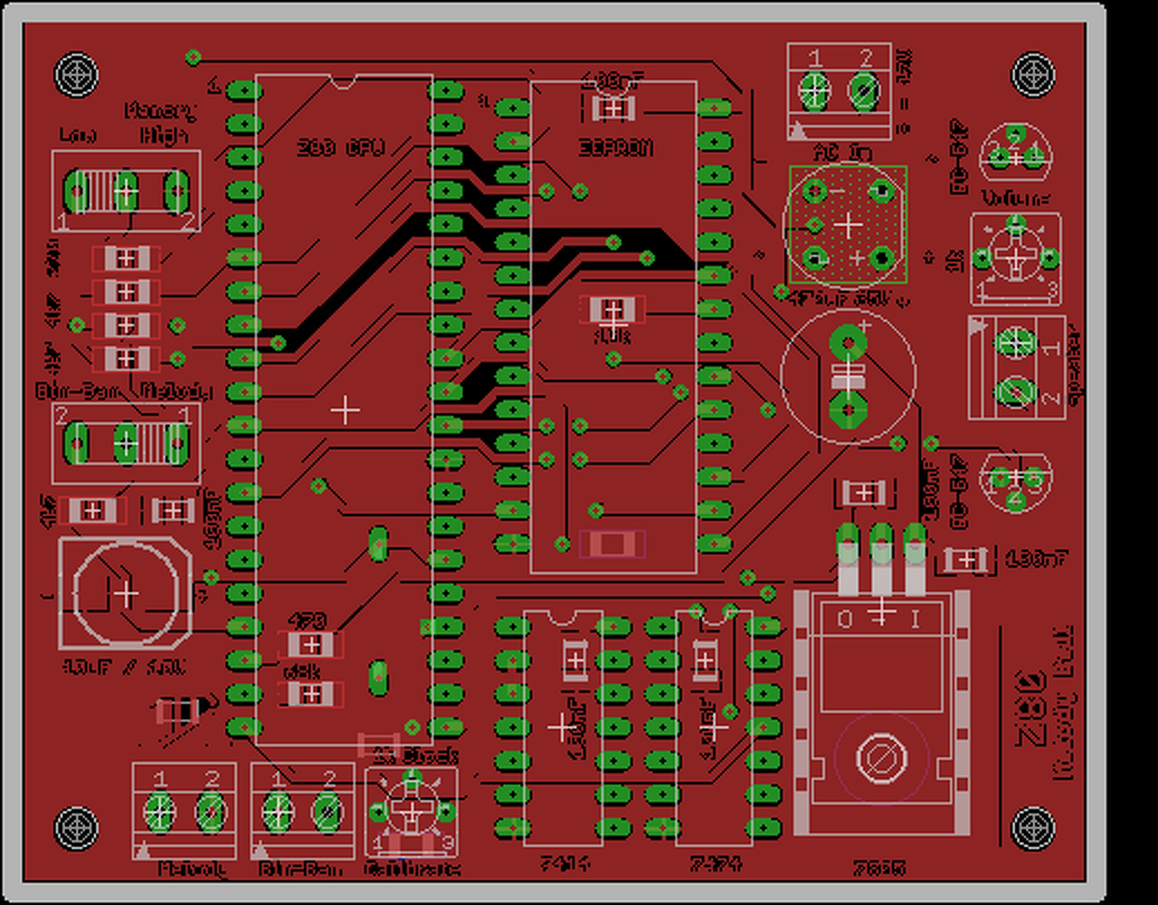
Sziasztok! Sajnos - úgy látom elég régen nem volt hozzászólás a témához. Megörököltem egy régi műhely alkatrészeit, félkész projektjeit. Kicsit érzelmi indíttatásból is, de a lényeg: befejeztem egy-két befejezetlen Z80 dallamcsengőt. Néha kis dolgokon múlik a siker. Az egyiknek tőben volt a 7805 lába törött, a másik órajele nem volt meg. Most mindkettő üzemel. Ezen felbuzdulva gyorsan Eagle-be learchiváltam a projektet - hellyel közzel pontosan, mert kicsit szebbítettem a végeredményen. Van pár megírt Epromom is. Szeretném közzétenni a rajzokat és egyben keresni hasonló retro fanokat, akik szívesen utánaépítenék. Én tudom adni a rajzot és az epromok tartalmát (lehet valamelyiket módosítani kell, mert én az eredeti cím és adatbusz sorrendet tartottam meg. De az Eprom tartalma számomra ismeretlen, hogy mihez készült - a meglévő hardverrel kompatibilis. Cserébe keresek fórumtársat aki a nyákokat meg tudná csinálni (kétoldalas furatgalván). Nagyon kis kiigazítással az eredeti rajzból simán építhető lenne egy Z80-as fejlesztőkészlet akár.
Sziasztok! Úgy látom nem nagyon volt hozzászólás, pedig, mint utólag kiderült - szerencsére még a panelek rendelés előtt - volt hiba a rajzomban. Íme a javított változat az eredeti címcserés busszal, hogy az eredeti 1995-ös RT ÉK-ben leközölt eprom tartalmak is fussanak.
Szia! Nekem volt ilyenem, talán az eredetiből, mert mintha ez BME-s fejlesztés lett volna, csak eladták az RT-nek. Az volt a bajom vele, hogy túl hosszúak a dallamok, tehát már rég bejött a vendég, még mindig szólt. Nem beszélve arról, hogy szórakozásból is nyomkodták, mert érdekes volt. Még a rádión is be tudtam fogni a dallamokat. Az enyém 40 dallamot tudott.
Szia! Érdekelne, melyik hardverhez volt a saját 40 dallamos változatod? Megvan még esetleg a forrás? A hosszú dallamokkal egyetértek. Most társalgok a Z80-ast jobban ismerő barátaimmal a sinclair.hu-n hogy van-e esetleg valaki aki a forrást elő tudná állítani a bináris fájlokból. De a legjobb nyilván az lenne, ha az eredeti, kommentezett assembly meglenne valakinek, mert akkor a dallamkészlet is változtatható lenne. Tudom, kissé butának, divatjamúltnak tűnik ez az erőlködés. De sok 8bites rajongó van, akinek ez a szíve csücske - nekem is. Röhögve tudnék SD kártyás MIDI dallamcsengőt készíteni 5 perc alatt, de ez más. Van valami különös bája ezeknek az UV epromoknak és a Z80-nak. Ha "csak" csengőnek kellene - már van két darab működő változatom. Bedobozolnám és kész. ma végre megjött az eprom törlőm is - rohanok is tesztelni
! A hozzászólás módosítva: Jan 5, 2015
Régebben fejből is ment...
Z80 disassembler
Szia! Ezzel nincs gondom. annak idején én is írtam, visszafejtettem kódot, de a kommentek azért sokat segítenének, hogy ne kelljen visszafejtegeni mindent. Meg érdekelne az a 40 dallam is milyen, mennyiben más volt. Azért köszi!
Szia! Nekem lenne még két észrevételem a '95-ös évkönyvben leközölt változathoz képest (ami nekem is megvan egy régóta működő példányban).
Egyrészt azon nem csak a cím, hanem az adatvezetékek is fel vannak cserélve az adatlapok alapján logikus összekötésekhez képest. Az összekötés CPU-EPROM (zárójelben a lábszámokkal) formában: D0(14)-D4(16), D1(15)-D3(15), D2(12)-D6(18), D3(8)-D1(12), D4(7)-D0(11), D5(9)-D2(13), D6(10)-D7(19), D7(13)-D5(17). Másrészt a te rajzodon, az évkönyves rajzon és az én megépített példányomon is az oszcillátor 220 ohmos ellenállásból és 2.2 nF-os kondiból van. Biztos, hogy ez 1.5 MHz-es órajelet ad? Én mindenhol az F=1.2/(C*R) képletet találtam 7414-esből épített oszcillátorra, amibe behelyettesítve kb. 2.5 MHz-es órajel jön ki.
Igen - teljesen korrekt az észrevételed, módosítottam is már de csak provizor javítottam vezetékek segítségével, panel még nem készült belőle, viszont... készült egy eprom tartalom fordítóm, így a régi összekevert dallamokat visszakódoltam az eredeti cím és adatvezetékekre. Az órajelet - mértem, így annyi amennyi (1,5MHz- Atten szkóppal mérve)), de végül több párhuzamos kondival módosítottam a pontosabb órajel miatt, mert kicsit hamiskás volt. Az új példányon már smd 1206-os kondik vannak, nagyságrenddel pontosabbak mint a régi styroflexek, amit a fiókban találtam. A képlet önmagában egyébként kevés, mert 5 féle gyártó 7414-esével 5 féle órajel jött ki. Volt olyan ami nem is oszcillált. Meglepő módon a még magyar gyártmányú MEV TTL iC-k teljesítettek a legjobban. Ha legyártottam a panelt - azt is felteszem a módosításokkal együtt. Csak párhuzamosan elkezdtem egy Z80 fejlesztőpanelt (ugye murisan hangzik!
) is összerakni, mivel a speccyalista klub tagja is vagyok.
Szia! El tudnád küldeni a visszakódolt EPROM tartalmat? Támadt egy olyan ötletem, hogy megépítem egy funkciókban bővített változatát mikrokontrollerrel úgy, hogy a dallam program kompatibilis legyen a Z80-as változattal. Ehhez egyrészt kellenek a dallamok, másrészt meg kell érteni a kódot, hogy meg lehessen írni az dallam program értelmezőjét az új környezetben. Aztán meglátjuk, lesz-e rá elég időm. EPROM olvasóm jelenleg nincs, és ha már úgyis megcsináltad, nem futnék neki nulláról. Köszi előre is.
Szia! Megkeresem. Annyit kérnék csak, ha eredményre jutsz - beszéljünk róla
Ne haragudj, most tévedtem ide. Gondolom az volt, ami az rt-ben lett leközölve, merthogy azt adták oda Urbánnak. Sajnos nincs már meg nekem. Ha fel tudod venni a kapcsolatot Sz. T.-vel, akkor ő talán tud segíteni. Szilágyi Lacival csinálták a BME-n. Akkor dolgoztam ott velük. Szép Tibi
Sziasztok!
Nekem az Urbán féle van egyoldalas nyákhoz. Sok zene van benne. Jó pár évig üzemelt egy ügyfélfogadóban. Üdv: Gábor
Bocs de ahogy nézem a melléklet csatolása most nem megy. Otthonról megpróbálom.
![]() Üdv: Gábor
Sziasztok! Megvan az eredeti visszakonvertált Hex. Ha visszaolvastok kicsit - az adat és címlábak meg lettek keverve az Urbán féle egyoldalas panel miatt. Amit én csináltam, az egy epromláb fordító, ami visszaforgatott mindent a helyére és úgy olvastam ki az epromot, majd lábhelyesen visszaégettem és működik is. Ezt a hex-et publikálnám. Remélem jó fájlt találtam meg. Ennél minden adat és címláb úgy van, ahogyan lennie kell. Azaz A0>A0 D0>D0 stb. Sokat szívtam miatta. Gondolom más is.
Nekem megvan már mindegyik. Az Urbán féle, az RT 87-es változat (mert nem ugyanaz) és a saját helyreállított sorrendű is. Sőt a kevert verzióból is kétféle, egy 32k-s és egy 64k-s változat.
A hozzászólás módosítva: Feb 22, 2016
Letöltöttem, köszönöm! Ha lesz egy kis időm és jutok valamire, természetesen megírom.
Üdv Mindenkinek!
Részletesen dekódoltam, a dallamcsengő eredeti vezérlő programját.
Szia!
Köszönöm. hogy megosztottad.
Üdv Mindenkinek!
Akit még egy kicsit érdekel... |
Bejelentkezés
Hirdetés |











