Fórum témák
» Több friss téma |
1.2A mérek 5 volton szabályozható táppal. Akkor gondolom bírnia kel
Hello! "Talán még az is előfordulhat, hogy 5V-n nagyobb lesz az áramfelvétele, mint 12V-on. "
Ahhoz azért negatív belső-ellenállásúnak kellene lenni az izzónak. De azért az csak nem az..
Igazad van. Az Edison féle szénszálas izzóknál azonban még ilyen előfordult. Bővebben: Link
Sziasztok!
A tapasztaltabbaktól kérdezném, hogy az LM2576 mennyire használható ki közel maximális kimenő áram (max. 2,7A) mellett? Tudtommal van valami belső árankorlátja, meg még talán hővédelme is? Reddot 12V/9Ah akkumulátor töltőt szeretnék építeni belőle, és eddig talán ez az egyetlen, ami megfelelő lehet számomra.
Építettem vele step down labor tápegységet, 3,5A - nál korlátozott le.
Ez így viszont barátinak hangzik. Én 2,7A-nál korlátozok, tehát annál nem engedem feljebb emelkedni. Ez a maximális töltőáram, ami az akksinak meg van engedve.
Sziasztok!
Segítséget, ötleteket várnék, hátha valaki tud tippet adni, merre induljak el a hibakereséssel. Adott egy LT8390 IC-re épülő DC/DC konverter, ill. egy ezzel felépített gyári panel. Ez ugye alapvetően 12 V kimenetre van beállítva, de a visszacsatoló osztó (és a kimeneti kondik) cseréjével kihozható belőle jóval több is. Egész konkrétan 30 V-ra állítottuk át egy projekthez, az R8 3,6k-ra cseréjével, amit gond nélkül tudott is produkálni, a szükséges max. 3A terhelés mellett. Ezután, mivel a helyfoglalás lényeges, és ez egy eval. board, sok opcionális alkatrész helyével meg mérőponttal, az egészet "lemásoltuk", csak fizikailag tömörítve. Mindeközben alkatrészértéket nem változtattam, leszámítva azt, hogy a hídban levő FET-ek helyére BUK9Y4R8 típusok kerültek (egész egyszerűen azért, mert ebből jó sok volt helyben és paraméterekben nem láttam lényeges eltérést - ami persze nem jelenti azt, hogy nincs is). Készült egy kétrétegű nyák-terv, amit megbízható helyen gyártottak le. Összeszerelés után viszont gyakorlatilag működésképtelen az áramkör, terhelésre teljesen bezuhan a feszültsége, ill. terhelés nélkül is össze-vissza ingadozik a multiméterrel mért érték. Szkópos mérések alapján jelenleg azt csinálja, hogy kétpont-szabályzó jelleggel eléri a kívánt 30 V-ot, picit túl is lő (kb. 32 V-ig), majd erre lekapcsol, és csak a kimenő feszültség kb. 16 V-os értékénél kapcsol vissza. A felfutás kb. terheléstől független, a lefutás, és így a frekvencia meg a terheléstől függ. Üresjáratban 8-10 mp-es periódussal, 1 A terhelésnél meg kb. 30 Hz frekvenciával produkálja a fűrészjelet a kimenetén. 2 A körül pedig már teljesen leáll. Hibás forrasztást, téves beültetést nem találtunk, pedig ma konkrétan az egész munkanap erre ment el, így már kicsit tanácstalan vagyok, merre tovább. Próbáltam a visszacsatoló osztóra, sönt bemeneti pontjaira kerámia kondikat tenni, szintúgy eredmény nélkül. Úgy tűnik, mintha minden ugyanaz lenne, és mégse...
Nem értek a kapcsolóüzemű tápegységekhez de az kb. köztudott, hogy a vezetősávok elhelyezése/mérete kritikus lehet. Az IC adatlapjában is van kb. 16 pont, mire kell figyelni tervezésnél. Az első szerint szükséges egy vezetősávoktól mentes, dedikált GND réteg. Nem látszik a képről, ez megvan? A kimeneten nincs valamilyen magasabb frekvenciás gerjedés? Gondolom a visszacsatolásokat már átnéztétek.
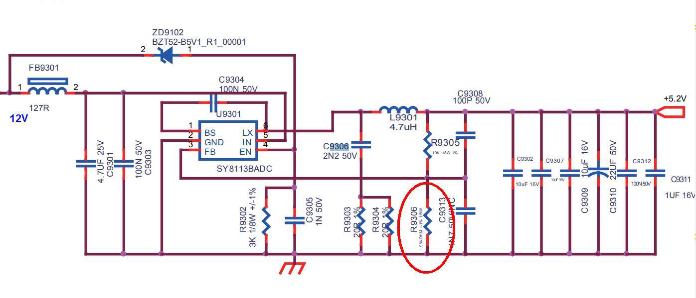
Üdv. Adott ez a táp, aminek a kimenetén 3V körül van 5,2V helyett. Minden alkatérsz jó, de az ICt és a tekercseket nem cseréltem. Tekercs okozhat-e ilyen hibát?
Ha nem, maradt az IC. Viszont a bekarikázott ellenállás csökkentésével el tudom érni a megfelelő kimeneti feszültséget. Ha minden érték azonos a rajzzal, de a kimenet mégse annyi, talán IC hiba. Megoldás az hosszabb időre is, ha csöükkentem a bekarikázott ellenállást? A hozzászólás módosítva: Szept 9, 2020
Könnyen előfordulhat, hogy a helyettesítőként árult IC csak 98%-ban azonos az eredetivel. Lehet pl. eltérés a fb feszültség értékével. Főleg SMD tokozásoknál történhet meg ilyen csere, vagy az Ebay-en árult termékek is okozhatnak meglepetést.
Szia!
Rosszak a FB osztói. A képed alapján 3.66V-nak kell lennie a kimeneten. Az R9306 legyen kb. 1306Ω és 5.2V lesz a kimeneten.
Ez egy érdekes dolog akkor...
Ict nem cseréltem, tehát az nem lehet gond, hogy minden ilyen IC cseppet eltér egymástól. Viszont ami a 3.6V illeti, pontosabban ha jól emlékszem 3.7V mértem a kimeneten. Ez egy tv tapjában van, és ahogy a rajzon, úgy a tápon is 5,2V van feltűntetve. A Tv nem kapcsolt be. Kiprobaltam egy külső 5.2V táppal beinditani a tvt, így működött. Így betettem egy 2K trimert az ellenállás helyére, addig állítottam míg 5,2V lett a kimenet. A trimer értéke +- 1,33K volt. Így betettem a helyére egy 1K és egy 330R ellenállást sorba. Így a kimenet szépen 5,2V. De akkor most mi is van? Rajz, és alkatrész érték szerint 3,6V kell lennie (ahogy mértem is), de ez kevés a tvnek, mert oda 5,2V kell. Mi változott meg a tápban, mi a baj?
Sziasztok
Van egy tápom uc3845 ic-vel. Van rajta egy kikapcsoló áramkör ami az 1es lábat egy tranzisztorral köti a GNDre. Ezt ha ki akarom iktatni akkor az ic 1es lábát kikötöm? Köszönöm
Az 1. láb ( com ) egy osztóra megy ( vagy egy optóra ), úgy gondolom - a tranzisztort kell inkább lekötni róla (?). Remélem, nem kevered az optó tranzisztorával? Mert az szabályozgatja az ic-t.
A kapcsolást tedd inkább fel. A hozzászólás módosítva: Feb 9, 2021
Nincs kapcsolasi rajzom, csak a panel, ami nem működik. Smd tranzisztor.
Ismerős adta, aztmondta a bemenő feszültség van a kimeneten, eddig jutottam. Köszi
Vissza kellene rajzolnod..
Megnézem majd, csak teljesen smd, hamar gyorsan ennyit találtam, hogy a tranzisztor megy oda.
Sziasztok. Szeretnék készítenie egy DC-DC convertert mivel a kínából rendelt csodák rendre befürödtek az adott feladattal.
Ami a dolga lenne: Adott egy 18650-es akkukból álló 11.8V-os akkumulátor, amivel egy csőteszter van kísérleti fázisban jelenleg. A gond az hogy a kínai converter amit rendeltem elvileg 2A-t tud, gyakorlatilag több kellene sajnos mert van 4v 3A -es fűtésű cső is. Ellenben lehet hogy lesz olyan cső is tesztelve melynek fűtése meghaladja az akku képességét, ellenben áramra pedig minimális. Azon gondolkoztam 2 lehetőségképp hogy beépítek egy DC-DC step up-ot a nagyfeszű de kis áramú csöveknek (erre a mostani modul is jó lehet), lefele pedig egy step-down (viszont ilyet rendelnem kell és az most sok idő lenne). 2. lehetőség építeni egy buck-boost convertert ami képes 5A áramra maximum és 11V bemenet mellett 1V-tól 30-40V-ig mehet, tény 40V-nál nem elvárt az 5A, viszont az akku feszültség alattiaknál elvárt lehet. Lehet a problémámra megoldás?
Szia!
Konvertereket teljesítményigényre érdemes tervezni, nem áramra. Mert ugye kis áram, nagy feszültség az ugyanannyi teljesítményt jelent, mint nagy áram, kis feszültség. A step-up-nak valahonnan fedezni kell a nagy feszültség miatti nagyobb teljesítményigényt. Azt már meg sem merem kérdezni, hogy miért ilyen akkumulátort választottál.
Szia, többnyire a helyszűke és az akkucellák terhelhetősége miatt.
A teljes akkupakk 11.8V és 10400mA vadi új akkukból amiknek cellánként 20A-es kisütője is lehet. Eleve ehhez a projecthez készült, mivel a csőteszter alját maga az akku teszi ki lényegében.
Megnéztem, 1es láb direktbe a tranzisztorra megy. Tranzisztor másik lába gnd-re. Tranzisztor 3.lába 10kohmon a bekapcsoló ér a csatlakozóban
Akkor a tranyó bázisa kap vezérlést, mintha egy optó tranyója lenne..- direktben nem szabad bántanod az 1. lábat: se üresen hagyni, se testelni, mert vagy teljes kivezérléssel menne az ic, vagy leállna.
tehát akkor a tranzisztor letesteli ekkor áll le?
A baj az hogy a kimeneten a bemenő feszültség van, de minden alkatrészt jónak látok, FET se zárlatos.
Képzeld el, hogy a bázisba beadsz x...xx uA nyitóirányú áramot és erre elkezd szabályozni a kimenetre - de mivel te állítgatod, nem lesz stabil.
A kimenetről kellene egy osztó a bázisra, akkor beállna elvileg valahová. Gondolj az optós szabályzásra.
Gyári kínai panel...
Szia!
Pontosabban kellene specifikálnod, hogy milyen jellemzőket szeretnél. Egy ötlet: UC384x alapú tápegységgel is lehet ilyet készíteni. Ha a trafója 1:1 átételű, a szekunder nulláját közösítve a bemeneti nullával, sok minden viszonylag egyszerűen kialakítható. A méretezése is viszonylag egyszerű, tág határok közötti jellemzők kiszolgálhatók.
Mi az előnye annak, hogy akkukkal és konverterekkel akarod előállítani azokat a feszültségeket amiket fel lehetne tekerni egyetlen hálózati trafóra? Ha nem digitálisan szoftverrel hanem analóg módon mérsz, akkor simán van 100W vagy afeletti teljesítményfelvétel is, az akkuk azt nem sokáig bírják.
Helyszíni mérésekre (börze) lenne használva a gép.
Többnyire nem folytonos üzemre hanem 2-3 cső bemérésére lenne használva. Többségében régebbi csöveket mérnék vele, így erre lett méretezve az anód , terhelő ellenállássor, árammérő is. ![]() Már csak a fűtéssel vagyok gondban egyébként már 80%-ban elkészültem vele.
Értem. Nem lett volna egyszerűbb megcsinálni a hagyományos módon, és az egészet utána meghajtani egy szünetmentesről? Így működhetett volna a szokványos módon, mindenféle megkötés nélkül az asztalon is meg akkuról is. Akku nélküli működő szünetmenteseket már 2500Ft körüli áron szoktak árulni.
Az elférne a kezedben?
Csak kérdezem, mert a szünetmentes + akku+gép (ebben persze a megtekert jó nagy trafó) nem kis súly. Nem értem amúgy ez a DC-DC converter topic nem a projectem mikéntjével kapcsolatos ellenérvekről kérdeztem hanem egy sima DC-DC converter építési tanácsot kértem, amit lentebb Peter65 kolléga megválaszolt elsődlegesen. |
Bejelentkezés
Hirdetés |












