Fórum témák
» Több friss téma |
Így van, ha van 230V akkor arról kell megoldani egy 12V akku csepptöltését. Amíg megvan a 230V kimenő fesz, reké behúz, és az akksit a töltő áramkörre kapcsolja. Ha a 230 megszűnik, a relé elenged, lekapcsolva így a töltő áramkört. Az akku pedig folyamatosan egy diódán keresztül táplálja a szükségáramköröket...
De úgy is lehet, hogy amíg van hálózat, csak töltés megy az akksira, és egy segédtáp táplálja a szükségáramköröket. Hálózat nélkül pedig átkapcsol akkura. A hozzászólás módosítva: Máj 13, 2021
Épp az a probléma, hogy nem akarok akkut a redszerbe. Nem akarom feleslegesen bonyolitani.
Feleslegesen nagy helyet foglal, és nem biztos, hogy akarom 1-2 évente cserélgetni majd. Mivel mindig van áram ott, csak más feszültségen. És mivel nem kell nagy teljesitmény(15-20W max.) sem, ezért inkább az akkut hanyagolnám. Ezért is keresek erre való tápot, vagy valami megoldást.
Elmondom még egyszer!
Ennyit, és főként ilyen gyorsan nem változik a napelem feszültsége!! Lásd 6. oldal! Tehát nem kell akkora szerültség átfogás! Ha a fő inverter leáll, akkor még felfele is fog menni a fesz!
Nagyon sok tápban van ilyen trafó. Notebook tápok (PFC néküli), masszírozó gép tápja, ... 8 lábú IC hajtja a FET-et. Itt a Q100 FET adja a stabilizált táplálást, amíg be nem indul a trafó. Egy ágon visszatáplál a trafó az IC tápjára. Az lezárja a FET-et, ne melegedjen. Máshol csak fix ellenállás van, ami nem képes ilyen széles feszültségtartományban biztosítani az indítást. UC 384x IC nem biztos, hogy megfelel, ide olyan kell, ami kis tápárammal elindul.
Emiatt egyre jobban szemezek az NCP1200-al.
Húú, az nagyon jó lenne!
Persze kifizetem és a postát is állom! A többit privátban.
Sziasztok!
Szerettem volna 2 step up dc-dc konvertert sorba kapcsolni, illetve pontosabban szimmetrikus tápot szerettem volna készíteni, de a két konverter kimenetei között ugyanúgy megvan a +- potenciál különbsége, mint egy panelen belül. Egy azon input mellett ezeket nem lehet így összekötni?
Ha nem trafóval leválasztott, akkor nem.
Idézet: „de a két konverter kimenetei között ugyanúgy megvan a +- potenciál különbsége, mint egy panelen belül.” Hogy mi? Rajzold már le, hogy hogy kötötted... Rákerestem, ez nem leválasztott. Legközelebb adj több infót! Linkeld be a panel elérhetőségét, hogy meg lehessen nézni, és ne a kép alapján kelljen keresgélni. Ha leválasztás nélküli (non-isolated) paneleket kötözgetsz sorba, az zárlat lesz az egyiknek, hiszen a test pontjaik közösek a bemeneten, és te összekötöd az egyik + kimenetét a másik - (itt test) kimenetével. Vagy olyan panelek kellenek amik leválasztottak, vagy egy ilyen és egy olyan, ami negatív feszültséget állít elő, vagy leválasztott. A hozzászólás módosítva: Máj 20, 2021
Szia mivel csak converter, így ennek kimenete nem földfüggetlen a bemenettől. Ergo ha ugyan arról a tápról használod akkor nem tudsz vele készíteni ilyen tápot,mivel rövidre zárnád a kimenetét a negatív oldani converternek.
Értem már a dolgot. Azért nem írtam több infót, mert nem voltam tisztában ezeknek a konvertereknek a kapcsolásaival. Azt gondoltam, hogy le vannak választva, akár egy kapcsolóüzemű táp. Köszönöm az infót.
De ha megadod a linket, ahonnan vetted, akkor nekünk sem kell sötétben tapogatózni.
Van olyan DC-DC konverter ami leválasztott kimenettel rendelkezik de azokat jellemzően nem a távolkeleti piacokon lehet beszerezni.
Értem. De ez alap esetben szerintem nem is biztos, hogy elvárás ezekkel kapcsolatban. Én egy elég speciális felhasználási helyzettel próbálkoztam és nem biztos, hogy ezt valóban tudniuk is kellene.
Abban sem vagyok biztos, hogy a kapcsolásból eredően megfelelt volna két független modul, normális szimmetrikus tápellátásra. Külön külön viszont jól működnek, vagy legalábbis eddig úgy tűnik.
2 leválasztott modul megfelelt volna a szimmetrikus tápellátásra. Nem annyira speciális ez, megfelelő feladatra megfelelő eszköz kell.
Idézet: „Külön külön viszont jól működnek, vagy legalábbis eddig úgy tűnik.” Az nem hátrány egy újonnan vásárolt eszköznél.
Egy kérdéssel fordulnék hozzátok.
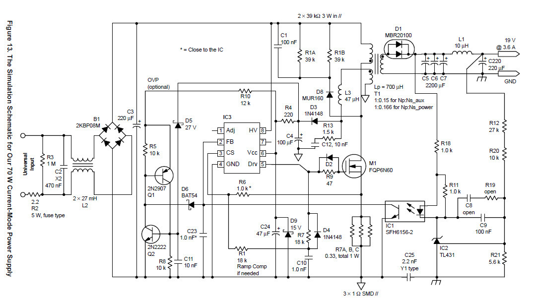
Van pár egyforma gyári trafóm, ami pont jó lenne nekem a mostani projektemben. Az egyetlen gondom, hogy a trafó aux kimenete ami az ic-nek adja a tápfeszültséget a beindulást követően az egy kicsit magas feszültséget szolgáltat. Az ic-nek 12v lenne a legjobb, viszont ebből a trafóból, a 18-20V jön ki ezen a kimeneten. Mi lenne a legjobb és legmegbízhatóbb megoldás? Sima zéner-es vagy áteresztő tranzisztoros(fetes) megoldás, vagy csak egyszerűen tehetek ide egy 12V-os stabilizátort is? A mellékelt képen látható kapcsolást próbálom megépíteni/után építeni. A gondom a trafó 2 és 5 kivezetése közötti kis többlet feszültség lenne. Az áttekerés nem megoldható, mert gyári trafó, nem bontanám meg.
Igazából arra is gondoltam, hogy a szekundert vezetem ide vissza. És akkor az aux kimenetet nem használnám. Galvanikus leválasztás nem kell! Ha ez működik, akkor ez is jó megoldás lehet esetleg!
Szia. Én ezt találtam. (ATX táp) Ebben is ott a 15 Voltos zéner, viszont a soros ellenállás (R6) nem 10 ohm, hanem 220 ohm, esetleg lehetne azt növelni.
Én a zéneres megoldást választanám. Persze meg kell nézni, hogy mekkora az IC áramfelvétele. Az áramkorlátozó ellenállást méretezni kell.
Na ez az, amit én nem mernék megcsinálni. Viszont az interneten található sok gyári kapcsolás közt fürkészném a különbségeket, és amit ésszerűnek gondolok, esetleg kipróbálom, úgy, hogy méréssel ellenőrzöm, jót tettem -e?
A hozzászólás módosítva: Máj 24, 2021
Közben bújom a gyártó ajánlásait, és találtam is valamit! Van egy AND8069-D.PDF az oldalukon, amiben szerintem megtaláltam a megoldást.
Szinte ugyanezt a táp kapcsolást találtam meg egy doksiban. Kösz a rajzot.
Üdv! Tudna valaki segíteni, hogy egy LTC3780 -al felépített, duck/boost konverterhez milyen ferrit magot kellene választani aliról?
Kb 200W -ot kellene átvinni, Vin = 8-30V Vout=12-15V... A hozzászólás módosítva: Jún 7, 2021
Esetleg valaki megtalálta már az alin árult változatának kapcsolási rajzát?
Jó lenn látni, hogy valósítja meg a CC módot az eszköz... Valahogy össze kellene házasítani egy ilyen konvertert egy arduinoval, hogy azzal tudjam szabályozni a CC és CV módot...
Üdv!
Ha jól értem az áramkör működését, akkor az induktivitásban üzemszerűen egyenáramú középértékű áram folyik. Tekintettel a 200....400kHz-es frekvenciára, és a viszonylag nagy áramra, légréses ferrit magra egyedileg méretezett tekercset készítenék. Nem tudom, érdemes-e ezt Kínából behozatni. Az errefelé kapható magok közül valamelyik ETD maggal próbálkoznék. Ha a spórolás a szempont, akár egy rossz PC táp főtrafójának vasa is jó lehet légréssel összerakva. Ha mindenképpen toroidot szeretnél, és az eltöröm/légréssel összeragasztom nem játszik, akkor kis veszteségű vasporos magot kellene keresni.
Nos nem nagyon tolonganak a válaszokkal, de ha ilyen bonyolult, akkor lehet megrendelem a kész áramkört. Ha visszarajzolom, talán arra is rájövök, hogy tudnám arduinoval vezérelni...
Mit szeretnél rajta vezérelni, úgy értem, hogy mekkora kimeneti feszültség tartományt? Mert a belső felépítéséből az derül ki, hogy 1V kimeneti feszültség alá nem nagyon lehet vele lemenni. Az applikáció leírásában nem tesznek említést a tekercsről, így szerintem egy közönséges, 5A terhelhetőségű bármilyen tekercs megteszi. Miért kéne légrésesnek lennie?
A szabályozása pedig úgy történhet PWM jellel, hogy az ellenőrző jelhez hozzáadsz vagy kivonsz valamekkora értéket egy ellenálláson keresztül, de ezzel a módszerrel csak kis mértékben tudod eltolni, a nélkül, hogy ne rontanád le jelentősen a szabályozást. Egy műveleti erősítős megoldással már nagyobb tartomány érhető el. De ha nem ragaszkodsz a PWM-hez, akkor digitális potméterrel is meg lehetne oldani a szabályozást, csak arra ügyelni kell, hogy a legtöbb potméter a tápjánál nagyobb feszültséget nem visel el, ami 5V szokott lenni. A bemeneti feszültség amúgy tényleg ekkora mértékben változik? Mivel táplálod, napelemmel?
Feszültségtartomány?
https://www.hobbielektronika.hu/forum/topic_post_2438422.html#2438422 ott szerepel az utolsó sorban... A fesszabályozást én a feedback ágba, optocsatolón keresztül be vagy kikapcsolt párhuzamos ellenállásokkal gondoltam megoldani. Annak nem kell folyamatosan szabályozhatónak lennie. 12V autó, vagy ciklikus akkut töltene napelemről táplálva. Ha tudom milyen akksi van rajta, akkor utána beállítható a max töltőfeszültség, és plusz egy csepptöltő feszültség is. Ez két optoval és két előre méretezett ellenállásal megoldható. Ellenben az árammal, na annak folyamatosan kellene szabályozhatónak lennie. Ha lemerült akksit kell tölteni, akkor amíg a kapocsfeszültség el nem éri a maximumot, addig mehet az akkura jellemző töltőárammal, az után pedig át kéne kapcsolnia áramgenerátoros üzemmódba, ami ugye folyamatosan csökken, amíg egy bizonyos minimum érték elérésekor vagy teljesen lekapcsolja a töltést, vagy átvált az előbb említett feszgenerátoros csepptöltésre. Egyébként már arra is gondoltam, ha nem ragaszkodok az IC -hez, az adatlapjában szereplő hídba kapcsolt tekercset és kapcsoló elemeket akár az arduinoval is lehetne direkt vezérelni PWM jellel, ha szükséges akár FET meghajtókon keresztül is... A hozzászólás módosítva: Jún 9, 2021
Nos, újra itt volnék, találtam egy ilyen táblázatot...
Ez mennyire hihető szerintetek? Mármint a színkódolás. Ha van ennek valóságalapja, akkor jól gondolom, hogy a DC konverterbe a sárga/fehér színű lenne a legjobb választás, a magas permeabilitás miatt? BuckBoost konverterről van szó még mindig... A hozzászólás módosítva: Jún 10, 2021
Ez csak egy kis szelete az igazságnak.
A permeabilitás csak egy tényező a sok közül, szerintem nem is a legfontosabb. Ennél fontosabb, hogy mekkora gerjesztésnél megy telítésbe (van egyenáramú összetevő), illetve mekkora a vesztesége az üzemi frekvencián. A sárga/fehér vas PC tápokban elterjedt az olcsósága miatt, de sajnos az egyik legnagyobb veszteséggel rendelkező vas, 200kHz-en nem érdemes használni, mert nagyon melegedni fog. |
Bejelentkezés
Hirdetés |








