Fórum témák
» Több friss téma |
vezérlő:
vezérlő jobb oldalt alul + és - motorhoz tőle balra DC in potméter fent kimenő feszültség szab. mellette fehér-sárga- piros -fekete kapcsoló a polaritásváltáshoz 2 relé van benn kimenő jel: pwm 21kHz
angol felirattal,részletesebb leírásrészletesebben
a távirányítót és a jumpereket nem használom
Na ezt nem látom, a linkre valami szöveg jön be.
De ha PWM vezérlő van benne, akkor vélhetően azt egy N-MOS kapcsolgatja. Akkor viszont a + táp a közös a vezérlő táplálás és motor között. Vagy is a motor + állandóan a + tápon van és a Fet kapcsolgatja a + tápot. (Nem számolva a motor polaritás cseréjét.) Ezt így nem igazán tudod megoldani. A műszer feszültség-áram-táp pontjai, nem függetlenek egymástól. Felteszek egy szimbolikus rajzot, hogyan van belül összekötve a műszer. - A műszerben van egy sönt ellenállás, ezen eső feszültséget méri a műszer és áramként jeleníti meg. - A sönt a vastag fekete-piros között van kivezetve. De a vastag fekete közös a műszer negatív tápjával. Tehát ezen a ponton közös a táp és az árammérés. Avagy áramot mérni csak a tápod és a vezérlő negatív pontját összekötő vezetéken tudsz. - A motor feszültségét (vagy is a PWM átlagértékét, mert a feszültség mindig akkora mint a táp) a plusz táphoz kellene mérni. Nos elsőként itt van az ellentmondás.
Na nem mintha ezt látnám.. (Mind három link azonos.)
De inkább lerajzolom, hogyan lehetne ezt megoldani. Legalább azt áruld el, hogy a tápfeszültség mekkora..
táp 12V DC
vezérlő kimenet 0-12V DC hátha jó lesz a link: fr.aliexpress.com/item/32729034502.html vagy google: CCM7N6 A hozzászólás módosítva: Ápr 1, 2021
Ez is ugyan az a link, ami nekem nem jó. Ha Te rákattintasz, akkor működik?
Most akkor DC a kimenet, vagy PWM 21kHz? De gyanítom hogy PWM, csak DC motort lehet rákötni.
google kereső: CCM7N6
kimenet pwm ,ezzel szabályozza a motort
ez így jó volt,de csak EGY irányban mért,már azzal is megelégszem ha
fordított irányban csak a voltot írja ki,ampert nem A hozzászólás módosítva: Ápr 1, 2021
Lerajzoltam. De egyáltalán nem biztos hogy a feszültséget jól fogja mérni, mert a motor mikor kikapcsol a PWM ellenindukálva vissza adja a feszültséget, vagy is eltünteti a PWM jelet.
Nagyon köszönöm mindjárt összerakom és az eredményről tájékoztatlak
Köszönöm közel állunk a megoldáshoz
A feszméréssel van egy kis gubanc ,mindig 5,7 -és 6,2 V között mutat ,multiméterrel mérve valóságban ez 3,8 és 12,31 V (motor forgásából ítélve is ez van) Hol keressem a hibát?
Azt kellene megmérni, hogy a motoron mérhető aktuális feszültséget, a táp melyik pontjához képest lehet mérni. (Tekintve hogy a vezérlő felépítéséről még semmit nem tudunk.)
De ne akkor mérd, mikor a motoron pont féltáp van, mert az megtévesztő lehet. Ha tényleg PWM a vezérlés, akkor várhatóan a + tápfeszhez képest lesz a motor "M+" pontján 0V, a "M-" pontján pedig a motor feszültsége. Ha irányt váltasz Akkor a "M-" ponton lesz a 0V és az "M+" pontján lesz a motoron mért feszültség. Ezt a mérést a táp negatív pontjához képest is célszerű végezni. De a motoron előtte kb. 8V-ot állíts be, mert az felismerhető, mert helytelen értelmezésnél nyilván 4V lesz mérhető. Tehát ez 8 mérést jelent. Egyébként egy áramtükrös megoldásra gondoltam, amivel a motor feszültségét a műszerre lehetne "konvertálni". Persze a pontosság ezt megsínyli, de gondolom úgy is csak sacométer szerepe van a mérésnek. Ha meglesznek a mérések, akkor megrajzolom. A hozzászólás módosítva: Ápr 2, 2021
Mérések:
- motor nincs rajta ,kimenő fesz vezérlőből 8V,műszer 5,9 V -ot mutat multiméter piros vezeték mindig a táphoz kerül fekete a motorhoz 1 tápfeszhez képest :ami 12,28V táp + és motor + közt 6,8V kapcs felfelé áll táp - és motor + közt - 5,45V táp + és motor - közt 0 V táp - és motor - közt -12,3V irányváltás után táp + és motor + közt 0 V kapcs lefelé táp - és motor + közt -12,3 V táp + és motor - közt 6,68V táp - és motor - közt -5,5 V ahogy rákattintok a küldésre átformálja 8 at mértem és csak 6 jelenik meg A hozzászólás módosítva: Ápr 2, 2021
átírtam:
kapcsfelfelé: T+M+ 6,8 T-M+ -5,45 T+M- 0 T-M- -12,3 kapcs lefele T+M+ 0 T-M+ -12,3 T+M- 6,6 T-M- -5,5
Az az 5 hsz el fejebb szerinti képen be sincs kötve(vékony fekete)
Szerintem én feltettem egy változatot, de eltűnt.
Köszi ,tegnap óta figyelem a fórumot,de nem volt fenn
Megépítem ezt,de kimentem a képet amíg ez is e lnem tűnik eltüntek a diódák? A hozzászólás módosítva: Ápr 3, 2021
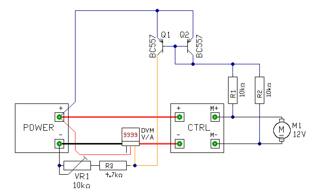
Nincs dióda, mert amelyik kontaktus a motor lábát a +tápra teszi az söntölni fogyja a bázis-emitter átmenetet. A másik meg nyitja. Az áramtükör lelején és végén lesznek hibák. A végét hozzá lehet igazítani a trimmerrel. De az elejével nem sokat lehet tenni. Ez nem lesz egy etalon méterrúd, de a motor feszültsége amúgy is csak a sacométer kategóriába tartozik. Viszont így elég egyszerű.
De legegyszerűbb ha kipróbálod, hogy megfelel-e és működik-e így. Aztán majd eldöntöd..
De a motort is tedd rá a vezérlőre, mert megkaparom magam.. Tranyóból pedig valami hasonló bétájút válassz és főleg PNP-t.
A hozzászólás módosítva: Ápr 3, 2021
Rátettem ,áramot méri, fesz 11,6 mindig
R3 és VR1 együtt 7,2 Kohm,az egészen nincs táp és a Kohm lassan nő ,7,2 ig A hozzászólás módosítva: Ápr 3, 2021
Nem igazán tudlak követni.
- Én PNP tranyót rajzoltam az áramkörbe. Erre Te, felsorolsz egy csomó NPN tranyót, még Fet-et is. A BC557 meg bontott. Az összes többi meg nem jó bele. Most jó vagy nem a bontott 557? Az R3 és a VR1 annyi amennyire majd beállítod. A kutyát nem érdekli az értéke, lényeg hogy úgy legyen beállítva, hogy a műszer annyit mutasson, mint amennyi a motoron van. Aztán meg azt írod, hogy nincs rajta táp. Ezt hogy kell érteni? Az ellenállás hogy nőhet? Maximum úgy ha tekered a trimmert. Ez egy mezei áramtükör. Úgy működik, hogy amekkora áram folyik pld az R1-en, kb. akkora fog folyni a Q1 tranyó kollektorán is. Így a Q1 kollektorárama feszültséget ejt az R3+VR1-en. Azt akkora értékre állítod be, hogy a műszer majd a motor feszültségét mutassa. Ennyi az összes művelet. Ha leveszed az R1-R2 pontját a motorról, az R1-et a + tápra kötöd, az R2-őt meg egy 1k poti csuszkájára, miközben a poti két vége a 12V tápra van kötve. Akkor ha a potit a + táp felől tekered a - táp felé, emelkednie kell a műszer mutatott feszültség értékének. Ha nem ezt teszi, akkor valami nem jó.
A BC557 95% hogy jó ,1 x valamiben megpróbáltam,de a lábai hosszúak
Azt ,hogy nincs rajta táp úgy értettem,hogy rá van csatlakozva,de nincs bekapcsolva. Kiforrasztottam potit és R3 -at belemértem 14,7 Kohm.(egyértelmű mivel pot a maxon van) Ugyanezt a potit és R3-at visszatettem,ugyanazzal a műszerrel mérve 7,2 Kohm. Továbbra sem kapcsoltam be a tápot,és az ellenállás magától lassan nőtt egz darabig. Ezután beraktam mérgemben ezek helyére egy 22K -s ellenállást,de semmi sem változott.
Szerintem valami kondi töltődését mérted.. Próbáld ki az áramkört úgy ahogy leírtam. Feltéve hogy érted amit írtam. De ha gond, lerajzolom hogyan kell kipróbálni az áramkört.
Szétszedtem az egészet,újra kezdem próbapanelon 0-ról ,lépésről lépésre mindent
ellenőrizve...
Működik
)) Köszönöm a sok segítséget kár hogy mellékletben nem lehet Milkát v. sört küldeni ... A hozzászólás módosítva: Ápr 3, 2021
Na, végre! Nehéz menet volt, pedig faék egyszerű a dolog. De örülök, hogy megoldódott.
|
Bejelentkezés
Hirdetés |










)) 


