Fórum témák
» Több friss téma |
Fórum » Elektroncső-vizsgáló berendezés
Témaindító: bakos13gab, idő: Júl 12, 2012
Témakörök:
És akkor a tápegység, ennek háromféle fix feszültséget kell előállítani,
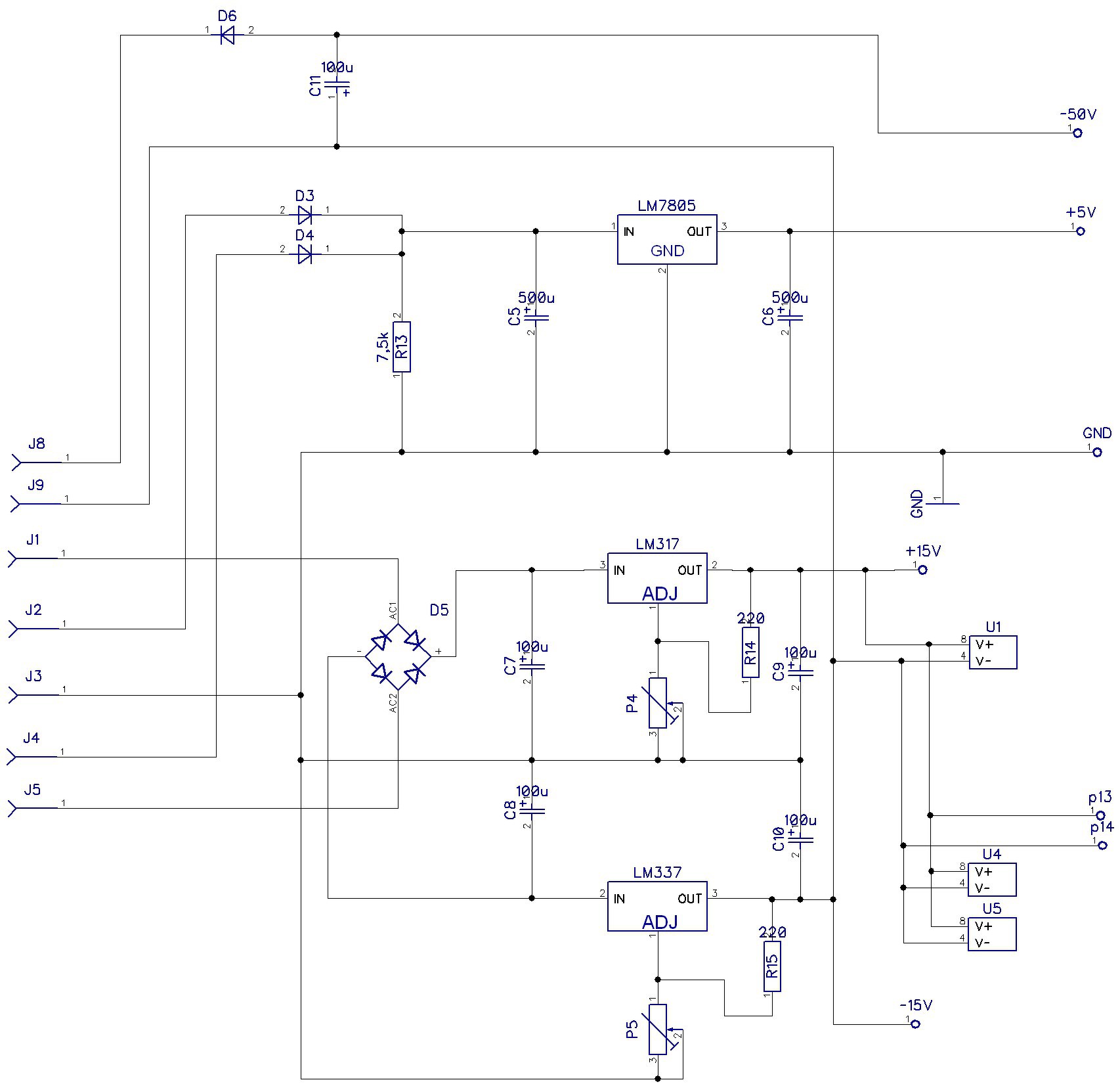
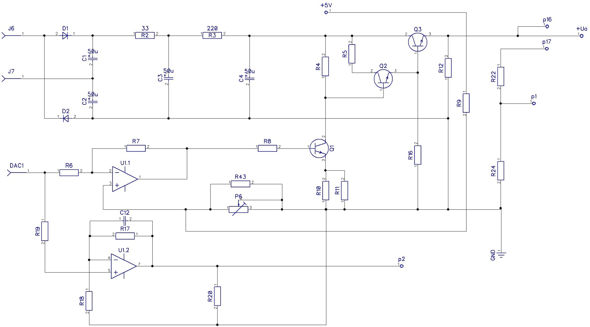
+15V, -15V, +5V ezeket a lehető legegyszerűbben oldottam meg egy-egy IC vel, LM317,LM318, LM7805, Ezeknél kicsit több gondot okozott a 0 -> 300Velőállítása, de főként a linearitás a teljes tartományban. A DAC kimenetén 0 --> 2,047 V állítható be, és ebből egy műveleti erősítőn és a nagyfeszültségű tranzisztorokon keresztül 0 -> 300V jelenik meg a kimeneten. A műveleti erősítő erősítésével a kimeneti amlitúdót lehet szabályozni, a fázist nem fordító bemenet pedig a null offet beállítását biztosítja. Sajnos a linearitással alacsony és magas értékeknél van némi eltérés az idálistól, de a kitűzött pontosságot(+-5V) eléri. Alacsony feszültségértéknél ez amúgysem jelentkezik ezért a mérések során az Ua feszültséget 20V ról indítom, mert az már az már a lineáris tartományba esik. A váltófeszültségeket egy toroid trafóról veszem, mivel 120V a szekunderfeszültség, ezt egy kétszerezővel kicsit megnöveltem, így a nyers feszültség 340V lett. Természetesen ez a későbbiekben 400-420V ra növelhető a nagyobb anódfesz. előállításához. Ehez is mellékelek egy rajzot és így már teljes lesz a kép. És feltettem egy ECC82 görbehadsereget, szerintem nagyon jó lett, kezd alakulni a dolog. A hozzászólás módosítva: Márc 2, 2019
Haladtam egy kicsit a dobozzal is, de ez a fúrás-faragás nekem nagyon jön be.
Néhány kép a belsőről, ugyan még lóg a "bele", de a látszat ellenére mindegyik panel külön-külön működik. Azt hiszem az USB csatlakozót nagyon benéztem, mert nem sikerült kilógatnom a dobozból, így kénytelen voltam fixre kötni. Majd a következőnél.... talán. Felteszek néhány képet ismét, bár nagyon visszafogott az érdeklődés, ... Nem hiszem, hogy annyira jól csináltam, hogy senki nem tud belekötni. Nos a képek:
Végre sikerült a dobozos verziót működőképes állapotra készítenem.
A kezelő "szerveket" nem túloztam el. Az előlapon lévő két kapcsoló közül az egyik a hálózati, a másik pedig a fűtéskapcsoló(párhuzamos 4-5 lábon, vagy párhuzamos 9-4,9-5 lábon, ECC85/ECC83). Még vannak "lebegő" alaktrészek, de ezeket a beállítások miatt muszáj volt bent hagynom, ez megoldandó, de nem tudom hogyan oldjam meg a későbbiekben. Sajnos még a csövet sem sikerült kilógatnom a dobozból, így csak levett fedéllel műküdik, még kell rá egy jó nagy furat, hogy fullos legyen. Ami azért sok időt vett el az a program készítése, a beállítások(kalibrálás) de egyre több mindent tud a kütyü. Készítettem néhány újabb karakterisztika sort, hamarosan felrakom azokat is.
Vettem néhány új elektoncsövet JJ gyátmányuakat, gondoltam megmérem, összehasonlítom néhány idősebb 60’ 70’-es évekbeli társával,
ECC802-1 JJ, ECC802-2 JJ, ECC82 JJ, ECC82_old1 TUNGSRAM, ECC82_old2 TUNGSRAM Eredmény a 4 grafikon mindegyiken 1-1 cső A/B fele van felrajzolva, az eredmény kiértékelésére még nem vállakoznék, de azért nagyon beszédes a különbség a csövek közt.
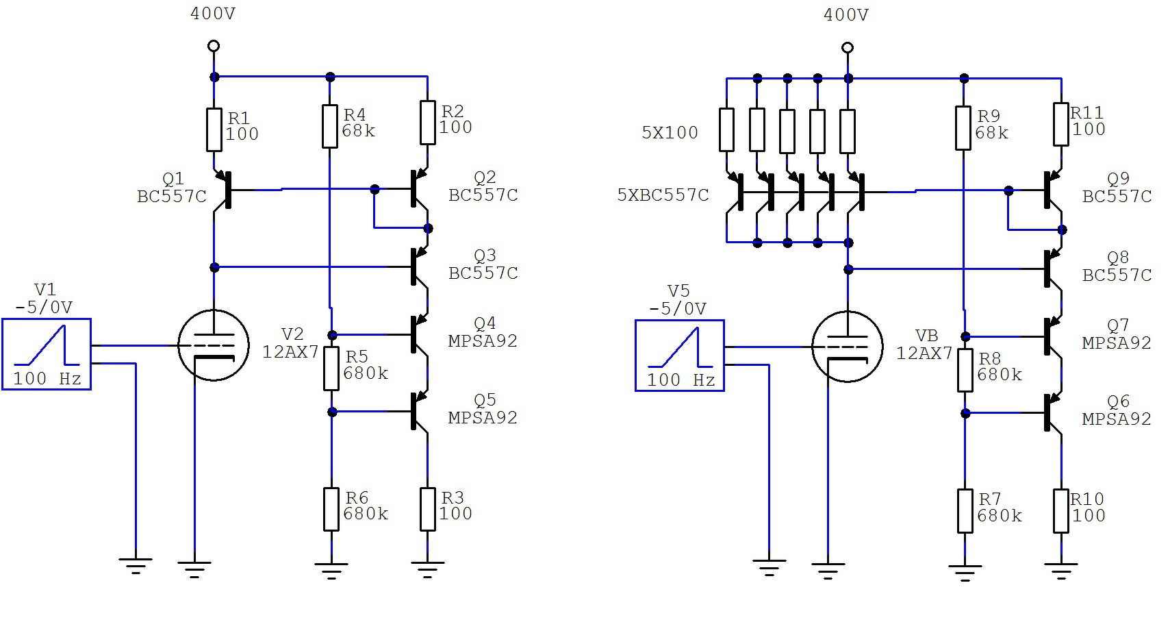
Készül a pentódás verzió, csigapóstával meg is érkezett a nyák. Még csak két EL84 -et tud fogadni, de "innét csak egy ugrás" hogy nagyobb testvér is mérhető legyen, Sajnos k. sok hiba lett a panelen, mondhatnám azt is , hogy teljesen elrontotttam mert egészen más koncepcióban gondolkodtam mint ahogy az várhatóan működni szeretne. Valószínűleg a sietség, hogy mielőbb elkészüljek, köszön vissza, bájos mosolyával.
Nincs ebben a szövegszerkesztőben egy hejjjjessírás ellenőrző??? Mindig elrontom. Szóval, Ug2 feszültség is van már és szabályozni is tudom(mármint programból), ami nagyon lényeges változás, hogy az anódáramot az anódellenálláson mérem. Ez elvileg jobb mint a katódban mérni az áramot, de a gyakorlatban még nem vagyok erről meggyőzve. Hamarosan elkészül a deszka és utána tudok feltenni újabb karakterisztikákat, bár az előzőekre sem érkezett semmiféle reakció. Pedig aki erősítőt építget mondhatna rá valami véleményt, mert ha valami befolyásolja a végeredményt az elsősorban ezek a paraméterek, vagy nem?
Szerintem többen követjük a történéseket - én személy szerint privátban is megkerestelek már - csak így tovább, a téma jó!
Idézet: „az anódáramot az anódellenálláson mérem. Ez elvileg jobb mint a katódban mérni” Nem csak elvileg. Az anódellenálláson az anódáramot méred, míg a katódon az anódáram, és a segédrácsáram összegét.
Ez persze a programban könnyen kezelhető (kivonhatók egymásból)... Viszont továbbra is kérdés akkor hogy miért jobb az anódban mint a katódban mérni?
Ebben teljesen igazad van, ezért kell változtatnom, de a műveleti erősítőt felrakni egy 300-400V -os környezetbe nem oly egyszerű, legalábbis nekem.
A triódásnál épp ezért választottam a katódban történő mérést.
Kösz, már azt hittem senkit nem érdekel, nagy volt a csend.
Amit múltkor is említettem neked, az anódáram mérése az anódban a feszültségek miatt zavar, ez nagyon megbonyolítja a dolgot. valami egyszerűbb megoldást keresek és ezen tipródom. Nem túl régen láttan valahol egy megoldást, hogy a táp talpában mérték az áramot, ez tetszik mert kis feszültségű környezetben van az IC, Lehet ez lesz a nyerő.
Gondolkodtam én is egy egyszerű csőmérőben ahol egy Arduinoval mérném a feszültségeket/áramokat. Ott is a katódban történő mérést tartottam célravezetőbbnek...
Mérhetsz az anódoldalon, ha a mérőkör külön, elszigetelt tápról megy és a földpontja az anódtáp pozitív pólusa. A mérőkör a műszer többi részével optocsatolón át tarthatja a kapcsolatot.
Üdvözletem afedélzeten, _BIG_ örülök, hogy bejelentkeztél, mert látom elektroncsövekben otthon vagy. Az ajánlatod jó, DE két kis problémám van vele, 1. a külön/elszigetelt táp, már eddig is 5 féle tekercs van a trafó szekunderén, ezt még mefejelni, kettővel...., 2. az optocsatoló linearitása is probléma forrása lehet, de a szakirodalomban természetesen található erre megoldás, kérdés az hogy agyakorlatban működik-e?
De, hogy valami pozitívat is mondjak, valóban ez az egyik legjobb módszer lerakni a 300V-ot a műveleti erősítők feszültségszintjére.
Köszönöm a megtisztelő szavakat, de hogy otthon lennék, erős túlzás, különben is, problémám lenne a vákuumban létezéssel
![]() Nem kell a trafót fejelgetni, a működéshez elegendő teljesítményt adó plusz kistrafó telesen jó oda. Csak bírja a szigetelése. Senki sem mondta, hogy csak egy trafó lehet egy műszerben, hobbieszköz, nem gyári, pláne nem sorozattermék. Csak a mágneses szórásra ügyelj. A nemlineáris optocsatolóra valahol láttam megoldást, ugyanolyan típusúval csináltak benne negatív visszacsatolást (van olyan tok, amiben két csatoló van, ezek eléggé egyformák), kompenzálásnak. Lehet, hogy nem lesz laborszintűen pontos, de talán ha picit téved (pár tized-század Volt), számít valamit? A rácsfeszültségnél lehet, de az anódfeszültségnél...
Ezzel a pentódás verzióval kicsit beragadtam, nemhiába a triódásat kezdtem, de azért haladok.
Az anódban történő árammérés, több problémát vet fel mint gondoltam, a létező áramérzézékelő IC-k kb. 80V ig. használhatóak, az "high side" mérőkapcsolások sem nagyon adnak jobb támpontot, ezeket sem lehet 400V-ra felkötni. Vagyis ehhez is földfüggetlen tápra lenne szükség, amit mint említettem nemszeretnék. Most kinéztem egy "Instrumentation amp"-ot, amit feszosztóval tudnék direkt rákötni az anódra, most ez tűnik nyerőnek, bár félek hogy kicsit zajos lesz. Az optocsatolósat még nem próbáltam, a linearitással nem lenne gondom, de a külön táp még mindig elriaszt, meg egy kicsit bonyolult is. Ugyanígy elvetettem a táp talpában történő mérést, mert más áramkörök árama is belekerül, meg annyi táp kellene ahány helyen szeretnék mérni és így már nagyon elbonyolódna a történet. A rácsfeszültséget is sikerült fel(le)tornásznom -40V-ra, bár a szűrésével némi gondom akadt, azt meg el is felejtettem, hogy ezt a cső még fel is erősíti. És természetesen az anódáramok értéke sem kevés, ez még okoz egy két meglepetést. Most két EL84 est próbáltam és 100-100 mA simán átmegy rajtuk, ehhez már ez a trafó(60VA) sajnos kevéske. Ezt is kicsit át kell gondolnom, főleg azért mert a 6L6/EL34 páros ennek majd a duplája lesz. Most egy kicsit lazítok, Idézet: „de a külön táp még mindig elriaszt, meg egy kicsit bonyolult is.” Ha adott cél valamit megkövetel, akkor nem riadozunk, hanem bölcsen döntünk Mai alkatrészekkel sokkal pontosabb tápokat lehet csinálni szinte fillérekért (stabkocka). Mondjuk régen is mértek csöveket, de másképp, nem a mai eszközökkel, lehetőségekkel. Ilyen digitális automata megoldások szóba sem jöhettek.
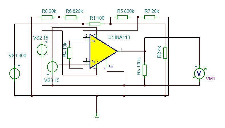
Szia. Egy szinteltoló is megoldás lehet. Az ellenállások értéke most saccra van beírva, de a konkrét feladathoz lehet igazítani. Ami fontos, hogy ez egy szimmetrikus bemenetű izé, így a közös módusú elnyomás érdekében a híd elemeinek egyformáknak kell lenniük.
R3=R14 R2=R1 R4=R5 Az R2/R4 arányát úgy kell megválasztani, hogy a műveleti erősítő bemenetére akkora feszültség kerüljön, ahol még nem akad ki. Jelen eseten ezt segíti az aszimmetrikusra választott tápfesz is, de ez csak opció. Az R2 és az R1 ezen a feszültségen kényes lehet, így javaslom több soros tagból való összerakását. Mondjuk 5 darab 100 kOhm sorosan. Az R3 azért kell, mert ez kompenzálja az R14-en eső feszültséget amit a szinteltoló ad hozzá a cső anódáramához. Gyakorlatilag megegyezik a sönt ellenállással. Természetesen a műveleti erősítő más is lehet, én csak egy odabiggyesztettem egyet. Néhány műveleti erősítő esetleg haragszik a túl kis hurokerősítésre történő beállításra, ekkor az invertáló és nem invertáló bemenet közé egy soros RC tagot lehet tenni. Jelen kapcsolásban például 1k+100pF. Egyébként én is követem a fejleményeket, adok is egy lájkot.
Általában nem "érzelmileg" döntök ilyenekben, csak egyszerűen akartam elintézni ezt a kérdést. Szóval, két szempontom van, az újszerűség a másik pedig a továbblépési lehetőség. Vagyis a már elkészült áramkört a későbbiekben is tudjam használni.
Az optocsatolós újszerűségében megállja a helyét, de a trafó miatt, másik mérési ponton pl. másikanód, segégrács már nem alkalmazható, vagy csak újabb függetelen táppal, ez az ami a korlátot jelenti. De, hogy valami jót is mondjak, természetesen utánajártam a megoldási lehetőségnek, és szimulátorban el is készítettem. Nagyon jól megvalósítható és van egy óriási előnye, hogy az amúgy is kis feszültséget(mérőellenálláson mért feszre gondolok) nem kell osztani ami nagy erénye. Régen is mértek csöveket megjegyzésedre, csak azt tudom mondani, hogy én is láttam ilyet valamikor katonakoromban, hej de rég volt.
Szia,
Köszönöm a lájkot, és természetesen ahozzászólásodat, igazából ezen az úton indultam, mert ha így megvalósítható akkor mindkét mérési ponton(két anód) függetlenül(egymástól és táptól) megoldható a mérés, nekem csak az osztás mértéke miatt van egy kis aggodalmam, mert azért ide egy 40-es osztót kell beraknom 400V -> 10V és kérdés, hogy kis áramoknál mennyire lesz zajos. De elvileg jónak kellene lennie.
Szia!
Szimuláltam milyen lenne, ha egy optocsatolónak nem a szokásos módon az adó oldalát linearizálnánk, hanem a vevő oldalát. Alacsony áramoknál van egy kis anomália, de bíztató. Még nem tökéletes, de lehet vele kezdeni valamit. Viszont ilyen minőségű átvitelt el lehetne érni egy nagy feszültségű áramtükörrel is.
Bocsánat rossz a rajz. Ez már viszont jó.
Még egy rajz, hogy legyen.
Ez az áramtükör is megteszi. Ráadásul gyorsabb, és pontosabb mint egy optocsatolós valami. Ha nagyobb áramot mérünk, akkor érdemes a tükrözési arányt módosítani, mivel nem hasznos ha egy 100mA-es anódáram miatt még egy 100mA-es valami terheli a tápot. Egy példa hogy ilyenkor sokszorozzuk a tükör felét.
Megcsináltam ezt a fesz.osztós megoldást és nagyon tutti lett, mint írtam kicsit aggódtam a zajosságát illetően, de most nem is tudom miért v.színüleg nem gondoltam végig., mert 40-es osztás után is marad 200mV-os jelem ami egy műveleti erősítőnek tökéletesen elfogadható szintű jel. Az optócsatolót én is próbálgattam, de csak szimulátorban, de nem szerettem meg.
Az áramtükrös rajzodról én is azt látom, hogy inkább elméleti síkon használható, ezekkel aztán nem is próbálkoztam. Mellékletben felteszek egy mérést, a felfutó él az Ug1 0V- ra futását jelenti kb. 100mA anódáram értéknél, alépcsők lefelé az Ug1 csökkentését egészen 0 mA ig. Még finomítani kell, de teljesen meggyőző.
A nagy anódárammérő tervezés mellett, kikapcsolódásként készítettem néhány ECC83- karakterisztikát. Vettem 2 új, egy EH és egy Tungsol csövet és előkaptam egy jó öreg Tungsramot,
na meg egy "Made in CCCP" -s 6N2P-t és egy defektes darabot. Szerintem nagyon szépen látszik a különbség köztük.(a Tungsram még ennyi év után is hozza magát). Igyekeztem a képek nevét egyértelműen elnevezni, Ha valaki tüztesen megnézi a 2 új csövet, bizony balansz az EH cső esetén megkérdőjelezhető. A Tungsol pedig szerintem kítűnő. A többi pedig magáért beszél. A hozzászólás módosítva: Ápr 30, 2019
Ugyanezek a csövek egy másik nézetben, kicsit hullámosak a grafikonok, de a lényeg azért jól látható. A két jobb csőről még felraktam egy-egy képet 2mA -es méréshatárban is. Ezeken nagyon szépen kivehető, hogy a tipikus munkaponti beállításban milyen a két trióda szimmetriája.
Most éppen építgetek egy erősítőt és vásároltam hozzá két db JJ 12BH7A csövet a meghajtó fokozatba, természetesen első dolgom volt megmérni. Íme az eredmény:
Az előzőekből az egyik 6mA -es méréshatárban, első képen mindkét triódafél, a másodikon csak az egyik fele, és már a munkaellenállást is be tudom rajzolni, jelenleg 350V/68kOhm.
Nyár van, nyár....
De azért kikukáztam az egyik vásári oldalon néhány csövet, ebből szeretnék kettőt bemutani. Ember, kitől vettem azt mondta jók, fűtés ok!, és még meg is hallgatta, nagyon jól szólnak. No ebből kettő mérését(ECC82) meg is mutatnék: 1, ez valóban rendben van, szimmetriával van egy kis gond, de ez könnyen korrigálható. 2, ez már csak vitrinbe való, mert egészen szép állapotban van egyébként. Mivel felvetődött bennem, hogy ember, kitől vettem blöfföl és nem hallgatta meg, tettem én is egy próbát, meghallgattam és láss csodát remekül szól, olyannyira, hogy még két-két fül is ráhallgatot és csak hosszas tanakodás után, sikerült kiszúrni a hibás darabot a 3 -ból. Úgy, hogy ember kitől vettem, valóban meghallgathatta és igaza volt. Ugyan mekkora eltérést vesznek észre füleléssel a "válytfülüek", amikor csőcsere szeánszot tartanak, mondjuk két jó és jobb cső között, mert ezt sem volt könnyű. No és a görbék:
Építgetek egy erősítőt és most szereztem be, és válogattam hozzá csöveket, ezekről szertnék megosztani veletek néhány képet.
az 1. cső teljesen új, ugyan nem "balanced" ként vetten, de ennyire rossznak nem kellene lennie. a 2. és 3. csövet használtként vásároltam és meglepetésemre jobbnak tűnnek mint a vadi új. |
Bejelentkezés
Hirdetés |

























































