Fórum témák
» Több friss téma |
- Ez a felület kizárólag, az elektronikában kezdők kérdéseinek van fenntartva és nem elfelejtve, hogy hobbielektronika a fórumunk!
- Ami tehát azt jelenti, hogy a nagymama bevásárlását nem itt beszéljük meg, ill. ez nem üzenőfal! - Kerülendő az olyan kérdés, amit egy másik meglévő (több mint 17000 van), témában kellene kitárgyalni! - És végül büntetés terhe mellett kerülendő az MSN és egyéb szleng, a magyar helyesírás mellőzése, beleértve a mondateleji nagybetűket is!
Üdvözlet!
Lenne pár nagyon primitív kérdésem, de valahol csak meg kell kérdezni, hogy tudjam nem de? Szóval szeretnék összerakni próbapanelen egy számlálót, és hogy hogyan kell bekötni az órajelet ha ILYEN timert használok. Mármint ugye a számlálónak 1 kimenete lesz ami az órajelre vonatkozik, és a másik kérdésem hogy ugyanebbe a timerbe hogyan lehet rákötni egy ILYEN potmétert. A harmadik kérdésem pedig, hogy ha ezt a számláló áramkört nyomógombbal szeretném vezérelni akkor egy ILYEN nyomógombot hogyan kell bekötni, melyik lábát hova meg ilyenek. Nagyon köszönöm a segítséget előre is és bocsánat ha nagyon primitív, de valahol el kell kezdeni )Üdv!
Hello!
Nem ismerem a fennemlített kapcsolást, de ma már lehet sokkal jobban jársz egy műveleti erősítővel, mint ha küzdesz a tranyók "közös hűtőfelületével".. üdv! proli007
Hello!
Nem igazán érthető, mit szeretnél építeni. Mi az amit számlálónak nevezel, és milyen célból építenéd meg, vagy mi és hogyan működjön. Mert az NE555 egy időzítő áramkör, ami vagy astabil (ütemadó) vagy monostabil (egy impulzusra késleltető) üzemmódja lehet. Alapkapcsolásait megtalálod a segédprogramok között, de van rá több külön topik is. De az 555 analóg időzítő, pontos értékeket nem várhatsz tőle. Vagy is pld. órának ütemadó gyanánt nem jó. A trimmerpotit úgy lehet rákötni, mint egy változtatható ellenálást, amivel a kondi töltő/kisütő áramát lehet állítani ezzel a működési idejét az áramkörnek. De semmi esetre nem úgy mint ahogy a kérdésed sugallja hogy rákötöd két lábára aztán már lehet is állítani az időzítést. De azt sem írtad, hogy a nyomógombot mire szeretnéd használni. Mi lenne a funkciója.. Célszerűbb, ha szépen egyszerű paraszt ésszel leírod mit szeretnél készíteni, hogyan működjön, aztán vagy lesz válasz, vagy nem. üdv! proli007
Szép napot!
Elnézést, hogy csak most tudok reagálni válaszaitokra. Ahogy látom ezek a potméterek nem éppen kaphatók a sarki zöldségesnél (nem találtam az országomban egyet sem). Az átlagos potméterek vajon mennyi időt bírnák az általam vázolt megpróbáltatásokat? Az autók pedáljánál lévő példányok mennyire nagyok? Talán azt még bontóból be tudom szerezni. Köszönöm.
Sziasztok!
Áramot akartam mérni a multiméteremmel, de azt tapasztaltam bizonyára nem tud mérni áramot csak egy bizonyos feszültségszint fölött. Lehetséges ez? Napelem cellák Imax áramát akartam mérni egyesével, hogy megtudjam melyik cella jobb minőségű, de ezek a cellák 0.5Voltosak(max) terhelés nélkül, én szokás szerint mivel áramgenerátor az Imax áramot szerettem volna megmérni ellenállás nélkül, de kiderült - mivel a 0.5Volt szinte 0 voltra esik le a maximális áram felvételénél - egyszerűen nem mutatott 200mA-nél többet a multiméter 10A-es méréshatárnál és 80mA-nél többet a 200mA-es méréshatárnál. Annyi biztos hogy a mérés rosz, mert referencia cellával elvégezve is ez volt a max mérési értékem. A cellákat ha sorbakötöm, hogy kijöjjön nagyobb feszültség akkor meg tudom mérni (csak akkor a leggyengább Imax-át kapom meg és hosszadalmas találgatni melyik cella miatt a 40ből), de most cellánként szerettem volna megtudni melyiknek nagyobb az Imax, ami a specifikációja szerint 3.6 Amper, csak nehezen hiszem el, ha nem vagyok képes ezt cellánként lemérni. Lehet ilyen kicsi feszültségnél ampert mérni vagy mégis más lehetett a gond ami miatt nem mutat többet a műszer? Esetleg van rá más módszerami megadja cellánként az Imax-ot? Köszönettel, GB.
Nincs ebben semmi ördöngős dolog. Az igazi rövidzárási áramot mérni nem lehet, mert 0 ohmon a feszültség is 0 V, akármekkora is az átfolyó áram. Az árammérőnek, és a feszültségmérőnek is van belső ellenállása, ami a mérés pontosságát befolyásolja, ezeket a mérés kiértékelésénél számításba is kell venni. Amit tehetsz az az, hogy megméred a cella üresjárási feszültségét, feltételezve hogy a feszültségmérőd belső ellenállása sokkal nagyobb mint a cella belső ellenállása. De precíz mérésnél ezt is figyelembe kell venni, mert végül is a multiméter 1 Mohm körüli belső ellenállása valószínűleg elhanyagolható hibát fog okozni. A következő lépésben leterheled a cellát 10, majd 1 ohmos, ha szükséges 0,1 ohmos ellenállással, és megméred a rajtuk eső feszültséget. A kapott értékeket ábrázolod egy koordináta rendszerben, ahol a függőleges tengelyen az áram, a vízszintes tengelyen a feszültség értékeket jelölöd. Egy ferde egyenesen kell lennie az ábrázolt értékeknek. Ennek az egyenesnek a függőleges tengelyen levő metszéspontja a rövidzárási áramot, (0 V) a vízszintes tengelyen levő metszéspontja az üresjárási feszültséget (0 A) adja. Ha a mérés pontatlan, az ábrázolt értékek nem esnek egy egyenesre, ilyenkor átlagot lehet rajzolni, és a mért értékek ettől való eltérése a mérés hibája.
Üdv!
Hát lehet de nem találtam olyan kapcsolást ami a nevezett alkatrésszel épülne fel. Válaszod köszönöm, de még megoldást keresek az adott problémára, furat szerelt alkatrész esetén is.
Sziasztok,
A kérdést már feltettem az idevágó topicban, de sajnos nem kaptam rá valaszt. Ha valaki tudna segíteni, akkor nagyon megköszönném. Idézet: „Hogyan tudnék új alkatrészt felvinni a TINA-ba (TINA8 industrial)? Konkrétan a CD4060-as hiányzik, de gondolom hasonló módon lehet bármilyen más alkatrészt is hozzáadni. Többször elhangzott, hogy spice macro-ként lehet új dolgokat csinálni, de az igazat megvallva nekem homályos a dolog. Illetve a 4060-hoz nem is találtam makrót a neten. Vannak a TINA-hoz utólag telepíthető alkatrész könyvtárak? (Ilyet sem találtam)”
Hello!
Nem tudom miről beszélsz. Egy rajzot v. linket legalább feltehettél volna.. üdv! proli007
Üdv!
40 megás fájlban van meg ami védetett így nem tudom kiszedni belőle azt az egy oldalt. Itt a 93 as.
Hello!
No ne má! Egy PrintScreen-el kimásolod az a pár tranyót a képernyőről és már meg is van... üdv! proli007
Na köszönöm. Róla van szó. T2 és T3 egy hűtőfelületre kellene.
Akkor mért írták azt hogy kell? Kezdek összezavarodni.
Az hogy együtt legyen hőkapcsolatban kivitelezhető egy vékonyka alu lemezzel amivel kettőt összekötöm?
Már értem. Válaszodat köszönöm.
Kedves proli007!
Olyan számlálót szeretnék ami pl elszámol 0tól 9 ig majd vissza és mondjuk ezt 7490-es IC-vel. Ennek az ICnek kell adni órajelet. Ez a kérdés hogy ezt hogy oldhatom meg, ha nincs jelgenerátorom. Ezért gondoltam ezt megoldani 555-el vagy nyomógombbal. Remélem így már érthetőbb volt, és elnézést a rossz fogalmazásért. Üdv!
Üdv!
Olyan kérdésem lenne, hogy valaki találkozott-e már olyan potméterrel, amit nyomni kell és kb. 3-4 cm az úthossza? (ha esetleg még elengedésnél 1 rúgó segítségével vissza is megy az alaphelyzetébe az külön öröm lenne.) Szóval ha valaki tud internetcímet vagy látott valamit amiből ki lehetne szedni, akkor leírhatná. Előre is köszönöm!
Ilyesmiket egyedileg szoktak gyártani, ha szükség van rá, pl. műszerekben. Vagy megrendelik egy gyártótól, vagy egy meglevő típust átalakítanak, megfelelő finom mechanikai műhely birtokában. Pl. egy kettős, különtengelyű potméterből.
Sziasztok !
Kb. egy hete rendeltem a HEStore.hu-tól egy DIY-100-t, amiben volt három KIT. most az utolsónál járok(HEKIT-218), és azt veszem észre hogy hiányzik valamilyen kábel, a hangszóróhoz(három hangú sziréna ugye...). A kérdésem hogy mien kábelt kell hozzá szereznem? Az első csomagból (HEKIT-003) is hiányzott a kábel , amin az elemről ment át az áram, ott hangfal kábellel oldottam meg. Itt is jó Lesz? Előre is köszi a válaszokat!
Milyen kábel? Szerintem valamilyen vékony kéteres kábel megteszi. Túl nagy áram nem fog rajta szaladgálni, ezért a vékonyabb is jó. Célszerű otthoni tartozéknak venni ezekből:
Bővebben: Link
9V-t eszik.
Ezek milyen hosszú kábelek?(nem látom kiírva) amúgy működik hangfal kábelellel is, de tényleg venni kell normálisat.
Igen, csak az zsebbenyúlósabb megoldás. Azért reménykedek benne, hogy valaki mond valamit amibe gyárilag olyan van és ki lehetne szedni belőle. Esetleg ismersz valakit aki foglalkozik ilyen egyedi legyártásokkal? Főleg, hogy csak 1 darab kell belőle :S
Autós rádiós magnóban láttam ilyesmit kb. 15 éve...
hello. Van egy 7812es stabkockám. Ez 1A-el lehet terhelni. Viszont nekem 5-6A-es treheléshez kellene. Van egy 2N3055-ös tranyóm. A kérdés hogy a tranyót és a stabkockát hogyan kéne összekössem hogy a terhelés maximuma ne 1A legyen hanem a tranyó 10A-e.
Köszkössz. Az ellenállás meg azok az apró kondik elhagyhatók vagy keressek?
Természetesen nem.
Kapcsolási rajzokon nem szokás plusz alkatrészeket berajzolni, ráadásul az adatlap általában a legprimitívebb kapcsolást tartalmazza, szóval ne hagyj ki semmit. Idézet: „A tervező munkája nem akkor ér véget mikor nincs mit hozzátenni, hanem amikor nincs mit elvenni” Ezt ők is figyelembe veszik.
Igen. RC taviranyitokban pl. a MODE2 eseten a jobb oldali botok ilyenek.
De valoszinuleg sokkal egyszerubb, ha fogsz egy olcso tolopotit es egy huzorugot. Az erejet ugy kell kikiserletezni, hogy eleg legyen a visszahuzashoz, de megse legyen tul eros.
Hello!
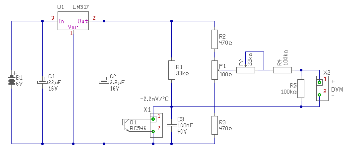
Zárjuk inkább rövidre a dolgot. Digitális multiméterhez az egész áramkörre nincs szükség. Azzal csak rontunk az eredményen. Bőven elég egy feszültség stabilizátor, és a "hőérzékelő tranyó" bázis-emitterének hőfokfüggése. A híd persze szükséges, hogy a nullpontot és a 1mV/°C kimeneti feszültséget beállíthassuk. üdv! proli007
Hello!
Akkor jeladónak az 555 astabil kapcsolása megfelelő. Nyomógomb esetén pedig pergés-mentesíteni kell. (különben a nyomógomb kontakt hibája miatt nem egyet, hanem akármennyit lép egy megnyomásra) Ez vagy egy RS tároló, ami vagy egy RC integráló tag és egy komparátor (az, akár az 555 is lehet az) lehet alkalmazni. De a 7490-ből nem tudsz kétirányú számlálót készíteni, mert az csak előre számlál. Pld. egy 74192-es kel számodra. üdv! proli007 |
Bejelentkezés
Hirdetés |




)






