Fórum témák
» Több friss téma |
- Ez a felület kizárólag, az elektronikában kezdők kérdéseinek van fenntartva és nem elfelejtve, hogy hobbielektronika a fórumunk!
- Ami tehát azt jelenti, hogy a nagymama bevásárlását nem itt beszéljük meg, ill. ez nem üzenőfal! - Kerülendő az olyan kérdés, amit egy másik meglévő (több mint 17000 van), témában kellene kitárgyalni! - És végül büntetés terhe mellett kerülendő az MSN és egyéb szleng, a magyar helyesírás mellőzése, beleértve a mondateleji nagybetűket is!
A 4069-es IC egy hatcsatornás inverter. A FET a belső felépítésére utal, de helyette gyakorlatilag bármelyik inverter IC megfelel, csak olyan legyen, amely elviseli a széles tápfeszültség-határokat (3-15V).
Szerk.: Pucuka barátom megelőzött...
Sziasztok!
Haldoklik a villanysütőnk. KI-be kapcsol egyre kissebb az a hőmérséklet amin hajlandó működni. Egy INDESIT 511502W -ről van szó.Sajnos nem találok hozzá semmilyen rajzot-Van valakinek öttlete,hol keressem a hibát?Esetleg a hőmérő szenzor? Kössz.
De nekem egy tranyót kéne működtetni ami meg olyan frekivel (4MHz) kapcsolná a 12 volt egyent a trafóra. Ebből villanypásztor lenne, de ez még csak elmélet
A 4 MHz egy kicsit sok lesz, talán adót szeretnél csinálni?
Jó lesz oda a 4 kHz is, arra már lehet jó nagy induktivitást kapcsolgatni, amivel nagy feszültséget tudsz előállítani. Gondold meg, a TV nagyfesz generátora 16 kHz -en megy.
Nem akartam négy MHz-es kristit betenni csak kisebbet. De amúgy jó lenne, ha egy tranyót tennék oda a fetes dolgok helyére? Vagyis nem egyet?
Köszi de más lesz a baj.Már két éve ment minden gond nélkül.Nemrég kezdte csinálni,hogy ötlet szerűen ki-be kapcsolt.Most már 150 C felett nem megy.Aa gondoltam talán az NTK ellenállás haédoklik ezért nem ad korekt jelet.De ez csak egy tipp.Valamelyik lapon olvastam egy adatlapon ,hogy"NTK" gondolom ellenállást jelent,de nem értem mert francia oldal volt.
Az inverter helyére nem teheted, mert a tranzisztor bemeneti terhelése rögvest leállítaná az oszcillációt. Az inverter kimenete viszont meg tud hajtani egy kis teljesítményű tranzisztort, kapcsoló üzemben, amit tovább erősíthetsz. De a rezgések frekvenciájával le kellene menned a 100 kHz alatti tartományba. De továbbra sem értem, miért szükséges a kristály. Az ilyen alacsony frekvenciájú kristályokat különben is másképp kell berezgetni.
Sziasztok,
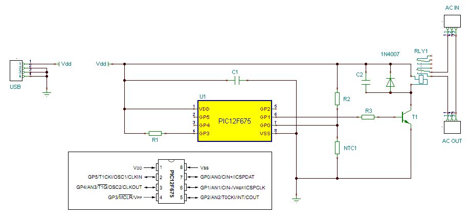
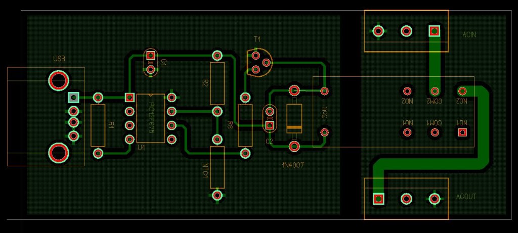
A csatolt áramkör helyesen van megtervezve? (egy analóg bemenetet olvasva a hőmérséklet függvényében kapcsolja vagy nem kapcsolja a relét). A PCB-n az AC vezeték 80mil széles. Ez elég? Milyen tervezési hibákat vétettem, illetve hogyan lehetne kiküszöbölni őket? A digitális rész egy fali USB tápról kapná a ménkűt. köszönöm a segítséget.
Az AC rész és a többi között minimum 7.5 mm fóliamentes részt hagyj ki.
Sziasztok!
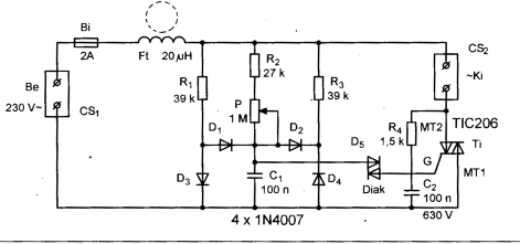
Kicserélhetem a 20uH-s tekercset 22uH-s re büntetlenül? Köszi.
Szevasztok!
A nyomtatónak (CanonIP6850 tintasugaras) semmi baja nem volt, használtam már egy hónapja, úgy 3 hét szünet után megint bekapcsoltam és kiírta, nem észlel nyomtatófejet vagy ami van nem kompatibilis. Ki tudna segíteni? Van valami ötlet? Kösz. Vfrenky
Hello!
Egy kis adatátvitel.. - Ha egy optót kell meghajtani, akkor felesleges más áramkört is betenni. - A 20m kábel akkor számít, ha ellenállása megakadályozná, az opto működését. Vagy is a vezeték ellenállása olyan nagy lenne ami már jelentősen korlátozná a Led áramát. - 12V tápfeszültség esetén, ha az opto Led-el sorba egy 1kohm-os ellenállást teszel, akkor kb. 10mA lesz a Led árama. Egy 0,22mm^2 keresztmetszetű vékony vezeték ellenállása 20m távolság esetén (oda-vissza az 40m), kb. 3ohm. Vagy is a Led előtét ellenállása 1000ohm-ról 1003ohm-ra növekedne. Szerinted gond lenne? - A kapcsolásod eleve sokkal zavarérzékenyebb lenne, mint egy opto sima ellenállással. Egy opto csak akkor ad t, ha a Led-en "tényleges" áram folyik. A Led és az optotranyó áram viszonyát az adatlap CTR paramétere mutatja meg. Vagy is általában azt ismerteti, hogy 10mA Led-áram esetén, a fototranyó kollektorában hány mA áramra számíthatunk. Vagy is helyesen megválasztott kollektoráram (kollektor ellenállás) esetén, a Led-en legalább néhány mA áramnak kell folynia. Az egyszerű tranyós kapcsolásod, viszont akkor működteti a diódát, ha a bázis-emitter feszültség 600mV felett van. Ehhez az 1kohm-os lezáró ellenálláson miatt legalább 0,6mA áramnak kell folyni. De ha a vezetékre pld. kapacitív úton zavarjelek ülnek rá, akkor a tranyó bizony jelet fog adni. Az optó áramhurokban működik, ahol a zavarjelek, sokkal nehezebben bújnak bele a vezetékbe (áramkörbe). Vagy is az opto alkalmazása, eleve biztosítja a zavarmentesebb működést. Feszültség vezérlés is lehet, de akkor a bemenetnek illik hiszterézisesnek (Schmitt trigger) lenni. Tovább lehet fokozni a zavarérzékenységet, egy bemeneti integráló RC taggal. Ez akkor alkalmazható hatékonyan, ha az adatátvitel lasabb mint az időállandó, mert az integráló fokozat csökkenti a maximális adatátviteli sebességet (kiszűri). És olyan hatékony, amilyen arányban áll az integrálási T=R*C idő a tranziens zavar idejével (frekvenciájával)... üdv! proli007
Sziasztok!
Összegyűlt itthon elég sok laptop inverter, hogyan tudnám letesztelni őket laptop nélkül? Előre is köszönöm a segítséget!
Én semmit nem értek a nyomtatókhoz,de volna néhány gondolatom.A hibát sok minden okozhatja,rossz érintkezés a fejnél,hibás lett a fej valamitől,nincs rendesen a helyén,tinta folyt rossz helyre,hibás maga az érzékelő vagy nem jut vissza a kellő jel,program hiba a nyomtatóban (akármitől),beszáradt a fej és esetleg emiatt fut ki hibára,jobb ötletem nincs,bocs.
Sziasztok!
Van egy kis gond. Elkezdtem javítani egy tápot. Egy szakadt ellenállást kicseréltem, de vissza kéne tennem a NYÁK-ra egy beékelődő nyákot (nem tudom mi a rendes neve a megoldásnak). A gond az, hogy kétoldalas, furatgalvanizált a NYÁK, és eldugítottam a furatokat. Egy olyan kicsi nyákon vannak a vezérlés alkatrészei, mint amilyen Lorylaci új cikkében is szerepel. http://www.hobbielektronika.hu/kapcsolasok/files/744/vezerlos.jpg A kérdésem az, hogy miként tudom azt visszavarázsolni? Ónszippantó nem működik jól, nem szippantja ki a fémet, túl kicsi a lyuk. Fúrom meg nincs, ami kellően vékony lenne. Bár ha más megoldás nincs, át fogom fúrni... :S
Hello!
Próbáld meg egy 0,6-os injekciós tűvel. (Egyik oldalon a páka, másikon a tű.) De előtte tegyél rá friss ónt, hogy legyen ami a hőt átvezeti. Mert az igazság odaát van.. üdv! proli007
Ezzel mi a baj? Nyomd vissza a helyére és kész.
Ja értem eldogolt a lyuk.
Sziasztok!
Van egy 3 fázisú gépem aminek elhalt a vezérlő panelja. A panel kap L1 N L3 tápot. Ezután L1-L3 1-1 üveg biztosíték majd 1-1 varisztok. Ezután kicsit elkeveredtem mert ellenállásokkal és pár diódával variálva megy a kapcsolás 4db optocsatolóra. NEC2501 Valahol itt sejem a hibát mert 2 ellenállás elég kormos. A lényeg: Hogyan tudok neki itthon 1 fázisról tápot adni? Hogyan lehetséges, hogy L1-L3 fázist két diódával és pár ellenállással úgy egyenirányít, hogy a 4db opto LED-je működik?
Köszönöm!
Meg zolikának és simpinek is. Kipróbálom, hátha... Eddig egyszer volt a kezemben normális ónszippantó, annak teflonos volt az eleje, vagy hasonló, de jó létzáró volt. Azzal biztos menne...
Dobj fel egy fotót!
http://en.kingofsat.net/
HASZNOS MINDENKINEK AJÁNLOM AKI MÜHOLDAKAT KERES..
AZÉRT HA BUTASÁGOT IRSZ ..BÁRMINT MEGBÁNTOD AZ ÁLTALAD FELSOROLT IDEGENLÉGIÓSÓKAT....KÖZTÜK PL ENGEM IS..."TISZTELET A KIVÉTELNEK"
CSAK ENNYIT KELLETT VOLNA MÉG IRNOD..KÖSZZ-BOLDOG UJÉVET.REMÉLEM MIKOR AZ A SOK ÁLTALAD BÉNA SZAKEMBERBÖL VALAKI A HÁZADBAN SEGITT AZÉRT GONDOLSZ A BUTA SORAIDRA!!!!!!!!!!!!!!!!!!!!!!!!!!
Holnap dobok fel képeket.
Annyit haladtam, hogy az a két dióda Zéner így feltételezem, hogy azzal stabilizál. Sajna nem tudom, hogy mi a típusa. Méretre akkora mint egy 1N4148
Én a 230V-nak mindkét ágát megszakítanám, mert így a "kikapcsolt" berendezésben is ott maradhat a fázis (kivéve, ha nem csatlakozós, hanem fixen bekötött, és a fázis van megszakítva). A relének van még érintkezője, azt fel lehetne erre használni.
A panelterven pedig nemcsak az AC és a vezérlés között hagynék minél nagyobb távolságot, hanem a 230V-os vezetékek között is.
Én a helyedben nem kiabálnék egy 13 napos regisztrációval! Vagy ráléptek talán?
Fórumszabályzat! Amúgy meg februárban hol volt még az új év... |
Bejelentkezés
Hirdetés |













