Fórum témák
» Több friss téma |
- Ez a felület kizárólag, az elektronikában kezdők kérdéseinek van fenntartva és nem elfelejtve, hogy hobbielektronika a fórumunk!
- Ami tehát azt jelenti, hogy a nagymama bevásárlását nem itt beszéljük meg, ill. ez nem üzenőfal! - Kerülendő az olyan kérdés, amit egy másik meglévő (több mint 17000 van), témában kellene kitárgyalni! - És végül büntetés terhe mellett kerülendő az MSN és egyéb szleng, a magyar helyesírás mellőzése, beleértve a mondateleji nagybetűket is!
Keresek "szakembert" 4szögjel és fűrészjel erősítéséhez, vagyis ilyen jelek 5V-ról 50-60V-ra történő erősítéséhez valamilyen megoldásra, lehetőleg olcsón, gyorsan, könnyen, és jó minőségben
60V-os táp van, egyelőre egyszeres , tehát csak azt kellene megoldani, hogy a 0 és +5V között változó 4szög ill. fűrészjeleket kellene 0 és +55V közé felerősíteni. A terhelés 1,5Ohm, 0,25mH, (egy tekercs) és pár Hz-től 50kHz-is változik, kb. 50-100W kellene. (motoroknál/léptetőmoroknál ez nem tétel, gondolom) Ide várom a szakemberek jelentkezését: ernototh@freemail.hu
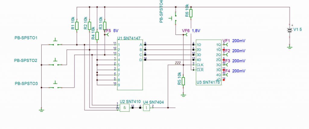
Szia! Igazad volt74xx175 kell, és az órajel, hát, azzal gondom van. Itt küldök egy Tina szörnyűt. Elvileg megy, a Tina szerint pedig nem. Ha a bal oldali kapcsolóval adom a jelet, akkor ok, de ha az "órajelre bízom, akkor nem. Ha ZZZ-vel jelzett vezetéket eltökíted, és nyomogatod a jobb felső (álórajel) kapcsolót, akkor a váltás OK. Lehet, hogy kicsi a TINA szerint a jel, és azért nem OK? A jobb oldali kapcsolók a Q, W, és E billentyűre vannak téve, tehát megy egyszerre a kapcsolók kapcsolása. Vajon mit rontottam el?
üdvözlet!
segítségre lenne szükségem egy hiányzó elem kapcsán, egy magnó cd-kezelő-gomb-paneljéről mintha kijött volna valami : ha valakinek lenne ötlete mi "szokott ott lenni" a cn14-es helyen...
[OFF]
Idézet: Ehez nincs szükség atomatára csak a gazdasági mutatókat kell megnézni. „a magyar pénz nem éppen a legjobb minőségű.” Vagy legalábbis az átlagember életszinvonalának alakulását.
Az egy csatlakozó helye. Nem hiszem , hogy kijött volna inkább be sem tették. Gondolom egy másik készüléknél van rá szükség.
A hiányzó alkatrészed: connector, mégpedig a 14.
A nyomokból gondoltam csak,
van egy kis forrasz, meg a pörkölés a nyákon... meg alig lehet kezelni a cd-lejátszást
Köszönöm! Esetleg h merre keressem, még tudnál tanácsot adni? (így nem egyértelmű nekem, zöld a fülem)
Esetleg lógó bekötetlen vezetéket keress. Vele átellenben a CN15-nél is direktbe vannak forrasztva a vezetékek, nem konnektorba csatlakoznak, mint arra az CN rövidítés utal.
Ha nem találnál ilyet, az csak jó lenne, mert úgysem tudnánk a három közül melyikbe kéne kötni
Na mi vn sráccok? Analfabiznisz??? Ennnyire szarágok ne legyetek!!!!!Túl sok az inkorrekt hozzá szólás....csak nem féltek????????Üzemanyagcella ,tüzelőanyagcella,hidrogén üzemanyag cella szén hidrogén cella "csAk a lobbbi miattt
adok egy linket is hogy zájékozodjatok ha nem probléma::http://www.fuelcellstore.com/en/pc/viewCategories.asp?idCategory=53
akkku hekyett tüzelő anyag cella semmi extra csak egy pb -gáz palack hidrogénnnal xy nyomomáson.aki fél az pedig kárászt a pöcsömre
utóbbi polyén ,de nem kizárt mert úgy látom van vevő
zsetonovszki véres FASZTgyú a szádba ízleld és érzed
világ poén
Szerbusz
Tökéletesen megfelelne.majorka
hali az erdekelne hogy egy 380 voltos co2 hegesztöte lehet kötni ugy hogy 220 voltrol mőkodjon
Valamelyk hegesztős topikban kellene feltedd a kérdésed, válasz is több lessz mint ebben a témában
Pl. itt. Üdv.
Sziasztok
Egy olyan kérdésem lenne hogy a 3 * 2.5-ős kábel erenként hány ampert bír el?
16A tuti el visz de a szakik biztos megmondják pontosan hogy mennyit bír.
Sziasztok!
Az normális, hogy egy villásdugónak a két vége a multiméter szerint zárlatba van? Meg a secunderen a két kimenet is. Van egy másik trafóm, annak is a kimenetein a multi zárlatot észlel, még is jó. Emezt nem merem bedugni. Az előbb jó volt, és csak úgy rámértem, hogy most zárlatos-e szerelés közben és.... Üdv!
Ne diódavizsgálón mérj hanem ohmméterrel.
És mit kell mérjek? Ne a zárlatmérőt használjak? Mekkora tartományra kapcsoljam, és mit kell hogy kapjak?
ui: és mik között?
Szekundernél lehetséges hogy rövidzárat mutat de egynéhány óhmnak lennie kell itt is .Primernél ennek a többszöröse kell legyen . Ha nem vagy biztos a dolgodban, méréshez használj előtét ízzót.
Szia!
Köss sorba vele egy 230V/60-100W-os izzót (érintésvédelemre nagyon odafigyelve) és már csatlakoztathatod is a hálózatra és mérhetsz a szekunderen. üdv: hp
Én úgy látom, hogy a C56 pozíciószámú ELKO hiányzik (a másik oldalon meg a lábai be voltak forrasztva).
A CN14 csatlakozó valószínűleg soha nem volt használva, két lába nem volt beforrasztva.
Trafó teljesitményétől függően primer oldalon néhány,vagy néhány*10 ohm,szekunder oldalon pár ohm.Ha nagyon unod magad mérd meg tolómércével a vasmagot,számitsd ki a trafó teljesitményét,a primer,szekunder menetszámot,mérd meg a csévetest átlagos kerületét igy ki tudod számolni a vezető hosszát.Megméred a vezető átmérőjét ,majd a fajlagos ellenálás ismeretében kiszámitod a tekercs ellenálását (kb.).De csak ha nagyon ráérsz.
Köszi mindenkinek!
Szóval ha minden okés, akkor pár ómot kell mérjek a secunder két kivezetésén, a villásdugónál meg akár kohm-ot. ![]() Üdv!
Megvan: 29,7ohm a villásdugón, és 0,9ohm a secunder két kivezetésén amelyet használok.
Amúgy egy 50W-os, 24V 2egész valahány A-os trafóról van szó. Szóval jók az eredmények? |
Bejelentkezés
Hirdetés |





Vagy legalábbis az átlagember életszinvonalának alakulását. 

világ poén
Pl. 




