Fórum témák
» Több friss téma |
- Ez a felület kizárólag, az elektronikában kezdők kérdéseinek van fenntartva és nem elfelejtve, hogy hobbielektronika a fórumunk!
- Ami tehát azt jelenti, hogy a nagymama bevásárlását nem itt beszéljük meg, ill. ez nem üzenőfal! - Kerülendő az olyan kérdés, amit egy másik meglévő (több mint 17000 van), témában kellene kitárgyalni! - És végül büntetés terhe mellett kerülendő az MSN és egyéb szleng, a magyar helyesírás mellőzése, beleértve a mondateleji nagybetűket is!
Igen, mivel nem találtam germániumot, ezért a schottky lesz a megfelelő
Udv mindenkinek!Van egy an6884 el keszitett vumeter.Szeretnek ra tenni 20 db nagyfenyereju ledet.Meghozza ugy kotnem hogy egy kimenetre 2sorosan+2parhuzamosan, de gondolom kelene egy kicsi tranzisztormezo hogy birja a nagy aramfelvetelt az ic.A tranzisztormezo a kimeneti tranzisztorokat takarja.
Persze a kerdest lefelejtettem: Azlenne hogy valaki lenneszives adni egy olyan kapcsolasi rajzot amialapjan elkeszithetnem.
Nem kell ehhez kapcsolás. Jó lesz az úgy, ahogy van. Sorba kötöd a 4db LED-et, adsz neki 12 vagy 15V-ot és jó lesz!
Idézet: „Ez lehet egy CD4027-es FF aminek a JK bemenetiből egy D bemenetet csinálunk?” Én egy 74LS74A D-flip-flopot választanék, aminek az órajelbemenetét invertáljuk, vagy egy 74LS112A J-K flip-flopot, aminek a bemeneteiből egy inverterrel D-flip-flopot lehet csinálni. Idézet: „És itt is a CD4027essel lehetne folytatni, csak annyi, hogy a JK-ból nem D bemenetet csinálunk, hanem egy shift regisztert...” Ide a 74LS112A ideális. Figyelj a negatív és pozitív bemenetekre, ill. órajelekre! A CD4027 nem élvezérelt, hanem master-slave flip-flop. A TG a Transmission Gate (áteresztő kapu) rövidítése. Gyakorlatilag egy órajel vezérelt analóg kapcsoló.
Sziasztok.
Nem akartam új topicot nyitni, bár nem tudom mennyire ide illő a kérdésem. Szeretnék kínai okostelefont venni,melyen android fut.Viszont nincs magyar nyelve, ( angol van, akkor marad az), és az lenne az igazi. Megodható-e, és ha valaki tudja hogyan, küldene-e egy privit, hogy megbeszéljük. Köszönöm Üdv: Csupasz
Sziasztok!
Lehet nem ebbe a topikba kellett volna írnom. Találtam egy digitális voltmérőhöz való kapcsolást a neten. Érdekesnek találtam,hogy a tizedespont vezérlése a digit meghajtására való kimeneten keresztül történik. Eddig csak olyan kapcsolást találtam,ahol a szegmensekhez hasonlóan a tizedespont is külön kimeneten volt vezérelve. Ez a megoldás bármilyen kapcsolásnál működik? Zsolt
Sziasztok! Még régebben láttam egy olyan kapcsolást az odalon, amivel a PC hangkártya segítségével mérhető az volt az adott hangszóró impedancia menete! Google-n már egy órája keresem, de nem találom!
(a hangkártya line in, line out-ját használta ez a szerkezet)
Köszönöm. Mivel a bontott TTL IC-im tesztelésére fog majd szolgálni az áramkör, ezért abból indulok ki, hogy a programból kiválasztott típusnak megfelelő IC lesz a foglalatban. Amúgyis hobbikategóriás kütyü lesz, szóval feleslegesnek tartom túlbiztosítani a dolgot.
Üdv!
Egy kis logikai áramkör szimulátor programba építek áramköröket pl.: 74HC595 A 74HC597-essel volt egy kis bajom, de talán azt sikerült megoldanom. Most egy másik hiba ütötte fel a fejét. A probléma: Ha az input FF-ból akarok adatot (logikai 0) átvinni a Shift Regiszterbe a parallel load input (PLn láb) akkor ha a Shift Regiszterben már egy logikai 1es van, azt nem írja felül logikai 0ra. Mi lehet a gond? Vagy talán így kell működnie? SB
THX!
Közben a programban rájöttem, hogy a JK FF mégis jó lesz, ha annak a Preset és Clear bemeneteit is használom. Most egy másik hibával találkoztam, amit az előző hozzászólásomban le is írtam. SB
Helló!
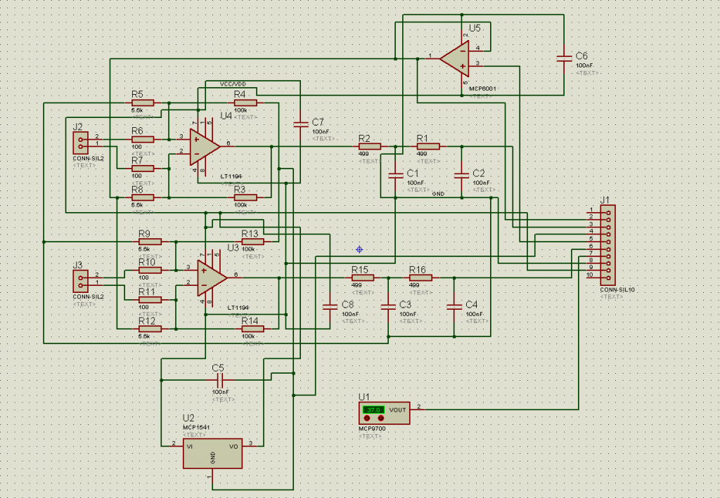
Egy kis segítségre lenne szükségem! Szeretnék építeni egy ilyet: (melléklet) Megcsináltam a NYÁK-ot is, mind két oldala telibe van árnyékolva és az adatlapon leírtak szerint van bekötve és elhelyezve! A problémám, hogy mindegy, hogy az árnyékolt kártyán, vagy a dugaszpanelon hajtom meg, a PIC csak egy óriási zavart észlel, CVref=0 V mellett, a többi értéken nem is lát semmit! Nem hiszem, hogy a PIC-es résszel lenne gond, hisz az analóg beolvasás után rögtön kiteszem az értéket LCD-re, nem csinálok vele semmit! A problémám inkább az analóg kártyával van, azért nem a PIC-es fórumba írtam! ![]() Az LCD-n rendkívül gyorsan ugrándozik a jelem 200-500-as érték között (10 biten olvasom be) PIC16F887-el. Ha valaki tud segíteni, vagy csinált már ilyet légyszi help, mert megőrülök! -100 tól 1300 fokig kellene mérjen, de ez csak egy nagy zavar! Köszi előre is!
Szia! Táp rendesen szűrve van? Ha az analog bemenetre egy potin keresztül adsz jelet akkor is ugrál?
Hali!
Először én is a tápra gyanakodtam, a PICKit 2-ről kap most tápot, az stabilizált. (tudtommal) Potinál is ugrál, de ott NAGYON! kicsit! ![]() 1023-ból talán ha 2-3-at.
A kapcsrajza megis hol van? Mert az AN csak blokkvazlat szinten targyalja. Maga az erosito milyen alkatreszekbol epul fel? Akar rossz minosegu ellenallasok is okozhatjak a zajt. Itt legalabb 1 % (inkabb 0,5%) femreteg ellenallasokat illik hasznalni. Maga az erosito milyen tipus? Az erosito tapja a labaknal szurve van? A bemenetet rovidzarva mit lehet merni a kimeneten? Ajanlatos lenne vegigmerni szkoppal, es multimeterrel mindent. Amikor a DC resz stabil, utana kellene nezni a PIC mukodeset.
Igy induloban ennyi.
Az elso egy stabil megbizhato tap hasznalata. A PC-bol jovo 5 volt minden, csak nem stabil. Mellette teli van zajjal. Az ilyen alkalmazasokhoz csak trafos, analog szabalyzos tapot szabad hasznalni.
Értem! Akkor megnézem labortápról is, szkópom sajnos nincsen, így azzal nem tudok mérni, a kapcs rajzot mellékelem, az alkatrészek azok amiket ír a pdf, az ellenállások 0,1%-ossak, az összes IC a tájához a lehető legközelebb van szűrve egy párhuzamos 100nF-ef kerámia kondival!
Erősítő: MCP6V01 CVref stabilizátoraként használt erősítő: MCP6001 Hidegpont kompenzáló: MCP9700 (Még nem jutottam odáig, hogy ezt is használjam.) és még egy MCP1541 a 4,1V-os stabilizátor!
Szkopot a hangkartya segitsegevel lehet varazsolni kis munkaval. Soundcard Oscilloscope Nagyon hasznos tud lenni. Igaz nem helyettesit a 2000 $ szuper szkopot, de azert sokat segit.
Hú!
Ezt megnézem! ![]() Am most vettem észre, de a proteus rosszul ismeri a tokozását az MCP1541-nek, a lábai tök össze-vissza állnak! Akár ez is gond lehet!
Sziasztok, ha valaki olvassa egy gyors valasz kene.
Amikor egy kettos tapot ado trafot egyeniranyitok szurke femkulseju graetz hidakkal (2 vel) akkor ezek osszeerhetnek mukodesuk kozben?
Sziasztok, ha valaki olvassa egy gyors valasz kene.
Amikor egy kettos tapot ado trafot egyeniranyitok szurke femkulseju graetz hidakkal (2 vel) akkor ezek osszeerhetnek mukodesuk kozben?
Nemigen értem a kérdést.Mi érhet össze? Az egyenirányító?
Írd be még vagy 10 helyre a kérdésed...
Az es allitolag osszeerhetm csak nem volt kedvm meresi hiba miatti karhoz.
Ha így néz ki, akkor igen, sőt közös bordára is szerelhetők szigetelés nélkül.
Adott egy piezo-lapka:
piezo-lapka kivezetések nélkül. Hol szerezhető be a piezo-lapka két kivezetésének megfelelő, vékony, hajlékony, 0,40 mm átmérőjű fekete és piros színű huzal? A huzal forrasztása a piezo lapkára feltételezem a szokásos, azaz egyszerű, semmi különös technikája nincs, igaz?
Szia! Ugyanott lehet venni azt is mint a piezot. Bővebben: Link
Forrasztani meg simán lehet van rajta forszem. |
Bejelentkezés
Hirdetés |












