Fórum témák
» Több friss téma |
- Ez a felület kizárólag, az elektronikában kezdők kérdéseinek van fenntartva és nem elfelejtve, hogy hobbielektronika a fórumunk!
- Ami tehát azt jelenti, hogy a nagymama bevásárlását nem itt beszéljük meg, ill. ez nem üzenőfal! - Kerülendő az olyan kérdés, amit egy másik meglévő (több mint 17000 van), témában kellene kitárgyalni! - És végül büntetés terhe mellett kerülendő az MSN és egyéb szleng, a magyar helyesírás mellőzése, beleértve a mondateleji nagybetűket is!
Megkerestem a pontos típust, ez az:
Bővebben: Link
Nekem valami low end van 20k HUF alatt 24v os. De nincs is itt hogy megnézzem mi a neve.
Igazából azért kellene, hogy hány ampert vehet fel. Mivel 24V os az egesz jó igy fele annyit vesz fel mint egy 12v os. Akku pakk kéne bele és azon gondolkozok milyen cellálból. Probáltam én is keresgélni a neten, midnet irnak csak teljesítményt nem.
Az igazság az, hogy a pillanatnyi kivehető és az állandóan rendelkezésre álló teljesítmény ezeknél a gépeknél nagyon (több tízszer) eltér. Ez például egy órán keresztül durván 15W-os az akku kapacitásból vissza számolva.
Hahahahahaha! Ez elmenne a "Viccek - Mókás történetek"-be is.
Ezt sosem számoltam, de most utánanézve, kb. akkora teljesítmény jönne ki egy órán keresztül, mint amit számoltál. Én csak azt tudom, hogy jól lehet vele fúrni. Jellemzően néhány fúrást csinálok vele naponta, de vannak benne néha elég durvák is (pl. fa ablakkeret átfúrása egyben (2-300 mm hosszban, bizonyos részeken szoruló fúróval)). Néha szinte süt az egész fúró (nyilván rossz a hatásfoka a kis feszültség miatt). És aránylag sokat lehet egy töltéssel fúrni.
Egyszer majd valamilyen módszerrel megmérem a pillanatnyi teljesítményét, mert most már kíváncsi lettem rá.
Én kinéztem ezt az akksit. Méretben, súlyban, teljesítményben teljesen ideális.
Igazából egy WiFi modem működne róla, olyan helyen ahol problémás kihúzni egy kábelt ez miatt ![]() Szóval, ha erről megy a készülék, viszont rádugom a 12V-ot, akkor szépen töltődni fog, anélkül hogy gond lenne vele?
12V-ról nem tud feltöltődni, csak olyan 40%-ig. Például itt nézz szét.
A töltő stabil 13,8V legyen! S tudjon annyi áramot amennyi a WiFi működéséhez +az akku töltéséhez kell + némi rátartás. Most már csak az a kérdés, hogy a WiFinek nem sok e a 13,8V?
De! Sajna sok. max 12V-ot bír. Viszont van alsó küszöb is: 7V
Tehát akkor egy olyan akksi kellene, ami 7-12V között van, és tölthető max 12V-al. Egyébként nem kell feltétlenül zsellés akksi. Mert ha van olyan töltő egyéb akksikhoz, amivel megoldható a töltés melletti üzemeltetés is, akkor egye fene, veszek olyat. Csak mivel nem vagyok jártas a témában, itt érdeklődök valami egyszerű megvalósítás után
És mennyit eszik a wifi?
Ha mondjuk 750mA eszik 7Von az az 5=5,25W Mondjuk veszel egy 7,2Ah 12V os aksit. Elméleti maximum 86,4Wh. Ha 100%os vesszük a wifi dcdc átalakítóját. akkor 86,4/5,25=16.4 óra működés. Valóságban inkabb 8-12óra. De hogy töltöd az aksit kiveszed elviszed ahol van áram aztán vissza teszed? 2 aksival csinálod hogy addig is működjön amig töltöd az egyiket? Ha helyben töltöd akkor meg minek aksi mert ott van az áram helyben. 12 óránként aksit cserélsz? Egy 20-30wos napelem megoldaná a dolgot. De reggelre pont lemerülne. Persze lehet venne akár 100k Ft ért is aksit ami bírná pár napig de nem hiszem, hogy ez lenne a leggazdaságosabb megoldás.
Szevasztok! Szeretném a segítségeteket kérni. Itthon besült a fűnyírónk csapágya. Szétkaptam, megcsapágyaztam, összeraktam de van egy kis bibi vele. Vissza fele forog. Mit raktam össze rosszul? Natur mezei bolti fűnyírót képzeljetek el, biztonsági kapcsoló, egy indító kondi, aztán a motor. Így ötletem sincs mihez nyúljak.
Szia!
Az állórészt tetted vissza fordítva, vagy a bekötést tévesztetted el.
Szerintem kondi, vagy nem érintkezik rendesen, vagy már nem 100%os a kapacitása. Ha lehuzod a kondit és pont ugyanúgy indul, akkor kondi. Ha nem idul még alkor is lehet kondi probléma, ha csak 70-80%os a kapacitása.
Szia! Osztom a fordított állórész lehetőségét.
Ha max 12v ot bír, akkor tegyél bele egy 12v os stabilizátort és máris jók a 12v os aksik és a 13,8v os töltés.
Üdvözletem!
Keresek valakit, aki elkészítene, kapcsolási rajz alapján, nekem egy nyákot! Egész egyszerű áramköröl lenne szó, 2 IC, néhány ellenállás és kondi, meg tüske csatlakozó... Természetesen megfizetem az anyaköltséget, munkadíjat, és postaköltséget is! Mivel valószínűleg az elkövetkezendő évtizedben biztos nem fogok áramkört építeni, így jómagam nem akarok hozzá eszközöket venni, illetve beletanulni. Ha valaki vállalná ezt nekem, azért nagyon hálás lennék!
Ez szerintem pont jó is lesz. 7812 nek 14,6V kell minimum.
Hello!
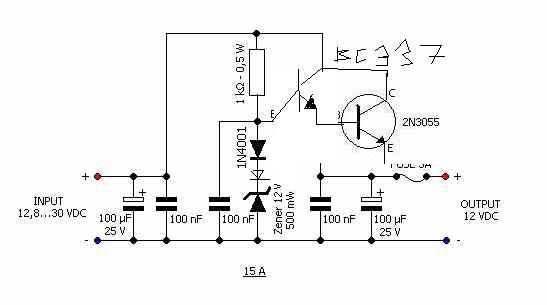
Ez nem kapcsolás, hanem "nokedli". Ha a 2N3055 bétája végtelen nagy lenne, akkor még lehetne valaki. Az 5A-es bizti a kimeneten egy vicc.. Leszimuláltam hogy lásd. üdv! proli007
Hello!
Gondolj bele. - A 2N3055-nek 5A kollektoráram mellett, a bétája, kb. 20. Így a bázisárama, 5A/20=250mA. - Ha a BC337-nek bétája 250mA kollektoráram mellett, kb. 100. Így a bázisárama 2,5mA. - A 2,5mA hatására, az 1kohm bázisellenálláson 2,5V feszültség esik. Ehhez jön még hozzás a BC bázis-emitter feszültsége, ami kb. 650mV és a 2N bázis-emitter feszültsége, ami kb. 800mV. - Ez összesen 2,5V+,65V+,8V=3,95V. Vagy is a bemenő feszültségnek, minimum 4V-al kellene nagyobbnak lenni, mint a kimenőnek. Vagy is Ubemin=16V.. (Amógy a két bázis-emitter miatt, a zénerrel két soros dióda kellene . üdv! proli007
Hello!
Kipróbáltam hogy a 4056-os IC-vel hajtsam meg a VFD csövet, az ST láb H szint, a DF L szintre kell hogy menjen fixen. A kimenetek 10K ellenálláson keresztül mentek az anódokra. Rajtuk kb. 23uA áram folyt, a kijelző így megfelelően világított. Azért esett erre az IC-re a választásom, mivel ennek el lehet tolni negatív irányban a kimenő negatív pontját (Vee), vagyis egyetlen CMOS IC meg tudja hajtani maximum 36V-al a csövet, és nem kell semmilyen külső illesztés stb... Úgy fogom használni, hogy +-15-os tápfeszültségről fog üzemelni és a katód fűtő feszültsége a negatív táp vonódik le. Lehet hogy fényerőszabályzást a negatív tápfesz állításával fogom megoldani. Ehhez a kijelzőrészhez a CMOS óra 2 fog alapul szolgálni. Szerinted így használhatom (IV6) VFD cső meghajtásra biztonságosan, hosszú életű lesz?
Kedves fórumozók!
Az lenne a kérdésem hogy normális hogy én 14 éves leszek és már nagyon érdeklődöm az elektronika iránt? Mert amúgy én is kezdő vagyok még
Naná! 12 évesen még kertész akartam lenni. Azután megfertőztek az elektronok. 13-tól vagyok betege ennek a művészeti ágnak. Húúúú! Ennek már 44 éve.
Hello!
Ügyes! De a kérdésedre nem tudok válaszolni. Mert CMOS struktúrák tápfeszültsége nem szokta meghaladni a 18..20V feszültséget. Az adatlap is 20V-ot jelöl meg a Vss-hez képest, de ez csak a Vdd-re vonatkozik. A Vee feszültségét nem is látom hogy deklarálná. Ahol a Vee -15V, ott a Vdd 0V, és a Vss -5V-ra van írva. Ez us csak a Texas adatlap 20. ábráján látható, ahol DTL TTL illesztésről regélnek.. üdv! proli007
Sziasztok,
Van egy trafóm ami 2*23Voltot illetve 2*32 Voltot produkál és egy erősítőt hajt(ana, ha kész lenne ). Kérdésem az lenne, hogy ez mellett valahogy csinálhatok +-12voltot a szűrő ellátására?Köszönöm
Az erősítő tápfeszültségéből ellenállás és zener dióda segítségével tudod előállítani. Ebből a rajzból ki tudod hámozni miként is van megoldva.
Bocsi, hogy csak most láttam a témát, de azért kevés a dióda, mert az egyoldalas egyenirányítás a dinamó (igazából generátor) váltófeszültségének csak egyik félperiódusát használja, a másikat nem. Fele annyi áramot tudsz kivenni belőle.
A 6V-os válófeszültség effektív érték, annak csúcsfeszültsége 1,41-szer annyi, tehát 8,3V Ez már elég feszültséget biztisít a 7805-nek. Terhelés nélkül a graetz után a pufferkondin üresjáratban 20-25V-ot is mértem. 0,5 A-es terhelésnél csak 6,5 V-ot.
Sziasztok!
segítségre lenne szükségem az alábbi két dologban, a lentebbi idézettel kapcsolatban: 1: milyen művelet lenne a karikában az x és azt hogyan kell elvégezni? 2: valamint az induktivitás(henryben) nem lehett kissebb ra 70%-ánál, vagy az induktivitásnak az alsó határfrekvencián vett ellenállása azaz az impedanciája? Lp=(1/?a)?(Ra?Rb); ahol a ?a a szokásos 2??fa. Ellenőrizzük le, hogy az így meghatározott induktivitás nem lehet kisebb az Ra 70%-ánál (vagy amit mi meghatároztunk). (a szöveg innen való:Bővebben: Link
Kösz a magyarázatot. Logikus. A két soros dióda ott is van a rajzomon. (lehet kicsit halvány)
|
Bejelentkezés
Hirdetés |












