Fórum témák
» Több friss téma |
- Ez a felület kizárólag, az elektronikában kezdők kérdéseinek van fenntartva és nem elfelejtve, hogy hobbielektronika a fórumunk!
- Ami tehát azt jelenti, hogy a nagymama bevásárlását nem itt beszéljük meg, ill. ez nem üzenőfal! - Kerülendő az olyan kérdés, amit egy másik meglévő (több mint 17000 van), témában kellene kitárgyalni! - És végül büntetés terhe mellett kerülendő az MSN és egyéb szleng, a magyar helyesírás mellőzése, beleértve a mondateleji nagybetűket is!
Üdv mindenkinek! 16 csatornás keverőt keresek max! 60 ezer forintért de lényeg hogy olcsó legyen, használtan is érint a dolog, mit ajánlotok? Compressort vegyek vagy építsek? full analógot szeretnék.
Hello!
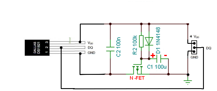
- Valóban a GND-t kell megszakítani, mert ha az +5V-ot szakítom meg, akkor a relé őrült módjára prelleg! Akkor vissza a tervező asztalhoz. A csatolt módon való bekötés megfelelő N-FET-tel? - És szintén a kérdés, N-csatornás FET-ből BSS138-am van itthon (vagy szerdán tudok BS170-et, de ha az előző jó, akkor inkább azt használnám)
Sziasztok.
Szeretném kicserélni ezt a sztereó potmétert az erősítőmből, csak nem tudom ezt mivel lehetne helyettesíteni. Illetve mi az a 4. láb? Ez van ráírva az alkatrészre: 133F-5390090V100KBX2 A google nem igazán dob ki eredményt erre a típusra, vagy olyat aminek 4. lábkivezetése van. Nem igazán értek hozzá.
Üdv!
Szerintem az csak a potinak a házának az árnyékolása. Így küszöbölik ki, hogy plusz zajt felvegyen a rendszer. Ahogyan látom a sorozatszámból ez egy 100k ohmos poti és B-s, illetve 2 szeres.
Helo!
Egy nagyon egyszerű kérdésem lenne, ennek a LED-nek mekkora előtét kell??
Nagyon egyszerű. Ha használod ezt a programot, a szükséges adatokat az LED adatlapjából kinézed, megkapod az ellenállás értékét.
Köszi szépen a gyors választ! El is felejtettem, hogy van ilyen is.
Szerintem a hangszínszabályzás miatt van 4 lába. Loudness control
Sziasztok !
Egy mems giroszkópos elfordulásmérőn dolgozok ezzel kapcsolatba szeretnék segítséget kérni. Egy adxrs150 giroszkópot használok a kimenetet egy ADS7841p adc-vel mérem. Az a problémám hogy viszonylag kis elfordulásokat (0.5-1 fok/sec) is kéne mérnie, de a kimenet rettentően zajos, gyakran 5-6 LSB is szokott lenni. Valaki esetleg tudna ötletet adni valami hardveres vagy szoftveres szűrőhöz amivel csökkenteni lehetne a zajt ?
Nos méregettem össze vissza minden lábon de egyik lábon se jött ki az a képlet.Mérési eredményeim:
1-es láb-2-es láb 0 1-es-5-ös 2,9 1-es-2-es 2,9 1-es-3-as 0 2-es-3-as 2,9 egyet tekerve 1-es-2-es 0 2-es-3-as 0 1-es-4-es 2,9 2-es-4-es 2,9 3-as-4-es 2,9 1-es-5-ös 0 2-es-5-ös 0 3-as-5-ös 0 még egyet tekerve 1-es-2-es 2,9 2-es-3-as 2,9 1-es-3-as 0 1-es-4-es 0 2-es-4-es 2,8 3-as-4-es 0 3-as-5-ös 2,9 1-es-5-ös 0 2-es-5-ös 0 4-es-5-ös 2,9 Az általam kiosztott lábkiosztás a képen van
Ezek a mérések mindig úgy történtek hogy 1-et 1-et kattant.A gyártó pedig nincs rajta csak annyi hogy USE.
Bocs azt elírtam.
1-es láb-4-es láb 0 1-es-5-ös 2,9 1-es-2-es 2,9 1-es-3-as 0 2-es-3-as 2,9
Elképzelhető mert formára ilyesmi.És erre hogy tudnám rákötni a két gombot?Illetve hogy mérjek leddel+ellenállással?
Sziasztok!
Készülő kapcsolásom tápellátását nem tudom eldönteni, hogy hogyan lenne a legegyszerűbb és legbiztosabb. Amire szükségem van: 5VDC az MCU számára és komponensei. 12VDC relék számára amiket az MCU kapcsol uln2804-en keresztül. És 24VAC ami optocsatolón keresztül bemenet az MCU számára. Az 5VDC és 12VDC az csak a nyákon van jelen, de a 24VAC az 12 felé el lenne osztva akár 100 méteren keresztül. Eddig azon voltan, hogy két trafó. Egy ami 15VAC ebből jön a két DC feszültség és egy független 24VAC. Ennek nagy előnye, hogy a DC és AC oldal földfüggetlen. Viszont körülményes. Most azon gondolkodom, hogy veszek egy nagyobb teljesítményű 24VAC trafót. Ez egyszer menne az optókra majd menne egy 7812-re innen pedig egy 7805-re. Így megúsznám 1db trafóval, de félek nem lenne üzembiztos mert a sok-sok méteren keresztül elvezetett 24VAC zajt hozhat ami megzavarja az MCU működését. És nem leszek földfüggetlen. Mit gondoltok? Melyik megoldás lenne a jobb?
Rendben köszönöm a segítséget!
A legjobban akkor jársz, ha kiméred a potit egy multival.
Valószínűleg az 1-3 lábnál 100k-t mérsz. Az 1-2 vagy 2-3 nál az érték tekeréskor változik. A 4. lábnál pedig próbálkozni kell, hogy kivel van kontaktusban (a házzal is próbáljad).
Én azt olvastam hosszas keresgélés után, hogy a 4. láb a loudness funkció lehet ami halk zenehallgatás esetén lehet hasznos, egyébként elhanyagolható.
Szép Estét!
Egy régi vasipari cégnél a kompresszorházban az elektromos szekrényre szereltem egy 230V-os dugaljt és egy 400V-os aljzatot(4 águt). Az a problémám, hogy 230V van, de egy 3 fázisu hegesztő aminek kell nulla az nem indul be, a kompresszorházról és az ott lévő összes épületről tudni illik hogy a nulla meg a védőföld össze van kötve...de más helységben működik a hegesztő zavartalanul...Megkerestem a bejövő kábelt aminek szálai akkorák mint az ujjam és ott volt a nulla is és azt kötöttem be 230V-hoz meg 400V-hoz is..Mi lehet a probléma?
Hello!
Köszönöm szépen! Késleltetés idejét kivel tudom állítani, illetve merre változtassam a növeléshez/csökkentéshez?
Hello!
Én a helyedben 2*12V-ossal próbálkoznék. A trafó középkivezetését földelném. A két végén, ott a 24Vac. Két diódával, egyenirányítanám a 12V feszültséget, ezt szűretlenül kapnák a 12V-os relék. Majd egy diódás elválasztás után, pufferkondi, de ami csak a CPU áramát hivatott szűrni, majd az 5V-os stabi. Ha valami földfüggetlen, még nem biztos, hogy az rendszertechnikailag jó is. Mert akkor a földfüggetlenséget figyelni kell. Hiszen bárhol átvezetés van a föld felé, már is nem független a dolog, és fogalmad sincs mi a helyzet. - Ha zavarjel érkezik a 24V felől, az lemegy a középkivetésen a földbe. - Az optó, pedig elválasztást biztosít a CPU felé, tehát nem lesz földhurok. - A kétdiódás egyenirányítás egyébként is jobb, mint a Graetz, mert a trafó fixen össze van kötve a GND-vel, vagy is az egyenirányító nem "kapcsolgatja" a hálózatot a trafón keresztül a GND-re minden félperiódusban. - A hálózat felől érkező zavarjel, a trafó közös ponton keresztül a földre megy, nem a "lebegő" CPU tápra. - Trafó egyenirányított feszültségét, nem kell szűrni a relék számára. Előnye, hogy nem kell stabilizálni a relé feszültségét, de nincs is szükség rá, mert a behúzott relék számától függően nem fog "lepkézni" a tápfeszültség a pufferkondin. A 12Vac-ból 12V átlagértékű DC keletkezik. Vagy is nem lesz több a relék feszültsége a névlegesnél. Meghajtónak ez nem gond, relé pedig jobban szereti az egyenirányított jelet, gyorsabban és határozottabban kapcsol le. 100Hz-re nem is "krepeg", ha nem Reed reléről van szó. - Ettől függetlenül, még lehet zavarszűrőt alkalmazni a 24Vac és 23Vac oldalán is. Egy osztott csévetestű "biztonsági trafó" melynek vasmagja földelt, sokkal jobb elválasztást biztosít a hálózati zavarokkal szemben, mint mondjuk egy nyáktrafó, de a legvacakabb (életvédelmi és) zavarátvitel szempontjából, a toroid. - Ha a relék 230V-ot kapcsolnak, a kontaktusra érdemes tenni RC zavarszűrő tagot (X2), és a reléket fém lapra szerelve az egyik oldalon a behúzótekercseket, a másik oldalán a hálózati feszültségeket huzalozni. A fémlapot földelni. üdv! proli007 üdv! proli007
Hello!
Olyan sok választás nincs! Csak az ellenállás, és a kondi. De a tranyó GS küszöbfeszültsége is beleszól a dologba. üdv! proli007
Hello!
Miért itt kérdezed? Miért nem a villanyszerelési topikban. A négypólusú csati, ma már nem szabványos, azt szerelni ma már nem szabad. De abban a negyedik csatlakozó, nem a nulla, hanem az életvédelmi földelés. Ha a nullát kötötted bele, akkor nem megfelelő. Ha a hegesztőn is négy pólusú csati volt, akkor abban biztos nem a nulla van bekötve, hanem a föld, mert gyártó ilyent nem tehet. De egy üzemben nem barkácsolunk, hanem szabvány és terv alapján szerelünk. Feltéve ha nem akarod annak jogi következményeit is felvállalni! üdv! proli007
Hello!
Rossz helyen kérdezed, ajánlanám inkább a "PIC - Miértek, hogyanok." topikot, a guruk ott leledzenek. De ha a mérési sebesség megengedi, több mérést átlagolni is lehet, a kiugró maximum és minimum értékeket előbb kiszórva. üdv! proli007
Elnézést, hogy ide írtam, de úgy gondoltam ide is fellehet tenni ilyesfajta kérdéseket...Az a cég nagyon régen megszünt nem folyik munka csak nekem engedélyezve van a bejárás, és ugyanúgy kötöttem be mindent ahogy régen be volt, azt meg nem tudtam hogy a 4 pólusú csati már nem szabványos, csak mivel régen minden azzal volt bekötve így az volt kéznél...de köszönöm a segítséget
Sziasztok!
Sokat keresgéltem a neten Gu81M-re alapuló csöves erősítő után. Ez a cső 600-700W hangteljesítményt tud leadni. Amiket találtam mind PP .(2*1200 W) És nem szeretném elhasználni az összes csövem ,csak egy sztereó SE-t szeretnék építeni.(2*600W) Aki tudna ilyen kapcsolást adni vagy segíteni valahogyan azt nagyon megköszönném.
Szia!
Nem is a kapcsolással leszel bajban, hanem a kimenőtrafó elkészítéséval és a nagyfeszültségű tápegység megvalósításával. Egyébként lehet találni leírásokat, rajzokat ehhez a csőhöz.
Üdv!
Segítenétek bekötni? ![]() Egy irányjelző megszakítójáról volna szó! Egyik felén 3 be vagy kimenet van a másikfelén pedig egy legrögzítést segítő ami az egésznek van a külsejéhez kötve (lehet hogy ide kell letestelni) A 3 be/ki menet: + P Z és meg mint írtam talán test. A betűrövidítések azthiszem szlovákul vannak!
Éppen feltöltődött a kamera.
Köszönöm!
|
Bejelentkezés
Hirdetés |
















