Fórum témák
» Több friss téma |
- Ez a felület kizárólag, az elektronikában kezdők kérdéseinek van fenntartva és nem elfelejtve, hogy hobbielektronika a fórumunk!
- Ami tehát azt jelenti, hogy a nagymama bevásárlását nem itt beszéljük meg, ill. ez nem üzenőfal! - Kerülendő az olyan kérdés, amit egy másik meglévő (több mint 17000 van), témában kellene kitárgyalni! - És végül büntetés terhe mellett kerülendő az MSN és egyéb szleng, a magyar helyesírás mellőzése, beleértve a mondateleji nagybetűket is!
Adottak a következő alkatrészek: L7812CV 25V 1000uf 50V 1000uf
Elviekben ezek összeillesztésével egy 24V ról 12V-ra átalakító képezhető. Kérdésem hogy kell a lábaikat összeforrasztani, hogy működjön? Illetve melyik a betáp és kimenő oldal. (Buszba kéne rádióbekötéshez) Nem vagyok szakmabeli, csak pár forrasztással szeretném orvosolni a problémát. Köszönöm segítő válaszaitok.
Hello!
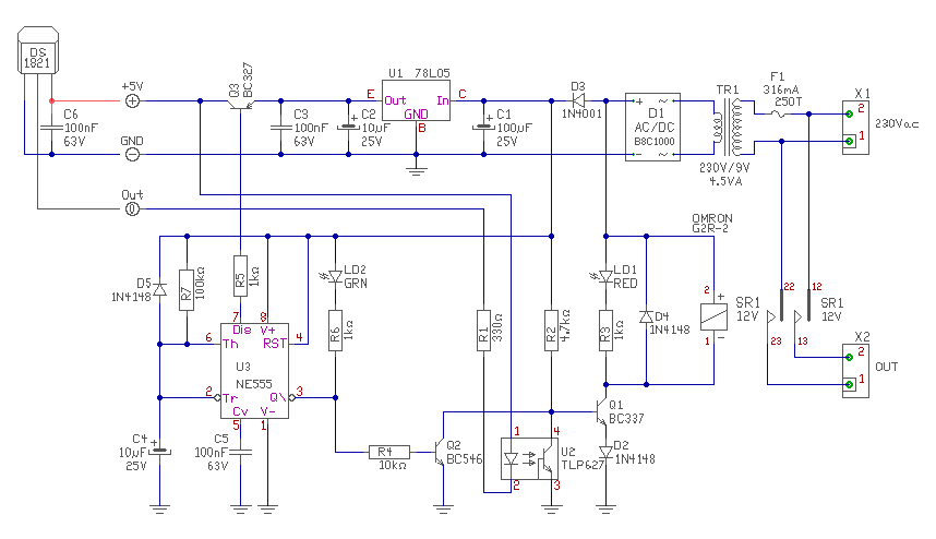
- Bocsánat, valóban én néztem el, a 4k7-et mértem véletlenül, a 330R-en 3,6V van! - Közben arra is rájöttem, hogy a bekapcsolás pillanatában, amíg az áramkör feláll, valószínűleg zavarjelek keletkezhetnek és ezért "fagy le" az érzékelő, mert ha bekapcsolás után pár másodperccel csatlakoztatom az érzékelőket, akkor minden esetben hibátlanul üzemelnek. Véleményed szerint hogyan lehetnek a lehető legegyszerűbb módon késleltetni az érzékelő 5V-os tápját?
* Ciki, de ebből egy kukkot se értek.
Nekem is úgy hozták hogy forrasszam össze. A hozzászólásokat nézve sokan alkatrész megnevezésről társalognak amikről azt se tudom mi fán teremnek. Itt egy rajz (nem nevet) Ha itt valaki berajzolja mit mivel kössek össze az segítene
Értem, köszönöm, Ajánlották használjak valami hűtőbordát a 7812 alatt.
Mekkora hő várható? Olvastam a linkelt részen, hogy van akinél tűzveszélyes a megoldás, vagy félre értettem?
Sziasztok!
Most vettem egy STM32VL Discovery boardot, és az a problémám, hogy a sima foglalatba nem passzol, a tüskéi túl vastagok (ilyet vettem: Link). Ahogy nézem, ez a foglalat csak hosszban különbözik más foglalatoktól, szóval elképzelésem nincs, milyet kéne vennem. Van valakinek bármi ötlete? Előre is köszönöm a segítséget.
Ezzel csak 1 baj van, hogy ez az ic nem túl sok áramra képes max 1 A, egy autórádió meg elég sokat vesz fel.
Ha átmentél volna abba a topikba, amit köbzoli ajánlott, és bele is olvastál volna, rájöhettél volna, hogy ez nem fogja megoldani a problémádat. Ez max. egy telefon, vagy egy média lejátszó töltésére alkalmas, neked pedig egy nagyobb teljesítményű 24/12 V DC/DC átalakítóra (konverterre) van szükséged. De ha már ennek a pár alkatrésznek az összeforrasztása gondot okoz, javaslom egy gyári konverter beszerzését.
Ha 1,5 A-es a szabályzó, járó motornál 25W fölött lesz a disszipáció, teljes terhelésen. De azok a kondenzátorok sem pont megfelelö értékűek. Valóban, kevés lesz ez egy rádióhoz, ráadásul a "C" jelzésű kivitel 0 fok alatt ( télen ) nem műkszik. De a kérdéseidre az adatlap adja meg a választ, guglival könnyen meglelhető...
Hello!
Én megrajzoltam, de hogy ezt elfogod követni, az kétséges. De hogy Vicsys megkaparja magát, az biztos, mert oda, az egyszerűség fillingje.. üdv! proli007
Hello!
Nagyon köszönöm, hogy foglalkoztál a dologgal, ha újra kell építenem, akkor valószínűleg így fogom, de előtte szeretnék megküzdeni érte Elég kellemetlennek érzem ezt mondani azok után, hogy megcsináltad ezt a kapcsolási rajzot, de valami piszok egyszerű késleltetésre gondoltam :pirul: Bár a mikéntjét nem tudom, de a fejemben úgy él, hogy egy-két tranzisztor és néhány passzív alkatrész segítségével megvalósíthatónak kellene lennie egy az érzékelő és a tápcsatlakozó közé beékelt kis nyákon elvégezni a dolgot 555 nélkül is, hiszen ott rendelkezésre áll a stabil 5V és a GND is, kapcsolni pedig csak néhány milliampert kellene, az időre sem érzékeny a dolog, 1-10mp között megfelelő lenne. A mellékelt képen bekarikáztam az említett csatlakozókat is.Üdv!
Hello!
Egy egyszerű P-csatornás Fet tranyóval is meg lehet oldani a dolgot, csak akkor amíg a DS-nek nincs tápja működtetni fogja a fűtést. Mert ugye még az sincs megoldva, hogy szakadás esetén ne fűtsön, ahogy szeretted volna. Egyébként nem látom át, mennyiben különbözik a dolog, ha a tápot kapcsolod be, vagy külön az 5V-ot. Mi okozza a DS leblokkolását. Én nem ismerem, abban kell lenni Reset áramkörnek. Ami biztosítja, hogy helyesen induljon el. Ha a bekapcsolási tranziens kiakasztja a DS-t, akkor egy hálózati tranziens is kiakaszthatja, vagy maga a fűtés ki-be kapcsolása is.. üdv! proli007
Folyamatosan emlegeted ezt a 2 hónapot,de már kezd idegesítő lenni, elsőre is sikerül 'felfognom' amiket írnak,csak én nem tudok szaknyelven kérdezni,még. Sokolom nincs,csak egy digitális mp3/rádióm,ebből tudok kiindulni,de mindegy hagyjuk egymást,mert mindketten mást beszélünk.
"No meg azt se sikerült felfognod , hogy amit te építesz rádiót az csak 100ad - 200ad résznyi frekvencián müködik ahhoz képest amit emlegetsz 100 MHzes tartományokban amit valamilyen FM vevővel tudsz indikálni."
Ezért tettem idézőjelbe a tizedet,ha nem vetted észre,mert pontosan nem tudom
"Mi köze van az URH rádiósávnak a te középhullámú detektoros rádiódhoz ?"
Direkt úgy írtam,hogy URH tartományban,véletlen se kevertem össze a KH-val!!!
Hello!
Köszönöm, ez már elég egyszerű! P csatornás fet-ből BSS84-em van itthon, az is megteszi? A rajz bal oldalán kicsit elvesztem, a mellékelt képen mutatom az én értelmezésem :pirul:
A szakadás és fagyáskori folyamatos fűtés "megoldódott", mert eleinte úgy tűnt, hogy a DS csak TH>TL üzemmódban fagy, de sajnos mindkét üzemmódban, a bekapcsolások kb. 30%-ánál. Így bárhogy programozhatom, ha végre megoldódik minden gond és probléma esetén sem fog fűteni. A fagyást én sem értem, próbáltam logikát keresni benne, de sajnos nem sikerült találnom...
Tehát ha megtalálom a közös lábat és mérek feszültség alatt, akkor ezek a kimeneti alacsony-magas dolgok úgy kell hogy kinézzenek, hogy
pl ha a középső láb a közös: 1 mérés középső+jobb láb magas,középső+bal láb alacsony 2 mérés (egyet jobbra tekerve) középső+jobb láb magas,középső+bal láb magas 3 mérés (még egyet jobbra tekerve) középső+jobb láb alacsony,középső+bal láb magas 4 mérés (még egyet jobbra tekerve) középső+jobb láb alacsony,középső+bal láb alacsony Tehát én mint analfabéta így értelmezem.Vagy nem így van?
Hello!
- A kép baloldalán a műszer csak a szimuláció miatt kell, az méri a feszültséget, az ellenállás pedig a DS és az opto fogyasztását helyettesíti. - Egyébként a két csatornára nem kell két stabi és tápkapcsoló áramkör, bőven megteszi egy is. De egy 100nF-os kondit tegyél a DS lábába közvetlen, mert lehet pont azt hiányolja a DS. üdv! proli007
Rendben.Holnap kimérem és holnap megírom a végeredményt.Remélem ki lehet hozni belőle valamit.
Sziasztok!
Mikróvezérlőhöz szeretnék 2db ledet illeszteni 1 lábra. Ha magas szint van akkor az egyik, ha alacsony akkor a másik. Hogyan lehetne legegyszerűbben megoldani?
Hello!
Gondolatébresztőnek.. - Ha az egyes számláló valahol áll, és megnyomod a kettest, nem ott folytatja, ahol abbahagyta, hanem mindig a 0-ás ütemnél. - Prellmentesíteni is kell, és a kézi kapcsolót leválasztani, átvenni az állását. üdv! proi007
Sziasztok!
Kéne nekem egy olyan távirányítású kapcsoló, amellyel csak 1 szál vezetéket szeretnék megszakítani / összeérintkeztetni. Tudtok erre megoldásokat?
Azért én úgy gondolom, nem kellene mindenkit folyton másik topicba zavarni , ha csak egy kicsit is eltér a téma fő csapásirányától.
Szerencsétlen silent15 úgy gondolta ha már sikerült egy nyákot elkészítenie az itt leírtak alapján, akkor esetleg talál olyan segítséget itt, aki már forrasztott is arra a nyákra a vasalás/fotózás után. Vagy van olyan topic is hogy "hogyan forrasszunk smd alkatrészeket" ? Nem hiszem el hogy ennyire vaskalapos itt a moderáció. Esküszöm járok vagy 8-10 másik fórumra (nem csak magyarra, pedig a német, angol , norvég vagy svéd oldalakon nagyon szigorúak az elvárások) - de ilyent még nem tapasztaltam. Mivel nekem már tökmindegy, azért megpróbálok mégis itt segíteni a kérdezőnek. Én ilyen finomabb felbontású paneleknél a forrasztandó felületeket oxidmentesítő polírozás után vékonyan le szoktam kenni forrasztó olajjal. Ezután forrasztó ónnal vékonyan befuttatom. Majd hogy csak vékony ónréteg maradjon, kiforrasztó litzével visszaszedem a vastagabb felületeket. Az esetlegesen visszamaradt gyanta maradékokat denszesszel letörlöm. Az smd alkatrészeket (előbb a passzívakat) nagyméretű nagyító alatt a helyére piszkálom, és fogpiszkáló vagy hasonló vékony eszközzel pontosan pozicionálom, leszorítom. Vékony hegyű pákával (nem kötelező a Weller, lehet pillanatpáka is - csak vékonyabb betétet kell alkalmazni) pedig odacsippentem. Az smd méretű pic és egyéb soklábúakat is pontosan a helyére kell tenni, és először a két átellenes sarkán praktikus rögzíteni. Első nekifutásra nyugodtan használhatsz vastagabban is a forrasz anyagból, nem baj az sem ha összefutnak a kivezetések. Mikor minden oldal körülfuttatva, megint előveszed a folyasztószert, lekened és óvatosan a litzével visszaszívatod a lábakról a felesleget. Szépen igazodni fog a nyák réz-rajzolathoz, lényeg hogy ne emelkedjen el a fóliától az alkatrészláb. Mikor kész vagy, megint érdemes áttörölni a felületeket alaposan oldószeres papírzsepivel, hogy később ne marja fel a fémrészeket a visszamaradt savas anyag. Jó bütykölést!
Persze tudom, azért írtam én is hogy gondolatébresztőnek..
Jééé, tényleg van SMD forrasztós topic...
SMD forrasztás profin Szörnyű, hogy itt állandóan máshová kell ugrálni :wow3:
Hello!
- A 100nF szűrőkondihoz nagy reményeket fűztem, de sajnos nem segített - Ha a csatolt rajz szerint kötöm be, rögtön a DS elé, az úgy megfelelő lesz? (Rajz mellékelve) - FET-ből BSS84 vagy TP2020L megfelelne? - Eleinte sokat gondolkodtam rajta, hogy egy táppal oldjam-e meg a két DS-t, de mivel volt alkatrész bőven, úgy döntöttem, hogy legyen mindenkinek saját tápja és akkor maradhat Vicsys kapcsolása teljes egészében, csak duplázni kell.
Hello!
- A BSS84 jobbnak látszik. - Ezzel a bekötéssel, egy probléma van, hogy a DS ugyan később kapja meg a tápot, de a DQ lába azonnal. Hogy ezt hogy tolerálja, nem tudom.. - Esetleg megpróbálhatod "alulról" a negatív ágon kapcsolni a DS-t, egy N-csatornás Fet-el. ekkor ez a gond nem állfenn.. üdv! proli007 |
Bejelentkezés
Hirdetés |







Elég kellemetlennek érzem ezt mondani azok után, hogy megcsináltad ezt a kapcsolási rajzot, de valami piszok egyszerű késleltetésre gondoltam :pirul: Bár a mikéntjét nem tudom, de a fejemben úgy él, hogy egy-két tranzisztor és néhány passzív alkatrész segítségével megvalósíthatónak kellene lennie egy az érzékelő és a tápcsatlakozó közé beékelt kis nyákon elvégezni a dolgot 555 nélkül is, hiszen ott rendelkezésre áll a stabil 5V és a GND is, kapcsolni pedig csak néhány milliampert kellene, az időre sem érzékeny a dolog, 1-10mp között megfelelő lenne. A mellékelt képen bekarikáztam az említett csatlakozókat is.








