Fórum témák
» Több friss téma |
- Ez a felület kizárólag, az elektronikában kezdők kérdéseinek van fenntartva és nem elfelejtve, hogy hobbielektronika a fórumunk!
- Ami tehát azt jelenti, hogy a nagymama bevásárlását nem itt beszéljük meg, ill. ez nem üzenőfal! - Kerülendő az olyan kérdés, amit egy másik meglévő (több mint 17000 van), témában kellene kitárgyalni! - És végül büntetés terhe mellett kerülendő az MSN és egyéb szleng, a magyar helyesírás mellőzése, beleértve a mondateleji nagybetűket is!
Hello!
- Ha egy tranyónál a számított bázisáram feletti bázisáram van, annak már elhanyagolható hatása a kollektoráramra. Lévén, hogy írtam, mi határozza meg a kollektoráramot. Ott már csak az Ube szaturációs feszültség fog csökkenni, pár mV értékkel. (Ez a tranyó disszipációja miatt nem közömbös, ha komoly teljesítményről lenne szó.) A bázisáramnak a maximális bázisáram szab csak korlátot. (Az emitteráram nőne, mert az a kollektoráram és a bázisáram összege) - Azért ilyen kicsi, mert a béta változása van megadva, nem a tényleges számértéke. Vagy is ez egy szorzószám, mert a tranyót többféle béta változatban gyártják. - Így van, a szaturációs értéket mutatja a kollektoráramnál, de akkor, mikor a bázisáram tizede a kollektoráramnak. Tehát a bejelölt pontban, akkor lenne 25mA-nál ezt az érték, ha a bázisáram ekkor 2,5mA lenne. (A grafikonnak a konstans értékeit/mérési feltételeit is gondosan el kell olvasni, nem csak "rámenni" egy szóra ami felmerül..) üdv! proli007
Hello!
Vagy túlvezérled már az erősítőt, vagy nagy a bementi jel. Oszd le az MP3 jelét két ellenállással.. üdv! proli007
Hello! Köszi a gyors választ! Mekkora ellenállással osszam le szerinted?
Sziasztok!
Hőmérséklet függvényében szeretnék PWM-es fűtést hálózati feszültségről úgy, hogy ha lehet, mikor leválasztom a hőérzékelőt, akkor kikapcsoljon. Kis helyre kéne, minimális alkatrésszel, lehetőleg olcsón. Azért ide írtam, mert vannak 555-ös PWM szabályzók, vannak tirisztoros dimmerek is, vannak komparátorok, de nem tudom, hogy kéne ezeket illeszteni, hogy azt tegye, amit kell, és hogy lehetne minél egyszerűbben összerakni. A fűtés lehet, hogy izzó lenne, azon jól látszódna, hogy hol tart. 0,5-1,5l vizet szeretnék fűteni, és melegen tartani hiszterézis nélkül, potméteren beállítható kb. 25-45 °C közt. Mit javasoltok? A hozzászólás módosítva: Dec 23, 2012
És akkor a tényleges bétát hol lehet leolvasni?
Hello!
Fogalmam sincs, mert nem tudom az MP3 kimeneti jele mekkora, és amire rákötöd, annak mekkora az érzékenysége. De próbáld meg egy 10k/1k ellenállással, és aztán meglátod ez sok, vagy kevés. Ha sok az osztás, akkor növeld az 1kohm-ot, ha kevés, csökkentesd. üdv! proli007
Hello!
Mondjuk az adatlap 2. oldaláról. De sokszor csak egy tartomány van megadva, vagy a minimum amit el kell hogy érjen. de nézz meg egy teljesítmény tranyó adatlapot, ott jobban számít, mint egy nokedli BC-nél.. üdv! proli007 A hozzászólás módosítva: Dec 23, 2012
Értem , megnézek egyet akkor , köszönöm a választ!Gyakorlás képpen keresetem egy tranzisztoros kapcsolást (Bővebben: Link),aminek megpróbáltam kiszámolni a feszültség és áram értékeit , letudnád ellenőrizni , hogy helyesek - e az eredményeim?A tápfeszültséget 12V-nak vettem és eszerint:A 2,7 kohm-os ellenállásra 0,9V-ot számoltam a 33 kohm-osra 11,1 voltot és ezekből kiszámoltam , hogy a bázisáram kb 0,04mA (11,1V/33000 - 0,9V/2700), a kollektor áramra 12mA jött ki és ezekből számolva(12mA/0,04mA) a béta kb 300.A kollektor - emitter feszültséget , hogy kell kiszámítani?
A hozzászólás módosítva: Dec 23, 2012
Sziasztok
Fényképezőhöz ledes makró fény készítésébe kezdtem, kezdő vagyok így szükségem lenne a segítségre. A ledek: 5db 1W-os power led Nyitó feszöltség: : 3.2v-3.6v Átfolyó áram : 350mA Ezt az 5 ledet szeretném táplálni, egy 12V-os 1A-es adapterrel. Max 2-3 percet üzemelnének. Kérdésem az lenne, hogy ehhez milyen elektronikát kell még építenem, hogy normálisan (makor fény, ne vibráljon) üzemeljen, a lehet legnagyobb fényerőn. Esetleg egy kapcsolásban tudnátok segíteni?
Szia! Ezt illik áramgenerátorral hajtani. A ledeket valahogy úgy elosztani, hogy kettő, ill. 3 sorba, 1-1 áramgenerátorral, persze ehhez olyan kell ami ami a 3db-ra is tudja biztosítani a 350mA-t 12V-ról.
Ezekben keresgélj!
Szia!
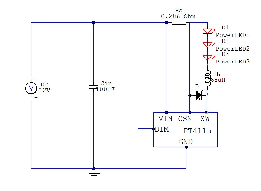
Én is 1W-os LED-ekkel dolgozom jelenleg, és PT4115-ös kapcsolást használok. Elég kis helyre össze lehet szerelni, és elég tág intervallum között lehet neki a bemenő feszültséget megadni (természetesen a minimum feszültség a LED-ek számától függ). Van lehetőség fényerőszabályzásra is ezzel az IC-vel. Szerintem próbáld ki Te is, én teljesen meg vagyok elégedve vele. Adatlap A 15. oldalon az alsó kapcsolási rajz 3 db 1W-os LED-hez van. 2 db-hoz az induktivitás értékét valószínűleg kell majd változtatni 68uH és 100 uH közöttire. A bemenetnél a 4 db diódát elhagyhatod, ha egyenfeszültségről táplálod, és biztosan nem cseréled fel a polaritást ![]() vtnagy A hozzászólás módosítva: Dec 24, 2012
Hello!
Ez már nem így működik. Ez egy közös-emitteres erősítő fokozat. Az összefüggéseit Pld. itt találod. A bétát, nem számolhatod egy erősítő fokozat beállításából, hanem méréssel. Vagy is egységnyi kollektoráram eléréséhez szükséges mért bázisáram megállapítása után lehet számolni a, a béta=Ic/Ib képlet alapján. (Egyébként bázisosztónál, a bázisáram nem az osztó árama, hanem az osztót terheli a bázisáram úgy mint az osztó alsó ellenállása. Pont ezért az osztó áramát többszörösére választják,mint a szükséges bázisáram, amit az Ic/Béta képlettel számolnak. üdv! proli007
Szia!
Az Ohm törvényből kell kiindulni amely leirja hogy egy adott áramköri elem ellenálása megeggyezik a rajta átfolyó áramerősséggel, és a kapcsaira kötöt feszültséggel . Vagyis R= U/I. Ezt általában egy koordináta rendszerben ábrázolják és az adott alkatrészre jellemző görbét vagy egyenest ad. Az ellenálás pl. lineáris alkatrész mert a törvény rá maradéktalanul felirható, és a az I U karakterisztika egy egyenest ad a koordináta rendszerben ábráuolva. Ugyan ez a törvény pl. kapacitásra(C) vagy egy félvezetőre már nem igaz, mert ezek ellenálása nem állandó, fűgg a rájuk kapcsolt feszültség U frekvenciájától is ,így a rajtuk folyó áram is mindig változik. Az ilyen alkatrésze U/I karakterisztika nem egyenest ad hanem az adott alkatrészre jellemző álatlában görbét. Az ilyen alkatrészek nem lineáris elemek. A hozzászólás módosítva: Dec 24, 2012
Na ne már. Miért is nem igaz kapacitásra? És mi van az induktivitással? Azok ugyanúgy lineáris elemek, mint egy ellenállás, és ugyanúgy érvényes rá az ohm törvény, csak az ellenállás egy komplex ellenállás, azaz reaktancia. Egyébkét egy ellenállás is általános esetben reaktancia, de nem mindegy, hogy milyen frekvencián nézzük. A frekvencia függésnek semmi köze a linearitáshoz.
Az hogy egy elem lineáris, vagy nem, azt az dönti el, (ha már itt tartunk, hogy egy adott frekvencián, ami lehet elvben nullától végtelenig) az átfolyó árammal egyenesen arányos, vagy nem, a rajta eső feszültség.
Szia!
Utánnanéztem és igazad van. A reaktanciájuk tényleg nem függ sem a feszültségtől sem az áramősségtől. Azt hiszem felfrissítem a régen tanultakat..
Szia
Köszi a választ! Ezek alapján, összeraktam egy tervet, ahogy leírtad, lentebb mellékeltem is, ha jól értelmeztem. Azonban lenne pár kérdésem (alapszinten értek az elektronikához) 1: A DIM oldalra mit kell kötni? 2: A "D" dióda az pontosan milyen legyen? 3: Ha 5 leddel dolgoznék, akkor elbírná az elektronika, az L tekercset mire kell akkor változtatni?
Szia! Kicsit bele szólok. Nem jó a rajz, a dióda fordítva van, és nem a csn lábra hanem a vin re megy a katód.
A dim lábbal tudod ki-be kapcsolni, ha a feszültség 2,5-5V közt van akkor világít a leded, lehet vele fényerőt is szabályozni, de ez most nem kell. 350mA-ra 68-220uH tekercs kell (adatlap 12. oldal). Az ellenállást a 0,1/I képlettel tudod kiszámolni (adatlap 11. oldal). Az 5 db ledet nem tudod sorba kötni, kevés a 12V, ezért kell két ilyen áramkör, egyik két, másik három leddel. Vagy legalább 20-21V táp. Boldog karácsonyt! A hozzászólás módosítva: Dec 24, 2012
Sziasztok
Van egy műholdas beltérim és van benne egy kis ferrit magos tekercs és levan zsugorcsövezve.Sípoló hangot ad ki ha piszkálom úgy változik a magassága arra tippelek ebből jön ez a zavaró hang.Mivel tudnám leszigetelni teljesen hogy hangtalan legyen?
Rézkalitka köré és leföldeled. De inkább az okát kéne megkeresni mint ez a repedő falra cellux megoldás...
Próbáltam de nemtudok rájönni...vadi új a készülék és csak akkor csinálja ha a fej is csatlakoztatva van,és nem egyforma intenzitással van amelyik csatornán alig hallani van emelyiken jobban.Kondikat és mindent átnéztem már de nemtudok rájönni...amugy hibátlanul üzemel,előtte ugyan ilyen volt de az méghangosabban sípolt ezért gondoltam hogy valahogy leszigetelni mégjobban a tekercset mert ha ujjal rányomok a tetejére akkor már alig hallani.Esetleg a külső kapcsitáp miatt csinálhatja bár nemhiszem...
A hozzászólás módosítva: Dec 24, 2012
És milyen hangosan? Ez nem a fejre menő/jövő kábelhez csatlakozik? Lehet nem megfelelő a fej vagy zárlatos vagy ilyesmi.
Kés,feszegetés,anyázás,ésha nincs kiöntve, akkor szétlehet szedni.Mondjuk utána már nem lesz cseppvédett :S
A hozzászólás módosítva: Dec 24, 2012
Sziasztok!
Van egy tápegységem amit átalakítottam labortáppá, azonban szeretnék beszerelni egy világítós billenőkapcsolót, de itt megállt a tudomány mert nemtudom úgy bekötni hogy világítson is. A tápegységnek (xbox360 táp) van egy 12V-os és egy 5V-os ága, egy "standby" amit rövidre kell zárnom az 5V-al hogy bekapcsoljon, és egy föld. Ennek a bekötésében tudna valaki segíteni?
Nyomógombbal indítod vagy rövidre zárod és úgy marad? Miből áll ez a labortáppá alakítás?
Sziasztok! Szeretnék tekerni egy ellenállást huzalból. 2Ohmosnak és 3Wattosnak kellene lennie. Milyen átmérőre hány menetet tekerjek? Hogy tudom ezt kiszámolni?
Az átmérő itt teljesen mindegy. Kellenek a huzal adatai ohm/méter és kiszámolod hány méter kell aztán a kör kerületében elosztod azt. Így megkapod hány menet.
8.osztályos fizikakönyvben a válasz
![]() Ott a táblázat, hogy milyen anyagnak, hány ohm méterenként az ellenállása, adott keresztmetszet mellett. Kiszorzod, tekersz
Köszi, pedig ilyen könyvem nekem is van...
|
Bejelentkezés
Hirdetés |












