Fórum témák
» Több friss téma |
- Ez a felület kizárólag, az elektronikában kezdők kérdéseinek van fenntartva és nem elfelejtve, hogy hobbielektronika a fórumunk!
- Ami tehát azt jelenti, hogy a nagymama bevásárlását nem itt beszéljük meg, ill. ez nem üzenőfal! - Kerülendő az olyan kérdés, amit egy másik meglévő (több mint 17000 van), témában kellene kitárgyalni! - És végül büntetés terhe mellett kerülendő az MSN és egyéb szleng, a magyar helyesírás mellőzése, beleértve a mondateleji nagybetűket is!
Nagyteljesítményű adóban. Nem lesz egyszerű, meg olcsó se.
A hozzászólás módosítva: Nov 28, 2013
Hello!
Egy LCD kérdés. Minden LCD zavarérzékeny, vagy csak nekem sikerült egy olyat vennem? Van egy 2x16-os LCD-m ami vezeték környezetében (pl 230-as hálózat) nem működik. Konkrétan elmegy róla minden a vezetéken levő kompaktfénycső felkapcsolásakor. Tesztelgettem, elvileg az adatvonalai érzékenyek ha minden igaz. PIC vezérli. Tudok vele kezdeni valamit azon kívül, hogy távolabb rakom?
Szia
Nemrég én is belefutottam egy ilyenbe és nekem olyan 3cm távolságot kellet hagynom az erösáratól, így már simán megy. Én most egy fém lemezt rakok a kettö közé és leföldelem, hátha az megoldja.
Szóval akkor nem a PIC reszetelődik. Próbálj hidegítő kondit tenni az LCD tápvonalára, lehet akár a vezérő IC-hez is közel. Ha nem jön be, akkor duplázd meg az adatvezetékeket, és minden második vezeték GND legyen, úgy mint a 80 eres IDE kábelnél. Az LCD felöli végüket nem kell bekötni, így ott nem lesznek útban.
Amúgy érdekes jelenség, még nem tapasztaltam ilyet, hogy az LCD hülyült volna meg a zavaroktól.
Ne is haragudj, de ilyen igénytelen írásmóddal ne is nagyon várj választ. Szedd össze a gondolataidat és próbáld meg helyesen leírni, hogy mit szeretnél. Kérni, nem szégyen!
A tápfeszt tudod ellenőrizni multiméterrel. Egyébként miért helyettesítenéd mással? Bővebben: Link
Én már jártam így egy 2x16 karakteres LCD kijelzővel,amikor a frekvencia mérőmet építettem.Amikor a kijelzőt odébb tettem kb. 10cm-rel a hiba megszűnt.Később a két panel közé tettem egy teli földet a testre kötve közvetlen a stabilizátornál,ez segített,de lehet próbálkozni ferritgyűrűvel is.Minden szál menjen át rajt ami a kijelzőhöz megy,hasonlót monitoroknál lehet látni például.
Szia!
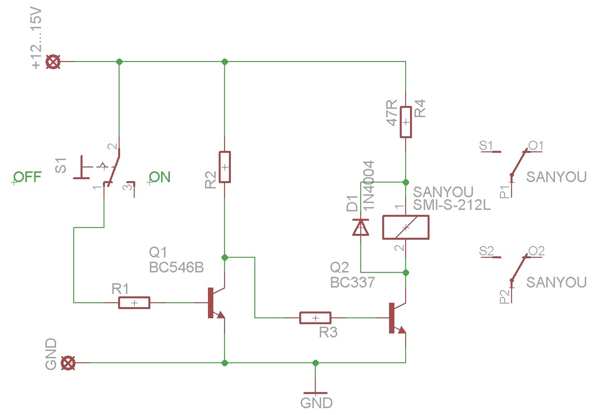
Elgondolkodtam azon amit a múltkor mondtál és a negálás kapcsán erre jutottam kis utánaolvasással. A mellékelt kapcsolás szerinted jó lehet? Arra lenne szükségem, ha a kapcsoló OFF állásban van (tehát átvezet és a Q1 feszültséget kap), akkor a ne működjön a relé. Viszont ha ON állásba kapcsolom (tehát nem vezet át a kapcsoló így nem kap pozitív feszültséget a Q1 bázisa) húzza be a relét. Ha ez jó, akkor szeretnék egy kis segítséget kérni az R1-R2-R3 ellenállás értékével kapcsolatban. Mekkorára lenne célszerű ezeket felvenni? Esetleg BC109-es tranzisztor jó lehet a BC337 helyett (csak mert ebből van itthon töb is)? A relé tekercse az adatlapja alapján 267Ohm ellenállású. Köszönöm a segítséget! Üdv.!
Hello! Így már nagyjából megkapod az eredményt. De..
- Egy tranyó bázisát soha nem hagyjuk lógni a levegőbe. Vagy is egy ellenállást illik teni a kapcsoló 1-es lába és a GND közé. Ez gyakorlatilag 1..100kohm között bármi lehet, mert csak a tranyó kollektor-bázis viszáramának földre vezetése a célja. Az Icb0 jó kicsi.) - Ha nem követelmény, hogy az S1 2-es lába a tápon legyen, akkor a kapcsoló beköthető, a Q1 tranyó helyére is, vagy is a kollektor-emitter helyett. Az eredmény gyakorlatilag ugyan az lesz. - Már sokszor volt szó a tranyók kapcsolóüzeméről, méretezésről. A lényeg, hogy a kollektoráramot kel ismerni a bázisellenállás megválasztásához. Mert van egy képlet, ami a tranyó áramerősítését határozza meg. Béta=Ic/Ib Tehát az áramerősítési tényező (béta, h21, Hfe) A kollektoráram és a bázisáram hányadosa. Ebből látható, hogy a szükséges minimális bázisáram, a kollektoráram és a béta hányadosa. Ib=Ic/Béta. A béta értékét adatlap táblázatából, vagy karakterisztikájából kel kiolvasni. Mert annak értéke kollektoráramtól is függ. Se egy átlagos tranyó bétája 100..200 között van. Ha egyszerűen 100-al számolunk, sokat nem tévedhetünk. Ha ismert a szükséges bázisáram értéke, akkor a bázisellenállás már OHM törvényével számolható. Mivel a bázisellenálláson közel tápfesz van itt, Rb=Ut/Ib képlettel is számolhatunk. A valóságban a bázis-emitter nyitófeszültségét le kell vonni a tápból. De az 600..700mV között van csak. Vagy is ez akkor jelentő, ha a tápfesz ezzel erősen összemérhető. A kapott bázisellenállás értéke itt az R2 és R3 ellenállás értékének összege. Hogy hogy osszuk meg a két ellenállás értékét, az elgondolás kérdése. Ha szeretnénk, hogy Q1 is vigyen némi áramot, akkor R2 ellenállás értékét kicsire, R3-a nagyobbra választjuk. (pld. 1 és 10kohm.) De a lényeg, hogy Q1 tudja levezetni R2 áramát. És ekkor a Q1 kollektor-emitter (szaturációs) feszültsége, 600mV alatt legyen. Különben Q2 nem tud lezárni. De ha Q1 bázisráma többszöröse mint a minimum, akkor ez teljesülni fog. Vagy is R3 akár el is hagyható. Q1 bázisáramát azonos módon kell kiszámítani, mint Q2-ét, csak ott már nem a relé áramát kel figyelembe venni, hanem R2-ét. Vagy is Q1 minimális bázisárama, Ib=Ut/R2 lesz. Remélem így már menni fog. üdv!
Eleinte a PIC is zavarodott volt, de azt már megoldottam.
Mostmár a kijelző is pipa. Leárnyékoltam a szalagkábelt is meg az LCD hátát is, így közvetlen a vezeték mellett is tökéletesen megy. Eleinte kicsit megviccelt az ezüstszalag, mert azzal próbáltam, de nem tudtam leföldelni , mert kiderült, hogy nem vezet, aztán kapott alufóliát is alá, azt már le tudtam földelni. Kész a ketyere. Köszönöm a javaslatokat.
Sziasztok!
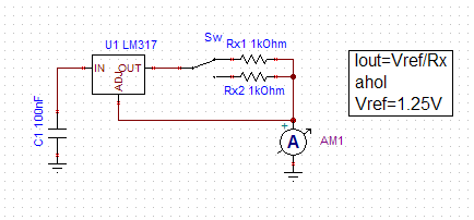
Építettem már LM317-el egy két dolgot, most állítható áramgenerátornak tervezek nekiesni. Az alap megvan,(illetve elvben az egész megvan) de ránéztem a YouTube-on, hátha van videó is, kíváncsiságból. Ráakadtam erre, de azt vettem észre, hogy amit ő rajzolt, dekádos szabályzó, az valahogy nem stimmel. Az adatlapon, és a felső rajzon is, az R az OUT és az ADJ láb között van, és a kimenet pedig az ADJ láb, és az R közös pontja. Ez eddig stimmel. Viszont a másik rajza, az R a helyén van, de az Iout szerintem nem, mert az R elől viszi ki. A jó rajzon, ugye az ellenálláson is ugyanaz az áram folyik át, mint a terhelésen, az övénél pedig nem. Gondoltam megkérdezem, működik-e így, mert ha igen, akkor sokkal egyszerűbb a dolog, nem kell több W-os potit tennem az R helyére, ha szabályozni szeretném. (Egyébként ennél most éppen nem szeretném, mert váltókapcsolóval fogok 2 érték között váltani, de ez most lényegtelen.)
Hello! Elrajzolta a kolléga a rajzot. De áramot váltani sem így kell. üdv!
Így igaz. Valahogy így kellene:
Köszönöm, akkor jól gondoltam. Az én tervem is ilyesmi volt, mint amit rajzoltál.
Proli007: A te rajzodon az az átkötés a 317 fölött az mi? Ja, most látom, hogy az nem is egy rendes ic, hanem csak a "körvonala"... A hozzászólás módosítva: Nov 29, 2013
Hol látsz a 317 fölött átkötést?
Proli rajzában, úgy láttam, mintha a 317 I és O lába össze lenne kötve, de rájöttem, nem az lm317-et tette be, hanem rajzolt egy négyzetet, és abba kötötte a vezetékeket, és jelölte a láb nevét.
Hello! A két változat között az a különbség, hogy így a kapcsoló átmeneti ellenállása beleszól az áram értékébe. Ami 1kohm mellett nem lenne probléma, de pld. 1,2ohm esetén már hibát okozhat. (Egyébként az ellenállás 240ohm felett valóságban nem lehet, mert nem biztosítja az IC minimális terhelést.) üdv!
Sziasztok!
Létezik, olyan 20Hz-30kHz közötti, szinuszos jelátvitelt biztosító optocsatoló?
Szia!
Persze, hogy van: Bővebben: Link.
Köszi!
Tehát akkor ezzel HI-FI hangot lehet galvanikusan leválasztani, ha jól gondolom.
Szerintem a 0 - 1 MHz sávszélesség, és a 0,01% nemlinearitás bőven lefedi a HIFI igényeket.
De keresd meg az adatlapját, van hozzá EVB segítség is. A hozzászólás módosítva: Nov 29, 2013
Meg lehet próbálni csinálni, de nem lesz olyan stabil, mint egy ilyen, nekem is van, én valami 1200Ft-ért vettem, nagyon hasznos. (Conradnál minden drága, olcsóbban is van Bővebben: Link)
A hozzászólás módosítva: Nov 30, 2013
koszi
de en lehet hogy inkabb meg probalom megcsinalni csak azt nem tudom mi legyen a vaza?
Próbáld meg, én mondjuk 2,5-ös vagy 4-es merev rézdrótból gondolnám.
lehet majd meg probalom azok a csipeszek megvannak
csak nem tom majd hogy hogyan fogom rogziteni a drothoz???
Rá kell forrasztani, az a legegyszerűbb.
|
Bejelentkezés
Hirdetés |












