Fórum témák
» Több friss téma |
- Ez a felület kizárólag, az elektronikában kezdők kérdéseinek van fenntartva és nem elfelejtve, hogy hobbielektronika a fórumunk!
- Ami tehát azt jelenti, hogy a nagymama bevásárlását nem itt beszéljük meg, ill. ez nem üzenőfal! - Kerülendő az olyan kérdés, amit egy másik meglévő (több mint 17000 van), témában kellene kitárgyalni! - És végül büntetés terhe mellett kerülendő az MSN és egyéb szleng, a magyar helyesírás mellőzése, beleértve a mondateleji nagybetűket is!
Ez egy áramgenerátor. A terhelésen 300mA áramot küld át, 3-12V feszültség között. Ha az áram így kevesebb lesz, akkor a feszültség nem emelkedik 12V fölé .
Sziasztok!
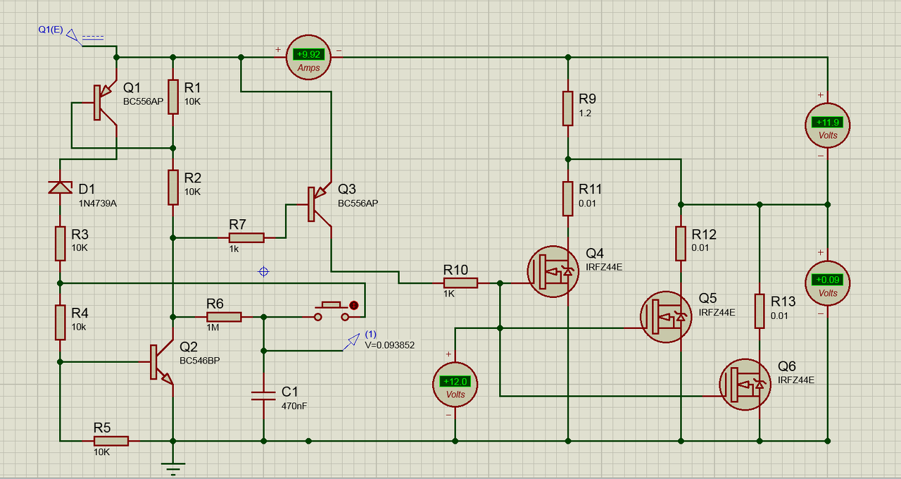
Egy 12V 10A-es tápegységhez szeretnék egy kiegészítő panelt készíteni úgy, hogy a kimenetet 1 nyomógombbal tudjam ki-be kapcsolni illetve relé helyett FET-et szeretnék használni. Készítettem egy szimulációt, de szeretném ha valaki ránézne, hogy életképes-e így nem-e fog felrobbanni kigyulladni meg hasonlók. Én egy kis 3mm-es alu lapot szánok a FET-etnek, viszont dobozba lesz, túl sokat nem fog hűlni. 10A áramfelvétel lehetséges lesz, viszont max 1-2 óráig. A ki-be kapcsoló innen az oldalról van, csak a FET-es kiegészítés saját. Q3-at szeretném bennehagyni, mert 1 relét muszály lesz kapcsolnia.
Akkor ezt nem lehet használni, mint PL 12Vos adapter, igaz?
Nem valószínű. Attól is függ, milyen terhelést raksz rá.
Helló. Van ittohn egy laptopom töltő nélkül és az lenne a kérdésem hogy találtam egy másik töltőt,ami nem megy bele ebben ugyan,de át tudom hozzá alakítani és hogy jó lessz-e hozzá a töltő vagy sem. A töltő adatai: 19V 3,42A
A laptop adatai: Input: 18,5V DC 3,5A or 19,0V DC 4,74A A válaszokat előre is köszönöm.
Ha mindketto ketvezetekes, akkor siman.
De vannak olyanok, amik kommunikalnak is, azokkal baj lesz. Bar azok altalaban 3 vagy tobb vezetekesek.
Akkor köszönöm. 2 Vezetékesek,ha hazaértem ki is próbálom. Mégegyszer köszönöm a segítséget.
Üdv!
A körfűrészemen lévő relés kapcsoló búg és enyhén melegszik, eddig nem vettem észre, hogy csinált volna ilyet, ez normális jelenség vagy a kapcsoló a végét járja?
Hello!
Elnézést ha nem voltam érthető. Mint mondtam vicsys kollégának az előző hozzászólásomban. Van 3db 74HC574 D-flip flop, amelyeket ki kellene resetelni táp bekapcsolásakkor. Ennyi lenne a feladat, de ez 24 tároló azaz 24 RC tagot kellene hozzápakolnom. A 74HC574-en pedig nincs RESET láb ezért egyszerre nem resetelhető. Azért gondoltam, hogy egyszerűbb lenne egy impulzus flip-flop-ok CP-ére bekapcsoláskor. A CP bemenet sajnos használt. Csatolok egy részletel az áramkör ezen részéből. A D01 diódasor lenne a D bemenetektől a CP felé, de sanos nem volt olyan rajzom, és nem volt kedvem készíteni hozzá. Az OE földön van az hiányzik a rajzról. Remélem sikerült érthetően megfogalmaznom mindent. Üdv. A hozzászólás módosítva: Ápr 3, 2014
Úgy gondolom ez a feladat megoldható 3db diódával egy NPN tranyóval és egy RC taggal. (Kb.)
Miután egy kicsit gondolkodtam rajta, és skiccelgettem egy papírra azt mondom, hogy ha ebben a kapcsolásban van igény a CLEAR funkcióra, akkor inkább alkalmazz olyan D tárolót, ami ezt tudja, pl. EZT.
Ettől függetlenül a diódás, npn tranyós, rc tagos megoldásra kíváncsi vagyok vicsys, ha nem gond skicceld már le nekünk.
Igen ez jó lehetne, de már megvannak hozzá az alkatrészek és a terv is nagyrészt kész.
A tranyósra én is kiványcsi lennék, nem tudom hová kellene a 3 dióda. Én 1-et számoltam.
Hello!
- Ha semmi nincs megnyomva bekapcsoláskor, akkor a D bemeneten L szinten vannak (főleg ha az UD2981 kimeneteinek lennének lehúzó ellenállásai), így már csak egy CLK impulzus kell, mikor a táp megjön. (Mondjuk adatlapon nem látom, a CLK felfutó élére vonatkozó követelményt.) - Egyébként a Q1 Fet így nem működhet. Részben annak sincs a Gate-jén lehúzó ellenállás a diódák után, részben a bekapcsolásához magasabb feszültség kellene mint a táp. üdv!
Vannak lehúzók az UDN2981 után,egy korábbi rajzot sikerült csatolnom, azóta átment némi javításon. Ami a FET-et illeti elég volt neki annyi fesz. is, leteszteltem, működik mindhárom IC után levő. Sőt az egyik diódán egy 555 kapcsolgat ki-be és működik, de azért a lehúzót ráteszem, már gondoltam rá.
Köszönöm a resetelő kapcsolást, kipróbálom. A hozzászólás módosítva: Ápr 3, 2014
Hello! A Q3-nak tegyél kollektor ellenállást, mert így nincs ami kikapcsolja a Fet-eket.. üdv!
Hello! Gondolom egy mágneskapcsolóról van szó. Ha a járom vasak nem záródnak (kosz-bogár-stb.) akkor zúg, és az áramfelvétele is nagyobb. De megjegyzem, egyébként is melegedhet, ha előzőleg nem "tapogattad", akkor megtévesztő lehet. Gyógymód, szétszedés és tisztítás. (Maximum polír papír) De figyelmesen, ha még ilyent nem tettél, főleg a rúgók ugrálására tekintettel.. üdv!
Szia! Konkrétan erről a kapcsolóról van szó:Bővebben: Link
Előfordul, hogy indításnál levágja a kismegszakítót (15A), a fűrész 1600W, szóval ezért is gondoltam arra, hogy a kapcsoló rosszalkodik, viszont szétszedtem és teljesen tiszta!
Sziasztok! Hipersil trafohoz 200W quad 405-hoz milyen egyeniranyito diodakat (graetz) vegyek a tapegyseg utan? Koszonom!
Hú, köszi.
Nem tudom ezt én miért nem találtam meg. Béna vagyok alkatrész keresésben ![]() Köszi szépen.
Helló gkari!
Valóban! Éppen ezért javasoltam neki az üzenetemben amire most reagáltál: "Vegyél "helipotit" (10 csavarás alatt megy végig)" ("helipoti" helikális potenciométer).
Sziasztok!
NEm tudom pontosan mit keresek csak azt tudom mit csinál... ![]() Pl autórádiókba szokott lenni ilyen tipusú hangerőszabályzó jobra balra "végtelenített poti... mindkét irányba pörög és jelet ad ki! Elvileg ez a Végállás nélküli poti? Rotary encoder Találtam egy Ilyen topikot de nem tudom hogy arról van e szó amit én keresk! Léptető motort szeretnék vele mozgattatni, vezérleni egy PIC-en keresztül! Köszi!
Vagy bármilyen más megoldás érdekel... Mondjuk az egér görgőt leszámítva mert az nagyon "könnyen" tekerhető... és egy kicsit tul bakrács.. bár lehet hogy marad az....
Hello
Kis segitséget szeretnék kérni ,hogy pontosan mire is használják a következőt: "szilárdtest relé SSR-40DA 25A/250V 3-32VDC/24-380VAC" Vagy az is segitség,hogy megmondaná valaki,hogy hol érdemes kutakodni a müszaki leirás felül? Tudom a legtöbbüknek ez nem gond de én müszaki analfabéta vagyok! (sajnos) Köszönöm a válaszokat előre is
Hello! Sajnos nem ismerem ezt a kapcsolót, de a villanyász topikban biztos tudják a kollégák mi ez. (Eredetileg is célszerűbb lett volna ott feltenni a kérdést). De ha indulásnál levágja a kismegszakítót, akkor előfordulhat, hogy a motor indulóáram teszi, és nem a kapcsoló a hibás. Ha kapcsoló vágja le, annak szemmel látható nyoma marad. üdv!
Szia
A mágneskapcsolók kiváltására használhatod.Egy félvezető, amely a rákapcsolt feszültség hatására vezetővé válik, és mozgó alkatrész nélkül oldja meg az energiaátvitelt. A típusod 25A kapcsolására képes, 250V feszültség mellett. A kapcsolási feszültég 3-32V. A hozzászólás módosítva: Ápr 4, 2014
Sziasztok!
Azt szeretném tőletek megkérdezni,hogy van egy 5 voltos töltö kis trafó,hogyan lehetne 3 voltra csökkenteni. űdv: aramis
Vagy letekersz a menetszámból, vagy ha egyenirányítod, a DC-t tudod csökkenteni.
Pontosítom Csupasz kolléga válaszát annyiban, hogy a szekunder, kisfeszültségű tekercsből kell letekerni.
|
Bejelentkezés
Hirdetés |











