Fórum témák
» Több friss téma |
- Ez a felület kizárólag, az elektronikában kezdők kérdéseinek van fenntartva és nem elfelejtve, hogy hobbielektronika a fórumunk!
- Ami tehát azt jelenti, hogy a nagymama bevásárlását nem itt beszéljük meg, ill. ez nem üzenőfal! - Kerülendő az olyan kérdés, amit egy másik meglévő (több mint 17000 van), témában kellene kitárgyalni! - És végül büntetés terhe mellett kerülendő az MSN és egyéb szleng, a magyar helyesírás mellőzése, beleértve a mondateleji nagybetűket is!
Inkább induktivitást mérj, aztán kiderül, melyik kivezetés ugyanaz, csak másképp.
Mérni nem tudok.. hogyan teszteljem? pl. LED-et próbáljak meg felvillantani 1,5V-os elemről? 4,7uH 2,2A-s egyébként.
Módosítottam, mert hülyeséget írtam...
Csak a nagyok amik alatta vannak, azok a kivezetései. A másik kettő kicsit följebb van, arra macerásabb lenne forrasztani. A hozzászólás módosítva: Szept 9, 2015
Szóval a középsők csak felfogatók, átlósan pedig a kivezetések vannak, köszi.
Ennél nem látni a tekercsek kivezetéseit, ez ilyen négyzet alapú és gyantával ki van töltve, egyébként meg sem kérdeztem volna. A hozzászólás módosítva: Szept 9, 2015
Na mindegy, most már tesztelem ahogyan tudom, aztán kiderül mely kivezetési is működnek úgy egyáltalán.
Hogy ne legyenek kétségeid, így néz ki. A közelebbi nyilván az ugyanaz.
Sima kis rézlemezke, alul futtatott, a műanyag talpba beágyazva. A hozzászólás módosítva: Szept 9, 2015
Sziasztok!
Van egy régi "aludobozos" 1 kenyeres kenyérpirítóm, kb. 1.000 Wattos lehet. Nincs rajta kapcsoló és szeretnék rá. Találtam itthon egy masszív házba rejtett kapcsolót ami 250 V, 10 A. Jó lehet hozzá? A kapcsolónak 4 lába van. Elég csak az egyik vezetéket rákötni, vagy szakítsam meg vele mindkettőt a nullát és a fázist is? Köszi.
Jó lesz hozzá, szakítsd meg mindkét eret (az ördög nem alszik).
Üdv!
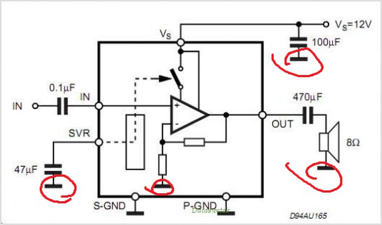
Ismét én vagyok! ![]() Sok kapcsolásnál beleütközöm ebbe, a képen bejelölt pontokat össze kell kötni? Tehát vannak a "pontok" és ahol nincs jelölés azokat össze kell kötni és ahol ugyan az a jelölés van azokat is? Előre is köszönöm!
Azért, hogy a kapcsolási rajzok könnyebben átláthatók legyenek, a földet, és néha a tápfeszültséget szimbolikusan jelölik, vezetékek nélkül. Ilyen a rajzodon a föld. Ezek a pontok össze vannak kötve.
Köszönöm, ez nagy segítség volt!
Üdv!
Érzem, hogy hülye kérdés, de ha erre a biztosítékra 5V-os egyenáramot kapcsolok, akkor ha az áramerősség túllépi a 4A-t, ez kiold, és ha lement 4A alá az áramerősség, akkor megint vissza tudom kapcsolni ezt a biztosítékot, majd ha megint túllépi, akkor megint kiold? És ez így megy tovább, amíg el nem kopik? Ha nem, akkor mit kéne használnom a fenti hatás eléréséhez? A hozzászólás módosítva: Szept 9, 2015
Hello! Kb. így működik, de vannak egyéb korlátok is. De ez az "5V-os egyenáramot kapcsolok" megfogalmazás, nagyon megtévesztő. Mert a biztosítékot a tápegység és a terhelés közé kötjük sorba és nem az 5V-ra.. De ez alapvetően egy bimetal-os megszakító. Tehát nem egy pontos, hanem egy védelmi eszköz. A tényleges kikapcsolás nem csak az áramtól függ, hanem hogy milyen huzamosan terhelik, és mennyi a környezeti hőmérséklet. A bontási idő is függ ettől. De ha megnézed, 24,32,48V DC-re ajánlják. Ha Te 5V táp mellet szeretnéd használni, akkor nem biztos, hogy ugyan azon bontási értékeket fogja produkálni, és az ellenállása miatti feszültségesés lehet nem lesz megfelelő számodra. És az sem biztos, hogy egyből, vagy a határérték alatt vissza tudod állítani, mert le kell szerencsétlennek hűlnie, hogy a kilincsmű újból reteszelni tudjon.. Stb.
Adott egy trafóm melyen több kivezetés van, viszont nincsenek feltüntetve a kimeneti értékek és ezt szeretném bemérni. Arra a megoldásba gondoltam hogy az egyik kimeneti Ac ágba beültetek egy diódát és utána egy kondenzátort mint egy fogyasztót. Így mérhető lenne a trafó kimeneti értéke?
A műszered biztosan képes váltakozófeszültséget is mérni, ezért nem kell trükközni.
Probléma ott kezdődik hogy kipróbáltam egy fel címkezet és működő trafón melynek 20v a kimenet viszont, a mérhető az csak 0.11 és 0.20 között ingadozik. A műszerem lenne a hibás? Onnét tudom hogy működik hogy a készülék melyben van teljesen használható. Mérés előtt lecsatlakoztattam a kimeneti ágat a készülékből
Lehetőségek: rossz méréshatár van beállítva, nem AC állásban van a műszer, rossz a műszer, vagy egyéb hibát követtél el a méréskor. Ha be van építve a készülékbe, akkor mik a mért értékek?
A hozzászólás módosítva: Szept 10, 2015
Azonnal irom. Méréshatár: mivel 200mv, 2000mv, 20v, 200v, 600v, egyen feszültség ezért én 200v os határon mértem. Váltakozó feszültségű mérő skála csak 200v illetve 600v a feltüntetett feszültség. ha Egyen feszültségen egy kapcsoló üzemű tápot mérek pl.: Telefeon töltő a feltüntetett értékekhez közeli eredményt kapok. Készülékbe beépítve a feszültség 18.3v és 18.5v között ingadozik.
Mint ahogyan írták már, AC-ba állítsd a műszered, mert váltakozófeszültség van a trafón.
És igazad van eléggé fogyatékos módon. Egy tipp főleg kezdőként ne akarj alkotni éjszakázás után...
Írtam: "nem AC állásban van a műszer" Tehát ha AC-ben van, az a jó.
Kedves Kollégák!
Tudna-e valaki segíteni; PULSAR230A kapuvillogó bedöglött. Ha jól látom a bal alsó ellenállás égett el.(ha sikerül feltölteni a képet, egyébként a 230Voltos csoki melletti) Esetleg milyen ellenállás, vagy egy rajzzal valaki hozzáértő? Köszönettel!
Értem sajnos a felfogóképességem remélem egy kávé után javul. Alábbi rajzon egy trafó látható evvel a bekötéssel ez arra szolgál hogy a kimeneti feszültség növelve legyen az egyenirányítás után?
A rajzod kísértetiesen hasonlít a középmegcsapolású tekercses, kétdiódás kétutas egyenirányítóhoz. Ohmmérővel csengesd össze a kivezetéseket, azért, hogy biztos lehess a konfigurációban.
A hozzászólás módosítva: Szept 10, 2015
Ez egy gyári kapcsolás
És mi a pontos célja ? A megcsapolás lévén nagyobb feszültség értéket érhetünk el az egyenirányítás után mint amelyet alap estben a trafó kimenetein fennál? A hozzászólás módosítva: Szept 10, 2015
Én nem gyári kapcsolást látok, hanem egy skiccet. Egyenirányítás után akkor növekszik a kimenőfeszültség, ha pufferkondenzátort kötsz a diódákra. Tehát nem a növelés miatt van így, a növelés mindenképpen bekövetkezik.
Ugyan ilyen villogó fekszik bent a szekrénybe csak 12voltos ha van benne hasonló ellenállás akkor megmondom neked az értékét.
|
Bejelentkezés
Hirdetés |








És mi a pontos célja ? A megcsapolás lévén nagyobb feszültség értéket érhetünk el az egyenirányítás után mint amelyet alap estben a trafó kimenetein fennál? 