Fórum témák
» Több friss téma |
- Ez a felület kizárólag, az elektronikában kezdők kérdéseinek van fenntartva és nem elfelejtve, hogy hobbielektronika a fórumunk!
- Ami tehát azt jelenti, hogy a nagymama bevásárlását nem itt beszéljük meg, ill. ez nem üzenőfal! - Kerülendő az olyan kérdés, amit egy másik meglévő (több mint 17000 van), témában kellene kitárgyalni! - És végül büntetés terhe mellett kerülendő az MSN és egyéb szleng, a magyar helyesírás mellőzése, beleértve a mondateleji nagybetűket is!
Sziasztok!
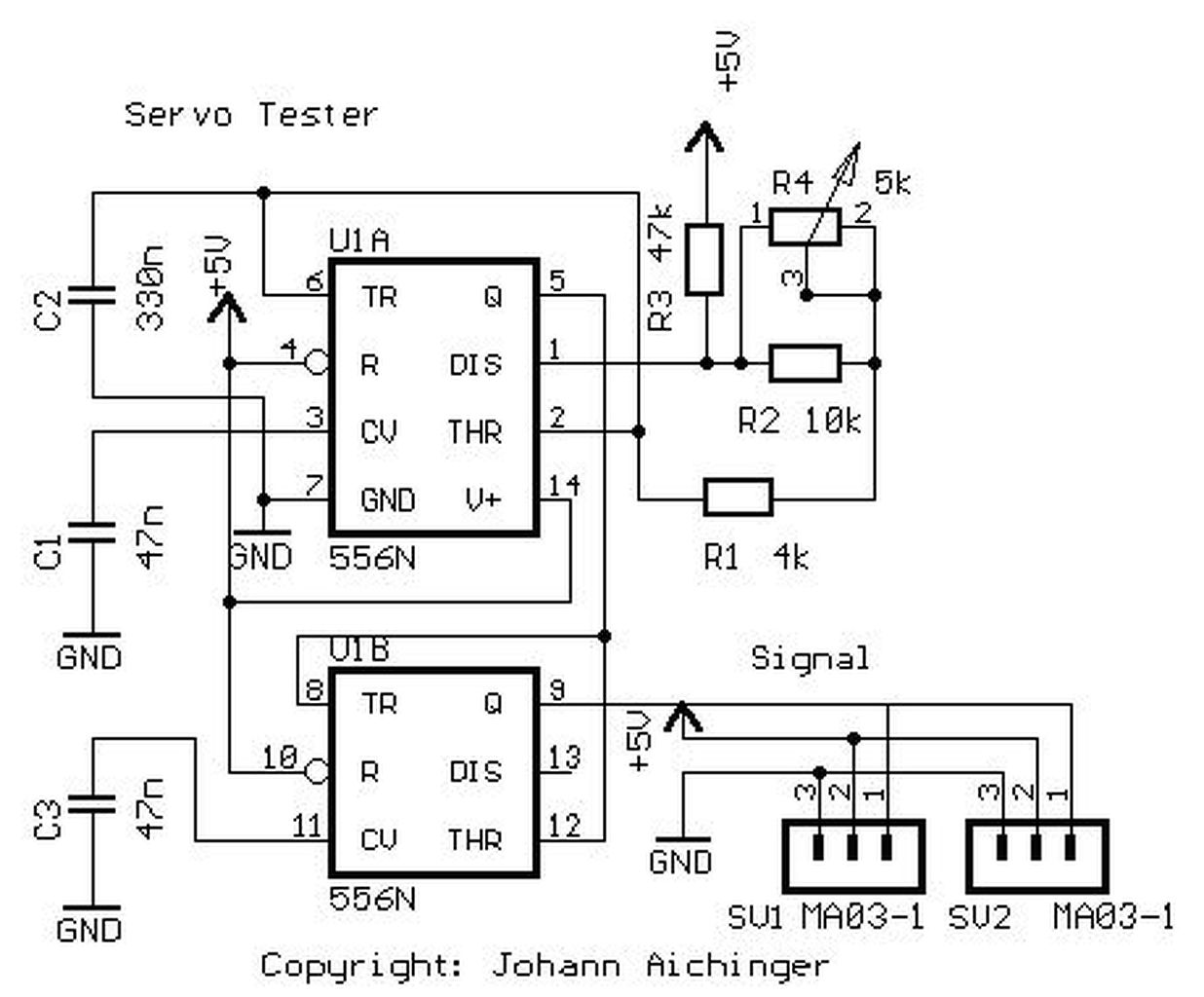
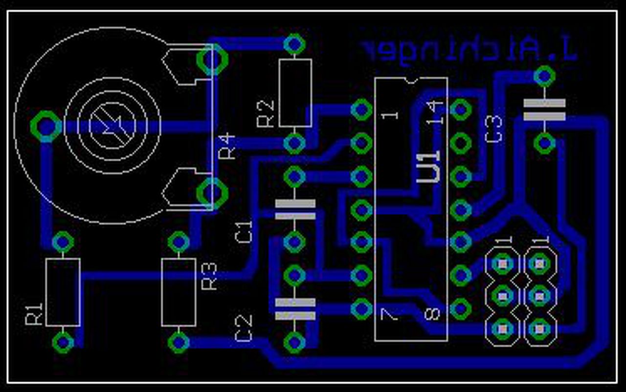
Egy servo tesztert szeretnék építeni NE556-al,képek mellékelve. A kapcsolási rajzon az IC 7-es lába GND-re van kötve,de a nyákterven meg nincs. Most melyiknek lehet hinni? Melyik megoldással lesz jó a kapcsolás?
Földre kell kötni, de a nyákon is úgy van. Az már más kérdés, hogy eléggé összecsapott ez a nyákterv...
Hú nagyon szépen köszönöm, meg is rendeltem! Köszönöm.
A hozzászólás módosítva: Szept 8, 2015
Majd ha megjönnek az alkatrészek,még megkérnélek hogy egy beültetési nyákrajzot csinálnál-e nekem? Megköszönöm előre is!
A hozzászólás módosítva: Szept 8, 2015
Akkor valamit nagyon elnézhettem,mert akárhogy néztem de nem láttam,hogy az földre lenne kötve.
Lehet az lesz akkor a legjobb ha újratervezem az egészet.
Jónak jó, csak 4-5 ször akkora az áram igénye a meghúzáshoz (24 mA helyett 106 mA)
Szia! Rákérdeztél a HEStore-ra, hogy nincs? Csak mert nekem 1320 db-os készletet mutat.
Ha valóban nincs, használj optotriak+triak párost. Ez sem foglal sokkal nagyobb helyet, meg nem is drágább. A hozzászólás módosítva: Szept 8, 2015
Akkor oké ha jó mert kicseréltem a rendelésbe leadottat erre.http://www.hestore.hu/prod_10033675.html
Ez 44mA os. A hozzászólás módosítva: Szept 8, 2015
Igen rákérdeztem,péntekre lett volna nekik,én meg a hétvégén szeretném összerakni.
Küldtem e-mailt,légyszi nézd majd meg.(remélem megkaptad).Köszi szépen.
Kérdésem lenne, hogy mivel tudnék a lehető legeslegköltséghatékonyabban áramerősséget feszültségjellé átalakítanom.
Ideális lenne, hogy az átalakított feszültség 0 és 5 Volt között legyen. A felső határ alacsonyabb lehet, de magasabb semmiképp se. Ennél nagyobb feszültséget ugyanis a mérőműszerembe nem vezethetek be. Nagyon jó lenne viszont az 5V-os max. mert 0-5 V tartományban tudok mérni (digitális mérésről van szó) a legnagyobb felbontással. A vezetéken átfolyó áramerősséget 0-20 Amperig szeretném figyelni. Nagyobb áramerősségek esetére (galvanikus leválasztáshoz) áramváltó gyűrűt használnék, gondolom ebben a helyzetben azt érdemes. Tudna mondani ötlete(ke)t valaki ehhez? A hozzászólás módosítva: Szept 8, 2015
Tiszteletem!
Vettem egy "zndiy-Bry RF DC12V 1 csatornás tanulás kód távirányító kapcsoló w / vezérlőt".Távkapcsoló Nem tudom,hogy kössem be mit hova.Mi mit jelent? Idézet: „mivel tudnék a lehető legeslegköltséghatékonyabban áramerősséget feszültségjellé átalakítanom” Ellenállással. Becületes neve ezesetben sönt. Az ezen átfolyó áram által keltett feszültséget mérheted. (Ohm törvény) Ha túl nagy tartományban szükséges a mérés, sajnos a méréshatárokat változtatni kell, ill a hozzá tartozó söntöket is, ahogy a multiméterekben szokás. Váltóáram esetén használhatsz áramváltót, egyenáram esetében speciális, Hall elemes áramváltót. Az áramváltós módszer kifejezetten nagy áramaok mérésénél használható. De a méréshatárokat minden esetben változtatni kell. Ahogy csökken a mért érték a teljes végkitéréshez viszonyítva, úgy nő a pontatlanság is. A hozzászólás módosítva: Szept 8, 2015
Digitális mérés: használj külső referencia feszültséget, mert az 5V-os táp nem stabil. Söntön eső feszültséget mérsz. Problémák: söntön feszültség esik, mennyi a megengedett? Ha nagyon kicsi, akkor műveleti erősítővel, vagy az ADC gain részével kell a feszültséget felerősíteni. Ki kell számolni, mekkora pontosságot akarsz, mit tud az ADC-d, műv. erősítőnek offset-e mekkora, stb.
Sziasztok!
A képen látható elrendezés között mi a különbség?
Nagyon sok.. talán ha a feszültség értékét is odaírnád, jobb lenne.
Ha tápra teszed a bal oldalit, rövidzárhoz közeli a téma. Semmi nem mindegy. Ha nem táp, akkor vagy a diódát söntölöd, vagy fordítva, feszt határolsz az ellenálláson... A jobb oldalin pedig korlátozod a diódán átfolyó áramot. Nem szabad így kiragadni két alkatrészt különösebb infó nélkül.
Ez egy elméleti kérdés, nincsenek hozzá értékek.
![]() A működése érdekelne, hogy mikor melyiket használjuk.
Akkor a 3. és 4. sor az irányadó.
A dióda mindegyik képeden nyitóirányban van bekötve, tehát vezet, a többi pedig már az egész befoglaló áramkörtől függ. Akkor lehet csak bővebben írni ehhez, ha az is adott.
Sziasztok.
Ismét segitséget kérnék,egy beültetési nyákrajzot ha csinálna nekem valaki azt NAGYON megköszönném. Oda isrtam a kép mellé azokat amiket megvettem alkatrészeket de szerintem egy 47µF kondi hiányzik,vagyis két db kell és én csak egyet rendeltem.
Megvan mind a két kondi.
Még annyi lenne a kérdésem hogy egy olyan teló töltőt találltam ami 4,5V és 350mA-os,erről eldöcögne ez a kapcsolás? Előre is köszönöm segitségeteket
Biztos "eldöcögne", csak a be-és kikapcsolás lenne viszonylag hosszadalmas az optó miatt, addig meg a kis fet jó meleg lenne, mert nem kapna határozott gate-feszt bizonyos ideig a fényviszonyok lassú változása miatt.
A tápról egy 5 voltos relé egyébként vidáman elmenne. A hozzászólás módosítva: Szept 9, 2015
Tehát akkor szerezzek be egy szigorúan 5V-os töltőt?
Hoppá,most néztem még szét itthon és találltam egy 5v 600mA-ost. Ez már akkor biztosan jó lesz igaz? A rajzban esetleg tudnál segiteni? A hozzászólás módosítva: Szept 9, 2015
Nem kell egyáltalán.. ellenőrizd le inkább, mennyi lesz a kapocsfesze, ha simán ráakasztod a relédet.
Viszont a 600 mA-es relé tuti nem okés a 350-es töltőhöz.. A hozzászólás módosítva: Szept 9, 2015
Azt pedig nem tudom, miféle az a relé, mert a 600 mA elég durva... 5*600= 3 watt????
Nem 60 mA-es?
Jaj félre érthető voltam,a töltő a 600mA-es.(5V 600mA).
Akkor semmi gond, teszteld le mindkettőt a relével, hány volt lesz úgy.
Minél több fesz lesz, annál jobb a fetnek, max. a relével sorbakötsz majd egy kis ellenállást, az meg nem gond, számolás kérdése. A hozzászólás módosítva: Szept 9, 2015
Ok,csak az a baj nekem részletesebb magyarázat kellene ehhez a teszthez is,mit hova,melyik lábra a relénél,mit hogyan mérjek,mondtam nagyon hadi lábon állok az elektronikai témában
Simán rákötöd a relét a tápod kivezetéseire és úgy méred, az 5 volt mennyi lesz..- nem biztos, hogy az a táp stabil, lehet éppen 6...7 volt is üresben.
Helló!
Van egy ehhez hasonlatos kivitelű SMD induktivitásom: link Eléggé alacsony az ellenállása, így a multival kb. csak azt tudom megállapítani hogy mindegyik kivezetés mindegyikkel össze van kötve. Gondolom csak az "oldalfelező" nagyobb méretűek a használt kivezetéseik, de akkor az átlósak miért vannak? |
Bejelentkezés
Hirdetés |
















