Fórum témák
» Több friss téma |
- Ez a felület kizárólag, az elektronikában kezdők kérdéseinek van fenntartva és nem elfelejtve, hogy hobbielektronika a fórumunk!
- Ami tehát azt jelenti, hogy a nagymama bevásárlását nem itt beszéljük meg, ill. ez nem üzenőfal! - Kerülendő az olyan kérdés, amit egy másik meglévő (több mint 17000 van), témában kellene kitárgyalni! - És végül büntetés terhe mellett kerülendő az MSN és egyéb szleng, a magyar helyesírás mellőzése, beleértve a mondateleji nagybetűket is!
Nem úgy tűnik hogy azzal tüntették el róla, nekem nem célom ilyet tenni, a hogyan lenne a lényeg.
Szia!
Mennyire pontos ez a voltméter?
Szia!
Ezt a kéket meg sem néztem ilyen szempontból, de a többi hasonló eddig század eltéréseket mutattak egymással szemben. Akkumulátorok feszültségszintjének kijelzésére tökéletesek, még ha nem is hajszál pontosak, én arra használom őket.
És egy multihoz képest mekkora az eltérés? Megnézel egyet?
Lehet, hogy a készülék gyártója felirat nélkül rendelte az alkatrészt.
Sziasztok! Van egy kétütemű 125ccm-es motorom, aminek a hátsó lámpája állandóan kiég, szinte azonnal. Rámértünk és a fordulat függvényében változtatja a feszültséget. Nem szabályozza normálisan.
Mellékeltem a kapcsolási rajzot, hátha ez segít. Akkumulátor nincs a motorban. Elképzelhető hogy ez a probléma?
A rajz szerint van (vagy kellene bele) akkumulátor, sőt fesz.szabályzó is, ha így van, akkor az a csoda, hogy másik égő nem ég ki.
Sikerult szere,ni egy aksit. Bekotottuk a rajz alapjan ugy nez ki hogy jo. Mondjuk az akkumulator levolt merulve 9.4v-re igy az izzokat epp h megtudta hajtani. Majd gondolt egyet es vissza valtott olyanra amilyen volt. Ahogy huzom neki a gazt ugy vilagit egyre jobban a lampa. Az elso ket izzomra nagy fordulatnal raszalsd 60 volt is. Elkepzelheto azert lett ujra ilyen mert az aksi lemeruloben van? Mert hol mukodik hol nem.
Szia! A legtöbb motorkerékpár-feszültségszabályzó az akkumulátor feszültsége alapján dönti el, hogy az adott periódusban rákapcsolja-e a generátort az elektromos rendszerre. Ez természetesen egy jó akkumulátort feltételez, melynek feszültsége nem zuhan le a másodperc tört része alatt alacsonyra. Az is lehet, hogy az akkumulátor érintkezése tökéletlen.
Töltsd fel az akksit töltővel, győződj meg róla, hogy stabilan kiszolgálja-e az elektromos rendszert, akkor ha jó a feszültségszabályzód is, remekül fog működni.
Itt van 3 is.
![]() A jobb piros mindössze 2 vezetékes, tehát egy a mérő és tápzsinórja és kb. 3,5V-tól azt hiszem 30V-ig működik, linket nem tudok most adni hozzá. A kék elviekben 3V-tól működik és ez az: link. A bal piros valószínűleg ez: link kb. 4,5V-tól működik és tápfeszültségfüggő a fényereje. A Li cellát mértem velük, és amelyeknek volt külön tápvezetéke, azokat 9V-ra kötöttem. A hozzászólás módosítva: Okt 16, 2015
Szuper, köszi! Az jó hogy ilyen pontosak. Rendelek én is.
Van a cégemnél 2db fölösleges nagy teljesítményű, azonos típusú UPS. Ezeket nyugodt szívvel sorbaköthetem, és valamennyivel tovább fog tartani?
Az akkumulátoraikat párhuzamosan kötheted. (ha nincs különbség az állapotuk közt), és egy készülékhez használhatod a dupla kapacitást.
Sziasztok!
Link A fenti oldalon lévő ampermérő megépítését tervezem, van két fölös ic itthon hozzá. A kérdésem az lenne hogy shunt ellenálást hol kapok hozzá? Nekem elég lenne az 5 amperes tartomány, tehát 0,1 ohm a rajz szerint. A tápegység 3 ampert tud, és 30 volt a max.
Tegnap kerestem, de vagy öreg vagyok nem látok már, vagy elsiklottam felette, de nem találtam.
5%-os tűréssel nekem megfelel a célnak?
2. link kicsit lemaradt.
![]() És mivel a linkelt oldalon 5W ellenállást írnak elő így.... marad a felső. A hozzászólás módosítva: Okt 16, 2015
Köszönöm, a kettő kombója kell majd, 1% tűrés, illetve 5w, ha jól gondolom.
Ha rád szakadna az OTP akkor ebből kettőt és már meg is vagy
Köszönöm, szétnézek a helyi boltban, talán vannak még csodák
Üdv!
Egy gyors kérdés, gyorsan összedobtam egy rajzot, Alkotó féle voltmérő terve, ami elméletileg majdnem ugyanaz mint amit fentebb linkeltem. A kérdésem az, hogy a rajzolt módosításommal elviekben menne az amper mérés? 0,1 ohm az ellenálás helyére, ahogy fentebb írtam
0.05Ohm 0.5%-os 4-madzagost tudok adni (valami Kelvin kivezetésnek hívják, vagy minek...na mindegy, szóval külön vezetéken megy át az áram és külön vezetéken mérsz)
Csak ezt a linket találtam hirtelen : boltlink Ha írsz csigaposta címet küldök párat. Pontosságban biztos tudja, amit ráírtak (mérések szerint jobb).
Sziasztok!
Lenne egy problémám ezt a szerkezetet szeretném megcsinálni most tervezem a panelt, azt szeretném ha kondenzátor mikrofonról is tudnék neki jelet adni. Az eredeti rajznak mekkora bemeneti jel kell: Jó lenne ez a kis bemenetválasztó hozzá szerintetek? A kimenetét a 4,7µF-ra kötném úgy jó lenne?
Szia!
Próbáld ki, hogy jó lesz-e. Meg van a PIC működtető programja?
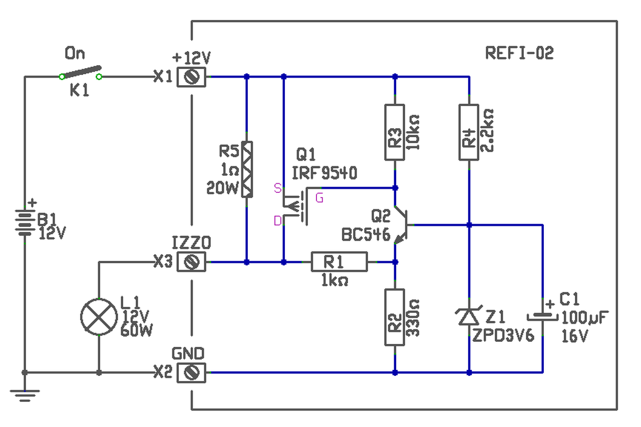
Szép napot!Tisztelt fórumtagok egy olyan kérdésem lenne amit már szerintem 1000 ember már feltett.De én mégis megpróbálom,elnézést kérve azoktól akik ezt már unják! Egy Peuegot Partner 1.9 d.Személygépkocsim fényszórói,ill.tompított izzószála egy hetet bír!Legyen az csiribiri "márkás,vagy mezei"izzó egy hét és nyekk.Amit ellenőriztem:Fesszültségszabályzó jó, akkumulátor új,generátor felújítva,diódahíd rendben,töltés 14,4 volt.Kivan a hócipőm,és egy áramkört szeretnék létrehozni a tompított izzószál fokozatosan kapja meg a 12...voltot mintha egy "lágyinditással "érné el a maximális fényerejét.Ezt lehet hogy egyszerű" faékkel"vagy egy áramkörrel valósitom meg?Viszont nem szeretném belülről egy potival tekergetni:::
Előre is köszönöm az ötleteket.
Rendben van az izzó testelése?
Proli007 készített egy lágyindítót, mert valakinek már volt hasonló problémája. |
Bejelentkezés
Hirdetés |













