Fórum témák
» Több friss téma |
- Ez a felület kizárólag, az elektronikában kezdők kérdéseinek van fenntartva és nem elfelejtve, hogy hobbielektronika a fórumunk!
- Ami tehát azt jelenti, hogy a nagymama bevásárlását nem itt beszéljük meg, ill. ez nem üzenőfal! - Kerülendő az olyan kérdés, amit egy másik meglévő (több mint 17000 van), témában kellene kitárgyalni! - És végül büntetés terhe mellett kerülendő az MSN és egyéb szleng, a magyar helyesírás mellőzése, beleértve a mondateleji nagybetűket is!
Test? hű azt elfelejtettem!De ez az áramkör egész jónak tűnik!Viszont nem biztos hogy az itthon tárolt megközelítő 100kg bontott vackokból meg tudom építeni
tudom hogy egyszerű,köszönöm,de ennél is egyszerűbb megoldás nincs?Bocsánat.
Test? hű azt elfelejtettem!De ez az áramkör egész jónak tűnik!Viszont nem biztos hogy az itthon tárolt megközelítő 100kg bontott vackokból meg tudom építeni tudom hogy egyszerű,köszönöm,de ennél is egyszerűbb megoldás nincs?Bocsánat.
Köszönöm szépen!!! De egy kicsit amatőr vagyok,a diódánál az a hullám?
szóval valami egyszerűbb? tudom ,hogy ez is egyszerű,de nem nekem.
Az a *hullám* a Zener* jelölése. Az egy feszültség-szabályzó eszköz, a két pontja között nem engedi a feszültséget a ráírt érték felé, jelen esetben 3.6 Volt.
A hozzászólás módosítva: Okt 17, 2015
Hirtelen ezt találtam. A hullám egy 3,6V-os Zener diódát akar jelenteni. Mellékelem proli007 magyarázatát:
"Közben összedugdostam a kapcsolást, de az a gyanúm, hogy a magas körerősítés miatt gerjedni fog. Viszont kiagyaltam egy viszonylag egyszerű és vélhetően működő áramkört. De minden esetre, arra buzdítanálak, hogy tákold össze, és próbáld ki, mielőtt bármi konkrét dolgot tennél. Kipróbálni ugyan is eszköz hiányában ekkora terhelőáram mellett nem tudom. Ahhoz fel kellene cipelnek egy aksit a 3.-ra.. - De ha kis maradék feszültséget szeretnénk tartani, akkor olyan Fet kell, aminek kicsi az RDSon ellenállása. A Pcsatornás Fetek között nem sok ilyen van. Gondolj bele, hogy ha a nyitott fet ellenállása 0.1ohm, akkor 5A mellett, már 0,5V a maradék feszültsége (ami mindenképpen esik rajta). Plusz, 5A-hoz elég szép GS feszültség tartozik. Tehát olyan Fet kell, aminek a GS küszöbfeszültsége alacsony. Szóval, az IRF9540 RDSon ellenállása, 0.117ohm. Legalább 5..6V GS feszültségre van szüksége 5A áramhoz. De maradék feszültsége ekkor kb. 600mV. Tehát 12V aksifeszültség esetén, a maximális feszültség ami az izzóra jut, 11,4V lehet. Lehet hogy ez még megteszi, de nem túl jó. Egy DRFG60P03 RDSon ellenállása, csak 0,027ohm. 5..6V GS feszültség esetén, már 20A is lehet a Drain áram. De hogy hol kapható, azt ki kell keresni, ha mégsem lenne jó az IRF9540. Az elég érthető, hogy át lett a téma helyezve, mert ez valójában egy Low-Dropout feszültségszabályzó. Tehát megváltoztattam a kapcsolást, szerintem próbáld ki. Elég egyszerű. A zéner dióda 3,6V-ra stabilizálja a BC bázisát. Az emittere, pedig egy feszültségosztón keresztül csatlakozik az izzóra. Ha az izzó feszültsége már nagy, akkor a tranzisztor lezár, és ezzel lezárja a Fet-et is. Így az izzó feszültsége csökken, és beáll az egyensúlyi helyzet. Mivel a BC bázisfeszültsége kb. 600mV, az emitter akkor zár le, mikor a 330ohm-on Zéner-UBE feszültség van. Tehát 3,6V-0,6V=3V. Az izzón ilyenkor az 2kohm/330ohm-os osztó által meghatározott feszültség lesz. 1+(1000/330)*3V=12V. Tehát a szabályzó, 11,5..12V felett fogja valahol leszabályozni a feszültséget. Az elkó biztosítja, hogy bekapcsoláskor a szabályzó még ne működjön. Ezalatt az idő alatt, az 1ohm-on keresztül felmelegszik az izzó, majd a szabályzó beállítja a 12V feszültséget. Így nem lesz bekapcsoláskor, a 20..60A-es áramlökés, míg az izzó felmelegszik. Ez az idő, 01,..0,2sec lesz, ha a zénerrel párhuzamosan kötünk egy 100µF-os kondit. Ha ez az idő túl gyors lenne, akkor nygyobb kondi kell, vagy egy emitterkövető tranyó, amivel a kondi értékét lehet csökkenteni is. Lerajzolom akkor, hogy egyértelmű legyen. üdv! proli007 "
Hűha!Nem piskóta a hozzászólás!ak. levaitamas kapcsolási rajza hibás?
Illetve ..... Fenébe nem találom a rajzot azt nem is Te küldted .Elnézést.Most keresem a rajzot ,csak ide-oda ugrálok...
Nem igaz! Hova lett a rajz?
Nem gondolnám hibásnak, proli007 elég nagy tudású szakember.
Az az ellenállás amit dióda állásban meg mérek és sípol az nem jó ugye?
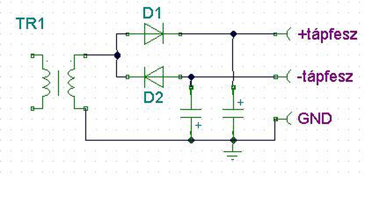
Sziasztok!
Javitok egy mozgásérzékelőt, aminek a tápja döglött meg. A kérdésem az, hogy a C1 kondi értékét 300nF-ra cserélem akkor mi változik az áramkörben? Sajnos csak ilyen értékű van itthon, egyáltalán nagyobb vagy kisebb értékű kellene a helyére, ha pont ugyanolyan nincs kéznél?
Kisebb lesz a kivehető áram. Elképzelhető, hogy attól még működni fog a mozgásérzékelő.
Értem, hát végül is csak egy relét kell behúzva tartani. Így már úgy gondolom az a 90nF nem lényeges különbség, főleg úgy hogy a kiszerelt hibás kondi 34nF ra ment "össze"
és ekkor vált működésképtelenné.Köszönöm a válaszod! A hozzászólás módosítva: Okt 17, 2015
Ha bizonytalanul húz meg a relé, akkor a C2 kapacitását növelve lehet javítani a helyzeten. Behúzáskor csak egy rövid időre kell "nagy" áram, utána már kevesebb is elég a tartáshoz.
Sziasztok!
A mellékletben a rajzom működhetne-e a gyakorlatban? Nagy frekvenciával kapcsolgatnék egy tranzisztort ami egy trafóra engedné rá az áramot 32kHz-en. A trafót én tekercselném, ezt már kiszámoltam úgy gondolom az értékek jók. Utána stabilizálnám a kimenő feszültséget 12V-ra ami 3A tud leadni. Amire kíváncsi lennék, hogy jó-e az elgondolásom, és hogy a jeladó rész is működne-e azokkal az értékekkel amikkel kiszámoltam. Előre is köszönöm a segítséget!
Szia! Nem jó az elgondolásod, több okból is, például mert a kapcsolótranzisztor bázisába nem tud áram folyni.
A hozzászólás módosítva: Okt 17, 2015
Nem nagyon lesz jó, a jeladód "lóg a levegőben" a Q1 tranzisztorhoz képest
Szerintem vegyél egy ilyet, sokkal jobb hatásfokú, rövidzárvédett, túlterhelésvédett, meg még működik is...
Nem néztem át pontról pontra a kapcsolásodat, de nem működne, mert a kapcsolótranzisztor bázisán nem folyna áram. De ha csinálsz egy kapcsolóüzemű tápot, akkor ésszerűtlen utána egy analóg szabályozót tenni, a szabályozó funkciót a kapcsolóüzemű funkciókkal együtt meg lehet valósítani. Nincs megoldva a kapcsolótranzisztor védelme sem, meg egy csomó más dolog sem. Egy működő kapcsolóüzemű tápegység megtervezése elég bonyolult feladat, néha tapasztalt szakembereknek sem sikerül...
A jeladó és a Q1 közé kell egy optocsatoló aztán jöhet a többi probléma megoldása.
A hozzászólás módosítva: Okt 17, 2015
Az csak az egyik baja... Nincs értelme javítgatni azt a kapcsolást, "csak" a torka véres...
Az 555 kimenetén nem folyik semekkora áram? Ha jól számolom akkor elég lenne a tranzisztornak 5mA bázisáram.
Kadarist: mi lenne a többi ok?
Azért hagyjuk meg az alkotás örömét. Közben sokat lehet tanulni és annak birtokában lehet alkotni akár tökéletest is.
Ahhoz, hogy áram menjen a bázison keresztül, kell egy ZÁRT áramkör. Nézd meg a rajzodat, hol találsz olyat.
Köszi, igazad van.
kendre256: ez nem egy kapcsolóüzemű tápnak indult, csak így alakult hogy ne kelljen olyan nagy trafókat használni amikor másképp is meg lehet oldani. A kapcsolóüzemű tápokat még nem nagyon ismerem, de dolgozom az ügyön . Ez csak egy saját elképzelés hogy jelenleg hogy tudnám megoldani.
Nézd meg, hogy a bázison keresztül nem fog záródni a bázisáram áramköre. De szerintem inkább nézz be valamelyik kapcsolóüzemű tápokkal foglalkozó topikba a részletek kifejtése érdekében.
Sziasztok!
Egy kis segítségre szorulok, megépítettem az alábbi szimmetrikus tápot. Kondinak 1000uf 16 voltosokat pakoltam, megy szépen, gnd +- 15volt megvan, a gond az hogy folytatnám egy 7805, 7905-el. A pozitív ág rendben is van, +4,96 volt, viszont a negatív nem akar jó lenni, -7,5 voltot mérek, miért lehet ez?
A stabilizátorok jól vannak bekötve (nem egyforma a lábkiosztásuk!) ?
L7805cv, L7905cv én abban a tudatban voltam, hogy ezek csak különböző lábkiosztással vannak.
A 7905 kimenetét terheld meg legalább 5 mA -rel, be fog állni -5 V-ra.
|
Bejelentkezés
Hirdetés |




tudom hogy egyszerű,köszönöm,de ennél is egyszerűbb megoldás nincs?Bocsánat. 
és ekkor vált működésképtelenné.








