Fórum témák
» Több friss téma |
- Ez a felület kizárólag, az elektronikában kezdők kérdéseinek van fenntartva és nem elfelejtve, hogy hobbielektronika a fórumunk!
- Ami tehát azt jelenti, hogy a nagymama bevásárlását nem itt beszéljük meg, ill. ez nem üzenőfal! - Kerülendő az olyan kérdés, amit egy másik meglévő (több mint 17000 van), témában kellene kitárgyalni! - És végül büntetés terhe mellett kerülendő az MSN és egyéb szleng, a magyar helyesírás mellőzése, beleértve a mondateleji nagybetűket is!
Tudnál nekem abban segíteni, hogy -50V-ra hogy tudnék hasonló figyelő áramkört csinálni?
Nem számoltam utána,de ha 0,2V akkor nincs gond.
Az a 200V milyen feszültség?
Köszi, majd gyakorlatban is kipróbálom, és akkor kiderül, hogy ott tényleg 0,2V van-e. A 200V az +200V
Nem az előjele volt kérdéses,hanem az,hogy az erősitőnek melyik tápfeszültsége ez.
Sziasztok, ma összefutottam egy 47C443-as EPROM-al, szerintetek ezt mivel lehet programozni vay inkább kiolvasni belőle az adatot?
Nem jó a 680k. Nekem 10k-val működik. Ami azt illeti a többi tranyónál is cserélni kellene a bázist testre húzó ellenállásokat nagyobb értékűre...
Egy EPROM-ot egy EPROM égetővel programozunk, ez az eszköz pedig alkalmas a kiolvasására is. Nem bonyolult, ha I2C-s, épp csak egy foglalat az egész.
Hello!
Kissé túl van lihegve a figyelés, és az áramkör is. Félek kb. ez lenne a cél, amit rajzoltam. - Az R1 és R5 ellenállásokkal beállítható a figyelés pontja, kb. V/kohm értékben. - Ha nem kell valahol a másik színű led, ki lehet hagyni. (rövidzár, vagy szakadás) - A zénert egyébként egy sárga Led-el is helyettesíteni lehet. - Nem is tranyókat, hanem UL2803 IC-t használnék, abban 8db meghajtó is van. (Igaz, akkor az osztót a darlington miatt át kell számolni.) üdv! proli007
Bocs, nem értettem a kérdésedet. A 200V az a csöves előfoknak a tápfeszültsége. A bázist testre húzó ellenállásokat úgy méreteztem, hogy kb. 0.7V legyen a bázison, és az feszültségosztón kb. 5mA áram folyik, vagy ez túl sok? Mert ahogy néztem proli007 kapcsolását, nem sokban különbözik az enyémtől, (a + tápnál), csak annyiban, hogy 1.25mA az áram az osztón, és egy kicsit nagyobb a bázison a feszültség. De ha a többi jó +-50V-ra inkább megcsinálom ezt, ti biztos régebben vagytok a szakmában.
A proli-féle vitán felül egyszerűbb és jobb is,bár én csak utánnéztem a tiédnek.
Köszi a segítséget, de lenne még egy kérdésem. A +-50V-on kívül a többi kapcsolás az jó, vagy valamit számolgassak át rajtuk?
Üdvözlök mindenkit!
Ha a pc tápegységében egy 0.4A-es ventillátor működik akkor azt kicserélhetem (halkítás végett) egy 0.1 vagy 0.2 Amperes ventillátorra? Vagy ilyenkor mire kell figyelni? (indulási feszültség, stb..) A táp: Link
A táp hűtventiknél nem watra, voltra, amperre, megy a játék hanem szálitott levegő mennyiségre.
Hi
Szóval van nekem 24V-os relém, mennyi az esélye hogy behuzz 12V-re. DC 12V helyet DC24V jött(postán), van ilyen .Nem lehet vele valamit mokuskodni, nincs kedvem/pénzem venni
Ha szétszedhető típus, akkor esetleg meg lehetne próbálkozni a relé tekercséből letekerni jónéhány menetet. Mondjuk első körben kb. a harmadát.
Hy..Egyszer az RT-ben olvastam ilyenről, hogy egy kondenzátoros megoldással, a táp kétszeresét állították elő, ami a relé behúzását elősegítette. Amikor a kondi kisült már csak egyszeres volt a táp, de a relé tartóárama ugye alacsonyabb a behúzásinál, igy az még "bekapcsolva" maradt.
Szia! Ha kicseréled a ventit kissebb áramúra, akkor az kisseb teljesítményű is lessz. Vagyis kevesebb levegőt mozgat meg. Így igencsak fennál a veszéje, hogy a tápod túlmelegszik, esetleg, ha nem túl fényes a védelme (némely kinai csoda) tönkre is mehet. Ha meg OK a védelme, akkor meg gyakran le fog állni, és nem tudod használni. Tehát röviden tömören inkább ne cseréld kissebbre!!! Vegyél inkább egy drágább, minőségi ventit, ami ugyanakkora áramú (teljesítményű). Ez biztosan halkabb lessz kb 2 ezerért. És nem megy semmi sem tönkre. üdv
Sziasztok!
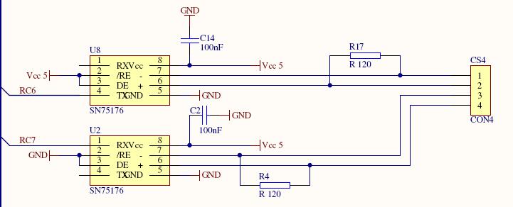
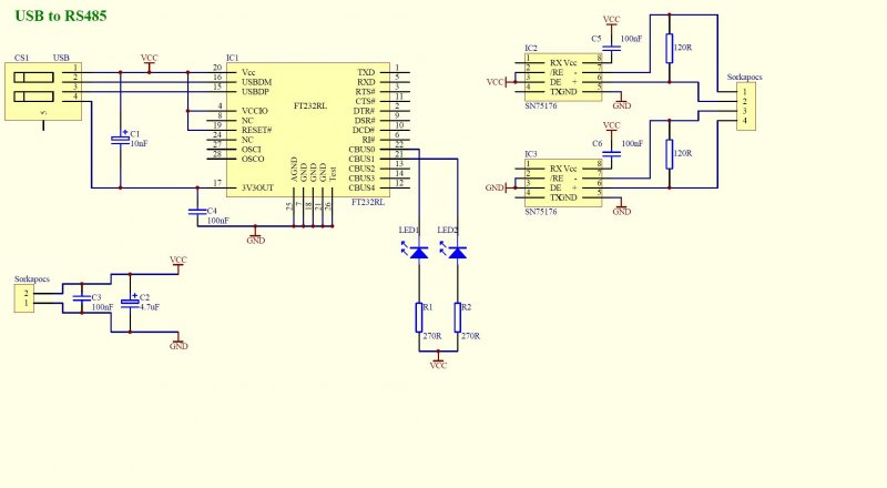
Szeretnék készíteni egy meglevő PIS-es készülékhez egy RS485 átalakítót a PC felől, ami USB-vel csatlakozik. Már felrajzolgattam mindent de nem igazán tudom, hogyan kelleneaz SN75176-os IC-ket az FT232R-hez kötni. Tudnátok kicsit segíteni? Esetleg berajzolni? A pic_oldal.jpg a meglevő készülékben található RS485 kivezetés. Előre is köszi! Üdv.
Sziasztok! Sajnos tönkretettem a routeremet. Valami hiba csúszott a firmware frissítésbe és most nem látja a többi eszköz a routert. A garit is elvesztette ezáltal és nem cserélik ki. Az a kérdésem, hogy eeprom égetővel fel lehetne flashelni valahogy a legújabb firmwaret? Az eszköz típusa: BR 6504n
Ezt nem EPROM-égetővel szokták megoldani, hanem soros port segítségével.
Elnézést, nem figyeltem oda a képátméretezésre, fent van az újabb kép az előző hozzászólásomban!
Hi
Köszi, de ahogy haza mentem próba cseresznye alapon adtam neki 12v és behuzott, azért a rajzot kinyomtattam. Köszi mégegyszer
Köszönöm a segítséget, valószínű az lesz amit írtál. Már csak keresgélni kell a neten hasonló légszállítású ventit.
Szia! Nézz szét a lomex oldalán! (www.lomex.hu) Nem hiszem hogy tőlük olcsóbban kapsz bárhol, az országban. Ne meg vállaszték is van.... üdv
Sziasztok!
Az oldalon van egy kapcsolás, amit szertnék megépíteni, de nekem Eagle-m van és nem tudom megnyitni a nyáktervét. Valaki segítene, akinek van hozzá programja, hogy megnyitja, és elküldené nekem pl.: .jpg-ben egy képként? Köszi előre is!! Erről lenne szó
Sprint Layout nevű programmal tudod megnyitni a fájlt.
OK!
Köszi! Találtam ami megnyitja. ![]() Annyit még tudnál mondani, hogy eagle 4.16 ban hol találok vasmagos induktivitást és (NTK) termisztort? Egyszerűen nem találom .Köszi Üdv. |
Bejelentkezés
Hirdetés |






.



.




