Fórum témák
» Több friss téma |
- Ez a felület kizárólag, az elektronikában kezdők kérdéseinek van fenntartva és nem elfelejtve, hogy hobbielektronika a fórumunk!
- Ami tehát azt jelenti, hogy a nagymama bevásárlását nem itt beszéljük meg, ill. ez nem üzenőfal! - Kerülendő az olyan kérdés, amit egy másik meglévő (több mint 17000 van), témában kellene kitárgyalni! - És végül büntetés terhe mellett kerülendő az MSN és egyéb szleng, a magyar helyesírás mellőzése, beleértve a mondateleji nagybetűket is!
Hello!
A kapcsolás tényleg működőkpesnek látszik, bár eléggé meg van tűzdelve minden jóval. (pld. a T3 és R18 tök felesleges, mert a Led+R8-at a relével párhuzamosan is lehetne kötni) - A tirisztor típusa megfelelő, esetleg az ikohm-ot kell 470ohm-ra csarélni, ha a gyújtóárama nagyobbnak bizonyul. - A 4,7µF-os kondinak túl sok jelentősége nincs, így is 10-20msec alatt feltöltődik. - 1000µF szerintem felesleges, egy 100µF-os kondi is megteszi. Az legalább nem eszi meg a nyomógombot oly gyorsan. (mert minden megnyomáskor szikrázni fog) - Paralell diódát tehetsz a relére, de ha nem teszel, akkor sincs semmi gond, nyomógombok működtetik, nem tranyók. (A "gyújtáshoz" című relé, remélem a megszakítót fogja rövidrezárni, mert különben ha soros, a gyújtóáramkörrel, akkor bontó érintkezőt kell használni.) üdv! proli007
Hello
Akkor a T3-at és az R18-at kihagyom, nem vettem észre, hogy tisztára felesleges. Ha 100µF-os puffert fogok használni, akkor nem fog leoldani egy kb. 1A olvadóbizti(ezen keresztül szeretném árammal ellátni az áramkört)? És szerinted a tirisztor a jelen helyzetben nem fog begyújtani? Eredetileg a kapcsolásban TIC47 szerepelt, de nem tudok ilyet beszerezni. Talán ez a TIC106 hasonlít hozzá a legjobban. Én azt hittem, hogy a tirisztornál lévő ellenállásokat még növelni kéne, mert túl nagy áramot kapna - az adatlapjában max Igt=200uA szerepel és 0,2A gate áramot csak egy pillanatig bír ki(peak), viszont az 555 pár percig is áram alatt tartja. Kössz a segítséget
Sziasztok! Leszettem egy kapcsolási rajzot, de nem tudom mire vélni azt a potmétert a bemenetnél. 4 lába van. ilyen létezik? esetleg helyettesíthető valahogy 3 lábúval?
Sziasztok! Az lenne a kérdésem, hogy frissen maratott, majd (Prisma Color) színtelen lakkal lakkozott NYÁK-omat; forrasztás után mivel tudom megtisztítani? Mert jópár helyre került apró fekete forrasztási piszok, mivel ez a pákahegyem kicsit már odavan.
Gyengébb körömlakk lemosóval próbáltam, de az a gyantát is megoldotta és a lakkot is megmattította, így most kissé tapad a felület. Milyen háztartásban található anyag létezik ami a lakkot fényesen hagyja; a dzsuvát pedig eltünteti?
Szia! Nyugottan helyetesítheted 3 lábú potival. Csak kihagyod a plusz érintkezőt, és a kozzá tartozó ellenálást+kondit. Az egy hangszinszabájzó, vagyis egy " magas levágó" áramkör. Anélkül is működik. Üdv tibi
Létezik bizony! Minden valamirevaló erősítőben ilyen van, ahol adnak a fiziológiai hangerőszabályozásra. Helyettesítheted háromlábúval, ha lemondasz a fiziológiáról..
Sziasztok!
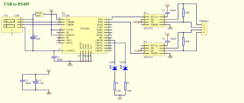
Kis segitséggel módosítottam az Rs485 USB átalakítómat. Létszi segítsetek, hogy az FT232RL-hez milyen Ferrite Beadet kell használni és hol lehet beszerezni? Valamint aki használta és ismeri az SN75176-ot az kérem vessen a rajzomra egy pillantást, hogy jól csináltam-e! Köszönöm szépen! Üdv.
Szia! Talán ha beforasdztás után lakkoznád le, keveseb lenne a kosz. Mivel a pákával feketére égeted a lakkot is. Egyébként nitro hígítóval biztosan lejön. üdv tibi
Szia! /A higítókhoz értek.... és a nitró jelen esetben mindent leold/.
Szépre csiszolt, lakkozatlan paneljeim még a forrasztás közben elkezednek oxidálódni /ujjlenyomat/, és a forr-buckók tömkelege miatt egy végső csiszolás nem igazán lehetséges.
Bocsika, hogy segíteni próbáltam! Csupán 25 éve maratok paneleket (többek közt), de nyilván nekem nem úgy tanították, ahogy neked. Az oxidáció (stb) nagyon egyszerűen megakadájozhazó dolog. De Te ezt biztosan tudod....
OK. Köszönöm. /A bibi az, hogy senki sem tanított semmit elektronika téren. Teljesen autódidakta módon szedem össze a szükséges dolgokat... Ami van az a sok éves vegyi árú és festékboltos tapasztalatom./
Így aztán nem tudom, miként akadályozható meg az oxidáció a rézfólián. Épp ezért kérdeztem. Légyszi adj néhány ötletet!
Szia! Elmondom én hogy csinálom. Annak idején (27 évvel ez előtt) azt mondta a tanárunk, hogy van az ami le van írva a könyvekben, na meg van az, amit az ember kitapasztalt magától. A kettő nem mindig ugyanaz. Szóval én a következőkép teszem: kimaratom a panelt. Majd súrolóporral lesíkálom. (azért nem csiszolom, mert az vékonyítja a fólia réteget) Aztán egy rongy darabra cseppentek pár csepp műszerolajat, és ezzel bedörzsölöm a panelt. Na ez a pár csepp olaj meg sem látszik rajta, de megakadájozza az oxidációt, na meg az ujnyomok sem maradnak rajta. Aztán beforasztom. majd hígítóval, vagy alkohollal lemosom. Utána jöhet a lakk. Az a baj a lakkal, ha előbb befújod, és tána forasztasz, akkor igencsak megnehezíti a forasztást. (elvileg csak fémtiszta felületet lehet forasztani) Gyakran előfordul, hogy egy kész, lakkozott panelt kell javítani, tehát forrasztgatni rajta. Hát eléggé kinlódos a lakk tetején a forrasztás. Megég a lakk, és fekete mócsingok képződnek, na meg a forasztás is pocsék lessz. A műszerolaj meg egyáltalán nem akadájozza a forasztást, csak az oxidot. Én így csinálom több mint 20 éve, persze biztos lessz itt a fórumban, aki ezért lehülyéz.... Ha bármiben segíthetek ne titkold! Picit hasonlít az érdeklődési körünk is. Mármit a zene. Igaz én mint dj ténykedtem a nyolcvanas évek második felében, meg a kilencvenes évek elején. Az első pillanattól saját építésű hangcuccal tettem mindezt. Ma már a dj-kedés kihalt részemről(tudod, nem a mai zenéken nőttem fel...) De ami megmaradt az a rendezvény hangosítás. Több mint 10KW saját építésű hangcuccal. Erősítő építésen kivül javítok még hangszórókat is. (tekercselek, membránt, szegélyt gyártok...) üdv tibi
Köszi mindent! A következő panelomon ki fogom próbálni ezt a műszerolajos megoldást!
Sziasztok!
Stabil feszt akarok előállítani így vettem erre megfelelő IC-ket. Van egy 7812 és egy 7805-öm. Dugasztápot rárakom, középső láb a gnd, baloldali a pozitív és a jobboldali a kimenet. Szépen müködnek. De egyik 7912, vagy 7905-öt nemtudom müködésre bírni Ezek állítanák elő a negatív feszülstéget ugye, itt a bal oldali a gnd, a középső a bemenet, és a jobb szélső a kimenet. Vagy nem? Ugyanazt a dugasztápot rákötöttem, és egyszerüen csak melegednek, és ilyen összevissza vannak rajta a feszek, a kis dugasztápé is leesik a felére. Már vettem egy új 7905-öt hátha esetleg rossz, de azzal is ugyanaz a helyzet. Mit nem csinálok jól?
Hello
A 7912 és 7905 negatív fesz. stabilizátorok, nem pedig pozitív feszültségből csinálnak negatív feszültséget! Ha be akarod kötni, akkor a GND-re kösd a dugasztáp pozitívját, a bemenetre a dugasztáp negatívját, és a kimeneten a GND-hez képest stabilizált negatív feszt fogsz kapni. De ha a dugasztápod aszimmetrikus, akkor vagy csak pozitív, vagy csak a negatív fesz stabot fogod tudni használni. Szóval ha a dugasztápod pl. 1x 15V-os, akkor abból nem fogsz tudni +12V_GND_-12V előállítani, csak pl. +12V_Gnd, vagy 5V_0. Remélem érthető Üdv.
Aszthiszem értem amit mondassz
Majd holnap elszórakozok vele, és majd írok!
sziasztok..szerintetek égni fog az a led amit beraktam pluszba?..1 Kohm osra gondoltam az ellenállást vagy kissebb legyen?
Attol függ milyen színű a led és mennyi lesz a tápfesz?
Szia!
Ide beírod az adatokat és kiírja a neked megfelelő ellenállás értéket. Tápfeszültség= a 12V-al LED-en eső feszültség= általában 3V de ez LED függő LED-en átfolyó áram= ez is LED függő ha melegszik a LED akkor kisebb árammal kell számítanod! A LED ek száme egyértelmű üdv! UI.: így az 1K ohm al 9mA fog folyni lehet hogy halvány lessz próbálld ki.. Kösd rá az 1K sal a 12V ra és meglátod hogy elég-e
UT+=12V
Led=3mmes sárga..nem muszály neki vakítani elég ha annyira világít hogy észrevehető legyen
Akkor egy 560ohmos ellenállás kell neki 12V-ra.
valójában arra voltam kíváncsi inkább hogy ez nem fog e bezavarni hogy pl gyengébbek a ledek fényereje ha beteszem vagy valamelyik tranzisztor nem tud kinyitni ettől a(z) (minimális) áramveszteségtől
Ha a táp bírja akkor akár egy utánfutónyi LEd et is betehetnél
a tápnak bírnia kell..akkor az itthon fellelhető közel 100db ledet belepaszírozom valahogy
Nekem is lenne egy "kezdő" kérdésem.
Itt kapható(k) ez(ek) a szkóp mérőfejek. Ha jól látom akkor párban. No az lenne a kérdésem, hogy ott van az a táblázat. Azt ha jól értelmezem akkor: - 1:1 ben nincsen ellenállása de 1:10 ben 10M ohm az ellenállása - 1:1 ben 47 pF os tud mérni? 1:10 ben pedig 16pF-ot tud mérni? - 1:1 ben max 15Mhz-et tud 1:10 ben 150MHz et tud mérni? -1:1-ben 24 nsec-ot tud de 1:10 ben 2.3nsec-ot tud? Jól értelmezem én ezt a táblázatot? üdv!
Szia!
Nem teljesen. 1:1-ben a bemenőellenállás megegyezik a szkóp (ált. 1M Ohm )bemenőellenállásával. 1:10-ben pedig 10M, mivel egy 9M-s ellenállást tesz elé (+ egy kompenzáló trimmert), és azért marad a szkóp bemenetére az 1/10 rész. Az osztás révén csökken a bemenő kapacitás 47pF-ről 16pF-re. Tehát ezt nem méri, hanem ez egy parazitakapacitás. 1:1-ben 15MHz-ig működik korrektül, 1:10-ben pedig 150M-ig (de ezt a szkópnak is tudnia kell), éppen a leosztás miatt. A felső határfrekiből következik a felfutási idő, amely 15M-nál 24ns, 150M-nál 2,3ns. Tehát ezt sem mérni tudja, hanem a fej "sebbességét", fejezi ki.
Szervusz PWM!
A letöltött kapcsolási rajz nehezen olvasható, tele van légypiszokkal.. ![]() Ami látszik: a bemeneten levő potméter az egy speciális, u.n. fiziológiai hangerőszabályozó. Az emberi fül frekvenciamenete eleve enm lineáris. Ha meg változik a hangerősség, akkor több magas és több mély hangot kell neki adni azonos hangérzethez. Keress rá a Fletcher-Munson görbékre. Kis hangerőnél úgy hallod ,mintha a magas- és mélytartomány nem is lenne. Ezt küszöböli ki a poti és a hozzátartozó 4,7 nF-68 k komplexum. A poti értékét meg sem adták.. Azt hiszem, ezt a tipust a TESLA gyártotta. Grafitpogácsás, nem vakarja szét a pályát és nem recseg... tiz év eltelik, akkor se... Tudnám, hogy ez ma miért nem megy.... [Talán, mert nem is akar SENKI minőséget gyártani.] Úgy nézem, ez valami francia kapcsolás. ECC 81-et helyettesítheted ECC 83-mal. A végcsövet reménytelen beszerezni. Valami speciális típus. Azt javaslom, lapozz fel egy-két Rádiótechnika évkönyvet, ha csöves erősjtőkben gondolkodsz. Plachtovics György nagyon jókat tervezett. Üdv. EPM
Szia!
A szkóp 60MHz-et tud. De nekem ez a kifejezés nem világos nem tudnád bővebben kifejteni?Idézet: „A felső határfrekiből következik a felfutási idő, amely 15M-nál 24ns, 150M-nál 2,3ns. Tehát ezt sem mérni tudja, hanem a fej "sebbességét", fejezi ki.” üdv! A felfutási idős részét nem értem..
Ha van egy ideális négyszögjeled akkor a felfutása ( az oldala) nulla idő alatt eléri a magas szintet. Ilyen a valóságban nincs ezért ez inkább egy trapéz csak az oldala nagyon meredek.
Az a "sebesség"/amplitúdó amivel a jel adott idő alatt képes változni a jelváltozási sebesség. Ha nagy jelváltozási sebességű jelet mérsz ( pl nagyfrekvenciájú négyszög ) akkor előfordulhat az, hogy a jel olyan gyorsan változik, hogy a mérőzsinór és / vagy az oszcilloszkóp ezt nem tudja követni és torzítja a mérést illetve a jeledet. Minél nagyobb a felső határfrekvenciája a műszerednek annál nagyobb jelváltozási sebességű jeleket tudsz vizsgálni. Mindezek okán ha mérsz mindig végig kell gondolni mit mérsz , milyen a várható jelalak és annak paraméterei és ehhez illeszkedő műszert kell választani vagy figyelembe venni a hibát amit okozol.
A szkóp bemenetére kapcsolsz egy négyszögjelet. A jel elméletileg az alsó szinttől a felső szintre (vagy fordítva) végtelen rövid idő alatt ugrik. Nyilván a szkóp függőleges eltérítő áramkörei ezt nem képesek így "lereagálni", tehát nekik valamennyi időre van szükségük ahhoz, a sugarat "feljebb vigyék" a képernyőn. A szkópok felfutási idejét ezért megadják (a Tiédnek pl. 5 ns, ezt rá is szokták írni.), ami azt jelenti (további könnyítés), hogy a jel 5%-áról mikor tud felérni a sugár a 95%-os pontra. Ezt a fejhez is specifikálják, tehát a (főleg az árnyékolt kábel) kapacitások végett tovább "lassul" a jel, vagyis ezzel az osztóval a szkópod csak 15M-ig jó 1:1 állásban, 1:10-ben pedig 60M-ig tudod használni a szkóp határai miatt.
|
Bejelentkezés
Hirdetés |












