Fórum témák
» Több friss téma |
- Ez a felület kizárólag, az elektronikában kezdők kérdéseinek van fenntartva és nem elfelejtve, hogy hobbielektronika a fórumunk!
- Ami tehát azt jelenti, hogy a nagymama bevásárlását nem itt beszéljük meg, ill. ez nem üzenőfal! - Kerülendő az olyan kérdés, amit egy másik meglévő (több mint 17000 van), témában kellene kitárgyalni! - És végül büntetés terhe mellett kerülendő az MSN és egyéb szleng, a magyar helyesírás mellőzése, beleértve a mondateleji nagybetűket is!
Ha jól tudom (nem használok ilyen maratószert), záros időn belül elbomlik, ezért sem szokták annyira tárolgatni.
3 különböző LED-et (3x3W, 630nm, 660nm, 808nm) szeretnék párhuzamosan kapcsolni AMC7135 current driver segítségével, egy db. 4.2V áramforrást felhasználva.
Falstad programja segítségével így sikerült. http://tinyurl.com/yc3tt7hq Figyelemmel arra, hogy az infra LED feszültségtartománya alacsonyabb mint a vörös színű LED-eké, látszik az ábrán valami ordító hiba, esetlen kínálkozik valami nyilvánvalóan jobb megoldás? (Pl. jobb ellenállásméretezés, vagy ellenállás helyett más áramköri egység használata) Előre is köszönöm. Külön köszönet a current driver felleléséért vargham fórumtársnak.
Vagy sorba kösd a LED-eket, vagy külön áramgenerátort mindegyiknek. Előző esetben a legisebb megengedett átamerősséget kell figyelembe venni.
Párhuzamos kapcsolásnál a végeredmény kb. bármi lehet, lévén nem tudod szabályozni az áramot LED-enként, csak az összeset. Ha az egyik LED valamiért kiesik, az oda szánt áram a másik kettőt fogja fűteni, gyors füstölést eredményezve. Akkkor is ez fog előfordulni, ha valamelyik LED valamilyen oknál fogva kevesebbet fog fogyasztani, mint a számított.
Rossz az alapelgondolás. Több LED nem kapcsolható párhuzamosan.
Ha kis teljesítményről van szó, akkor ellenállásokal kell használni, de 3W nagyságrendben már külön-külön kell meghajtó IC-t használni.
Soros kapcsolásnál nem tudnám meghajtani az áramkört egy 4.2V-os 18650 akkuval.
Ha esetleg egy buck drivert tennék az áramkörbe, akkor meg a 6V-ot ostromolnám, ami az AMC7135 current driver felső határa. Ezért próbálkozom a párhuzamos kapcsolással. A budgetlightforum oldalán sikerrel csináltak ilyesmit, csak egy átlagos tripla LED-es zseblámpa esetén nagyobb a Cree LED-ek tűrőképessége. Úgyhogy próbálkozom a külön-külön áramgenerátorral (Bakman javaslata szerint).
Ez sült ki belőle. Az infra LED fele árammal van vezérelve.
Így az infránál a feszültség valamivel a tartomány felső értéke alatt, míg a vörös LED-eknél éppen az alsó érték felett lesz. http://tinyurl.com/yaa89b47 Ha pedig az infra LED-től is szeretném ugyanazt a teljesítményt, beiktatok még egyet az áramkörbe. http://tinyurl.com/ydf2qv4w Vagy ez csak elméletben lehet jó?
Vásároltam jelképes összegért olyan kombinált műszert, ami egyszerre képes az áram és a feszültség kijelzésére is. Elvileg ez egy 100 V és 20 A-es típus. Kivettem a korrekt kis tokocskájából az áramköri lapot, mert aggódtam a hozzá adott vezeték+csatlakozó és a 20 A-es áram közti látszólagos ellentmondás miatt.
Látszatra a forrasztás határozottan ronda. Egyébként a többi forrasztás is olyan, mint az oxidos alumínium felület. Matt és érdes. Ezért felmerült bennem a kérdés, hogy esetleg ez nem is könnyen kezelhető lágyforrasztás, hanem valamilyen egyéb keményforrasztáshoz hasonlatos kötési mód. Ha ez sima ónozás, akkor van értelme a forrasztás csinosításának? Jól látszik, hogy a panel képes lenne többfajta söntöt is fogadni, és ez a legnagyobb furatba illeszkedő változat. A sönt és a "nagyáramú" csatlakozó között egy ónozással erősített 8-10 mm hosszú vezetősáv van, de aligha bírna ki 20 A áramot. A csatlakozó tüskéje 1x1 mm. Érdemes a sönt lábáról közvetlenül kicsatlakozni egy 2,5 mm2 keresztmetszetű vezetékkel? Javítja ez a terhelhetőségi viszonyokat? A tervezett áram jellemzően 2-8 A nagyságrendű de a készülék képes a 20 A-es áram leadására is.
Üdv az ólommentes forraszanyagok világában.
A vastagabb vezető nyilván javítja a terhelhetőséget. Azt csak te tudhatod szükség van-e rá. A hozzászólás módosítva: Dec 5, 2018
Vigyázz, ha nincs kalibrációs lehetőség, akkor az újraforrasztással javítod a vezetést, módosítod a sönt ellenállás csatlakozását a nyákhoz, és újra kellene a műszert kalibrálnod.
Megnézem később, mit bír az én nyákomon levő vezetősáv, ha 20A folyik rajta, mostmár egyre jobban érdekel.
Gondoltam erre én is, de a kijelzett áramérték egy trimerrel állítható (a feszültség is egy másikkal). Az első kipróbáláskor is egy kézi műszerhez kalibráltam, amit ha szükséges a forrasztgatás után meg tudok ismételni.
Semmi különleges kötés, rossz minőségű ólommentes forrasztóón amit szabadlevegőn (jó eséllyel elég korrozív légtérben) forrasztottak. Jó minőségű ólommenteshez is illik a nitrogén védőgáz közeg, hogy a kötés jó legyen bár ezen az ónon lehet, hogy a védőgáz sem segítene.
A forrasztások csinosítása azzal járna, hogy le kéne takarítani a panelről ezt a mocskot és minőségi ónnal (mivel az eredeti ólommentes az újnak is annak kell lennie, hogy kémiailag is stabil kötést kapj) újraforrasztani.
Megpiszkáltam a sönt forrasztását, és direkt bekötöttem 2 db 2,5 mm2-es vezetéket. A sönt és vezeték furata közvetlen egymás mellett van, talán így a legracionálisabb.
Elektroncső! Gondoltam a meglévő ón leszedésére, de mielőtt ezt megtettem volna, klasszikus gyantába mártott pillanatpákával megmelegítettem, aminek hatására tükör fényessé vált az olvadék. Ezért csak ráforrasztottam a régi tetejére a vezetékbekötésnél, amihez ón-ólom keverékű (egyébként remek minőségű) forraszanyagot használtam (+ még egy kis gyantát). Látszatra a kötés stabil, a forrasztás egyenletes és a kontaktus is korrektnek tűnik. A próba fog pontot tenni a manőver értékelésének végére.
Ha stabilnak tűnik a kötés az már fél siker. Hogy teljes lesz-e azt az idő dönti el. A kevert ólmos és ólommentes forrasztásnak az a baja, hogy rideggé válik és könyebben reped a határvonalnál. Itt a söntnél ezt melegedés idézheti elő, de attól még lehet jó.
Az ólommentes forrasztás lehet jó, de kézi forrasztásnál sok probléma van vele (oxidálódik) ezért nitrogén védőgáz alatt dolgoznak vele ott ahol számít a minőség. Persze ez kézi forrsztásnál bajosan kivitelezhető, otthon pedig gyakorlatilag lehetetlen. A jobb oldali forrsztás jobb széle mattnak tűnik míg a bal oldala fényesnek. Ezen a határátmenten jelenkezhet először a probléma. De ez nem kötelező érvényű szóval simán működhet évekig.
Milyen hegesztőpajzsok vannak, mihez milyen védelem kell, és hogy jelölik? Szóval mondjuk mindegyik automatikusan sötétedő pajzs jó mindenre, és csak kényelmi meg design különbségek vannak, vagy védelemben is különböznek?
Biztos, hogy ez elektronikai kérdés? Bár a topic címe a kérdések feltevőjét jelöli meg, és nem a kérdést...
Nem. Ez konyhaművészeti kérdés, de látod, ez nem baj.
Stroboszkóp kipróbálásához is jó lehet és a kondik sem robbannak az ember arcába
Napfogyatkozást, és Napfoltokat távcső mögül lehet vele nézni?
Egy fém dobozos, kettős szigetelésű eszközt készítek, amiben lesz egy hálózati főkapcsoló. Megfelelő ha csak az egyik szálát szakítom meg a tápkábelnek a főkapcsolóval? (Ilyen kapcsolóm van: APEM 631H)
Csak akkor, ha bírja a távcsöved a napot.
A pajzsok adatlapjában benne van az összes infó (ami nagyon fontos az az UV szűrés). Amihez nincs ilyen adatlap azt meg nem szabad megvenni.
De ezzel inkább az OFF-ba kéne menni. Ha meg tényleg csillagászati téma akkor annak is van témája a fórumon.
Üdv! Kétséges. Ha szigetelési gond van, a kapcsoló kikapcsolásával csak 50 % az esély, hogy a közvetlen veszély megszűnik.
Sziasztok!
Ezt az alacsony frekis oszcillátort szeretném működésre bírni. Négyszög és háromszögjel jön belőle, de szinusz nem akar jönni. Valaki segítene abban, hogy hogy csinál ez, vagy jelen esetben miért nem csinál szinuszt? A hozzászólás módosítva: Dec 6, 2018
Hello! Az áramkör működéséhez kettős tápfeszültség szükséges. 5V táplálás és 741-es OPA nem jó választás. A "szinusz" jelet a háromszögjel diódával történő határolásából nyeri. Ami csak erős jóindulattal nevezhető szinusz feszültségnek és a háromszögjelnek legalább 1..2V-nál nagyobbnak kell lenni, hogy a határolás egyáltalán létrejöjjön.
Értem. jelenleg LM358-asokat használok és szimmetrikus 12 voltos tápot. Volna még valami egyszerű módja a szinuszkreálásnak? Nem kell tökéletes legyen, mert csak arra kell, hogy ezt-azt moduláljak vele. Ez működne? Ugyanazt a diódás elvet használja, ahogy látom.
A hozzászólás módosítva: Dec 7, 2018
Már miért lenne rajta az adatlapon a kérdéseimre a válasz? Nem csillagászati, de hát ha senki nem a kérdésre válaszol, ismételgessem, hogy mit kérdeztem?
Jó a diódás is, csak kissé bonyolultabban, több diódából töréspontos vágóáramkör.
Itt van egy néhány megoldás.
Ez szuper, köszi szépen!
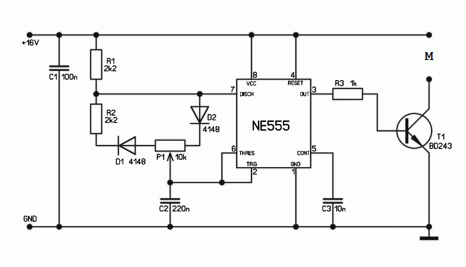
Sziasztok.
Megépítettem ezt a kapcsolást egy ventilátorhoz. Tökéletesen működik csak nekem 10k-s potival nem tudom maximumra vezérelni a motort, 47k-val már szépen működik valamiért. A kérdésem az lenne, hogy lehet ezt a kapcsolást úgy használni PWM fokozatként, hogy nem a potméterrel állítom be a kimenetet 7 Voltra, hanem a potmétert maximumra tekerve a bemenetére adok 7Voltot? Ugyan azt érem el vele?
Nem teljesen. Maga a kapcsolás miatt az 555-ös IC-vel nem lehet 100 %-ig fel, illetve 0 %-ig lemenni a PWM kitöltésével, ehhez valamilyen digitális (ami belül igazábol számláló alapú) eszköz kell. Egy 6-8 lábú kontroller megteszi bőven.
Az R2 jelű ellenállás nem feltétlen kell a kapcsolásba, akár el is hagyható, úgy tágabb lesz a beállítható tartomány. |
Bejelentkezés
Hirdetés |





A vastagabb vezető nyilván javítja a terhelhetőséget. Azt csak te tudhatod szükség van-e rá. 









