Fórum témák
» Több friss téma |
- Ez a felület kizárólag, az elektronikában kezdők kérdéseinek van fenntartva és nem elfelejtve, hogy hobbielektronika a fórumunk!
- Ami tehát azt jelenti, hogy a nagymama bevásárlását nem itt beszéljük meg, ill. ez nem üzenőfal! - Kerülendő az olyan kérdés, amit egy másik meglévő (több mint 17000 van), témában kellene kitárgyalni! - És végül büntetés terhe mellett kerülendő az MSN és egyéb szleng, a magyar helyesírás mellőzése, beleértve a mondateleji nagybetűket is!
A kimenetről származik. A kimenő feszültséget hasonlítja össze a referenciafeszültséggel.
Igen, az tipikusan egy PIR lencse.
Aztán lehet, hogy mögötte radar van, ami átlát simán ezen a lencsén is. Lehet hogy ezt használják radomnak.
Te tudod mi az a radom?
Shroud sem fog ki rajtad akkor.
Hello! Az Ic2 egy különbségképző erősítő, ami a kimeneti feszültséget veti össze az Ic3 referencia feszültségével. Majd ezt erősíti fel az Ic1.
De iskolai feladatoknak van külön topik és abban a feladatokhoz való iskolások lakók!
Hello! A problémát műszakilag megközelítően pld. így lehet megoldani. Aztán hogy a gyakorlatban ennek mi értelme van, azt csak Te fogod tudni ha megépíted.
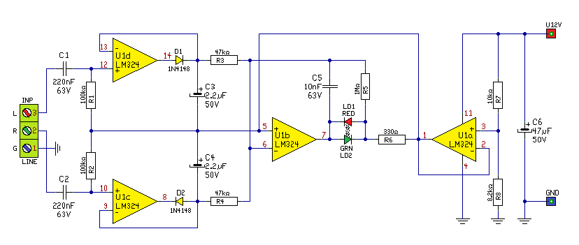
- Az U1c és d egy csúcsegyenirányító, mely kiküszöböli a dióda nyitófeszültségét. - Az U1b egy összegző erősítő, de itt különbséget képez, mert a két csúcsegyenirányító kimeneti feszültsége más polaritású. - Az összegző erősítő a különbözeti jelet felerősítve áramjellé konvertálja az R6 ellenálláson. - Kb. 100mV csúcsérték eltérésre 6mA Led-árammal válaszol. Tehát ha 500 és 600mV csúcsértékű a bemeneti jel, akkor az összegző bemeneti árama 0,5V/47k=10,6uA. A másik csatornán, 0,6V/47k=-1z R2,7uA. A különbség 2,12uA. Ez folyik át az R5 ellenálláson is. Így az R6-on a feszültség 2,12uA*1M=2,12V. Az áram pedig 2,12V/330R=6,4mA. Az áramkör, maximum kb. 4V csúcsértékű jelet tud feldolgozni. Az U1a csak egy terhelhető kb. 5,4V-os munkapontot fog beállítani, mert féltápfeszültségű az áramkör. A hozzászólás módosítva: Nov 8, 2023
Lehet valamivel pótolni azt a fehér műanyag prizmás alkatrészt, amin kinéz a pir szenzor?
Nekem is van egy, amiben megette a nap és kihullott belőle.
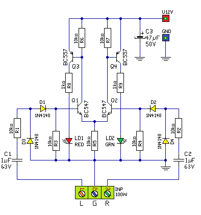
Ez egy balance indikátor lenne. Az erősítő kimetére kell kötni. Egyformára lehet állítani a két kimenetet. Van egy sokkal egyszerűbb kapcsolás is, de ahhoz olyan mutatós műszer kellene ami középállású. Ugyan van ilyen műszerem (traktor ampermérője), de azt szerintem meg sem mozdítaná, mert +/-30A a méréshatára.
A rajzért örök hála. Pont van itthon hozzá minden.
Ha hangszóró kimenetre csatlakozik, akkor lehetett volna egyszerűbb is, de sok értelmét én ennek nem találom. Mert a Led fényerejének változását az emberi szem nemigazán tudja értékelni. A két kimeneten, maximum a basszus szokott "egyforma" lenni. (Pont azért szokták a dobot, meg a basszust középre tenni, mert annak van a legnagyobb teljesítménye és akkor mind két csatorna megy. Irányhallásunk pedig az alacsony frekvenciáknál már úgy sem jó.) Tehát "kalimpálni fog, de nem tudod hogy mit/miért..
1kHz szinusszal állítanám be kb a poti félállásánál, utána a potihoz nem nyúlnék, a hangerőt a streameren állítanám. Ennyire kellene.
Sziasztok!
Most vásároltam egy 4 gombos tanítható kapunyitót! Szeretném megtanítani vele a most használatos kapunyitó kódját! Tudja-e valaki, hogy hogy tudom megtanítani neki a régi távirányítóval a kódot? Előre is köszönöm a segítséget!
Én úgy tudom, a vevővel tanítják meg az új távirányító kódját, feltéve, ha kompatibilis a két egység.
Ezt pedig a vevő készülék használatijában kellene keresni, mármint a tanítás folyamatát.
Kéne pontosítani, ez kb olyan vettem egy autót mit kell bele tankolni? Van ilye, van olyan.... Ha meg ugrókódos gyártófüggő akkor esélyes hogy sehogy. Sokféle kódolás létezik, mindre kizárt hogy felkészítenék
Akkor legyen egy hangszóró kimenetre köthető tranyós verzió is..
Találtam egy mozgás érzékelős reflektort aminek a led része gatya. Nem is ez a lényeg. Az érzékelő előtt van egy 10 ohmos előtét ellenállás. Van jelentősége vagy a hirtelen áram löketet hivatott korlátozni?
Hello! Feltehetően nem az érzékelő előtt van, hanem a hálózati betáplálással sorban. De a tranziens áramok csökkentésére van és egyben "biztosíték" szerepe is van.
A kapcsolási rajzot milyen rajz szerkesztő programmal csinálod?
Hello! Én a Circad programmal, de a tervezést még a Dos verzióval a régi gépemen, amin win98 van..
Teljes bizonytalanságban vagyok technikai eszközök nevei és tartalma közti kapcsolatban.
Reggel a TV-ben hosszasan taglalták mekkora segítség a tanulóknak a most kiosztott tablet, laptop, stb. Csak úgy hemzsegtek a kifejezések, amikhez nem tudtam műszaki tartalmat kapcsolni (a képanyagon látszólag laptopokat nyitogattak és mutogattak, de a szövegben minden elhangzott). Kérem a hozzáértőket, néhány egyszerű mondatban jellemezzék nekem a következő eszközöket, hogy értsem mi köztük a különbség, miért hívják egyiket így, a másikat meg úgy. Notebook, laptop, tablet, ipad.
Ipad -> Fehér szinű, és világít rajta a megrágott alma. Csak az a menő, akinek ilyen van.
Tablet -> Nem lehet nyitogatni, zsebbe nem fér bele. Notebook, laptop -> Régen volt még netbook is, lehet nyitogatni, kisebb talán belefér egy retikülbe is.
Ezt hoszan lehetne részletezni de röviden csak annyi , hogy a laptop és a notebook majdnem ugyanaz csak a notebook általánban kisebb 14" alatti képátló (ez a kettő teljes értékű hordozható számitógép). A tablet és az ipad közt is csak a gyártó és az operációs rendszer a lényeges különbség. Tabletet rengeteg gyártó gyárt , pl: samsung, huawei stb, ipadot csak az apple (ez a kettő érintőképernyős amolyan egybegép ahol minden egybe van, kivéve a töltő).
A hozzászólás módosítva: Nov 10, 2023
Az ipad- en nem világít semmi, az egy nagyra nőtt okostelefon (tablet apple módra). Létezik sim kártyás és anélküli is, viszont hagyományos gsm funkciót nem támogat. A sim nélküli verzió gps-t sem tartalmaz. A macbook-kal kevered, azon világított az alma, de 2016 óta már az sem világít, és fehéret még régebb óta nem gyártanak.
Csóró vagyok, nem veszek semmit.
Amit ad a cég, azt használom.
Nem mondtam, hogy vegyél…
Gafli, Jonni!
Köszönöm! Összefoglalom jól értem-e: 14"-tól nagyobb "táskagép" = laptop, az ettől kisebb notebook. Az "okostepsi" (külön billentyűzet nélküli eszköz) = tablet, és ha ezt az almás cég gyártja akkor ipad. Nem értettem félre semmit?
Nagyon jó!
Hozzá nem értőként hozzátenném, laptop notebook zömében Windows, tablet az android, ipad az iOS op.rendszeres. Tehát nem elég egyet ismerni.
Szeretnék készíteni egy leválasztó trafós védelmet kiegészítve vagy kapcsolhatóan egy izzós védelemmel.Lenne valami kapcsolási rajz esetleg ? Bár nem túl komoly az áramkör.
60-100W-os trafó elég lenne amatőr célokra ? Gondolom egy 60W-os izzó elég sorosan kapcsolva ? Szóval ha lenne valami praktikus kapcsolás, akkor azt szívesen venném. |
Bejelentkezés
Hirdetés |















