Fórum témák
» Több friss téma |
- Ez a felület kizárólag, az elektronikában kezdők kérdéseinek van fenntartva és nem elfelejtve, hogy hobbielektronika a fórumunk!
- Ami tehát azt jelenti, hogy a nagymama bevásárlását nem itt beszéljük meg, ill. ez nem üzenőfal! - Kerülendő az olyan kérdés, amit egy másik meglévő (több mint 17000 van), témában kellene kitárgyalni! - És végül büntetés terhe mellett kerülendő az MSN és egyéb szleng, a magyar helyesírás mellőzése, beleértve a mondateleji nagybetűket is!
Ez valahogy úgy van a szárazelemnél, hogy a cinklemez anyaga kémiai reakcióba kerül az elektrolittal.
Ezért amint a kémiai reakció létrejön (Most kémiailag had ne keljen levezetnem…) elektorok maradnak a cink lemezben. A cinklemez felületén kialakul egy „vegyi gát” amin az elektronok nem tudnak áthaladni. Így a cinklemez -, amíg az elektrolitba merülő szénrúd + töltésű lesz. Amikor az áramkört zárod az áramkört az elektronok el tudnak indulni egy sokkal kisseb ellenálláson keresztül és ezeket az elektronokat már munkára, lehet bírni. Ez alatt a cinklemez folyamatosan fogy, (mert ő, mármint a cink is szeret vegyület formában lenni) hogy biztosítsa a kellő elektronáramlást. Ez a folyamat addig tart, amíg a cinklemez el nem fogy. Ekkor az elem kimerül. Még mielőtt megkérdeznéd, ez a folyamat egyirányú, tehát az elemeket nem lehet tölteni! (Legfeljebb regenerálni, de az teljesen más!):zavart2: Az akkumulátoroknál is hasonló a folyamat, de ott a kémiai reakciót meglehet fordítani, tehát lehet őket tölteni. Mostmár csak a „Tüzelőanag-cella” kitárgyalása maradt hátra… :love11: A (#15238) dZsordeN-re válaszolva: Lehet, hogy ezzel a kapcsolással többre mennél!
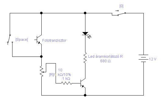
Ha jólsejtem akkor NYÁK-rajzot is mellékeltek a cikkben!
Szerintem a NYÁK-rajzot, az ELVI-rajzot és a TRIAC adatlapját hasonlítsd össze! Ha leközölték, akkor biztosan működnie kell. :nemtudom: El lett rontva a fájlnév!!! Nem PNP. Hanem NPN !!! :yes: Pedig roppant egyszerű megjegyezni. :yes:
Köszönöm!
(még annyit, hogy amit leírtál azt értem (elem), csak azt nem, hogy egy könyvben olvastam, hogy ami pozitív (ált. réz) elektródra áramlott elektron, azt az odaúszó cink felveszi, és azon gondolkoztam, hogy ezek aztán "visszaviszik" a cinknek az elektronokat??? Tom, hogy ez így hülyeség, csak valamit félreértettem: szóval az elektrolitban (kénsav) is folyik áram, csak épp nem elektronok - ugye? (meg ezek ugyanarra, mint a külső vezetőben az elektronok)) A kapcsolást meg őszintén megmondom, hogy nem tom igazán, hogy az enyém működne-e, de szerintem ez hasonlít arra, és nem tom, h az enyémmel mi a baj... Ha tudsz ebben segíteni, azt megköszönöm, és bocsi, hogy akadékoskodom...:vigyor3:
Azt a space-t nem értem igazándiból (a többi szerintem egyezik az enyémmel - elég beképzelten hangzik, bocsi
-, csak a 2 plusz ellenállás nem)
[kicsit off]Elkezdtem egy oldalt (még ábrák hiányában van), amivel kapcsolásokat lehet "rajzolni"... Nézzétek meg minél többen: KapcsolásSzerkesztő1.0[/kicsit off]
poénos.
Nolám! Mik (illetve kik) lappangnak itt a sötétben! Jó lesz Dzsorden!
(bár némi intonációs hibát azért még hallok...)
Kimondottan ügyes!
Finomítgasd még kicsit, aztán szuper lesz! Azt az állnadó visszajelentgetést viszont sztem is vedd ki, csak zavaró! Már csak annyit kell hozzátenni, hogy a végén képként, vagy vmi használható formában ki lehessen menteni (esetleg nyomtatni?). Ja, és a beírt szöveg nem látszott, nem tudom miért! De az indulás, az elgondolás kimondottan jó, dicséretes!!!!
A visszajelzést majd kiveszem; a szöveg meg csak akkor látszik, ha a link (számok) fölött tartod az egeret (amúgy a túl hosszú szöveg nagyítaná a cellát (persze a szöveget lehetne korlátozni, csak az olyan snassz))...
A kimentésen én is gondolkoztam (na lám...?!), de még nincs ötletem...
Itt (amire válaszolok) írtam egy boltról... Csak elfelejtettem, hogy ez egy nem csak budapesti oldal - szóval az a bolt XXII. kerületben van, Budapesten (Háros és József Attila között (Nagytétényi út)!
Egy régi kapcsolásban találtam egy tranyót, ASZ 16. Ilyet nem lehet beszerezni. Hangfrekvenciához kellene, tudnátok valamit mondani helyette? Mert a tranyókat annyira nem szeretem...
Az oldal kicsit fejletteb, de az ábrarajzolásokban elfáradok, mondjuk 2.-os korom óta először ismét elkaptam vmi szkakit, úgyhogy no mussz suliba menni, tehát itthon; bár ez a régi gép ilyenkor szinte káros...
Arról a boltról senki se nem tud?
Hali!
Lenne egy kérdés! Hogy hívják azt a dugót és aljzatot ami a képen van? Vagyis a ami a számítógépbe bemegy. Dugó
Hideg készülékcsatlakozó/ Eunorm szabvány.
Helló!
2 Kérdésem lenne! LM3915 kapcsolásban 5kOhm-os poti-t írnak, de ilyen nincs, jó a 4,7kOhm-os is? Topi hangszínszabályzójában 39uf-os kondik szerepelnek, de ilyet sem kapok, azt mivel lehet helyettesíteni? Az 1N914 dióda pótolható valamivel? A potenciometernel, ha a mérete (lábaktávolsága) 10*15mm, az akkor 10mm-es vagy 15mm-esnek nevezendő? Kösz! ---ZoLee---
A nyákomon ilyen égésnyomok, olvadásnyomok vannak...
Túlmeleg lenne a páka, mert másik páka nem csinál ilyet? Ha igen, akkor meg lehet azt oldani, hogy veszek egy konnektort+egy tekerős villanykapcsolt, és abbol egy "szabályzódobozt", vagy ennél azért bonyolultabb az? Köcce!
Túl meleg ám. Milyen, pillanat vagy folyamatos üzemű?
Ha pillanat, akkornem megfelelő keresztmetszetű/hosszú a pákahegyed. A másik esetre meg vannak hőfokszabályzó mesterkedések, de azokat nem ismerem közelebbről.
hi,
ez ha jól számolom, több vt, mt 2 kérdés. hiába, három fajta ember van; aki tud számolni. és aki nem igen, az 5k poti helyettesíthető 4,7k val, ha a szükség úgy hozza (bár létezik ötkásis), a dijoóóda pediglen a www.datasheetarchive.com on nézd meg. én ezt találtam egy adatlapján : 1N4148, 1N914, 1N4448, 1N914B, helyettesítésre.. kondiból meg sztem vegyél vmi közeli értéket. az utsó kérdésed pedig nem teljesen értem. de lehet, h csak én vok
Kondikkal kapcsolatban... :lookaround:
Vagy műszerrel kell megkeresni a megfelelő étréket, de ez macerás dolog, mert sok kondiból kell válogantni és a boltban nemhiszem hogy erre lehetőséglenne. Vagy kialakítható a megfelelő érték a kondik soros - párhuzamos kapcsolásával is...
Folyamatos...
hello!
Azt olvastam, nem tudom hol , hogy a elkészült cuccoknak tápként lehet használni számítógép tápot is.(Ha jol emlékszem pont P2-es, 250 W-os irt) Meg olvastam valahol olyat is , hogy a sz.gép táp 5V-os kimenetét ha nem terheljük akkor 12V-ot nem lehet leszedni. Azt szeretném megkérdezni, hogy akkor ha csinálunk valamit ahoz lehet használni sz gép tápot v valahonnan baromi drágán kell venni labortápot. Ja és a hütőbordáknál mit jelent a pl.: 2K/W ? (Mert ahogy figyelgettem árlistákon, annál drágább minél kisebb benne a szám.) Előre is bocsi, ha a kérdés béna, de ennek még sehol nem tudtam utánajárni. Előre is köszönöm a segítséget! Bubu
Nem...egyáltalán nem rossz a kérdés, sőt! Láttam én itt már sokkal csúnyább kérdéseket is
![]() Én úgy tudom, azt jelenti, hogy ha 1W-nyi hőenergia éri a bordát, akkor az hány K (Kelvin) hőmérsékletváltozást idéz elő a hűtőbordán...de ha nem így van, akkor valaki gyorsan javítson ki, mielőtt még mindenkibe belerögzül ez a hülyeség (ha az).
hu, ez a válasz gyorsan jött!!
köszi szépen!!! És a számítógéptáphoz mi a véleményed? Igaz az , hogy lehet azt is használni? és az 5Vos kimenet? bocs h ilyen bunkó módjára zakalatlak ezzel is, de eredetileg e miatt szerettem volna kérdezni. A legjobbakat!!! Bubu
Ha nincsen másik tápegységed nagyon megfontoltan!!! alkalmazhatsz egyszer kétszer.
DE hosszútávon nemajánlom a PC-tápegységet próbára. (Az öregebb PC-s tápegységeknél tényleg előfordult, hogy az 5V terhelése nélkül nem indult be. Ezeket egy /mű/terheléssel lehetett elindítani. Ez általában egy 6 vagy 12V izzó formájában történik meg. Egyvalamit ezek a tápegységek nagyon nemszeretnek, mégpedig a villamos ÍVET tartalmazó zárlatot!!! Nem egy tápegységet ért el így a végzet.) Mindemképpen egy biztonsági transzformátorral elkészített "labor"tápegységet célszerű alkalmazni. Kezdetnek nem kell olyan a mit 0 - 100Volt-ig lehet szabályozni, mert amatőr (Jó értelemben) feladatokra a 2.5 - 15Volt-ig terjedő tartomány is bőven megfelel és ez a megfizethető kategóriába, tartozik...
hello!
Köszi szépen a segytséget! Értem amit mondasz ,találtam is egy kapcsolást itt, a zölddel kijelöltnél található, de ehez is lenne kérdésem. Mégpedig az , hogy erre a bemenetnél a 230 V-ot kell tákötni vagy kell elé vanami? Ha majd később csinálok tegyük fel egy tda2030-as erősítőt akkor ahoz fel tudnám használni tápnak? A segítséget előre is köszönöm. A legjobbakat mindenkinek!!! hali!
Valami ilyesmi, de pontosabban ez a hőellenállása. Jele: Rth. Hűtőbordák méretezéséhez kell, sok egyébb más adat mellett.
az szabályozható tápegység!
kell hozzá trafó: 230 / 24v 3A -es ez labortáp erről kell kiprobálni amit csinálsz nem a cucc melé építeni. "Ha majd később csinálok tegyük fel egy tda2030-as erősítőt akkor ahoz fel tudnám használni tápnak?" még ki próbálod addig igen.. üdv |
Bejelentkezés
Hirdetés |





El lett rontva a fájlnév!!!
hiába, három fajta ember van; aki tud számolni. és aki nem



