Fórum témák
» Több friss téma |
- Ez a felület kizárólag, az elektronikában kezdők kérdéseinek van fenntartva és nem elfelejtve, hogy hobbielektronika a fórumunk!
- Ami tehát azt jelenti, hogy a nagymama bevásárlását nem itt beszéljük meg, ill. ez nem üzenőfal! - Kerülendő az olyan kérdés, amit egy másik meglévő (több mint 17000 van), témában kellene kitárgyalni! - És végül büntetés terhe mellett kerülendő az MSN és egyéb szleng, a magyar helyesírás mellőzése, beleértve a mondateleji nagybetűket is!
Hali!
Erre a kérdésemre még nem kaptam válszt... ![]() A potenciometernel, ha a mérete (lábak távolsága) 10*15mm, az akkor 10mm-es vagy 15mm-esnek nevezendő?
Transzformátorral kell a 230V AC-t átalakítanod, mégpedig 30V AC-ra. Ez 42V DC-t lenne tisztán, de a diódák nyitófeszültségét még ki kell vonni belőle. Így KB 41Volt lesz a C1-en az üresjárati fesz. Mivel a C1 50Voltos ez megfelelő lesz úgy a kondinak, mint a szabályzónak. A teljesítményét a kapcsoláshoz kell igazítani.
50Volt fölé nem célszerű menni. Mert: 1; A C1 kondi tönkremehet a tűréshatár fölötti fesztől! 2; A tranyóknak még ezt a plusz 20Voltot is el kell fűteni, pedig van elég dolguk így is, amikor az 1-2Voltot kell előállítaniuk. A TDA2030-as sokkal egyszerűbb tápegséggel is megelégszik, nem kell neki enyire komoly szabályzás. Idézet: „Ha jobban belegondolok még feszültségstabilizálásra sincsen szükség egy jólmegválasztott trafó és pufferkondi esetén...”
A 24V AC, annál az áramkörnél valóban sokkal kedvezőbb!:yes:
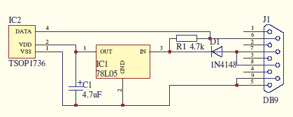
Én szeretnék építeni egy áramkört amibe van egy TSOP1736-os infra vevő de a kapcsolási rajzban és az adatlapján elég más dolgok vannak.Tehát a kapcsolási rajzban van egy DATA(4); VDD(2); VSS(1); Zárójelbe a láb száma. Namármost az adatlapon pedig 1-3-ig sorszámozza a lábakat. ÉS van Egy GND(1); Vs(2) és egy OUT(3). Itt akkor ez úgy van hogy, DATA=OUT; Vs=VDD; és GND=VSS?
Azért van 4-ig számozva a rajzon, mert ha a valóságban ránézel a tokozásra, akkor látod, hogy olyan, mintha kimaradna egy láb a közepénél. Nem véletlen van így, hanem direkt, hogy ne lehessen fordítva beépíteni egy előre tervezett helyre
![]() Tehát a következőképp kell bekötni: DATA=OUT VDD=pozitív tápfesz, vagy adatlap szerint Vs VSS=GND
hi!
Köszi a választ, kezdem érteni mire gondolsz. és egy ilyen trafó "vie viel es das kostet" (mennyibe kerül)? Mert sok pénzem az sajnos még sose volt. mégegyszer köszönöm mindenkinek a segítséget! üdv.: bubu
Megtalálltam azt az oldalt ahol a sz gép tápját használja ezt a fajta megoldást kérdeztem: http://fazksg.ingyenweb.hu/
A szabályozható táphoz való 230/24 V os trafó amúgy kb mennyibe lenne, saccra? köszi előre is mindent! üdv
Édemes körülnézni a neten, vagy a környékbeli boltokban. Mint 24V BIZTONSÁGI TRANZFORMÁTOR-t keresb, de ezeknek elég barátságtalan az áruk.
De itt is árulnak toroid trafót (igaz csak rendelésre). Megnézheted EZT IS. Vagy EZT az oldalt. Szerintem ezeken a helyeken fogsz találni (megfizethető áron) olyat amilyen neked kell.
A
Idézet: az labortápegység.„labortápegység” A Idézet: az + PC-be való!„PC-s tápegység” Nekeverjük össze a kettőt...
vki tudna segíteni megépítettem azt a vevőegységet én nem akar működni sehogy nem akar jelet venni van vmilyen beállításai??
helló!
Nagyon köszönöm a segítséget, amiket muttál helyeken tényleg nem rossszak az árak annyira. Még meggondolom. Mégegyszer köszi a segítséget! helló
hello!
Az árak aránylag jók , sőt barátságosak. 4800 HUF-ba kerül egy 230/2×24V, 150 W-os és egy 230/24 V, 120W -os szerintetek melyik éri meg jobban? itt találtam őket. üdv
hi
nekem van 1 TSOP1138-asom Ezzel lehet valamit kezdeni???
Ezt inkább itt " infra egység " kellene kitárgyalni /ha már meg lett nyitva/.
Te több fórumtéma is foglalkozik infrás dolgokkal! Keresés fülbe IR; infra. Vagy egy pár példa: TV-kártya távirányítója egyéb célokra; Infra távirányítás; Infraport soros porton. De, egy egyszerű kis robor is ezt vagy ehhez hasonló érzékelőt használ a tájékozódásra.
hi!
Köszönöm a segítséget neked én JANI - nak is! Bocs ha értetlenkedtem, de potyára nem szeretnék vásárolni. Mégegyszer negyon köszönöm a segítséget! hali
Danke sőn, bocs hogy csak most jöttem fel; ő az!
Köszi!
Sziasztok!
Az lenne a kérdésem hogy valaki tudja e az XLR csatlakozó specifikációját. Gondolok itt arra hogy mekkora pl a sávszéle, illetve mennyi áramot bírnak. Mert azt tudom hogy annak idején amikor kifejlesztették tápkábelhez szánták és utánna bevált a mikrofon csatlakozónak is. Én áramot szeretnék vezetni rajta. Annak örölnék igazán ha bírná a 3A-ert. ( Vagy ez sok?) Isa
Hali,
Azta... És ezt egy pólusára kel érteni?? Ugyértem a három plusú 3x16A-ert bír? Nem soka az egy kicsit? Köszi szépen. Isa
Folyamatos terhelhetősége: 16 A
max. üzemi feszültsége: 50 V itt megtalálod az adatlapját az XLR-nek +a tőbbi csatlakozonak is XLR
Nagyon szépen köszönöm. Ez maga a tökély!
( Csak nemkem nem Neurik van , de biztos bőven elég lesz)Na akkor mégegy kérdést, Ha a tápnak a földpontját az erőssítő dobozára csavarozom( egy kis fém távtartóra), és onnan viszem csillagpontszerüen. akkor az probléma lehet??? Ugyértem, az végülis nem ráz igaz? Vagy mégis? igyvalahogy:
Hali
Na a kérdésemre senki nem tudja a választ? Akkor itt egy másik: Ha nincs áramkorlátos (vagy hogyan hívják) tápom akkor elég egy-egy 230V/40W-os izzót sorbakötnöm a tápvezetékkel? (amugy ez sürgős lenne mert ki szeretném próbálni az erőssítőt) Kép:
Hi!
Én is ilyen erősítős témában szeretném kérni a segítségeteket. Az én gondom az, hogy az erősítő IC-t egy pici ventillátorral szeretném hűteni, de az erősítő benne lenne a hangszóró ládájában. Ezt meg lehet valósítani vagy inkább rakjak rá egy nagy hűtőbordát? Üdv: stefi
milyen ic ?
borda minden hogyan kell rá, venti kevés! az ic hamar bemelegszik, hőmegfut és kikapcsol.. magyarán 1-2 percig müxene aztán kikapcsolna, mert tüzforró lenne.. |
Bejelentkezés
Hirdetés |







( Csak nemkem nem Neurik van
, de biztos bőven elég lesz)







