Fórum témák
» Több friss téma |
- Ez a felület kizárólag, az elektronikában kezdők kérdéseinek van fenntartva és nem elfelejtve, hogy hobbielektronika a fórumunk!
- Ami tehát azt jelenti, hogy a nagymama bevásárlását nem itt beszéljük meg, ill. ez nem üzenőfal! - Kerülendő az olyan kérdés, amit egy másik meglévő (több mint 17000 van), témában kellene kitárgyalni! - És végül büntetés terhe mellett kerülendő az MSN és egyéb szleng, a magyar helyesírás mellőzése, beleértve a mondateleji nagybetűket is! Idézet: „1: +5V-nál is tökéletesen le fog zárni a bipoláris tranzisztor.” [OFF]Vagyis: ... ki fog nyitni ...
Köszi drusza
, de azért gondolom a 160V-os kondik erősek vagy mégsem?
kösz, de valami komolyabbra gondoltam
amibe picit több LED van (ekészült a 384 LEd-es mátrix, tehát nehogy már egy villogóval kezdjem )
lehet válogatni...
Köszi!
A bekötés megvan, a ~230V egyből a kapcsolóra megy, utána a szabályzóra egy nulla és fázis, innen egy fázis távozik szabályozva a tekercshez. Nem voltam benne teljesen biztos, hogy 100% menni fog-e így azért kérdeztem meg. Köszönöm mégegyszer!
Hali!
Én most kezdek bele egy 32x64xrg mátrix kijelző (2048piros+2048zöld képpont)gyártássorozatba. Egyetlen PIC képes lesz vezérelni őket, a kijelzők pedig sorba köthetők. A kijelzők bicolor 8x8-as mátrixok, 3mm-es LED pontokkal (olcsóbban jönnek ki ezek a modulok, mintha ledeket vennék, 10db 9$), a méreteik 32mmx32mm.
A 384 LED-es mátrix már ténylen nem piskóta.
A Cikkek és Kapcsolások között nézz szét! Hátha találsz kedvedre való rajzot. Lehet, hogy ( )... de volt, hogy pihenésképpen csupán csak szórakozásból összedobtam a linkemben szereplő áramkört. Bővebben: Link1. Bővebben: Link2.
Hello!
Közelítetek a jó megoldások felé. (Persze a legjobb megoldás, az"igazi" egy gyári Fet meghajtó lenne. üdv! proli007
Ma megpróbáltam bekötni az eredeti terv alapján. Tapasztalatom: a kondi megléte vagy hiánya szerintem semmit nem befolyásol a hangszínben, mindkétféleképpen rendben vannak a mély- és magashangok. Viszont nagyon gyenge a jel: ha bekötöm az erősítőbe, sokkal jobban fel kell hangosítani, mint a többi műsorforrásnál, és ekkor már enyhe búgás is hallható. Ha meg felvételre kapcsolom az erősítőhöz kötött magnót, még max. szintszabályzó állásban is csak -8 dB-t mutat a kijelző.
Üdv!
Szükségem lenne egy 3,3V-os fesz. stabilizátorra, de sürgős lenne, szóval lehet, hogy hülyeséget fogok mondani, de mintha emlékeznék olyanra, hogy egy 5V-os fesz. stabilizátorból és egy 3,3V-os Zener diódából lehet csinálni. Emlékeim szerint a diódát a stabilizátor GND lábára kell sorosan kötni és akkor 3,3V lesz a stab. kimenetén. Jól emlékszem, hogy ez így működik, vagy hülye vagyok?
Üdv!
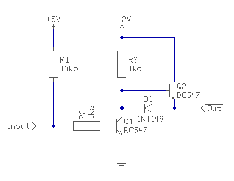
Valaki megépítette már ezt (melléklet) a kapcsolást amit itt találtam az oldalon.Milyen tapasztalataitok vannak róla? És még az érdekelne mi az a bekeretezett dolog ott baloldalon. Válaszokat előre is köszönöm!
Köszi a választ! Most akkor ez egy időzítős órás stopper? A stopperen nem kell órát percet állítani vagy én tudom rosszul?
Üdv! Feszültséget, hogy lehet megszorozni analóg vagy digitális módszerrel?
Például: 1V*1.2=1.2V, vagy 1V*0.8=0.8V
Mindkettővel.
Analóg: * A potméter egy mechanikusan programozható analóg szorzó. A szorzótényező [0,1] intervallumban van. Ha 1-nél nagyobb szorzás kell, akkor elé vagy mögé kell tenni egy erősítőt. Ha például az ( műveleti ) erősítő A=10-szeresen erősít, akkor [0,10] tartományban működik. * Integrált áramkörként kapható analóg szorzó. Van egynegyedes, kétnegyedes, négynegyedes, azaz a negatív tartományt is kezeli. Szorzó áramkör Digitális: Két analóg-digitális átalakító után egy digitális szorzó ( célszerűen processzor ), majd egy digitális-analóg átalakító az eredménynek. Megjegyzem, hangfrekvenciás sávban lévő jelek szorzására kiváló egy legalább stereo bemenetű legalább mono kimenetű hangkártya és egy pici program a számítógépben.
Köszi!
Egyenlőre analóg áramkőrt szeretnék építeni, mert az hamar megvan számomra. Digitális áramkörhöz meg nem találok megfelelő leírást. Szívesen megtanulnám, könnyebb lenne az életem .Köszönöm, átolvasom a másik forum-ot amit belinkeltél, biztos lesz még kérdésem
Hali
Tudnátok-e segíteni? Létezik-e olyan kapcsolás amivel meg lehet oldani a következő problémát: 0-2,02V változó egyenfeszt kéne 0,2V-al megnövelni. De ha a bemenet 0 akkor a kimenet is 0. Szerintetek létezik erre megoldás? Előre is köszi
Kulcsszavak: nem invertáló műveleti erősítő, kettős tápfeszültségről, 1,099009901-szeres ( (2,02+0,2)/2,02 ) erősítéssel.
Hello!
Én nem lepődtem meg nagyon, mert az utolsó mondatom "Csak legyen a potin akkora jelszint, ami meghajtja az Aux bemenetet. " ez volt. Ezt csak úgy tudod elhárítani, ha egy kis erősítő fokozatot építesz a rádiódba. Gondolom kb. 10-szeres elegendő. Ha ezt megtudod oldani, akkor elsőként a tápfeszültséget kell kideríteni milyen és mekkora van Ha nem, akkor ugrott a mutatvány. (JA, használd a Válsz gombot a fejléc sorban!) üdv! proli007.
Cs!
Lenne egy kérdésem mellékeltem egy képet és be karikáztam rajta két alkatrészt pirossal, LEGYETEK SZÍVESEK modjátok meg hogy mi a nevük. Az általad alkalmazott stílus itt nem "menő", pontosabban "vivő", mégpedig innen el! Lásd: Fórum Szabályzat XX. pont. Frankye
Felső az fotoellenállás, az alsó egy led.
Szép estét mindenkinek!
Van egy nagy EI- magos trafóm. Csak nem tudom pontosan hogy hány W-os. Azt tudom hogy 220-230V a primerje, a primer ellenállása kb 1-1,2 Ohm. Nem ismer valaki valami képletet arra hogy hogyan számítható ki a teljesítménye? Előre is köszönöm! Üdv!
Hello!
Azt hogy mekkora teljesitményt képes átvinnia trafó az a vasmag keresztmetszetétöl függ. Én ezt a képletet használom: A=1,2*gyökP A- avasmag keresztemetszete négyzetcentiméterben megadva. P-az átvihetö teljesitmény. Ez a halózati 50 Hz-es ferkvenciánál használatos képlet.
helló.
Ha jól emlékszem cm2 X 7w üdv.
köszi a kulcsszavakat, nagyon amatőr vagyok, honnan tudhatnék meg többet, pontosabbat? Pl az érdekelne, hogy tudom kiválasztani és honnan milyen műveleti erősítőre v an szükségem, ezeknek az erősítési értéke állandó, vagy tudom állítani pl ellenállással.... Mekkora tápra van ezeknek szüksége, mert nekem 5V táp áll rendelkezésre. Köszi
Köszönöm!
A vasmag 55mm X 75mm elég nagy.. Honlap kiszámolom ezt, ma már fáradt vagyok... De köszönöm a választ! Üdv!
Mennyi?
Húú az anyját Köszönöm szépen! Üdv! |
Bejelentkezés
Hirdetés |




, de azért gondolom a 160V-os kondik erősek vagy mégsem?
amibe picit több LED van
(ekészült a 384 LEd-es mátrix, tehát nehogy már egy villogóval kezdjem



?
(









