Fórum témák
» Több friss téma |
- Ez a felület kizárólag, az elektronikában kezdők kérdéseinek van fenntartva és nem elfelejtve, hogy hobbielektronika a fórumunk!
- Ami tehát azt jelenti, hogy a nagymama bevásárlását nem itt beszéljük meg, ill. ez nem üzenőfal! - Kerülendő az olyan kérdés, amit egy másik meglévő (több mint 17000 van), témában kellene kitárgyalni! - És végül büntetés terhe mellett kerülendő az MSN és egyéb szleng, a magyar helyesírás mellőzése, beleértve a mondateleji nagybetűket is!
Hello
Lenne egy problémám. Nagyon szeretek szétszegni minden félét és találtam bennük ilyen kijelzőket. A képet amit csatoltam jól látható. Mikrohullámsütőbe volt a nagy, a többi nem tudom. Az lenne a kérdésem hogy hogy lehet ezeket megszerelni hogy menyének pl.: óra . Mert ha táppal adok nekik 3V akkor világítanak. De csak az amihez hozzáérintem. Előre is köszönöm. Azért van a hozzászólás módosítása gomb, hogy használd! Frankye
Hello
Lenne egy problémám. Nagyon szeretek szétszedni minden félét és találtam bennük ilyen kijelzőket. A képet, amit csatoltam jól látható. Mikrohullámsütőbe volt a nagy a többi nem tudom. Az lenne a kérdésem, hogy lehet ezeket megszerelni, hogy menyének pl.: óra. Mert ha táppal adok nekik 3V akkor világítanak. De csak az, amihez hozzáérintem. Előre is köszönöm.
Frankye-nek teljes mértékben igaza van, nem olvastad el figyelmesen, vagy nem értetted meg kellően a Fórum szabályzatát, ez az alapja annak, hogy mi segíteni tudjunk, legalább ennyivel tiszteld meg a segitségnyújtók munkáját!
A bal oldali felső képen 2 LCD kijelző van (velük nem érdemes foglalkozni egyediségük miatt), a LED kijelzővel viszont még érdemes. A lábkiosztását neked kell kiméregetni. A teszt feszültség és áramerősség egy normál LED nyitófeszültségével és 15-20mA árammal kell egyenlőnek lennie. A "képpontok" úgynevezett mátrixba vannak rendezve és kötve, azaz sorok és oszlopok vannak, habár a kijelzőn ezek szanaszét vannak is. A meghajtásra pedig majd csütörtökön még visszatérünk, addig is jó szabályzat olvasgatást és kijelző tesztelést!
Sziasztok!
Van két Sony xs6938 MK2-es 3 utas hangszóróm. Csinálni szeretnék belőle gitárhoz hangfalat, TDA 2030-as végfokkal. Szerintetek jó lesz?Nem igazán gitározáshoz használatos hangszórók.
Hello,
köszi a választ. Csak bonyolódik a helyzet ezáltal. 1. azt írod, trafóval leválasztanád. Eddig ok, de a sima trafók 230V-osak. ha ráeresztek 600V-ot, azt kibírja egy nyákra szerelhető? Nem ismerem ezeket, hogy milyen szigetelésük van. 2. valószínűleg féltápfeszes módban fogom megépíteni. Ekkor a rajzokon van egyrész common, másrészt föld. Ez mit is jelent? A féltápot húzzam le földre, és erre a földre mehet minden egyéb is (trafó, műv. erősítő, osztó)? 24V-ot akarok használni, féltápos üzemben ez OK? (AD736, +/- 16,5V a táp) 3. a bemenő jel erősítésére egy invertálót írsz. Az antiparallel diódás részt nem értem. 2 diódát kötök a bemenetre, föld felé szemben bekötve? 4. az AD736-ról így közvetlenül el lehet hajtani a PLC analóg kártyát, és mellette még egy DVM-et is? előre is köszi! rognork
Bocsánat módosíthattam volna,de lekéstem,csakhogy ne kelljen keresgélnetek a hansgszórók 4Ohmosak és 40W osak, maxinput:160W, mégegyszer elnézést
Sziasztok!
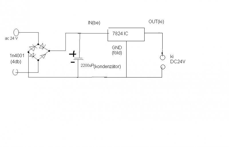
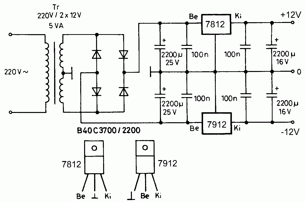
Abban szeretnék segítséget kérni, hogy építek egy subwoofer szűrőt, és +-12V kell neki (kb2W)trafó, és hogyha most veszek egy 2x9V váltóáramú trafót, és azt egyenirányítom pufferelem, akkor +-12V lesz? Vagy esetleg 7812, 7912 Ic-vel hogy lehetne stabilizálni? Köszi előre is!
Szia!
Valahogy így csinálnám.
Sziasztok! Adott egy potméter:lineáris 150 Ohm-os.
Azt szeretném hogy a poti állásától függően led csíkkal szemléltetni az állását. Tehát 0 Ohmon egy led világítana és szépen ahogy feltolom,egyre több. Próbálkoztam hogy NE555höz bekötöm az R2 helyére,találtam olyat állást amikor kb 6V és 12V van az ic kimenetén egy puffer után csak sajnos ha jól látom akkor nem lineárisan változik a feszültség.(Terv az lett volna hogy ezt a jelet vezetem egy feszültségkijelzőre,mint pl a kapcsolásokban van a pc tuning résznél.) Ti hogyan oldanátok meg egyszerűen? köszi szépen Üdv Kicsa
Komparátorok kellenek, a kimenetekre pedig egy -egy tranzisztor. A komparátorok bemenetét ledenként különböző szintre kell beállitani feszültségosztóval.
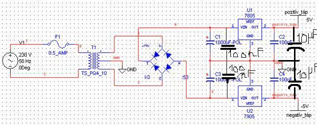
Köszi a válaszotokat, mellékeltem egy rajzot úgy jó? A rajzon 7X05 van persze ez 7X12 lesz, bocsi hogy nem pontos a rajz, de ezt tudtam gyorsan összedobni
.A 2x1000 µF kondi nem sok puffernek? Kösz ielőre is!
Hello!
Van egy 0-100KHz-ig változó 12V-os négyszögjelem, aminek változhat az amplitúdója is és áramkorlátozást szeretnék 1-2 mA-re. Néztem sok áramhatároló kapcsolást, de az a probléma, hogy azok kapcsolgatnak tranzisztorokkal és akkor a bemenő négyszögjel torzul. Ötlet? Köszi
Bocsi a kép már megint lemaradt
És mégegy kérdés, ugye elég 3W-os trafó?
Szia!
Az a bajom hogy nem feszültségváltozást kell kijelezni hanem ellenállás változást. A feszültségre megtalálam a 'Feszültségőr Autóba' kpcsolást...csak sajnos nekem egy db ellenállásom van. Be kell köni feszültségosztónak? Üdv Kicsa
Szerintem a potin kell lenni feszültségnek,hiszen az ellenállásváltozás feszültségváltozással jár.....
Ha viszont teljesen független más áramkörről, akkor egyszerűen adsz neki feszültséget a két végpontjára és a csúszka állásától függően kapod a kimeneti feszt, amit aztán kedved szerint feldolgozhatsz. Vagy nemértek valamit?
Szia! De Érted...jó az...csak sajnos a poti függetlenül 'mér' és a végkifejlet az ellenállása. A csúszkához nem férek hozzá,és csak két kivezetése van sajnos. Tehát össze van kötve az egyik szélsővel és az van kihozva.
Egyébként ez egy üzemanyag szint jelző lenne ledsorral. Üdv Kicsa
Akkor is van rajta feszültségváltozás. A "függetlenül" mér az azt jelenti, hogy egyik kivezetés sem a testen van? Milyen műszert hajt meg?
Hát ha jól látom akkor egy kéttekercses különbségmérő műszerbe megy. 3 kábel csatlakozik a műszerre...és ha minden igaz akkor a műszer 2 tekercsből áll,talán sobakötve. Megy rá tápfeszültség illetve az ellenállás. Sajnos ennél többet így nem tudok mondani mert nem ismerem jobban.
Ennyiből már érted hogy milyen műszer lehet?
Igen,de viszont akkor mi a problémád? Ha nem tudsz az ellenálláson mérni, akkor mérj a műszer azon tekercsén ahová az ellenállás megy. Valamelyik vége biztosan testelve van.
A problémám annyi hogy a műszer ki lesz véve a helyéről. Tehát teljesen digitális lesz,ergo csak a 2 db kábel marad amin az üzemanyag szinttől függően 0-150 Ohm mérhető. És erre kellene valamit kitalálnom. +12V és Test van az akksiról...Csak nemtudom hogy megkora árammal lehet terhelni az ellenállást. Mert gondoltam rá hogy fogni mégegy ellenállást és feszültségosztónak bekötni. Csak nemtudom hogy mit bír,viszont elvileg most is így van használva.?
Üdv Kicsa
Az LM3914-es IC-vel meg tudod oldani. 10 LED-et hajt meg közvetlenül, a bemenetére adott feszültségtől függően egyre több LED világít (vagy mindig egy másik).
A potenciométert kösd be egy ellenállással feszültségosztónak (áramgenerátorral elegánsabb lenne), a kapott feszültséget pedig vezesd rá az LM3914-el megvalósított kapcsolásra. Itt van az adatlapja, sokféle módon lehet használni. Lehet úgy is, hogy nem 0V-tól indul a kijelzés. Csináltam olyat, hogy a LED-ek 10-15V-ig jeleztek, az első akkor gyulladt ki, mikor 10V került a bemenetre, 15V-nál meg az összes világított.
Szia!
Köszönöm szépen az ötletet,viszont akkor már megpróbálom először ezt átalakítani : Kapcsolás Ez az oldalon található nagy kivezérlésjelző kapcsolás...ha jól sejtem akkor ha az erősítő és egyenirányító részt 'lealasztom' róla,akkor a BC549C bázisára adott feszültségjel szépen ahogy nő,egyre több led gyullad ki. Ezt szeretném egyébként EWB-nen szimulálni csak nem jön össze. De ez másik topic... Egyébként itt a méretezéssel vagyok egyenlőre gondban mert ekkora értékhez nem találok egyenlőre megfelelő 'párt'. (valószínűleg egy olyan osztásarány lesz megfelelő ami 0-6 V körüli értéket képes előállítani és akkor egy feszültségkétszerezőt kötök még rá. De kísérletezés folyamatban... ![]() Köszi szépen Üdv Kicsa
Hello!
1. Az igaz, hogy a mai napig nem tudom, hogy most a nullához képest (földhöz) van 600V amit mérni akarsz, vagy a szigetelésnek kell 600V-nak lenni. Ha az első, akkor sajnos ezek a nyáktrafók nem használhatók. De minden esetre nem célszerű közvetlenül a feszültséget a panelra vinni, ahol kisfeszültségű cuccok vannak. Ezért javasoltam a feszültségváltót. Az iparban használnak ilyeneket. Igaz, ezek kimenet általánosan elfogadott 100V. (Legalább is én ilyent láttam, de nem vagyok villanyász) Ha a mért feszültség teljesítménye megengedi akkor lehet külső osztót is használni, ami kisebb szintre osztja a 600V-ot, és ezt továbbosztod, azaz feldolgozod. 2. A Common és a GND csak a DVM-es rajzon lehet. A féltáp, az pld. GND és +24V-ot jelent. Ha Te +-16,5V-ról beszélsz, az kettős tápfeszültséget jelent. Ha az IC féltápon megy, akkor tulajdonképpen a minusz tápja van a GND-re kötve, így az eredetileg GND-re kötött 10. láb feszültségét feszültségosztó használatával állítod be. Mert ez szolgálja a belső fokozatok munkaponti feszültségét. De ha invertáló bemenő fokozatot akarsz használni, akkor célszerűbb a kettős tápfeszültség, a védelem miatt is. (Azt nem írtam, hogy féltápos üzem mellett, az RMS képzés, csak váltófeszültségű lehet a kondi miatt. Tehát AC+DC nem, ha ez számít. Azaz a jelnek nem lehet a váltón kívül egyenáram tartama is. Tehát pld. vezérelt egyenirányítók nem figyelhetők ezzel a módszerrel.) 3. Pontosan és párhuzamosan. Amíg a műveleti erősítő munkapontja fenn áll, az invertáló bemeneten un. "virtuális földpont" van, azaz nincs potenciál a GND-hez képest, így a dióda nem nyit ki. Ha viszont valami elszabadul, akkor ott 600mV-nál nagyobb feszültség nem lesz. 4. Az adatlap szerint meg lehet hajtani, mert a minimális terhelő ellenállása, 1kohm. De a DVM-nek a Common pontjának(In-), a GND-n kell lenni. Azaz ha 7106 van benne, akkor földfüggetlenek kell lenni a DVM tápjának, hogy a DVM Common és a GND közösíthető legyen. Vagy 7107-et kell használni, de annak +-5V kell. Van még egy lehetőség, előtét fokozatot kell alkalmazni, de ez csökkenti a pontosságot. (De minek a PLC-hez plusz DVM?...) üdv! proli007
Hello,
belenéztem a trafóba, sajnos nincs lehúzva a szekunder földre. Új megoldást kell keresni. Amúgy azért kell 10VDC analóg + DVM, mert a feszültséget egy toroiddal állítjuk be, és ezt látni kell, viszont az értéket meg PLC figyelné, hogy rossz beállítás esetén ne indulhasson el a folyamat. Úgy van összerakva a cucc, hogy egy toroidra bemegy a 400V, ami tovább megy a 600V-os trafóra. Mivel nincs összeföldelve, nem nagyon látom, hogy merre tovább. köszi az infókat! rognork
Hello!
Én még mindig maradnék a trafó mellett. 600V-ra még nem ördöngösség trafót készíte(t)ni. Osztott cséve, földelt vasmag, soronkénti szigetelés. Semmi esetre nem toroid. üdv! proli007
Hello!
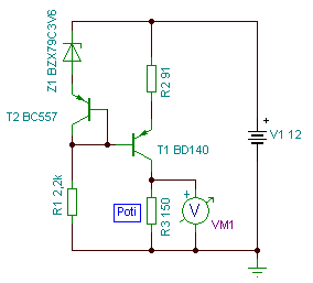
Nem kell feszültség kétszerező (az amúgy is váltóra való), ha mint Kendere írta, egy áramgenerátorral hajtod a potit. Ez egy egszerű LM317L is lehetne egy ellenállással, de mivel tudom, hogy szereted a kihívásokat, így élsz-halsz a tranyókért, építsd meg ezt. (a műszer a kivezérlésjelződ) üdv! proli007
Sziasztok!
Ennek (Bővebben: Link)a pwm jelét hogyan tudnám kijelzőre varázsolni? Van nekem egy régi pc turbogombos kapcsolós led kijelzőm arra megoldható? Illetve hogyan tudom beszerezni ezeket a tranzisztorokat ha HE-Store-ban nincsen? Mivel helyettesítsem ami ott is kapható? Ksözi
Szia!
Értem,azt nem tudtam hogy csak váltónál alkamazható. Köszönöm szépen a kapcsolást,azt hiszem hogy ennél maradok,ennél "szebb-jobb" kapcsolás nincs is! Köszi szépen Üdv Kicsa
Sziasztok.
Adott egy sony hifi. 2x120w-os hangfalakkal. Minap történt az, hogy az egyik hangfalban a magas elszállt, pedig az új volt benne (max 1 éves). A másikban viszont épp maradt. Igaz , majdnem maxon szólt, de a hangszínek bevoltak jól állítva, hogy ne legyen minden nagyon maxon. Ezért szerintetek miért mehetett ki ? Ma szétszedtem a hangszórót, a tekercsen a rézdrót, elvolt feketedve... |
Bejelentkezés
Hirdetés |








.








