Fórum témák
» Több friss téma |
- Ez a felület kizárólag, az elektronikában kezdők kérdéseinek van fenntartva és nem elfelejtve, hogy hobbielektronika a fórumunk!
- Ami tehát azt jelenti, hogy a nagymama bevásárlását nem itt beszéljük meg, ill. ez nem üzenőfal! - Kerülendő az olyan kérdés, amit egy másik meglévő (több mint 17000 van), témában kellene kitárgyalni! - És végül büntetés terhe mellett kerülendő az MSN és egyéb szleng, a magyar helyesírás mellőzése, beleértve a mondateleji nagybetűket is!
Ez jól jött. Amúgy jómultkorában vaktában cseréltem kerámiakondit, kifingott egy, volt mellette a másik 3 IC-nél 3 egyforma, akkor mondom csak jó oda a 4.hez is. És jólett. Arra 104 volt írva. Akkor az most 1 millió pikofarádos volt, vagyis 1 microfarad?(TDA2030)
Csak százezer pikofarád, azaz 100nF, azaz 0,1 mikfofarád. A harmadik szám (4) a nullák számát jelöli. Remélem érthető.
Szia! Nem akarok beleszólni, annak ellenére, hogy végig olvastam a beszélgetéseteket.
Idézet: „Arra 104 volt írva. Akkor az most 1 millió pikofarádos volt, vagyis 1 microfarad?” Látogass el ide, de találsz más hasznos kis progit is. Ha a kondira 104 volt írva, akkor az 100nF-al egyenlő. 1000000000000pF=1000000000nF=1000000uF=1000mF=1F Hm, ez a sok nulla.... Hatványozással lehet egyszerűbb lett volna.
Nagyon hasznos ez a progi, köszönöm. Haladok én az úton, csak lassan.
kadarist
Igen tanulságos volt. monarovauxhal Ne nekem köszönd a progit, szerintem is hasznos. Idézet: Menj a fény felé... HA arra célzol, hogy kezdő vagy...én is. Üdv! „Haladok én az úton, csak lassan.”
Sziasztok lehet hogy egy buta kérdés de lehet hogy mégsem egy forrasztó állomás hoz gyűjtőm most éppen az anyagokat össze.Mennyi jelentősége van hogy mondjuk 220uf 16v-os kondit írnak hozzá vagy bele mindegy én meg 220uf 50v rakok bele.Szóval?
Ha a hőmérséklettűrése és az ESR-je nem rosszabb, akkor nagyobb lesz az üzembiztonsága.
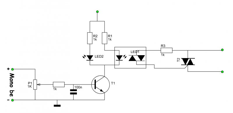
Hello.Ez a kapcsolás így működőképes?Eredetilag egy magas közép mély villogtató volt és 220as izzókat villogtatott.Nekem 12V-os izzókat kell villogtasson és csak a mély ütemre.Ami nem kellett azt kiszedtem belőle.Ha valaki hozzáértő átnézné hogy jó-e azt megköszönném.
A triak tudtommal váltakozóáramra való. Szerintem van ettől jobb kapcsolás is. Ha váltakozó áramról fog menni az izzó akkor mellékelt rajz az jó.
Aha a T1 az kb ?A?
A tranzisztor BC337-es. Vagy bármilyen NPN-es lehet.
Sziasztok!
Szeretnék építeni egy egyszerű távirányítót, mondjuk egy csatornást. Pl hogy távolról lehessen ki/be kapcsolni egy ledet, vagy elindítani egy motort. Hogy lehet ezt kivitelezni a lehető legegyszerűbben], és mik kellenek hozzá? Tud valaki küldeni valami jó linket a témával kapcsolatban? Előre is köszi!
Ezek között sajna nem találtam olyat, amit kerestem. Valami nagyon-nagyon egyszerű rajzot keresek, esetleg leírást, a távirányítás alapjairól.
Udv ! hogyha szamitogepmbol a hang kijovetel STEREO
es en 4 MONO erositot akarok rakotni arra a Stereo kijovetelre , letezik olyan kapcsolas ami nem engedi hogy zavarjak egymast az erositok azert a jelert .... Ha parhuzamosan kotnek ra egy MONO felere 2 erositot ; es a masik Mono felere 2 erositot ?? Mert ahogy gondolom en fog zugni mikor az egesz erosito fog mukodni !!Vagy nem tudom ... gondoltam egy keverore ami nem rontja a jelet hanem felerositi es azutan 4 fele osztja
Ezzel csak az a gond, hogy Infrás. Én valami rádiósra gondoltam, bár nemigen értek a dologhoz.
Akkor talán ez lesz az. Olyan nagyon egyszerűen úgy se tudod meg oldani, hogy "két alkatrészt" összeforrasztod. Még talán az infrás távirányítás egyszerűbb. Bővebben: Link
Üdv. Roli.
Köszi
Szívesen
Üdv.Roli.
Kapcsolások
http://www.hestore.hu/kat_353.html itt van néhány modul, az adatlapok olvasása sokat segít. Meggondolandó egy rádiós kapucsengő átalakítása is. Vezeték nélküli kapucsengő átalakítása --- Vezeték nélküli csengő más célra
Sziasztok.
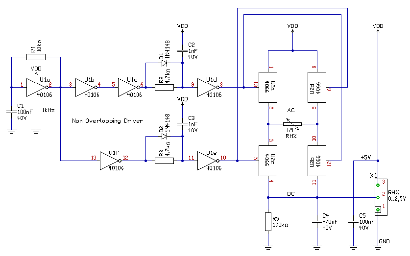
Összeraktam proli007 álltal készitett kapcsolást egy probapanelon. Elsö kérdésem az lenne, hogy kompatibilis a 40106-ossal 74C14?A másik kérdés ha véletlenül a 4066-osnál 12-13 és 5-6-os lábakat rosszul kötöttem be. Ugy mint 13-6-osra és a 5-12-re. Tönkreteheti a 4066-ost vagy a 74C14-ost? Ja és
Rosszul írtam. Nem 74C14-es van hanem az eredeti 40106-os.
Sziasztok! Szeretném megkérdezni hogy vettem egy távirányítót Q-X33E a típusa de nem tudom a tv-t be üzemelni vele . A tv orion és ha segítenétek kódot is szeretnék kérni mert az sincs hozzá! Köszönöm!
RH mérésekor ha jól tudom a hőmérsékletet is figyelembe kell venni. A hőmérséklet növekvésével a levegő párakapacitása nő, így az RH csökken. Vagy rosszul tudom?
Igazad van. De ez a szenzor hőkalibrált. 10-40C°-nál kb ugyan az az ellenállás értéke. Kilehet valahogy mérni azt a 4066-ost. Szkop nélkül?
|
Bejelentkezés
Hirdetés |






es en 4 MONO erositot akarok rakotni arra a Stereo kijovetelre , letezik olyan kapcsolas ami nem engedi hogy zavarjak egymast az erositok azert a jelert ....
!!






