Fórum témák
» Több friss téma |
- Ez a felület kizárólag, az elektronikában kezdők kérdéseinek van fenntartva és nem elfelejtve, hogy hobbielektronika a fórumunk!
- Ami tehát azt jelenti, hogy a nagymama bevásárlását nem itt beszéljük meg, ill. ez nem üzenőfal! - Kerülendő az olyan kérdés, amit egy másik meglévő (több mint 17000 van), témában kellene kitárgyalni! - És végül büntetés terhe mellett kerülendő az MSN és egyéb szleng, a magyar helyesírás mellőzése, beleértve a mondateleji nagybetűket is!
Igen, kell, de csak a kábel egyik végén kell a testvezetékkel egyesíteni az árnyékolást.
Hali. Vettem egy 7812-es IC-tés az adatlapján lévő első kapcsolás szerint megcsináltam az áramkört. 15V ról használom és 12V ot szeretnék de majdnem 14Vot kaptam mi lehet az oka?
Terheld le a kimenetet valamilyen ellenállással, és akkor beáll a feszültség.
Köszönöm a választ. Amúgy ez miért van így?
Valamekkora áramnak kell folynia a belső áteresztő tranzisztoron, hogy egy rendes szabályzás létrejöjjön. A stabkockák (nem mind) egyik jellegzetessége.
Sziasztok, azt szeretném kérdezni, hogyha megépítem az 12V-ról 220V-os 500W átalakítót egy 40Ah kocsi akkumlátorrol egy hétvégi házban egy 200W-os samsung tv meddig menne róla szerintetek? Kocsim nincs, kölcsön kapok egy akkut. Előre is nagyon köszi!
Szerintem max. 2 óra. Mert az aku 12V-os 40Ah, akkor 12V*40Ah=480W/h amit ha elosztunk a TV fogyasztásával 2.4 óra. De gondolom az inverter hatásfoka kissebb mint 100% igy nem lessz csak kb. 2óra.
Köszönöm a gyors és korrekt választ. Valahol sejtettem, h nem fog menni napokig..
Igen, kis 32CM-es. Abban szeretnék segítséget kérni, hogy egy egyszerű kapcsolást kérnék, hogy egy lm337-es ic ,poti, és pár egyéb alkatrész segítségével tudjam szabályozni a feszkót. AKi megdobna egy ilyen kapcsolással, nagyon megköszönném. Azért irtam, hogy egyéb alkatrész, mert nem igazán tudom , hogy mi kell hozzá.
Köszi. A tv képcsöves, hogy lenne 20W-os?
Bocs ezt elfelejtettem említeni
Egy képcsöves 32 centisnek is csak 40W körül van a teljesítményfelvétele. A biztonság kedvért nézd meg, hogy a hátuljára milyen teljesítményadat van írva.
Nekem az 51 cm-es (szintén képcsöves) TV-m is csak 90W-os, szerintem nagyon elnéztél valamit
[OFF]Miért keretezi be pirossal, ha válaszolok?
Nos, megvagyok, de nem volt gépem, így el loptam a képed. A kapcsoló alatt el ell vágni a fóliát, 3 helyen. És a csatlakozónál is 1 helyen. A csati alá megy az ellenállás, és a két végére a kapcsoló két vége amit jelöltem. A kapcsolónál vigyázz az smd ellenállásra! Mindenképp mérd meg, hogy nem maradt e véletlenül összekötve a kapcsolónál valami! Remélem érthető, ha nem kérdezz.
Hello!
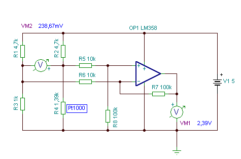
Ám legyen.. De ezzel az egyszerű módszerrel, kb. 0..140°C-ig tudsz mérni, mert az LM358 kimenete nem tud 5V táp mellett, csak kb. 3,4V-ig felmenni. üdv! proli007
Úgy tűnik, mostantól ezt a piros keretet meg kell szokni, ilyen marad mostmár végleg (ha jól tudom).
Sziasztok!
A led előtét ellenállást számoló kis proginál a leden átfolyó áramhoz melyik értéket kell beírni? A led fogyasztását, vagy az áramforráson aperszámát? Konkrét példám: két sorba kötött 100mA fogyasztású ledet hajtanék 700mAh-s akkuról. Akkor most a 100, vagy 700?
100! A 700 az akkumulátor kapacitását mutatja, hiszen "mAh" a mértékegység, nem pedig "mA".
Köszönöm a segítséget mindkettőtöknek (proli007 és kadarist), sokat segítettetek nekem, majd ha elakadok valamiben megint akkor, majd jelentkezek ismét
![]() smrtln
100mA. De ez nem a fogyasztása, hanem az áramfelvétele. A fogyasztása (P) = áramfelvétel (I) * a raja eső feszültséggel (U). P=U*I
sziasztok!
Kerekek egy triac-ot. TLP560J. Ez valami Toschiba gyártmány. Tudna valaki segíteni abban, hogy mivel tudnám helyettesíteni? Egy ventilátor motor fordulatát szabályzó panelen van... Sajnos én nem találok semmi hasonlót (igaz nem is nagyon értek hozzá ) Köszöntem! Bővebben: Link
Hali
MOC3022 kb ezt tudja. Annyi a baja, hogy csak 400 v a max fesz. Ez 230-ra meg jo.TI MOC3020 Udv Vili
Szia.Köszönöm szépen.Mindaddig értem hogy el kell négy helyen vágni."A csati alá megy az ellenállás" gondolom egyik lába az ellenállásnak.Csak nem értem tovább.
Én így értelmeztem de akkor gondolom nem jól értelmeztem .Bővebben: Link Mert ugye így a kapcsolónak semmi értelme. Vagy pedig itt a másik kép esetleg így? Bővebben: Link Az ellenállás mekkora értékű legyen? Vagy azzal lehet kísérletezni majd hogy megfelelő legyen a csöngés? Köszöntem még egyszer előre is.
Mindig tudtam, hogy nem tudok magyarázni
Szóval: amit a csati alatt elvágsz fóliát, azt kötöd át az ellenállással, tulajdonképpen sorba kötöd a hallgatóval, mert az annak a "drótnak" a folytatása. Az értéke amit már próbáltál, és jó volt vele. Megpróbálom lerajzolni. És ezt az ellenállást zárod rövidre a kapcsolóval, aminek a vágásokkal felszabadult az egyik érintkezője, mert csak párhuzamosan volt kötve eredetileg. |
Bejelentkezés
Hirdetés |













