Fórum témák
» Több friss téma |
Fórum » Elektronikai rajzjelek
Keresem a összes elektronikai rajzjeleket
ebben kérem a segitségeteket a rajyjelekről legyen leirás hogy mi mit jelent ha lehet magyarul legyen a leirás és kép . előre is köszönöm nektek !!!!
Ebben szerintem Frankye segítségedre lehet, a honlapján láttam egy gyűjteményt belőlük, de akár a google-n is találhatsz ilyen jellegű lapokat...
mi a Franky honlapja cime add meg léci ha tudod és köszike
![]()
Köszi az ajánlást!
Összeszedtem, amit tudtam a rajzjelekből.:yes:
Most nekem lenne szükségem némi segítségre!
Vettem egy LED-BAR-t, 10-est, de nem tom, melyik az anód, melyik a katód sora, mivel nincs megjelölve, és közösítve sem. Elég pocsék a kép minősége, (telefonos), ezért a szöveg az oldalán: "2005-06 Kingbright DC-10EWA M" Minen segítséget előre is köszönök! ![]()
Egyszerű
![]() Fogsz egy 9V-os telepet, és rákötöd a sor egyik elemét mindkét irányban...ne izgulj, nem fog tőle tönkremenni, persze csak ha nem egy órán keresztül hagyod 9V-on...ha már egy kissé használt telepet kötsz rá, akkor még annyira sem kell izgulnod ![]() Egyébként 2 új ceruzaelemet sorbakötve 3V-ot kapsz. Ezzel is lehet kísérletezni ![]() Egyébként a LED-bar-oknál azonos oldalon vannak az anódok és a katódok, tehát nem cserélődnek az oszlopon belül.
Köszi
! Abban biztos voltam, h azonos oldalon van mindegyiknél a katód és az anód, , ha csak rányomatom a tápfeszt, mindenféle előtét nélkül.![]() Persze, nem órákra, csak épp felvillantami akarom vele! Köszi a segítséget!
Esetleg keress hozzá datasheetet, ha létezik.
Azzal egyszerűbb.Vagy ahogy írták, próbálgasd ki, esetleg egy 1k-s ellenállással sorosan. ![]() Márcsak a diszkrétség kedvéért. ![]() Üdv. u.i.: Valóban tuti az oldlad Frankye Köszi! Még fejlesztetem, ahogy időm engedi!
Elvileg itt az adatlapja... :nezze:
sziasztok!
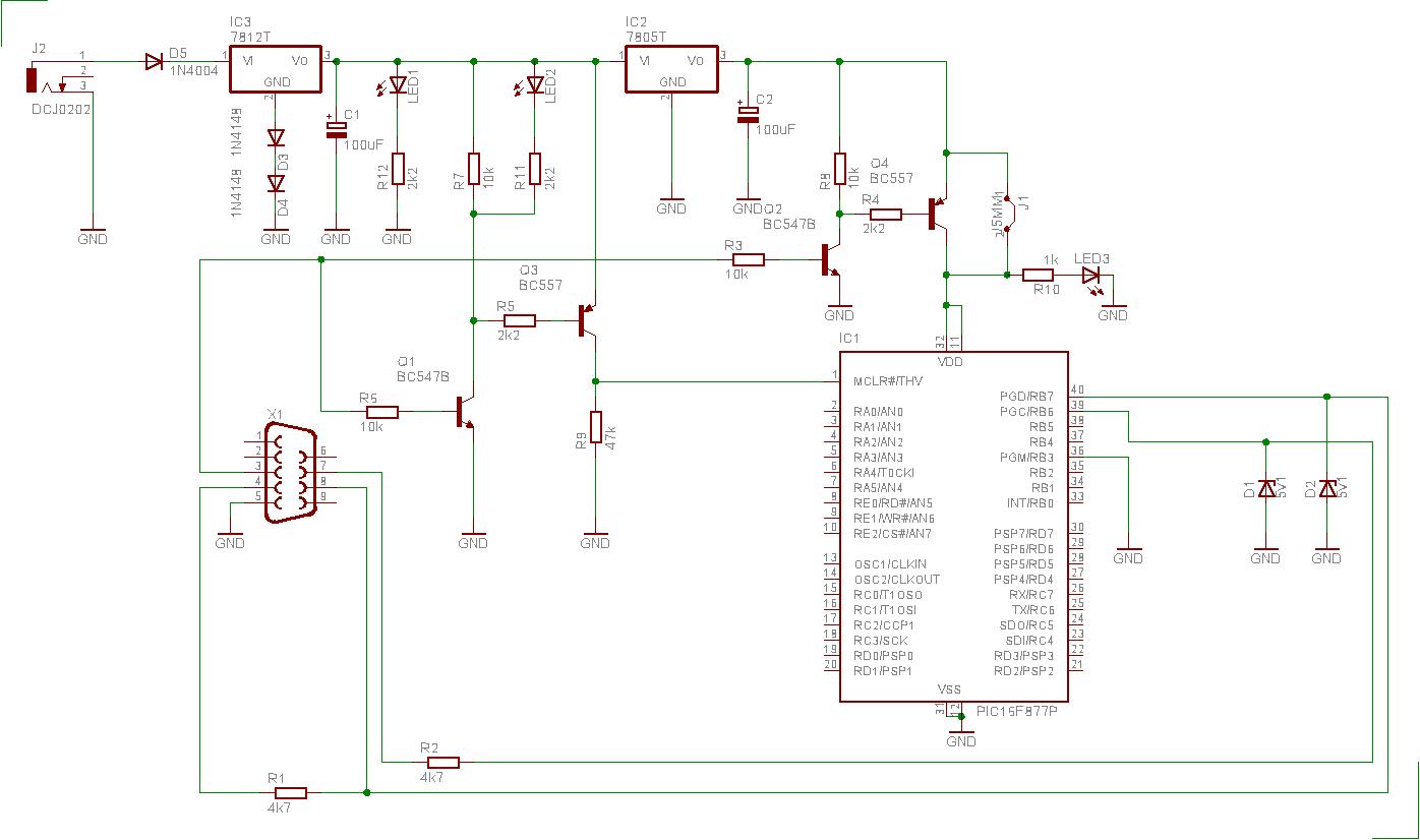
szerintetek most mi van? 2 oldal 2 rajzjel de valameik hidzik... de most akkor melyik láb micsodi? ill az alábbi pic égetőben hogy kell be illeszem a tranyókat? nem akarom probálgtni...
Keresd meg a tranyók adatlapjait, abban le van rajzolva, hogy melyik az emitter, a kollektor meg a bázis. Hiába azonos a tranzisztorok tokozása, a lábkiosztás nem mindig egyezik.
Mi nem stimmel a rajzjelekkel? bekarikázni nem mindig szokták, de egyébként ugyan az. NPN-nél kifele mutat az emitteren a nyíl, PNP-n meg befele.
Szia !
Itt a tranyó bekötése,szerintem nincs olyan sok lába hogy el tudd rontani. Üdv ! Luki
szia az a helyes ameik a www.freeweb.hu-n található
üdv!
Mielőtt elfelejtem: az 547 N, az 557 P tipusú, a lábkiosztás ugyanaz mindkettőnél.
Hi!
Problémamegoldás lépései: 1.) Fogsz egy guglit 2.) Beírod a tranzisztor típusát és a "datasheet" varázsigét 3.) a. Letöltöd az adatlapot 3.) b. Ha nem tudod megnyitni a pdf-et, a gugli "HTML változat" lesz a nyerő 4.) Az adatlapban megtalálod, amit keresel 5.) Ezért kár új topikot nyitni Ja, és nem töltünk fel olyan adatlapot, ami megtalálható az oldal alkatrészkatalógusában (oldal teteje, Katalógus link).
szia az a hiba hogyha jobban megfigyeled az első képet hogy fel van cserélve az emitter collekor kivezetés
Szia!
A bss elektronikán levő a jó. a kollektor kollektál, tehát gyűjt. az emitter emittál, tehát kibocsát. ezt jelzi a nyíl is.
és a nyil mindig ez emiteren van?
akkor pl a pic vdd lábára megy a pnp557es collectora?
Igen, mindig.
A PIC fölött levő tranyó kollektora a VDD lábra megy.
pff.én válaszoltam meg legpontosabban a kérdést, tudtommal. de mégsem én kaptam a pontot. :rinya:
de a kérdés másik felét lgyk válaszolta meg. kapjunk mind2-en pontot. :yes:
Valaki tudna segíteni elektronikai jelek terén?
Kéne valami lexikon . Kösz . Tompó |
Bejelentkezés
Hirdetés |










! Abban biztos voltam, h azonos oldalon van mindegyiknél a katód és az anód,
, ha csak rányomatom a tápfeszt, mindenféle előtét nélkül.
Persze, nem órákra, csak épp felvillantami akarom vele! 







