Fórum témák
» Több friss téma |
Lm386-al én és építettem és szörnyű lett a végeredmény. Ahhoz képest milliószor jobb. Egyrészről nem egy bonyolult kapcsolás, kétujjnyi nyákon kényelmesen elfér, és bár lehet, hogy nagyon ronda mérési eredményeket produkált, a hangja egészen kellemes, én főleg basszusgitárral használom effektek első tesztelésére, hogy ha valami félrecsúszott, akkor ne az erősítőt vágja szét, de gyakorolni is sokat szoktam rajta. Eddig semmi bajom nem volt vele. Mint írtam általában egy Tectronic MD-806BS 8 ohmos fejhallgatóval használom, meg mostanában megörököltem egy JVC HA-360S-t, és mindkettővel megfelelően működik. A vége felé torzít egy nagyon kicsit, de akkor fejhallgatón keresztül már elviselhetetlen hangerőn szól.
Értem.
Én az MXR -re írtam, arra a rajzra, ami kicsit visszább be van linkelve. Eleve a 9V kevés neki, de még ott van a 100 Ohm is sorban a kimenettel. A teljesítmények a fejhallgató impedancia függvényében (ez már a határolt jel, kb 10% torzítással): 4 Ohm: ~2,5 mW 8 Ohm: ~2,5 mW 16 Ohm: ~4,4 mW 36 Ohm: ~7,7 mW 100 Ohm: ~9,6 mW Az E jelű görbe a tranzisztorok emitterén van, az OUT jelű pedig a 100 Ohmos ellenállás után a fejhallgatón. A hozzászólás módosítva: Márc 31, 2014
Na, pont olyan ember válaszát vártam, aki mindkettőt megépítette, így van összehasonlítási alapja. Köszönöm, akkor valószínűleg megépítem a közeljövőben. Csodát nem fogok várni tőle, de a 386-ostól mindenképp többet.
Gitárhoz természetesen más az elvárás, mint zenehallgatáshoz, akár kimondottan jó is lehet , ami a másikra alkalmatlan. Pár hónapja a lomisoknál találtam egy AKG k141-est 500 ft-ért, azzal használtam néha ezt a meglévőt, annak azért nem kéne ilyen rosszul szólnia, de próbáltam egy régi Philips-szel, meg valami régi japánnal is, azokkal is gyalázatos volt, zenehallgatással meg egyik se rossz.
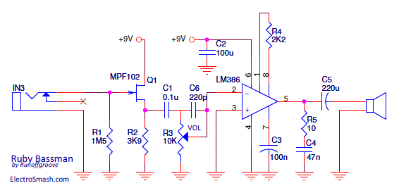
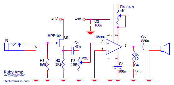
En szinten megepitettem a 386-os kis "csodat" es azt kell mondanom, hogy egy "jo gitarhangszoroval" es egy nyitott dobozzal egesz elvezheto a hangja. Persze csak mint gyakorlo erosito! Az erosito amibol kiindultam az a Ruby volt, majd abbol jottek a variansok. Kettot is kiprobalva-megepitve (ne gondolj valami egetvero atalakitasra) a Bassman-os tetszett a legjobban igy ez lett a vegleges, igaz nem teljesen ugyan azokkal az ertekekkel de hat mindenki keresi a neki megfelelo hangzast.
Adom a rajzokat is roluk:
Köszi a rajzokat, én más kapcsolás alapján csináltam. Esetleg fülessel nem próbáltad? Mert nekem csak arra kellene, gyakorló erősítőnek van egy 5 wattos, EL84+ECC83, inspired by Fender Champ
(annak fincsi hangja van), meg most van készülőben egy Vox4 hasonmás, EL84+EF86+EZ80.Ilyen az én gyatra füleserősítőm:
Ha megnezed a Te rajzod latod hogy a bemenet a 3-as a 2-es a testre van lehuzva. No ezt anno en is megcsinaltam es tenyleg ratyi hangja van. Nezd meg amit en kuldtem pont forditott es meghallod a valtozast!! A ket csovesed rajza viszont erdekelne!! Most "keszulodik" nalam egy 4W-os PCL86-os ami mar megszolalt de egy dus gain-es elofok kellene meg. Fulessel nem probaltam mert arra van egy Pandora Mini-m
.
Na, majd kipróbálom ezt a rubys verziót.
![]() A Fender kapcsolását annyiban változtattam, hogy 6v6 helyett EL84 van benne (annak megfelelő ellenállásokkal a katódnál és a rácsnál), és diódás az egyenirányítás. Ez adta az ihletet az elkészítéséhez, ilyesmi hangot kerestem: Bővebben: Link Tetszik a hangja, a saját hangszórója nagyon pici, de nem túl nagy hangerőn szobában simán elég. Nemrég szereztem hozzá egy 10 collos ládikát, azzal már egész jó . Most viszont azt alakítom át kombóvá. ![]() Azon meg annyi módosítás lesz az eredeti kapcsoláshoz képest, hogy elmarad a tremoló.
A Fendernel L-C vagy R-C szuresed van? Mekkorak a taptrafod feszultsegei?
A Vox -on mar en is vacillaltam, en ezt neztem ki magamnak (lejjeb keresd a rajzot) Bővebben: Link
L-C, és ha jól emlékszem, 260V körüli az EL 84 anódfeszültsége.
Az a rajz így első ránézésre szinte ugyanaz, mint az enyém, pár alkatrész értéke más. Az 12AX7 abban is a tremoló miatt van. A hozzászólás módosítva: Ápr 1, 2014
Sziasztok!
azt szeretném kerdezno, hogy egy gitarerosito kimenetere rudughatom e a fejhallgatom és a számítógép kimenetet egyszerre. Azert, hogy a gitár hangja mellett a zenét is halljam. FendeR reverb erősítő. Köszi előre is |
Bejelentkezés
Hirdetés |












(annak fincsi hangja van), meg most van készülőben egy Vox4 hasonmás, EL84+EF86+EZ80.
. 









