Fórum témák

» Több friss téma
Fórum » Erősítő gitárhoz fejhallgatóra
Lapozás: OK   1 / 2
(#) banki11 hozzászólása Júl 13, 2009 /
 
Sziasztok! Szeretnék egy kis erősítőt, amivel a gitárt közvetlenül egy fejhallgatón keresztül hallhatom. Mivel nem nagyon értek az elektronikához arra gondoltam, hogy
ezen az oldalon található KIT-ek közül használom fel valamelyiket. Szerintetek melyik lenne alkalmas erre a célra?? (Persze inkább csak az 1000-2000 Ft-os kategóriára gondoltam) A válaszokat előre is köszönöm!
(#) adam1212 válasza banki11 hozzászólására (») Júl 13, 2009 /
 
A legtöbb kit végfok, az azt jelenti, hogy egy vonali jelet erősít fel, neked mikrofon/gitár előerősítőre van szükséged első sorban, azt nem tudom, hogy azoknak a kimenete meg tudja-e hajtani a fülhallgatót, de ha nem, akkor be kell tenni mögé egy egyszerű audió erősítőt, pl LM386, ahhoz rengeteg kapcsolás van neten.
(#) banki11 válasza adam1212 hozzászólására (») Júl 13, 2009 /
 
És ennél az erősítőnél? http://www.hestore.hu/termek_10027689.html
Azt írják alkalmas hangszer erősítésére.
(#) banki11 válasza (Felhasználó 13571) hozzászólására (») Júl 13, 2009 /
 
A KIT-et azért szerettem volna, mert az elektronikához nem nagyon értek, de azért egy KIT-et össze tudok forrasztani. Viszont nyák tervezéshez/készítéshez és alkatrészek beszerzéséhez nincs túl sok kedvem.
(#) adam1212 válasza (Felhasználó 13571) hozzászólására (») Júl 13, 2009 /
 
Igazad van, nem jól fogalmaztam a mondatomat: A legtöbb Hestore oldalon lévő kit végfok. Igy értettem.
(#) banki11 válasza adam1212 hozzászólására (») Júl 13, 2009 /
 
Tehát akkor a megoldás az lenne, hogy gitár--> előfok --> vékfok (1-2W)? Az előfok nemtudná meglökni a fülest?

Mondjuk ez ?
(#) adam1212 válasza banki11 hozzászólására (») Júl 13, 2009 /
 
Azt irják: kimeneti impedacia kb. 5 kOhm, ezt illeszteni kell a füles kb 30ohmos impedanciájához, és akkor jó lesz.
(#) boczhunor hozzászólása Júl 13, 2009 /
 
Tessék.Paintban leírtam minden fontos dolgot.Nagyon jól múködik.Electret mikrofonnal készítsd.Bocs nem kaptam hozzá kitet.De nem nehéz.Ha akarod készítek neked nyáktervet is.Az alkatrészeket meg megrendelheted a HE boltban.A fehér a kondenzátornál a pozitív és a fekete a negatív.

tessék.JPG
    
(#) lapose válasza banki11 hozzászólására (») Júl 15, 2009 /
 
Szia!

Itt egy komplett kis gitárerősítő. Pár wattjával egy kis hangfalat is meg tud hajtani.

Gem_Mars.gif
    
(#) boczhunor hozzászólása Júl 15, 2009 /
 
Valamit elfelejtettem írni.Van az a kép amit küldtem a hozzászólásban.Még valamit jó tudni róla.A kapcsolás elmegy már 3V-ról,a képen látszik is, ekkor kb 60 mW a kimenő teljesítmény 8 ohmos terhelésnél, 9V-nál már 1,5W-ot ad le.
(#) moulder hozzászólása Szept 8, 2009 /
 
Most készítettem egy fejhallgató erősítőt LM 386-tal.
Bőven megteszi.
Egy kisméretű dobozba szereltem, amiből kiáll egy 6,3-as jack. Ez belemegy a gitárba, az alján egy aljzat, ami kapcsolós. Ha bedugom a fejhallgatót, akkor bekapcsolja a tápot. (9V-os akku szintén a dobozban)

http://www.hobbielektronika.hu/forum/topic_196_from.html

Itt mindent megtalálsz.
(#) steelbird hozzászólása Szept 8, 2009 /
 
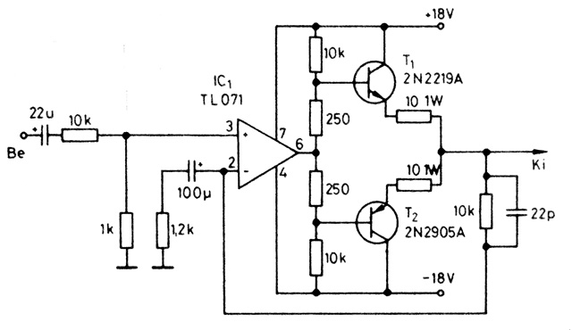
Én ezt a kapcsolást használom, ez egy Sípos Gyula könyvben jelent meg régen.
Audiofilek is nyugodtan megépíthetik, nagyon szép hangja van. Nagyot is szól, ha neked az a fontos. Hangfelvételeknél ezt használom, Phillips fejhallgatókkal. Ha leteszem a fejhallgatót, méterekről hallatszik, ha meghajtom.

A tranzisztorok helyettesíthetők BC639/BC640 párral.
Az áramkör +/- 15 V -ról is működik, nem fontos a +/- 18 V.
Az az érdekes, hogy ez nem is fejhallgató erősítőnek készült, hanem hosszú kábelek meghajtására alkalmas vonalerősítőnek.
A kimenetre még sorba kell tenni egy 15-22 Ohm körüli ellenállást fülhallgatós használatnál!
Csak vigyázz, mert ha nagyon meghajtod, akár a fülhallgatód is bánhatja, mert tényleg nagyot szól!

A kapcsolás feszültség-erősítése 1-szeres, azaz így csak jelkövető. Ha erősítés kell, akkor az ic bemenetén (3-as láb) lévő 10 kOhm-os ellenállást hagyd ki (rövidzár) és a 3-as láb és a GND közé kötött 1 kOhm -os ellenállást növeld meg 47 kOhm -ra, akkor az erősítés kb. 10-szeres lesz.
Ja, és amint a a rajzon látszik, ez csak az egyik oldal, neked duplán kell megépíteni szereóhoz.

FHE.jpg
    
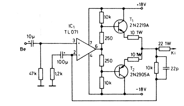
(#) steelbird hozzászólása Szept 8, 2009 /
 
Így gondoltam, nekem ez van megépítve... BC párral. A BC -ket nem is kell hűteni.

FHE_10x.jpg
    
(#) Emppu hozzászólása Dec 31, 2010 /
 
Hello

Szeretnek epiteni 1 max 5W teljesitmenyu erositot sajnos semmit nem tudok az erosito epitesrol ugy hogy ha valaki le tudna irni hogyan kezdjek hozza azt nagyon meg koszonem
(#) CIROKL válasza Emppu hozzászólására (») Dec 31, 2010 /
 
SziA ! ez a kérdés így értelmetlen , milyen erősítőt szeretnél tranzisztoros , ÍC-és vagy netán csöves? Mihez szeretnéd ezt az erősítőt stb... Ha ezeket tudjuk talán a válasz is könnyebb lesz !
(#) Emppu hozzászólása Jan 1, 2011 /
 
Koszi a segitseget nem nagyon tudom mi a kulonbseg kozte de nekem mnd 1 hogy milyen nekem az a lenyeg h konyu legyen meg epiteni . lehet h ha elmagyarazna valaki mi a kulonbseg az erosito es erosito kozt akkor gyorsan meg ertenem am 1 gitara kellene nekem Koszi a segitseget elore is
(#) Hx-2 válasza Emppu hozzászólására (») Jan 1, 2011 /
 
TDA2003 ajanlom! Nagyon egyszeru, szinte bolondbiztos (bocs! nem neked szolt) 10W /2ohm-os terhelesen (hangszoron). Ha osszedobsz egy torzitot is hozza elsore sok oromod lesz benne!!
(#) FeketeVipera hozzászólása Okt 21, 2012 /
 
Sziasztok!
160 Ohmos fejhallgatón szeretném hallgatni a gitáromat valamilyen hordozható, 9 VDC-ről menő kis ( lehetőleg IC-s) erősítő által. Gondolom a legtöbb 32 Ohmra való fejhallgató erősítő alkalmatlan, szóval légyszi javasoljatok valami kapcsolást hozzá! Előfokot építsek elé, és ha igen, mekkora feszültségerősítéssel? (Passzív single coil a gitár pickupja, nem ad valami nagy jelet. ) Köszi szépen!
(#) peti333 hozzászólása Jan 3, 2014 /
 
Sziasztok!
Egyszerű és nagyszerű kapcsolás.
(#) CIROKL válasza peti333 hozzászólására (») Jan 3, 2014 /
 
(#) granpa válasza CIROKL hozzászólására (») Jan 3, 2014 /
 
Megnézted a dátumokat?
(#) CIROKL válasza granpa hozzászólására (») Jan 3, 2014 /
 
Egy képre azt irok amit csak akarok te is tudod , ebben a modern világban mindent elkövetnek az emberek a saját érdekük előtérbe helyezésért !
(#) granpa válasza CIROKL hozzászólására (») Jan 3, 2014 /
 
Nem gondoltam volna, erre nem voltam felkészülve. Vagy 30 évig nem is láttam szakirodalmat.
A hozzászólás módosítva: Jan 3, 2014
(#) peti333 válasza CIROKL hozzászólására (») Jan 3, 2014 /
 
Lehet. Nekem teljesen mindegy kié volt az eredeti. Ugyanúgy fogom lekoppintani.
Egyébként az MXR ide célszerűbb, mert nem kell neki +-15 V, hanem megelégszik egy 9 voltos elemmel. Meg tl072-vel építettem meg, mert valamilyen okból kifolyólag olcsóbb mint a tl071.
Továbbá rev.log helyett jó egy 100K lin poti hangerőszabályzónak.
(#) steelbird válasza peti333 hozzászólására (») Jan 4, 2014 /
 
Biztos, hogy jó ötlet visszacsatoló körben szabályozni a hangerőt?
Nem lehet 0 jelszintre levenni a hangerőt, az erősítő paraméterei pedig folyamatosan változnak a visszacsatolás függvényében.
Ráadásul kis impedanciás (8 ohmos, vagy kisebb) fejhallgatóval használva már nem is erősíti a jelet, hanem csökkenti.
A max. erősítés kb. 1 dB, a minimális pedig kb. -22 dB -re jön ki 8 Ohmos fejhallgatóval.
A kimeneten ugyanis ott van egy soros 100 Ohm , amin esik egy nagyot a jel, a feszültségosztás arányában.
Az erősítő erősít max. 20-21 dB -t, aztán meg a kimeneten jól leosztja. Ez kis impedanciás fülesekkel nem erősít semmit.
Ráadásul a frekimenet, és a fázismenet is katasztrofális, nem is beszélve a torzításról.
Levett hangerőnél majdnem 1% körüli, max erősítésnél pedig kb 8 % a harmonikus torzítás.
Szimulálva mértem, korántsem biztos, hogy tényleg ezek a paraméterei, de én ezt nem építeném meg.
Két kép, egyik minimum erősítésnél, a másik max. erősítésnél, 8 Ohm -os fülessel.
(#) peti333 válasza steelbird hozzászólására (») Jan 4, 2014 /
 
Elöljáróban köszi a görbéket. Mindig is le akartam szimulálni, de valahogy soha nem volt rá időm. Ez egy gitárerősítő, tehát nem követelmény a lineáris frekvenciamenet, vagy a tiszta hang, sőt szinte elvárás hogy egy kicsit torzítson. 8 ohmos fejhallgatóval is használható, én egy Tectronic MD-806BS-el használom. Max hangerőn észrevehető egy kis torzítás illetve, nem szól annyira jól, de együtt lehet vele élni, mert max. hangerőn senki sem fogja használni. A másik, hogy egy ilyen erősítőtől senki nem várja el, hogy teljesen elnémuljon. Ha mégis, akkor leveszi a gitáron a hangerőt. Valószínűleg zenét nem ezen fogok hallgatni, de gitározáshoz tökéletes.
(#) steelbird válasza peti333 hozzászólására (») Jan 4, 2014 /
 
Hmm... lehet, hogy még jót is tesz a magashiánya, nem lesz olyan karcos a torzítós gitárhang.
Ja igen, azt meg elfelejtettem, hogy igaz, hogy a kimenő feszültsége max. hangerőn 8 Ohm -ra pont annyi, mint a bemenő feszültség, de közben ott már csordogál egy kis áram is, úgyhogy füleshez éppen elég...
A hozzászólás módosítva: Jan 4, 2014
(#) akos70 válasza peti333 hozzászólására (») Márc 31, 2014 /
 
Szia! Én korábban lm386-tal építettem egy egyszerű kis füleserősítőt gitárhoz. Kis hangerőn némi jóindulattal elfogadhatónak mondható, de már kicsivel hangosabbra tekerve szörnyű a hangja. 3 fülessel is próbáltam, 4-300 ohm között, semmivel nem az igazi, így nem is nagyon használom.
Ha megépíteném ezt az általad építettet, többet remélhetnék tőle?
(#) steelbird válasza akos70 hozzászólására (») Márc 31, 2014 /
 
Szerintem ettől se várj túl nagy hangerőt, ott van két db 100 Ohm -os ellenállás sorban a kimenettel.
(#) akos70 válasza steelbird hozzászólására (») Márc 31, 2014 /
 
A hangerővel semmi gond nem lenne ennél, leszakítja a fejem, ha odatekerem, de iszonyú ronda torz hangja van.
Következő: »»   1 / 2
Bejelentkezés

Belépés

Hirdetés
XDT.hu
Az oldalon sütiket használunk a helyes működéshez. Bővebb információt az adatvédelmi szabályzatban olvashatsz. Megértettem