Fórum témák
» Több friss téma |
Mielőtt kérdezel, a következő két dolgot ellenőrizd!
I. A helyes tápfeszültségek megléte.
II. A kimeneten van-e egyenfeszültség.
Élesztés.
Szia! A jelforrás és az erősítő árnyékolása rendesen össze van kötve?
Igen össze van.
Ez esetben a jelforrás árnyékolását megérintve is megszűnik a búgás? Egy vázlatot tudnál készíteni a táp-végfok-jelforrás huzalozásáról?
A jelforrás árnyékolását hogy érted? Ami volt az erősítőbe 2-es rca csatlakozó azt csavaroztam rá a hátlapra és fülhallgatónak a kábeljét ráforrasztottam a lábaira és így megy az erősítőbe.
Ebből azt hámozom ki, hogy az erősítő jelenleg nincs rákötve semmire ami jelet bocsájtana ki, például lejátszóra. Jól értem?
Sziasztok egy olyan kérdésem lenne hogy van egy gyári keverő erősítőm ami 2szer 200w-os 4ohm-os.Na most én én 8ohmos hangszórókkal szeretném működtetni azt még nem tudom hogy a 200-as határon belül vagy annál nagyobbal.Ezzel nem ártok neki még akkor sem ha ezt hosszútávra gondolom vagy nem ajánlatos egyáltalán?Választ előre is köszönöm.
Üdv!
Ezzel természetesen nem ártasz neki, csak arra számíts, hogy így nagyjából 2X 100Wattot fogsz kapni.
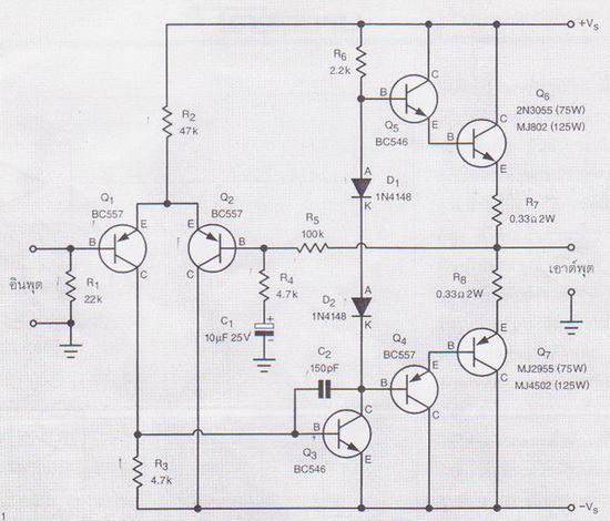
Sziasztok!
Meg tudnátok erősíteni abban, hogy ennek a kapcsolásnak a feszültségerősítése, 0dB?
A diagramból láthatod, hogy 1-nél kisebb az erősítése. Okai: bázis-előtét ellenálláson eső feszültség, B-E feszültségváltozás, R8-R9-en eső feszültség. Azért ez oly kis mértékű, hogy a gyakorlatban nevezhetjük 0dB-esnek. Áramot viszont erősít jócskán.
Köszönöm a válaszodat!
Most értettem meg az (egyes) hibrid kapcsolás filozófiáját. Elektroncsővel emelik a feszültségszintet, és tranzisztorral (bipolár, FET) az áramerősséget. Még egyszer, köszönöm! (megyek aludni)
Sziasztok! Kaptam egy full csöves erősítőt és nem tudom miért csinálja azt, hogy egy bizonyos hangerőnél lecsapja az 1A-es biztosítékát. A tápnál lévő kondikat kicseréltem, mert elég kicsi volt a kapacitásuk. (a kondik: 330uF, 470uF, 47uF, 20uF, 2db 1000uF). A két végcsövet (PL36) kicseréltem, mert az egyik nagyon fűtött, az újak nem fűtenek annyira. Ha kis hangerőn hallgatok zenét, nem csapja le. A 470µF-os 100V-os elkó egy kicsit melegszik és a trafók is. Van benne még 4db kisebb orosz 6n3p cső is. Ezek lehetnek rosszak? Mivel lehet őket helyettesíteni? Mi lehet a baja? Sajnos kapcsolási rajzom nincs róla.
Előre is köszönöm!
Szia! Nézd meg 470µF előtti egyenirányítót. Olyan mintha záró irányban is folyatna áramot.
A kondi negatív kivezetésénél egy BY134-es dióda van, ezt kicseréltem 1n4007-re. Annak a negatívja pedig megy a trafóba. A kondi pozitívja pedig le van testelve.
nekem elküldenéd légyszíves a nyáktervet feketekaro@gmail.com-ra? Köszönöm.A TIP41-ET azt honnan szerezted?
Sziasztok...
Abszolút kezdő vagyok a témában, ezért segítségeteket kérem. Van egy régi ('70-es évek) erősítőm, ami kis hangerőnél borzasztó idegesítően sistereg, viszont 40-50 w-nál már nem hallod a sistergést a hangerő miatt. II. emeleten lakok. Tehát nem nyomhatom el a sistergést a hangerővel. Nos, amire én gondolok, az a pufferkondi. Van belőle 4 db. 4700ľF/50V. Márkája ELNA. Arra gondoltam, hogy az évek során eltűnt egy kis elektrolit az ELKOkból, ezért a sistergés. Van pár darab 10000ľF/63V kondim. Újak. Érdemes, vagy le szabad lecserélni? Ami még bizgeti a tudáshiányomat az, hogy a benne lévő kondik lábai közé be van forrasztva egy 1k-os ellenállás. Az miért van ott? Segítségeteket előre köszönöm és bocs a "tudatlanságom" miatt.
Szia!
Ha teljesen le van tekerve a hangerő az erősítőn akkor is sistereg? Próbáltad már más hangforrásról is? Akkor is ugyan így sistereg? Miről adtál eddig jelet az erősítődnek?
Ha ki vannak húzva az RCA-k is megvan a sistergés. A kondik a betáp résznél vannak. Tehát nem a forrás a hiba kiváltója. Szerinted mi történhet, ha a 4700-asok helyett beteszem a nagyobbakat?
Ha nagyobb a kondid kapacitása abból probléma nem lehet csak a feszültsége legyen legalább akkora mint az eredetiek voltak vagy nagyobbak. Bár szerintem nem ez a probléma de egy próbát megér ha kéznél vannak.
A beültetési rajzon rá van tervezve a dióda,és a két kondi,a nyákterven pedig nincs.Ennyi a különbség.Jó építést.
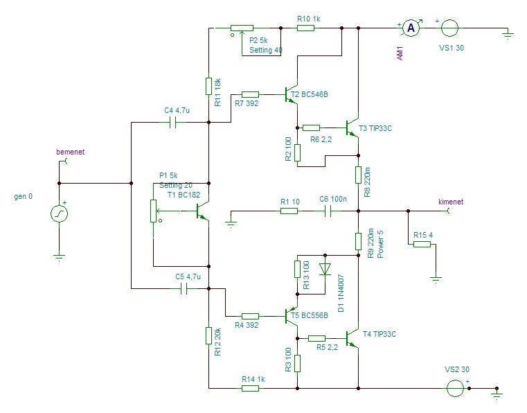
Hali! Tudna valaki segíteni ebbe a kapcsolási rajzba,mert össze raktam légszerelve,és DC van a kimeneten. Segítséget köszönöm.Üdv,
Szia! A kapcsolás elég gyöngécske, de működő képes. Ellenőrizd az összerakást.
A bemeneti csatoló/leválasztó kondenzátort hiányolom. Lehet ez a probléma.Üdv.
Ha DC van a kimeneten, akkor az erősítőd rossz. Ahhoz, hogy DC legyen a kimeneten, sok minden hozzájárulhat. A DC káros a hangszóróra nézve.
Ebben a hozzászólásban annyi konkrétum van körülbelül mint a tiedben. Ennyi információ alapján szerintem ember nincs aki megmondaná miért van egyenfesz a kimeneten. Lehet tápágak különbsége, alkatrészhiba, alkatrészek felcserélése, és a legnagyobb esélyesnek magát az elkötést tartom ha légszerelt a kapcsolás. Nézd meg nem-e kötöttél véletlen valamit a negatív tápágra, föld helyett. (Föntről lefele haladva könnyű elnézni.
Szerintem DC csatolt. Szóval itt nincs. Bár a bemenetre csak jó volna az...
Raktam rá bemeneti kondit,de jel nélkül is fenn áll a probléma, különben csak az idő elütésére próbáltam össze rakni.
A bemeneti csatoló kondenzátor hiánya pont ezt a hibát okozhatja , a dc végigfut az erősítőn ami a végén kijut a hangszórókra, ez nem feltétlen erősítő hibát jelent.Nézz meg egy rajzot kitzárt hogy ez az amp DC csatolásu legyen. A bemeneti kondi igen is kell oda .
Át néztem többször is,de minden alkatrész a helyén,nincs felcserélve semmi.De nincs jelentősége,mert csak unalomból raktam volna össze.Ha nem indul,nem indul ez van.Lehet magával a kapcsolással van gond,azért köszönöm a segítséget.üdv.
Ez inkább digitális elektronika mint hogy analóg...
Sziasztok. Az problémám az lenne hogy valamiért nem kapcsol be magától az ic(tda1562q) amikor ráteszem tápra. Valamint ha elkezdem emelni a hangerőt egyszer csak kikapcsol. St-by bekötve, pc tápról tökéletesen működött. Minden, most építettem hozzá egy tápot. 10A-eset, 12V-osat. Úgy tudom csak bekapcsolni az ic-t ha megmozgatom a jack dugót a gépben "hogy recsegjen", na az a jel indítja be. Erőteljesen lehet használni, sok méllyel, de sajnos csak egy bizonyos hangerőig, utána kikapcsol. Olyan mint ahogy nem kapcsol be normál jelre a bemenetről, úgy az erősebb bemeneti jel kapcsolná ki. A táp 12v alá nem megy. Valaki találkozott hasonlóval, vagy van esetleg valakinek ötlete?
A tápom 240W-os 12V trafó, 20A-es graetz mospecekkel, és 12600ľF puffer, valamint egy 100nF hidegítő kondi. Az én tippem az volt, hogy a terheletlen 17V feszültségen az ic standy-by módban a 200mA-ével nem terheli a tápot. Amikor bekapcsolnám az ic-t, akkor leesik a 17V 13V-ra, és a beépített "feszültség esés" védelem letiltja és nem indul. Rátettem terhelésképp egy 21w-os 12v-os autós izzót, így 13,5V az alapfeszültség, de így sem indul el az ic. Azt nem értem hogy olyankor miért indul el, amikor rajt a táp(teljesen mindegy hogy 17v vagy 13v-e) és kihúzom majd bedugom a jack csatlakozót a gépbe. Szóval elméletileg nem a táp hibája, pc tápról egyébként tökéletesen működött. Arra tippelek hogy a tisztítás ellenére átjöhet valami zaj a trafóról(én tekertem a szekunderét, és a primer is házilagos) és ezért kapcsol be csak nagyon erős bemeneti impulzusra, illetve kapcsol ki erős impulzusra. Okozhatja hogy nem tettem 10k ellenállást a bemenő + és bemenő - közé? Volt hogy trafóról egyenirányítva, de mindenféle szűrés nélkül tettem rá, akkor nem csinált semmit csak búgott, nem lehet hogy akkor tönkre ment az ic? Eddig sem rövidzártól, forditott polaritástól, tulfesztől, hibás polaritásu konditól és semmitől nem döglött be az ic. A segítséget előre is köszönöm!
Köszi a segítséget. Sajna a fórumban körbenézve ez tűnt a legjobb helynek a hozzászóláshoz, mert itt aránylag jobban körbe néznek az emberkék. Azon kívül valakit lehetséges hogy érdekelné a kapcsolás, függetlenül attól hogy PIC-el, AVR-el könnyebb megcsinálni. Esetleg egy kis infó arról merrefelé érdeklődjek? Nagyon nagy a fórum. Új topikot ezért pedig felesleges nyitni. :yes:
|
Bejelentkezés
Hirdetés |














