Fórum témák
» Több friss téma |
Mielőtt kérdezel, a következő két dolgot ellenőrizd!
I. A helyes tápfeszültségek megléte.
II. A kimeneten van-e egyenfeszültség.
Élesztés.
Szia! Ez 12V-os.
Szia!
Köszönöm a gyors választ! A kacsolás nagyon jó és szép, viszont nekem monóba kellene feltétlen, mert az egy pár hangszóróból egy működőképes csak sajnos és csak egy mono erősítőm van, és ezeket próbálom valahogy összekombinálni. Azért nagyon szépen köszönöm és elrakom jobb időkre hátha szükségem lesz valamikor még rá.
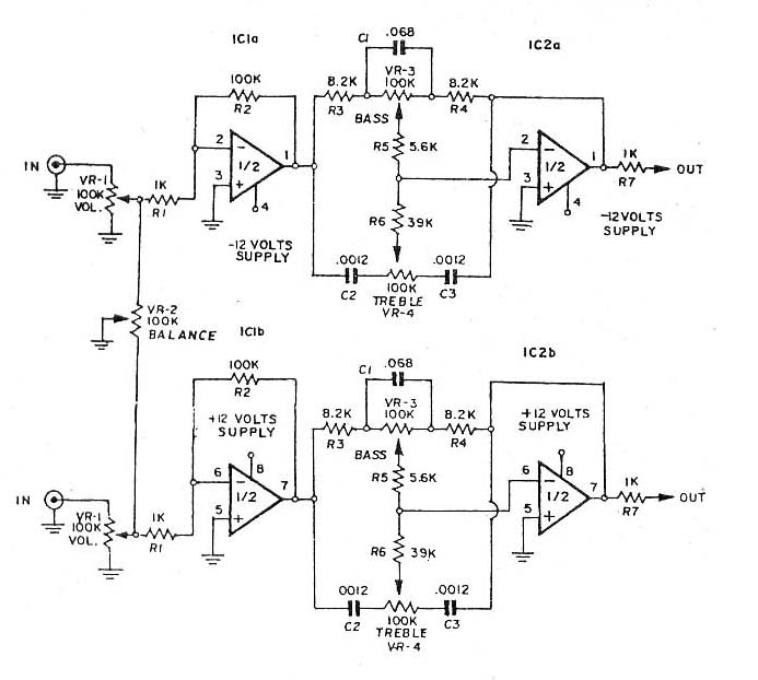
A hangszínre van külön téma, onnan egy rajz aminek elég a felét megépíteni.
Jogos, köszönöm és elnézést a tévesztésért.
Csak arra gondolván, hogy előerősítő is szükséges, ezért gondoltam, hogy ide írok. Azért köszönöm és ez már teljességgel megfelelő. Üdv McDeath
Sziasztok megosztanék veletek egy jelenséget. Barátom OBELISK3 erősítője van nálam. Eredetileg csak a hangerő poti recsegett de én a végtranyókat leszorító fém fület levettem megnézmi milyen tranyó van benne és nem húztam vissza a csavart majd ráesett a végtranyók kolektorára összezárva a tápot. Trafó menetzárlat csere, táp diodák egy része csere. Most az a jelenség van bedugom semmi, kihúzom lassan elkezd szólni rendesen még van a kondikba fesz ezt kétszer megcsinálom és utána vissza dugom akkor már bedugva is szól, de elsőre nem. MITŐL LEHET EZ????
Minden félvezető jó. A hozzászólás módosítva: Jan 11, 2013
Szia! A feltöltött kicsatoló kondenzátor a zárlat alkalmával fordított polaritást adott a végfok pozitív felére, ha nem volt védődiódás az NPN darlington, vagy a dióda nem bírta a megpróbáltatást.
Mikor nem szól, a kimenet felfut féltápra? Ilyen esetben mérve jót mutatnak a félvezetők, cseréjük megoldja a problémát. Nem rég volt pontosan ilyen Obelisk zárlat valakinek, majd nyomozok utána.
Üdv. mindenki!
Szeretnék magamnak egy megbízható, viszonylag kis teljesítményű erősítőt(100-200w/8ohm) csinálni. Találtam a neten hozzá megfelelő gyári dokumentációt, amelyet csatolok. Az erősítő a QSC márka egy régebbi szériája, ebből is a legkisebb teljesítményű megfelelő lenne. Van hangmérnök ismerősöm,aki ezeket ajánlotta :Crest, Crown és QSC amik jók szerinte. Ha szerintetek nem , várom a hozzászólásokat! A másik két gyártónál nem találtam 300W alatti kapcsolást. A QSC szervizkönyvbe még a beültetési oldal rajza is megvan a kapcsolási rajzon kívül. Szerintetek ez megvalósítható a gyakorlatban? A nyugalmi áram és a kereszttorzítás beállítása mennyire nehéz? A másik pedig, hogy vajon mekkora tápegységet használhatnak benne, mert ez állítólag fontos egy jó erősítőben. A könyvet gyorsan átfutottam, konkrét látszólagos teljesítmény értéket nem ír. A primer köri biztosítékból következtethetünk erre? 230V-nál 3A-es biztosíték van a kapcsolásban(690VA így) A feszültsége pedig ha +- 54 V akkor 2x39V AC. Az ismerősöm szerint ezek jól túlméretezett táppal voltak jók és megbízhatóak. Remélem más építők érdeklődését felkeltem, és lesz aki a kapcsolást is jobban átlátja nálam. Ez állítólag egy földelt kollektoros kapcsolás és nem kell szigetelőlemez a tranzisztor és hűtőborda közé. Ennyit már sikerült kiderítenem. A fájl pedig: Szervizkönyv Szabolcs
Üdv! Így egyszerűbb megtekinteni a kapcsolást.
A táp valójában 108V és lebeg a testhez képest, a pufferek csatolják ki a hangszóróra. 100W/8 ohm, 150W/4 ohm. A rajzon is láthatod. A táphoz csatornánként 80VAC szekunder szükségeltetik. (Nincs középleágazás!) Jó kapcsolás, DAP*, T-AMP*-nál is ezt találod. Első erősítőnek azért ne vágj bele!
Helló!
Azért nem első erősítő lenne, mert urbán-féle quadot építettem már össze. Szerinted miben bonyolultabb ez a kapcsolás pl. egy quadnál. És ha kérhetlek írnál pár szót magáról a kapcsolásról?
Lényegében így működik. A teljesítményföld és a kimenet a QSC-nél fel van cserélve, ennek köszönhetően lehet a végtranzisztorok kollektorait szigeteletlenül testhez fogatni.
A műveleti erősítő a lebegő tápból és a kimenő jelből kap tápot. Ez a hagyományos kapcsoláshoz képest kissé nehezen emészthető, a hibafeltárás ezáltal bonyolultabb. A Texas-ra jellemző gerjedékenység itt úgy látom orvosolva van. A nyomtatott áramkör elkészítése, és hibátlan beültetése nagy kihívás.
Szóval most lett időm, hogy ránézzek az erősítőre, s ha jól értem, ez a teendőm:-elvágom a jobboldali erősítő + tápvezetékét
-beteszek a Graetz + és - lábára 1db 10R ellenállást -az R9 két lábára a bal oldalon csatlakoztatom a multimétert, megmérem a feszültséget -leadom az eredményeket Nektek a fórumon. :- )
Nem, az ellenállást sorosan tedd be.
A 10 ohm ellenállást a trafóról jövő egyik ágba tedd be, hogy azon folyjon keresztül a váltóáram.
A tápra visszatérve én is néztem, hogy nem középmegcsapolásos szekunder kell hozzá, viszont nem tudom mekkora lehet a benne lévő trafó teljesítménye. Először a trafót szeretném megrendelni.
Továbbá a nyomtatott áramkörön van sok hosszú átkötés alkatrész oldalon két kül. jelöléssel: 22GA és 18 GA. Ezek mit jelölhetnek? A hozzászólás módosítva: Jan 11, 2013
Megtaláltam! Ez még ugyan az az erősítőhiba?
Ez a panel többféle teljesítményű végfokot is kiszolgál, vélhetően aszerint kell az átkötéseket alkalmazni.
Nézz meg előbb pár másik erősítőt mielőtt ebbe belefogsz!
Ajánlanék inkább egy építő (DIY) barát végfokot: Bővebben: Link
Itt a témában mindent megtalálsz hozzá.
Köszönöm az ajánlást. Kisebb bulikba szeretném, a lényeg a megbízhatóság és legyen benne tartalék. Quadot nem szeretnék használni, mert az bármelyik pillanatban elhallgathat
. Ezt meg senki sem szeretné A hozzászólás módosítva: Jan 11, 2013
A Quad nem erről híres. Évtizedeket hibátlanul...
Létezik, hogy 0,06V-ot mértem? (vagy csak elronthattam valamit...)
Az 1 ohm-on nagyon jó lenne, ha ott mértél.
Persze. Az 1R két lábára csatlakoztattam a mérőeszközt. Mi a további teendő?
A hozzászólás módosítva: Jan 11, 2013
Most van 0,06V/1 ohm =60mA nyugalmi áramod, ez tökéletesen megfelel. Ha melegednek a tranzisztorok kicsit növekedni fog még. A trimmerre (P1 1k) aligha lesz szükséged
![]() Most számításim szerint a hangszóród csak enyhén búg lekeret hangerő mellett. Mit tapasztalsz?
Pillanat, a búgást elfelejtettem megnézni!
Most azért tényleg nem őrület, de még van zúgása. Próbáljam meg zenével is így ellenállástól , mindenestől?
A testet először az erősítő legnagyobb áramfelvételű pontjára kell kötni. A felvett áram ha keresztül folyik a bemenet test pontjain, az ott eső zavarfeszültség (búgás) óhatatlanul behallatszik.
Végezd el a 2. számú átvágást, és egy vezetékdarabbal készítsd el a vastag sárgával jelzett átkötést! A hangszóró negatív pontját feltétlen közvetlenül a táp szűrőkondenzátorára kell kötni. A hangszóró által felvett áramnak sincs semmi keresnivalója a bemeneti részen. Ezt mutatja a vékony sárga.
Sziasztok!
Az LM324-est lehet +/- 5 voltról táplálni, és ha nem, akkor mivel tudnám helyettesíteni? A válaszokat köszönöm!
Lehet. +/-1.5-16V-ig megy.
|
Bejelentkezés
Hirdetés |




. Ezt meg senki sem szeretné 






