Fórum témák
» Több friss téma |
Mielőtt kérdezel, a következő két dolgot ellenőrizd!
I. A helyes tápfeszültségek megléte.
II. A kimeneten van-e egyenfeszültség.
Élesztés.
Akkor csak a nyugalmival lehet valami gáz. Így kell beállitani vagy ellenőrizni.
Remek! Magam is ezt kerestem a kollégának
A gyártmányon ne izgasd magad, még azonos gyártó esetén sem garantált, hogy minden példánynál ugyan azon bázis-emitter feszültséghez, ugyan azon kollektor áram fog tartozni. Ezért állítható a nyugalmi áram.
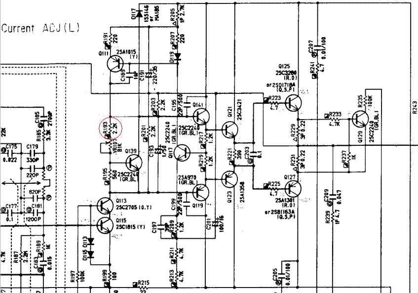
Lemértem azt amit Robi85 kolléga mutatott és elég megdöbbentő értékek lettek!
Az egyik oldalt (az eredetit) 10mV-ra beállítottam, de a másik oldal több mit 20mV és egyre csak felfelé megy, így pontosan be se tudtam mérni
A végtranzisztorról nem megy a meleg a borda felé. Tapintással ellenőrizd így van-e! Mit tettél alá?
De megy róla a meleg!
Felé hajolok és leég a bőr az arcomról! tranzisztor>>paszta>>szigetelő>>paszta>>borda
A szigetelőnek lehet épp rossz a hővezetése. Ha úgy érzed a borda és a tranzisztor egyformán meleg, akkor a meghajtó tranzisztorok melegedését nézd meg!
Azok nem melegednek!
A nyugalmi áram állító poti végállásban van? 0 ohm mérhető ilyenkor rajta.
Ha nem tudod 10mV-ra állítani vele az emitter-ellenálláson eső feszültséget, akkor a vele soros 2k2 ellenállást cseréld kisebbre, például 1k-ra. Próbára elég rácsippenteni a 2k2 lábaira párhuzamosan egy 2k körülit.
Ez hol található mert én sehol sem mérek 2Kohmot csak 802ohmot
Szia! Tegnap csak azért vetettem föl,hogy nem minden tranyó jó minden tranyó hejett,mert amit üzleteltünk erősítőt,abba először vég tranyóknak KT818-819-et tettem bele,ami ahoz a feszhez jó,ésmégis szét fűtötte magát,és amikor kicseréltem MJ-tranyókra,egyből el múlt a fűtés.
Azt hiszem megtaláltam mi a baja az erősítőnek!Találtam egy szénné égett elenállást!
Nos, rossz hírrel szolgálhatok :/ nem igazan megy az erősitő. Vagyis köhög
Elkezdtem az élesztést +/- 20 V al alig reagált áramfelvétele szinte 0 volt. Emeltem a tétet a 80+/- két tápágába tettem egy 82 Ohmos ellenállást . Így mar feléledt az ellenálláson esett 22V korul mindkettőn egyformán. Vagyis áramfelvétel olyan 250 mA tápáganként. adtam neki jelet sinusost erősítette valamennyire de zajosan. Rákötöttem egy kis hangszórót és a frekvenciától éltérően egy jól meghatározott frekvencián pattog elég nagy amplitúdóval s közbe megy az a jel amit betápláltam a generátorral csak pluszba pattog is olyan 10 Hz korul nem tudom miért. Adtam neki zenei jelet megy a zene s közbe pattog elég keményen. Amint eltüntettem a 2 ellenállást a tápról . Az áramfelvétel nagyon felugrik ki is ütött egy biztosítékot pillanat alatt ezert a 80 V al nem tudtam kísérletezni. Ötletekre lennek kíváncsi minek nézzek utánna hol keressem kb a hibát? A panelben megbízok teljesen nem hibás a terv többször is átnéztem egyéb hibák sincsenek a panelen(zárlat, szakadás stb) Valami az alkatrészekkel kell legyen. Egyik gyanúm az hogy vajon nm túl sok ennek a kapcsolásnak a 80 V? eredetileg 55 re volt kiadva. S vajon nem e kellene meg egy két javítás rajta? Más ellenállás érték stb?Az MJE 21193-94 bázisfeszültsége nyugalomban 200mV kivéve azt a kettőt amelyet vezérel az MJE 340-50 azoknak a bázisán tápfeszültség van. Üdv:Levente
Szia a jó öreg ST-t kellett volna megépíteni,akár adtam volna tervet hozzá 600w ra,ezzel szemeztem én is de bizonytalan voltam ezért lett st az jó.
Így van. Az egy nagyon jó kapcsolás. Nekem eddig az ST151 hangja tetszett a legjobban.
Bezony és ölhetetlen,és egyszerű mint a fapapucs
Ha mindkét ellenálláson ugyanúgy ette az áramot, akkor lehet, hogy csak szimplán túl nagy volt a nyugalmi áram.
Sziasztok! Egy kis segítségre lenne szükségem,mivel nehezen,de sikeredett védelmet varázsolni a Robson végfokomba,melybe a Reflex RX-500 védelme foglalt helyet.És az vele a gondom,hogy kb 70%-os kivezérlésnél lekapcsol a védelem. Vissza veszem a hangot,a 50%-ig,akkor szépen vissza kapcsol.Tudnátok segíteni hogy mely ellenállásokat kellene cserélnem?Köszönöm.
Szia! A kérdésed ide illene, hogy mások is ráleljenek hasonló probléma esetén. Karácsony van, nem bonyolítjuk
![]() Az eredeti alkalmazáshoz képest, most nagyobb jelet küldesz a DC védelemre, ezért a bemeneti RC tagot nagyobbra kell méretezni. Dönthetsz az ellenállást (R10, R11), és/vagy a kondenzátort (C3) növeled. Javaslom válassz kb. kétszeres értéket (100k vagy 100uF).
A kimeneten gondolom nincs számottevő egyenfeszültség.
A nyugalmi áram az bizony ennyi, az 1 ohm-os ellenállásokon eső feszültségből (gyakorlatilag azt mérted a végtranzisztorok bázisán) ez jön ki. Az MJE350-hez kapcsolódó 3k3 ellenállást (a rajzodon R13) növelheted 5k6 esetleg 6k8-ra hogy a ±55V-ra tervezett nyugalmi áramot kapd ±80V-on. Hogyan viselkedik ez a pattogás, ha a végfok bemenetét testre zárod? Az IC mi célt szolgál? Jelenleg az is benne van a jelútban?
Szia. Nos az IC egy előerősítő. Nincs benne a jelútban. Külön táp kell neki és a kimenetit jumperrel kell összekapcsolni az erosito bemenetéhez. Jelenleg szabadon van vagyis semmi köze sincs. A pattogás az fura egyszer egyszer megnyugszik és elcsendesedik mert van hogy jel nélkül is pattog egyet gondol abbahagyja. Végeztem egy olyan kísérlet szerűséget hogy adtam neki zenét és tapogattam az előerősítő reszt és elhallgatott a pattogás. Mondjuk a pattogás nem olyan nagy baj. Ami erősen bosszant engem az az hogy ha rákapcsolom a 80V ot irtózatosan megnő az áramfelvétel pillanat alatt ezert nem is tudtam csak egy 1 sec. bekapcsolva hagyni másképp valamit ott szétüt.
Nincs egyenáram a kimeneten A hozzászólás módosítva: Dec 25, 2013
Jómagam is rendelkezem ST151 el. Annó reloop ajánlt egy jó kapcsolást 100W BD 249-250 el. Én is fogom a fejemet emiatt de mar ha megépítettem valahogy fel kellene éleszteni. Az egyik alapvető baj ezzel a kapcsolással az hogy 55V ra volt tervezve csak 80V os trafót tudtam beszerezni s ezert ezt kell használjam.
Arra azért kíváncsi lennék, testre zárt bemenettel mik a tapasztalataid. A rendkívüli áramfelvételt gerjedés is okozhatja, ennek a végére kéne járni.
Egyrészt végezd el az ajánlott ellenállás módosítást, másrészt a primer körben elhelyezett izzólámpával próbáld meg korlátozni az áramot, mert a 82 ohm tápági ellenállásoktól belenghet az áramkör.
Kicserélem az ellenállást s akkor testre zárom a jelet de akkor most az izzóval vagy az ellenállásokkal?
Érdekesnek tartom hogy most bekötöttem az izzót. Automatán úgyis be áll az 55V a panelnél. A 82 Ohm os ellenállásoknál is pont annyi feszültség esett rajtuk amíg 55V állt be. Ez most véletlen vagy ennek komoly háttere van? A hangszóró pedig így izzóval anélkül hogy hozzáérjek valamihez ismét piccen most olyan 1 Hz környéken. Amint hozzáérek a bemenethez az áramfelvétel nagyon megnől ameddig le nem veszem a hangszórót akkor ismét visszaáll nyugalomba. Ha letestelem a jelet akkor is peceg csak kicsit másképp s valamivel csendesebben.
A hozzászólás módosítva: Dec 25, 2013
Nos ismét friss infókkal szolgálhatok mert mióta kicseréltem azt az ellenállást. Az elején igaz meg valami hangokat kiadott magatok. Nem tudom miért de mostanra abbahagyta. Rákötöm a hangszórót adtam neki sinusost szépen kiadta. Adtam neki zenét és szépen megy a zene
égővel sorba a primerkőrben. Viszont ha kicsit fennébb húzom a winampot olyan 20% föle akkor jelet kap vagy nem tom :-? egyből megáll a zene az égő kigyullad erossen és 2.7V DC jelenik meg a kimeneten kikötöm a hangszórót és visszakötöm maris visszaáll a normális vagányba .
A bemeneti differősítő tranzikat is kicserélted valami nagyobb feszültségűre? Mert elég nagy bátorság betenni 80V-os tranzisztorokat egy 160V tápfeszű erősítőbe. Igaz hogy a végtranzik elvileg 400V-osak, de a kapcsolás és a munkapontok nem 2x80V-ra lettek tervezve. Én jobbnak látám ha sürgősen kicsrélnéd azt a trafót egy kisebb feszültségűre, mert kár lenne azokért a drága végtranzikért. Nyilván gerjedéshatáron áll az egész, és mikor jobban meghajtod akkor beoszcillál, ezét vannak a kattogások.
Lehetne játszogatni a végtranzik C-B közé 100-220pF sávszélesség csökkentéssel , hogy lerontsd kicsit az átvitel tetejét- ezzel a gerjedékenységet, vagy a Busherot cellát szigorúbbra méreteznéd - de addig amíg ez a magas tápfesz lesz, marad az insabil működés. Elég egy hirtelen hálózati áramlökés, és megy a levesbe az egész így. |
Bejelentkezés
Hirdetés |






Elkezdtem az élesztést +/- 20 V al alig reagált áramfelvétele szinte 0 volt. Emeltem a tétet a 80+/- két tápágába tettem egy 82 Ohmos ellenállást . Így mar feléledt az ellenálláson esett 22V korul mindkettőn egyformán. Vagyis áramfelvétel olyan 250 mA tápáganként. adtam neki jelet sinusost erősítette valamennyire de zajosan. Rákötöttem egy kis hangszórót és a frekvenciától éltérően egy jól meghatározott frekvencián pattog elég nagy amplitúdóval s közbe megy az a jel amit betápláltam a generátorral csak pluszba pattog is olyan 10 Hz korul nem tudom miért. Adtam neki zenei jelet megy a zene s közbe pattog elég keményen. Amint eltüntettem a 2 ellenállást a tápról . Az áramfelvétel nagyon felugrik ki is ütött egy biztosítékot pillanat alatt ezert a 80 V al nem tudtam kísérletezni. Ötletekre lennek kíváncsi minek nézzek utánna hol keressem kb a hibát? A panelben megbízok teljesen nem hibás a terv többször is átnéztem egyéb hibák sincsenek a panelen(zárlat, szakadás stb) Valami az alkatrészekkel kell legyen. Egyik gyanúm az hogy vajon nm túl sok ennek a kapcsolásnak a 80 V? eredetileg 55 re volt kiadva. S vajon nem e kellene meg egy két javítás rajta? Más ellenállás érték stb?







