Fórum témák
» Több friss téma |
Mielőtt kérdezel, a következő két dolgot ellenőrizd!
I. A helyes tápfeszültségek megléte.
II. A kimeneten van-e egyenfeszültség.
Élesztés.
Szia!
Mekkora feszültségen szeretnéd járatni,hány ohmon szeretnéd terhelni,és mekkora kimenőt akarsz.
NA ez az amiről nem tudom hogy mik a helyesek...
A hangszórók közép minőségű 15-20 W 4-8 Ω osak! Lakásba lenne...
No azt még jó lenne tudni,hogy íc-set akarsz,vagy tranzisztorosat?
És még ,hogy szimmetrikus,vagy aszimmetrikus tápról akarod hajtani?
Őszinte legyek? Nem tudom!
Nem értek hozzá hoyg mi a jobb.. vagy minek mi az előnye! Igazság szerint egy olyan "kezdő vagy középszerű" szettet szeretnék amit meglehet illetve énis megtudok építeni! Mivel a hangszóróknak se 15 forint darabja ezért nem az erősítőnél elvesző hangminőség miatt lesznek álmatlan éjszakáim! ![]() Szimetrikus vagy asszimetrikus??? milyet építsek hozzá?? ![]() Tényleg nem tudom! Ebben a témában nem tudom mi a jó!
Hát a szimmetrikus táp,az + GND(test)-polaritások.Ide 2db táp kondi kell.
Az aszimmetrikus az pedig csak + és GND.Ide pedig csak 1 db tápkondi kell.
Hány ohmosak a hangsugárzóid?
Sziasztok!
Vettem egy deszkamodel B5-öt és minden eddigi erősítőmet árfüggetlenül a süllyesztőbe utasított a hangja! Ezért elhatároztam, hogy bár nincsen komoly elektronikai tudásom (inkább szánalmasnak mondanám), de úgy döntöttem építek hozzá egy komolyabb tápot, drága de jó minőségű alkatrészekből, aztán ha a táp beválik hozzá akkor magát a B5-öket is vagy "eredeti" B5-ökre cserélem vagy majd meglátjuk, hogy mire. A két erősítő külön lesz dobozolva, külön táppal, toroiddal, és itt az egyiknek a táprajza amit sok utánaolvasás alapján született meg! Arra kérnélek titeket, hogy véleményezzétek nincs e benne elvhiba vagy bármi ötletet ami a táp "hangját" jobbá tehetné is szívesen fogadnék! Köszönöm szépen!
Irányelv? Jobb? Minél jobb és miben? A legjobb az, amelyiknek a hangjától libabőrös leszel. Aztán hogy milyen elektronika van mögötte az részletkérdés, embere meg ízlése válogatja.
Vannak itt pl. a csöves topikban olyan gyári erősítők amiktől sokan szinte el vannak ájulva, hogy annak mennyire jó hangja van, stb. Ilyenkor mindig jót mosolygok, mert volt belőle nekem is, és tudom hogy nincs, sőt...
Szia.Van kettő pozitív sarkad.Az mire kell?
Szia. A B5 +-36 voltot igényel, ha jól értem a kérdésed.
A hozzászólás módosítva: Ápr 12, 2014
Valahogy úgy hogy a testhez képest +36volt meg -36volt.Nézd csak meg a rajzot.Nem kell csak egy diódahíd.
Igen azt tudom, szándékosan használnám a dupla hídas megoldást, állítólag jobb a táplált végfok hangja tőle. El van túlozva az egész kapcsolás tudom, de maximalista vagyok ezen a téren. Még plusz alkatrészek beépítésében is benne vagyok ha jobb lesz a végeredmény (hang).
Szia! Ha nem tévedek talán "Reloop" kolléga készített a B5-höz egy nagyon korrekt tápot és koppanásgátlót egy panelon,annak nézz utána és azt építsd meg.Azon minden ott van ahol kell és ahogy kell.
Nem jó a rajz. Ezen a linken a tápos részt olvasd el, és kezedben lesz a "bölcsek köve".
Ha már van kész trafó a táphoz biztos hogy nincs szétválasztva a két szekunder tekercs, mert gyárilag nem szokták.Na olyankor nem lehet kettő egyenhíd.
Nagyon jó kis írás, köszönöm! Az írás nyomán átalakítottam, volt egy jó nagy baki a rajzomban (szépen rávezettem a váltakozó feszültséget a negatív ágra mert rossz helyre rajzoltam a lecsapolási pontot) amit javítottam! A cikk alapján a tényleges magvalósításnál nem riadok vissza akár a tömör rézsínes kialakítástól sem ha attól lesz jó a táp. Azért vagyok úgy vele, hogy pénz nem számít, mert mint írtam ez a kis deszka model amit használok a MM kondijaival, filléres alkatrészeivel a boltban szuper akciók keretein belül 200.000Ft-ért árult erősítőmnél nem egyszerűen jobb hangja van hanem lelke van vele a zenének! Ezért gondolkodom úgy, ha megkapná a táp azokat az alkatrészeket amiket a tényleg komoly végfokgyártók is használnak lehet hogy még erősíteni lehetne ezt a hatást!
Mellékletben a javított kapcsolás (persze lehet, hogy még mindig hibás)
Most a két oldalt ugyan egy toroid trafó de négy különálló szekunderrel tekert hajtja, ezt majd szándékaim szerint lecserélem 2db két szekunderesre, hogy fizikailag el tudjam csomagolni a két végfokot egymástól! Nem feledkezem meg természetesen a toroidok teljes burkolásáról sem, sőt lehet, hogy teljesen gyantával kiöntött darabok fognak a végleges helyükre kerülni.
Köszönöm szépen
Szia! Alakul. Már csak az egyik oldalon kell átforgatnod a diódákat, hogy a táp kimenetén pozitív és negatív feszültséget is kapj testhez képest.
Volna még egy másik út is a táp felsőbb osztályba léptetéséhez, az pedig a feszültségstabilizátor. Bővebben: Link
Szia! Átrajzoltam a kapcsolást még mielőtt a hozzászólásodat olvastam volna lukacsp által linkelt tápokról szóló írás alapján! Így jó lehet? Hogy érted, hogy el kell forgatnom diódákat?
A link amit küldtél...megremegett a térdem az biztos Hol tudnék beszerezni kapcsolási rajzot azokról a gyönyörűséges tápokról?Köszönöm szépen A hozzászólás módosítva: Ápr 13, 2014
Nincs ez egy kicsit túl lihegve? Az a rengeteg alkatrész egy erősítő tápba....
Szerintem is túl van!Egy graetz kocka és kondi is elég lenne ami helyesen van kötve!
De igen
Igyekeztem összegyűjteni mindezt amit a passzív tápokról találtam és bele tettem minden szűrést amire egyesek esküsznek. Ilyen pl. a diódák szűrése, illetve a kondi méretek is. További bonyolításban is benne vagyok ha pozitív a végeredmény a HANG
Így már értelmezhető a rajz, az egyik pozitív kimenetet össze kell majd kötni a másik negatívjával. Ez a kötési pont lesz a 0V, azaz a test, más néven a GND (föld).
Erősítő tápfeszültségének stabilizálására előszeretettel alkalmazom az uA723 (LM723) integrált áramkört, adok néhány linket az eddigi munkáimhoz: Bővebben: Link Bővebben: Link Bővebben: Link
Már látom az elvhibámat a dióda elforgatásával kapcsolatban! Hol érdemes összekötni az egyik negatívját a másik pozitív ágával, pufferrelés előtt vagy után?
A munkáidat átnézem, köszönöm
A független tápfeleket szigorúan a szűrést követően kell összekötni, mint az Király Tibor az iménti linkben részletesen kifejti.
Valahogy így? Tudom nem elegáns a rajz, de majd a jelutak optimalizálva lesznek ha meglesznek a Vishay alacsony impedanciás elkók, Wima MKP-k stb.
Köszönöm szépen! A hozzászólás módosítva: Ápr 13, 2014
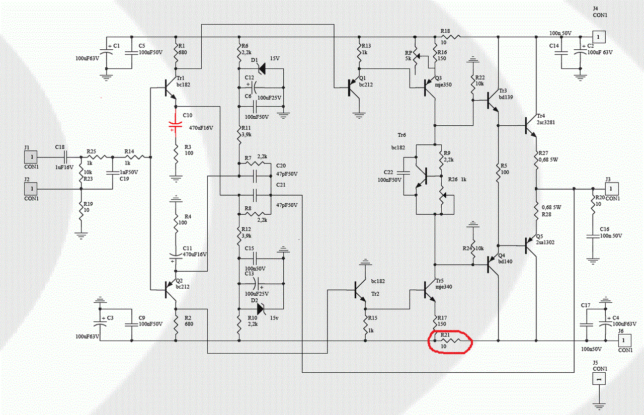
Üdv.
Adott az alábbi kapcsolás amivel akadt egy kis gondom. Élesztés során a negativ tápfeszültségű oldalon a bekapcsolást követően füstölni kezd a 10 Ohm-os ellenállás. Primer körben benn van az izzó így remélem nem lett nagyobb baj. Valamiért nagyon nagy áramot vesz fel az erősítő. Minden alkatrész új és jók. Panelt átnéztem nincsen rövidzár sehol. BC tranyók helyett 2sa és 2sc típusok vannak benne mivel ezekhez van a terv elkészítve. Előre is köszönöm a segítséget.
Szisztok!
(Remélem befér ide a kérdésem amennyiben nagyon off kérem törölni vagy áthelyezni.) Körülbelül mennyiért lehet eladni egy Videoton Orpheusz Rádiós Erősítőt? (RA 4324 S) Hiányos kezelő szervekkel viszont (elvileg) működőképesen. |
Bejelentkezés
Hirdetés |

















