Fórum témák
» Több friss téma |
Mielőtt kérdezel, a következő két dolgot ellenőrizd!
I. A helyes tápfeszültségek megléte.
II. A kimeneten van-e egyenfeszültség.
Élesztés.
Sziasztok tun vaki nekem segiteni egy erősitőben mer amint a vezèrlő ic ès az ic száma kellene ha vakinek ilyene van ès megtudná nekem mondani az nagyon jò lenne !
Nézd meg a számot az IC-n, vagy legalább az erősítő pontos típusa kellene.
Melyik vezérkő ic-re gondolsz? A tápegységben lévőre?
Üdv!
Egyik ismerősöm vett egy erősítőt, hangfalakat. A a hangszórók tekercsei le voltak szakadva amit nem tudott. Rádugta az erősítőt és meghalt. Az egyik oldal egyáltalán nem szól a másik oldal pedig max hangerőn is éppen hogy megszólal és nagyon torz.Elhozta nekem, néhány kodenzátor púpos volt, kicseréltem, nem változott semmi amit sejtettem is. Gondolom a végfok ic ment tönkre ami egy STK4171 II, kiforrasztottam leszedtem a burkolatát és nem látszik rajta semmi égés,sérülés. A kérdésem az lenne, hogy akkor más baja lehet vagy olyan hely sérült ami nem látszik? Egyébként még mit kell mérni? Mi lehet a hibás? Előre is köszönöm!
Gondolom a táp vezérlő IC-re gondolsz. TL494
Igen van ! Nem is kevés
nagyon jó a hangja. De a nyugalmi áramkőrt át kellbépiteni . És80+- v felé nem ajánlok menni.
Szóval akkor megéri?
Így néz ki egy STK4171 belűről. Jól látható benne a meghajtó és végtranzisztorok is.
Sajnos ennek olyan "melege" lett, hogy az egyik ki is mozdult a helyéről. Nem elég ennek a cseréje, hanem az ezt az IC-t körülvevő panelen is több alkatrészt meg kell mérni. Ennél szemmel láthatóan egy-két ellenállás is meg volt égve. Cserélni kellett. Javítás után már szép lett a hangja, a kérdésedre megérte.
Ebay-en kapható OEP20W erősítő.
Szerintetek mit tud? Hűtés sem kell? A hozzászólás módosítva: Jan 27, 2016
A TBA810as , a TDA2003 felhasználási területéhez hasonlóan egy újabb fejlesztésű D osztályú erősítő "instant" változata. Előnye a kisebb helyigény és energiafelhasználás, ezért elsősorban hordozható elemes akkumulátoros készülékekbe lett tervezve . Autórádiókba is megfelel.
A hozzászólás módosítva: Jan 27, 2016
Nekem van,ajánlom,szép hangja van.400w ra azonban nem lehet kényszeríteni és +- 75v fölé emelni sem.300-350w kényelmesen kivehető belőle 4 ohmon +-75 v on.
Kb 300 w ra jó 8 ohmon.Ebben a formában,ha átépíted a nyugalmi áramkör hálót egy bd 139 el akkor nem mászkál el a nyugalmija.Ekkor elmehetsz +-80-85 v ig is. 85 mA nál nagyobb nyugalmi áramot ne állíts be +-85 v nál.Ekkor 350w lejön 8 ohmra és 4 ohmra pedíg a 380watt környéke. D2 Dióda ekkor elhagyható. A hozzászólás módosítva: Jan 27, 2016
Hihetetlen, hogy egy tranzisztor megspórolása miatt inkább instabilra gyártják és árulják...
Rossz volt nézni ahogy mászik föl (terheletlenül) majd vissza..Itt előrébb ajánlották az átépítést nekem is,meg reloop segített benne sokat.Amúgy ez a panel eredetileg audió fetekhez lett kitalálva ahol a 2 diódával még ki ki lehet hajtani a maradék feszt a fetekből.Power fetesnél már kevés az a 2 diódányi fesz,sok benn marad a fetekben,ez egy pici igényesség lett volna tervező (átépítő)(Baji Dénes) részéről semmi más...
A hozzászólás módosítva: Jan 27, 2016
Kösz de már van rola rajzom am igen de mátom a számát má elküldtèk a rajzot
Ejnye! Legyünk már egy kicsit igényesebbek az írásunkra! (szam) A hozzászólás módosítva: Jan 27, 2016
Jo kösz demá megvan am nem voltbenne igy kaptam
Sziasztok!
Építettem egy erősíőt STK 4050-el, +-90V tápfesz, és mint gondoljátok eléggé melegedik is. A hűtőborda az okés csak az a bajom, hogy a ventilátor egy 220 voltos dög, ami jól megy, csak akkor is mikor nem kellene(hangos). Azt szeretném csinálni, hogy a hőmérséklet függvényében kapcsoljon ki meg be a venti, hogy ha kell ha nem ne menjen. Ebbe esetleg ha tudnátok segíteni. Köszönöm.
Ebben az áramkörben kicseréled a ventilátort egy relére (ami a 230V-os ventidet kapcsolja), és kész is a hőkapcsolód.
A hozzászólás módosítva: Jan 27, 2016
Köszi szépen. És azt az MBR10100 mivel tudnám esetleg helyettesíteni?, lehet, hogy nem lesz olyanom.
Én valami hasonló diódát PC tápokból bontottam.
Dupla dióda, de csak egyik fele kell.
Szia! A Schottky diódák visszárama erősen hőfokfüggő. Bármelyik jó, csak létesíts vele jó hőkontaktust.
Sziasztok. Valakinek nincs kapcsolási rajza a képen látható erősítőhöz: Q SOUND QSA 600
A hozzászólás módosítva: Jan 30, 2016
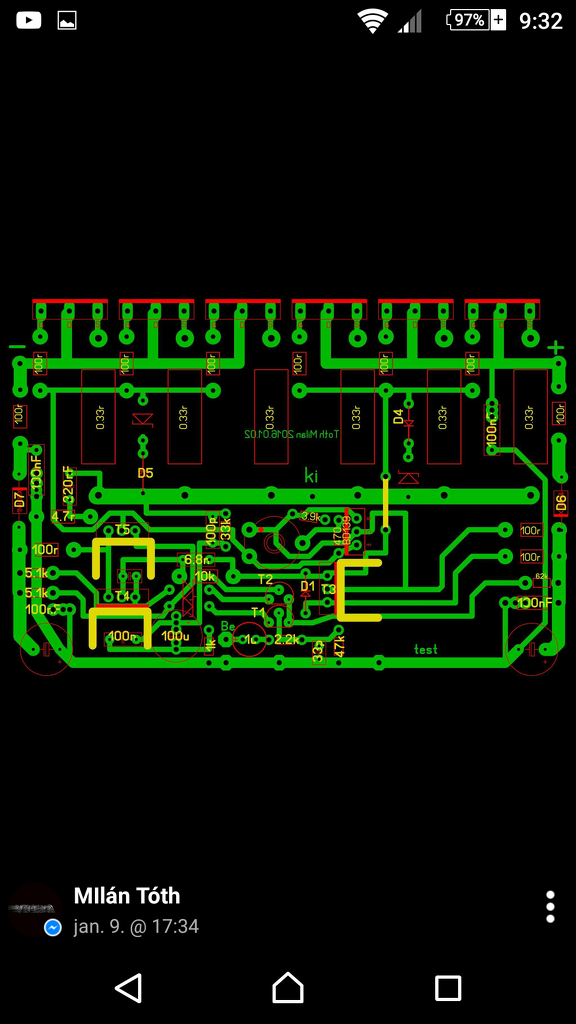
Sziasztok meg épitettem a baji féle fetes végfok átrajzolatának a 600w os verzioját.élesztés során ki űlt a tápfesz a kimenetre. Arra gyanakodom alacson táp fesz miatt nem nyitottak ki rendesen a fetek. Teszt tápom 2x27,5 v Dc.Valakinek valami észerevétele esetleg van ? Tedzek fel képeket.
Hello, a kapcsolási rajzra ráírhatnád melyik tranyón, illetve a zénerek után, hogy alakulnak a feszültségek. Hatékonyabban lehetne a hibát keresni véleményem szerint, bár lehet tényleg kevés a tápfesz.
Szia. Épp határeset, mert 37V körül van a tápod, a végfok meg elvileg 40V -ról már megy.
Ha nincs benne elkötés, vagy rosszul /rossz helyre beültetett alkatrész, akkor valószínűleg már kevés a bemeneti diff. erősítőnek az árama és nem nyit ki rendesen a következő fokozat. Próbáld meg csökkenteni az emitter ellenállását. Eredetileg 62kOhm ha jól láttam a rajzon, tegyél be próbára egy 47kOhm -ot helyette.
Vagy párhuzamosan egy 220kOhm -ot a 62kOhm -ra.
Találtam egy 2x 62v kőrűli tápot megprobálom aval.
Üdv!
Szeretnék sztereó erősítőt építeni egy OPA2544T műveleti erősítő köré. Az lenne a kérdésem, hogy az alapkapcsoláson túl mit kellene még bele terveznem, hogy audió erősítőként is jól működjön? Hangerőszabályzáshoz elegendő a műveleti erősítő visszacsatoló ellenállásait egy potis rendszerre cserélni? Köszi előre is
Szia.
Nem szeretnélek mindenképpen lebeszélni erről az IC -ről, de ez nem kifejezetten audio végfok céljára fejlesztett áramkör, hanem egy nagyáramú műveleti erősítő. Jó arra is, de vannak ettől klasszisokkal jobb, kifejezetten audio végfok céljára fejlesztett IC -k, például az LM3886. Az OPA2544 -nek a torzítása nem valami bizalomgerjesztő, sőt, kifejezetten nagy, főleg kis teljesítményeknél. 2W kimenő teljesítmény alatt 500Hz fölötti frekvenciákon (ahol pont legérzékenyebb a fül a torzításokra) jóval 0,1% fölött van. Oka valószínűleg a fet végtranzisztorok gyárilag kicsire trimmerelt nyugalmi árama, de ez be van drótozva, kívülről nem állítható. A hangszín szabályzást én külön fokozatra bíznám mindenképpen és hogy legyen tartaléka a végfoknak, még egy kis erősítésű előerősítő fokozatot tennék bele. A hozzászólás módosítva: Jan 31, 2016
Okés, köszi
![]() Csak van néhány ilyen itthon, és az első ötletem az volt, hogy építek belőle valami kis erősítőt, de akkor nem működik ilyen egyszerűen
Van gyári ajánlott rajz az adatlapján, építsd meg próbára, aztán kiderül. Addig, míg megfüleled, nem kell semmi mást építeni hozzá, sem hangszínt, sem előfokot. Én magamnak pl. hangszínt nem is tennék bele, sosem használom, semmilyen készüléken.
|
Bejelentkezés
Hirdetés |








nagyon jó a hangja. De a nyugalmi áramkőrt át kellbépiteni . És80+- v felé nem ajánlok menni. 














