Fórum témák
» Több friss téma |
Mielőtt kérdezel, a következő két dolgot ellenőrizd!
I. A helyes tápfeszültségek megléte.
II. A kimeneten van-e egyenfeszültség.
Élesztés.
Én még azt is el tudom képzelni, hogy azért adták meg egy csatornára vonatkoztatva, mert így csak az egyik csatorna terheli a tápot, és az kevésbé csökkenő feszt ad, mintha két csatorna terhelné. Az Onkyo erősítőmnél is megadja, hogy 2X60W, vagy 1X100W. Jól néz ki a 100W, csak 1 a szépséghibája, hogy soha sem volt egy csatornája használva.
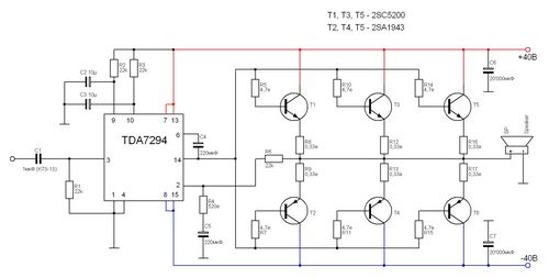
van tobbfele bekotes,amit csatoltam kepet azon ha 2 ohmos reprot hasznalsz akkor 400wattot ellehet vele erni de 4 ohmon kb 300 watt.Van masik bekotes is,ez meg jobb.En most ezen dolgozom.Eleg rossz a kep minoseg de a lenyeg latszik.En ide MJ15003 mat es 004 et ajanlok parositva.Igy eleg lessz egy par is vagy legfeljebb ketto.
Ja es ha azt akarod,hogy megnagyobb teljesitmeny legyen akkor a vegtranzisztorokat kulon taplald meg akar +- 80 voltal es az mar tuti.
Szia!
Idézet: „Ja es ha azt akarod,hogy megnagyobb teljesitmeny legyen akkor a vegtranzisztorokat kulon taplald meg akar +- 80 voltal es az mar tuti.” Bla-bla-bladios! Ez a kapcsolás úgy felejtős ahogy van! Hiába táplálod nagyobb feszültségről a végtranzisztorokat, mivel emmiterkövetőként vannak bekötve, nincs feszültség erősítésük! Tehát hiába járatod őket magasabb feszültségről, a kimeneten nem lehet nagyobb a jel, mint a 7294 tápfeszültsége! Csak azt éred el vele, hogy a tranzisztorok diszipációja az egekbe szökik!!
ha valtoztatod az erosito visszacsatolasi ellenalasok erteket 22k rol 82 kilora hoddel nol az rendesen.Mert a tda csak kivezerlokent szolgal es a vegtranyoknak kepes aynni nyitasi feszt adni hogy a teljes szaturacio hatarat nyalogatja.Eszt osciloszkopos meresek bizonyitjak labor tesztben.En biztosra megyek.
Mehetsz, de az elektronika törvényeit nem tudod megváltoztatni!
Tessék utána olvasni az emmiterkövetőnek! Feszültségnövelős kapcsolás van az adatlapban, az működőképes, de bonyolult!
Vegyuk akkor egyszerubben,en tudom te mire gondolsz avval az emiter kovetovel de csak abban az esetben mukodik ha van bazis emiter ellenalas,ha nincs akkor eleg kis feszultseg a bazisra es kinyilik a tranzisztor.Vegyuk egy egyszeru kis tranzisztornal pl. BC547 ha rateszel az emiterre egy ledet a collektorra a tap plussz polusat a led masik vegere pedig a tap minuszat.Ha a tranzisztor bazisara csak az ujad rateszed a tranzisztor maris teljesen kinyit es vilagitani fog,es mindez csak elhanyagolhato par mili vagy mikro voltal,de ha van bazis-emiter ellenalas akkor mar csak megszabott feszultsegen nyit ki.A vegfok eseteben 5 vagy 6 volt amivel kinyilik bazis vezerlo ellenalas nelkul.Mert a tda t nem a sajat kivezetese vezerli hanem a tranzisztor emiterjei.En tudom hogy az elektronikai torvenyek szerint annyi feszultsegnek kellene lennie a collektoron mint amennyinek a TDA kivezetesen de hidd el megis tobb van,probald ki.Megeri
Ne haragudj, de nem hiszem, hogy tudod. Ha a bázisokon nincs több jel, akkor az emitteren sem lesz. Hiába emeled fel a tranyók tápfeszét, akkor sem, mert az emitteren ettől függetlenül sem fog nagyobb csúcsfesz megjelenni, mivel a bázist követi. Annak viszont az IC csak a saját tápfeszének megfelelő meghajtást tud adni, több nem "fér ki" belőle.
A tranyók nem úgy működnek, ahogy magyarázod. A TDA vezérlésével kapcsolatosan leírtakat szerintem Te sem érted. Felesleges kipróbálni, tudjuk, hogy nem úgy van. Ne haragudj, nem rosszindulatúan állunk a kérdéshez, de tényleg járj utána az alapkapcsolásoknak, és utána tervezz.
En nem tervezem mert mar kesz legyartott vegfokokrol beszelek.En tudom,hogy a TDA kivezetesen nemlessz nagyobb feszultseg mint a tap fesz de akkor vegyel figyelembe egy egyszeru tranzisztoros erositot aminek a bekotese ket fele tapforrassal megy,az elofok A osztaly meg stb peldaul megy +- 50 voltrol a vegfokozat meg +-80 voltrol.Nemazert van igy mert a gyartoknak igy esett jol.A Tda 7294 a legegyszerubb ic a vilagon,valamikor mikor kezdtem az erosito epiteseket ezzel szorakozram nagyon sokat,ma mar mindent tudok rola.Mostansag csak igy mellekesen kiserletezgetek veluk mikor van ra idom,ujabb modot talalni arra hogy hogy novelni a teljesitmenyet.Csak az a baj veluk hogy akarmennyire is alakitjuk at hangositasra nemigazan alkalmas mert nemad olyan hangminoseget mint a tiszta tranzisztoros bekotesek,gerjedesi faktor stb.,meg raadas hogy nem komplementaris a D mosz par az ic ben.De hi-fi ben 1 osztaly.Discoban viszont papir hangfalaknal nem ut elegge.
Nem állítom, hogy nem lehet úgy kiképezni a magasabb tápfeszről járó végfokozatot, hogy úgy működjön, ahogy azt leírtad. Mi azt mondjuk, hogy ez nem olyan.
Hat az biztos,hogy nincs az a minoseg mint ha az egesz bekotes egyforma feszultseggel mukodik.Az eredeti tranzisztoros kemeny vegfokokat semmikep nemlehet helyetesiteni az ilyen takolasokkal.
Szia!
Hiába van a kollektoron akármekkora feszültség, a tranzisztor emmiterén mindig kb 0.7 V-al kevesebb van mint a bázisán!! Tehát ha a TDA tápfesze +-40V a kimenetén is max+- 40V van! Ez a tranzisztorok bázisfeszültsége, innentől kezdve nincs miről beszélni: ez a végfok nem ad ki nagyobb kimenőfeszültséget magából! Nagyobb áramot igen, de így ez a kapcsolás szörnyű! Természetesen megoldható a nagyobb tápfeszről való járatás, de ez nem az, ráadásul oda nem kell 7294, elég egy egyszerű műveleti erősítő! Nézd át ezt a rajzot, és rá fogsz jönni a különbségre!
Megoldhato lenne egyszeruen ha a vegtranzisztorok ele meg beiktatunk egy-egy vezerlo tranzisztort ami fogja kapcsolni a vegtranzisztorokat a sajat tapjarol kapott feszultseggel.Ez a kapcsolas csak azert hasznalja a TDA 7294 et mert ebben van vedelem tulmelegedes es rovidzar ellen es lehet huteni,plussz meg van stand by es mute is benne.
Csakhogy a tranzisztorokkal megkerülted az IC rövidzárvédelmét, tehát annyi mintha nem is lenne!
Erol tennel fel valami rajzot.Koszi.Maskulonben szerintem az a 2x300w4ohmon jol hangzik plane 98db/w-os hangszorokbol.
Figyu emberek!!!!!
Nem tudna nekem walaki egy +-70 V-os, 700W :merges2: leadására képes táp kapcs rajzot küldeni.......mert az erösitöm már kakaóra szomjazik :circling: Elöre is köszz :worship: :worship::worship::worship::worship:
Egy 700Va-s toroid egy diódahíd és puffer. Valahol van itt rajz az oldalon.
Vagy kapcsi táp kell?
Csak egyszerü és megbizható legyen mert ezzel már nem akarok sokat töketlenkedni...
Akkor szerintem veszel egy toroidot és kész.
Keresek walamit és kiderül h lessz-e ekkora....
Ás a kapcs. üzemüről mit gondolsz???? Megéri?? Wagy legyen az eccerü de nagyszerü megoldás?!
Kapcsi üzemű tápot elég nehéz csinálni úgy h jó legyen elég nagy frekin megy ott már a nyák se mindegy h miylen. Szerintem inkább toroid.
Tudom mert az egyik hawernak a TDA-s dübörgőjére olyat csináltunk és nagyon jól is müködött 3 méterre az erősitőtől....amúgy iggen jól le kellett árnyékolni
Persze. Rádiót is simán bezavarja ha nincs rendesen árnyékolva meg akár mit.
Ha most az akarod mondani hogy összeraktatok a haveroddal egy kapcsolóüzeműt, és most segítséget kérsz egy 4-6 elemes tradicionális táphoz.....
Lehet hogy ő csak nézte és a haver csinálta.
az volna a kérdésem hogy tudnátok segiteni a következöben szükségem volna egy 300w végfok erösitöre hogy kell meg épteni
kérlek segitségetek kérném ha tunátok valami kapcsolási rajzot felteni meg köszöném
annyira nem wok pro csak kérdeztem h melyik érné meg jobban.........
itt ugyis mindig okos emberek tanyáznak.... |
Bejelentkezés
Hirdetés |





Vagy kapcsi táp kell?





