Fórum témák
» Több friss téma |
Mielőtt kérdezel, a következő két dolgot ellenőrizd!
I. A helyes tápfeszültségek megléte.
II. A kimeneten van-e egyenfeszültség.
Élesztés.
Amikor visszateszed a tokba őket akkor mérjél rá eggyesivel a tranyók lába illetve a panelon azon forrasztási pontra amelyikbe becsatlakozik az adott láb hogy érintkezik-e mindeggyik.Remélem ez így elég érthető...
Na meg azt is megnézheted hogy a tranyók valamelyike nem-e átüt, vagyis mérjél a tranyó középső lába illetve a hűtőborda közt, itt mindeggyiknél teljes szakadásnak kell lenni...
szerintem jolvan minden a rajzon,mar epitettem hasonlo cuccot es mukodott
Valaki megnézné nekem, hogy ez így jó lesz-e?
(Jó lenne mert már másodszor írom be!) Köszi
Szia.Elméletileg jó a HQ-nál is ez az ajánlott kapcsolás, bár én hiányolom a bemenetnél a hidegítő ellenálást de lehet hogy így is működőképes...
Mi az a hidegítő ellenállás? Hova kellene azt tenni?
Valószínűleg jó, én is kíváncsi lennék rá, hogy hogyan szól. Az alkatrészek nagy része megvan hozzá, de még nem sikerült hozzá olyan nyáktervet készíteni, amivel elégedett lennék, illetve elkezdődött a suli is... A kapcsolási rajzon is módosítottam kicsit, bár az eredetit sem próbálta még ki senki. Végül is annyit csináltam, hogy a VF2 szimmetrikus bemenetét raktam a kapcsolásba, illetve a földelt bázisú fokozat tápfeszültségét szűrtem és stabilizáltam, az eredeti pi kapcsolás előtt. A kapcsolás gyenge pontja talán a rövidzárlatvédelem, (csak az egyik FET-pár áramát figyeli). Végül is kérdés, hogy hogyan lehetne bele jobb rövidzárlatvédelmet tervezni, jó-e úgy az a bemenőfokozat, ahogy van, és hogy a földelt bázisú fokozat előtt van-e érdemi jelentőssége annak a módosításnak, amit csináltam. Az eredeti kapcsolás amúgy Király Tiboré. Egyébként itt a HE-n is van VF5 topik, csak az utolsó hozzászólásom után egy kicsit kihalt.
A bemenet és a GND közt lévő ellenálást szoktuk így nevezni ez általában 10-100K közt van.De néztem több helyen és KB mindenhol ez volt az ajánlott kapcsolás szerintem nézd meg hogy mükszik-e így rendesen ha igen akkor nem érdemes vele babrálni.Amúgy találtam hozzá híd kapcsit is ha esetleg érdekelne...
Hát igazából annyira nem értek hozzá. Nem tudom jobb e híd kapcsolással, vagy egyátalán mi is az.
De szívesen megnézem.
A hídkapcsolás lényege hogy két végfok szembekapcsolásával lehet növelni a teljesítményt de akkor viszont nem célszerű csak 8Omh ra terhelni elvileg így 20W körül vehetsz ki a végfokból, 4Omh esetén négyszereződne a teljesítmény de azt már lehet hogy megsínylené a végfok...A legalsó 2 akarna lenni a híd kapcsolás...
Szerintem az csak jot csinalhat egy bekotesnek ha stabilabb a feszultseg ellatasa,es a filter kondik is csak segitenek.Aggaszto inkap az a rovidzar vedelem,mert ezek altalaban hirtelen zarlatkor ugysem mentik meg a vegfokot,csak akkor segit ha uzemeltetes kozben valami okbol csokkenne a kivezetesen az impedancia,akkor reagal a vedelem es csokkenti a vezerlo tranyok iranyito feszultseget.De az a baj hogy eleg lassan reagalnak es sokszor hamarabb pukkan el a vegtranzisztor,mind hogy lekapcsolna a vedelem.Ez szerintem csak olyan plussz elektronika ebben a rajzban.Ha rendes rovidzar vedelem lenne akkor azert osszetetebb lenne meg par dioda meg ellenalas azert kerulne bele.Megoldast jelenthet hogy a vegtranzisztoroknal talalhato kollektor kivezeto teljesitmeny ellenalasokat nem 0,22 vagy 0,33 ohmosra hagyjuk hanem 1 ohmosra,igy bar csokken valamennyit a teljesitmeny de megvedi a vegfokot az esetleges rovidzar ellen.Mar kiprobaltam es hasznalom is ezt a modszert tobb erositomben is.
De most néztem jobban, ennél a kapcsolásnál hídba 4Omh-on írja a 20W körüli kimenő teljesítményt...
A ventilatort en szereltem raja es megnezem hogy nem e ut at de egyelore felfuggesztem a javitasat mert holnap utazok vissza egyetemre kolozsvarra es kb 2 het mulva jovok haza..koszi mindeninek a segitseget
mikor hazajovok akkor nekilatok es meg irok
Rövidzárlat esetén, +-60V-os tápfeszültség mellett teljes kivezérlésnél 1Ohmos source ellenállással is 60A-os csúcsáramnak kellene kialakulnia/FETpár(48A-t visel el impulzus szerűen), ideális feszültségforrást feltételezve. Tehát akkor a tápegység belső ellenállásából, és nagyobb source ellenállásból adódóan marad a rövidzárlati áram 12A alatt? Végül is adott tápegységhez kell méretezni a source ellenállásokat...
Szóval ha bolondbiztosra szeretnénk csinálni, akkor megnöveljük a source ellenállásokat, és építünk egy komolyabb rövidzárlatvédő kapcsolást?
Hat valahogy igy,szerintem azis eleg ha a vegtranyok jo rezervaval rendelkeznek es nagyobb aram erosseget birnak el mint amilyen a tapforras maximalis aram leadas kepessege.No de feleslegesen irom le hisz nagyabol te is hasonlo keppen gondoltad. :yes:
Az egy biztos,hogy ha mindent tokeletesen vedettre akarnank egy erositoben megepiteni akkor egy marha nagy lada kellene neki mert tele lenne mindenfele plussz bekotesekkel.
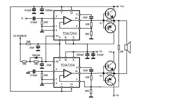
Hello uj vagyok.En is epitgetem erositoket tranyosat meg ic-set.tda7294 ami nagyon szepen szol.Ket tda7294 erositot osze kapcsolni es ez eleg erot bisztosit egy kisebb hangositasra szerintem.Tranyosat 2n3055 meg 2n3773-al de ez az ic szaszor szebben szol.Ez azert van mert Dmos tehnologiaval rendelkezik?
igen azert mert d mos os es kissebb a torzitas faktora mint az egyszeru tranzisztoroknak
Probald ki a tranzisztor es TDA 7294 kombinaciojat,nagyon elonyos mert akar 2 ohmos reprokat is rakothetsz es a teljesitmeny felugrik 150 wattra.
Sziasztok!
Építeni akarok 2 hangfalat, úgy hogy egy-egy dobozba egy 3W-os és egy 5W-os hangszóró kerülne. Amikor azt kérdeztem, hogy hogyan kössem be őket ilyen választ kaptam: Kössem párhuzamosan a két hangszórót, és a kisebbel meg Idézet: .„2-3 µF /MP/kondi sorban,és ő lesz a magas hangokért a felelős ” Ide most milyen kondi kell? (MP kondi?-az mi?) És melyik hangszóróval kössem sorosan? a kisebb teljesítményűvel, vagy azzal, amelyik nagyságilag kisebb, ( kb. egyformák nagyságra.)? Köszi
Üdv. Megtudná valaki mondani hogy sztereó erősítőknél mit jelent a Dynamikleistung mert ott nagyobb kimenőteljesítményt is adtak meg mint a normál üzemmódban meg jobban is terhelhető általában 2Omh-ig...
Elképzelhető mert abban a sorban csak egy érték van megadva.De azt hogy kell elképzelni párhuzamosan összekötni a két + kimenetet?És akkor 1X van X-teljesítmény a kimeneten...
Nem vagyok biztos benne, de talán úgy kell hogy kapja a jelet mind a két erősítő és a két erősítő kimenetét egybe és úgy rá a hangszórót. Így elvileg kétszer annyi teljesítmény lesz de a imperdancia a fele. Szóval ha van két erősítőd mondjuk 2x100w 4ohm ha párhuzamosítod akkor 1x200 2ohm. Viszont ehhez nagyon nagyon egyforma erősítők kellenek. Bővebben: Link valahogy így. Valami rossz akkor javítsatok.
Idézet: „DE ez itt off,hiszen nem erősítő,hanem hangfal kérdés.” Ez a kisebbik baj, Számomora (bocsánat de már nem tudom megállni) sokkal nagyobb baj ,(főleg hogy már a hozzáértőbbek is átvették a helytelen megnevezést) hogy már lassan mindenki hangfalnak hívja a hangdobozt! Nem kötözködés, vagy kákán csomó keresés, de legalább itt egy elektronikai fórumon, aminek egyik célja az ifjú titánok helyes irányba való terelése, már most a rossz elnevezéssel találkoznak. Mert az is egy dolog, hogy egy kereskedő,(vagy inkább az ilyen bótos) vagy egy átlagember nem tudja mi a különbség. Na de itt?! Sőt ha most ezt hallják az idősebbektől is.... Még egyszer bocsánat az off-ért, de ez már régóta nyomta az oldalam!
Hello!
Fogalmam sincs, hogy a "mai" erősítőknél, hogyan van megadva a teljesítmény, mert mindenki próbálja fényezni a kakát. De én a Idézet: azaz dinamikus teljesítmény alatt, mást értek.„Dynamikleistung” Az erősítők, általában sima pufferkondiról üzemelnek. Amikor szinuszosan (tehát tartósan) terhelik, akkor a tápfeszültség csökken, a veszteségek-belsőellenállások miatt. Ilyenkor kisebb teljesítmény vehető ki az erősítőből, mint ha csak egy "impulzust" néznénk. (pld. amikor ütlegelünk egy dobot) A jelszünetek alatt, a pufferkondi csúcsfeszültségre töltődik, és a beütéskor, a kondi még nem veszti el a feszültségét. Így dinamikusan nagyobb teljesítmény jön ki a végfokból. Tekintve, hogy a feszültséggel négyzetesen arányos a teljesítmény, kis feszültség emelkedés, jelentős teljesítmény többletet mutathat. Normál zenénél, a csúcsteljesítménynek, kb. 1/3-ada az átlag teljesítménye, pont a lüktető dinamika miatt. Azt is meg lehet figyelni, hogy a teljesítménynek a javát, a basszus emészti fel. Egy háromutas hangszórónál, a hangszórók méretét tanulmányozva, ez fel is ismerhető. Többek között, ezért nem jó hangosításra-zenélésre az átlagos zenei célra készült hangszóró. Ott, egy mikrofon gerjedés, a többutas rendszer közép, vagy magas sugárzóját, az örök membránok mezejére küldi. üdv! proli007
Ez 150w vagy 300w?mert ket tda van oszekotve.De koszi
Meg a tranyo lehet mondjuk 2n3055 meg a komplementarja
Üdv.Az már valószínű hogy az első teória (miszerint a két oldal teljesítménye összeadódik) nem valós,mert egy német honlapon néztem pár erősítő adatlapját, és ott a „Dynamikleistung” résznél szintén két csatornának vonatkozott a kimenőteljesítmény.Vagyis én úgy gondolom ,de ebben még nem vagyok biztos,hogy az első úgymond normál teljesítmény az KB megeggyezik a szinuszos teljesítménnyel,a második érték az a bizonyos „Dynamikleistung” meg a max zenei teljesítmény akarna lenni.Persze lehet hogy rosszul gondolkozom...
|
Bejelentkezés
Hirdetés |





Szóval ha bolondbiztosra szeretnénk csinálni, akkor megnöveljük a source ellenállásokat, és építünk egy komolyabb rövidzárlatvédő kapcsolást?

Meg a tranyo lehet mondjuk 


