Fórum témák
» Több friss téma |
Mielőtt kérdezel, a következő két dolgot ellenőrizd!
I. A helyes tápfeszültségek megléte.
II. A kimeneten van-e egyenfeszültség.
Élesztés.
Jéé ez a vidi.
Csatoltam az eredeti nyákot. Ezt nézd át, mert ez a gyári erősítő nyákja.
Ismerem a gyári NYÁK-ot és tudom hogy vidi
csak jobban örülnék saját NYÁK tervnek de kösz a gyors választ Üdv!
Hali!
Egyszer már próbáltam külön fórumot nyitni a témának, de nem lett eredményes... Szóval van egy Magnat Transforce 1200 -as mélyládám, illetve pontosabban a gyári band pass láda helyett egy átkerült egy zárt dobozba, s mint szobai mélyládát szeretném használni. 2 kérdésem lenne amiből az egyik kevésbé elektronikai: Milyen erősitőt ajánlanátok hozzá? Mennyire jó választás a láda csere?
Szobai használatra pl: filmnézéshez jobb a zárt láda mert szebb mélyek jönnek belőle, viszont autórendszámot rezedtetni jobb a másik.
ERŐSÍTŐ? Hát vagy építessz egy végfokot hozzá aluláteresztő szűrővel, vagy szerzel egy kisseb autós erősítőt és csinálsz hozzá egy 12v-os tápot avval kevesebb nyűg van csak a végeredmény más lesz.
Üdv.Szerintetek melyiket érdemesebb megvenni szobai zenehallgatásra,döngetésre Yamaha AX-570,Kenwood KA-5040R-t?Azok véleményére lennék kiváncsi akik már használtak vagy jártasak ezen erősítők területén.
Azt venném amelyik többet fogyaszt, vagy újabb, vagy szebb, vagy azt tudja amire épp szükségem van, vagy nagyobb teljesítményű, vagy kisebb teljesítményű, vagy kisebb, vagy nagyobb, De leginkább amelyiknek jobban tetszik a hangja meghallgatás után.
Üdv. Ha érdekel (vagy valakit), van egy VT RA 6360-S gyári nyáklapom és még sokminden hozzá. PL:előlap-skála-végfok modol fedél rádió nyák,de indított rádió panel stb . Sőt gyári gépkönyv nyák és beültetés és beállítási adatokkal.Öreg Tom.
Szia!
Engem különösebben nem érdekel a dolog(tudom nem csak nekem szólt),bár ha jó minőségben van meg akkor igen.
Üdv.GYÁRI. Igaz a sarkán van egy repedés a tárolás miatt.A gyáritól is lehet jobbat pl. üvegszálból,de felíratozott-tüskézett.csak beültetésre vár.Ha nem hát nem.Dolgozni ezzel is lehet és akit érdekel a többi tartozékról is érdeklődhet. Öreg T.
Akkor marad köszönöm
Üdv.Szerintetek ez hogy van?Láttam pár különböző márkájú sztereó erősítő adatlapján hogy 200W körüli max teljesítményfelvétel mellett 100-150W a kimenőteljesítmény!De olyanok is vannak ahol 400-650W max teljesítményfelvétel mellett 120-150W a max kimenőteljesítmény oldalanként.Írnák 1-1példát is (PL:Yamaha AX-570 210W 4Omh-on 2X220W max Dinamikus teljesítmény írnak vagy PL
ioneer A-616 ahol 650W 4Omh-on 2X130W a max teljesítmény gondolom ez reálisabb de ez talán már sok is ehhez a teljesítményhez!Azt szeretném kérdezni hogy az első kategóriába tartozó készülékek (amiből több van) akkor az egyiknél sem igaz amit leírnak?De ha jól tudom van ennek kiszámítására egy képlet is...
Szerintem meg állati jól mutat pl. egy házimozi erősítő elején, hogy 5x100W, ami - ugye - 500W. A felvett teljesítmény (a hátlapon 2 mm méretű betűkkel) 340W. A fizikát viszont nem lehet megerőszakolni.
Az a véleményem, hogy nem hazugság, csak csúsztatás, mert a csatornák - egyenként - valóban tudják, de az összeshez nem elég erős a tápja.
Valaki felvilágosítana hogy mit kell érteni azon hogy egy erősítő Referencia erősítőként van feltüntetve?
Azt hogy az egy referenciának számít.
Tehát ahhoz viszonyítanak valami mást.
Úgy van ahogy hapro mondja. Magyarul összehasonlítási alap készülék. Tesztek során ezzel mérik össze más erősítők hangját, paramétereit.
Szerintem inkább a meghallgatások során legjobbnak talált (ami nem feltétlenül a legjobb villamos paramétereket nyújtó készülék) erősítőt neveznek így (az etalon is ugyanezt fejezi ki), mely "lezenéli" a többit. Annak idején a HFM pl. a Quad 405-öt választotta erre a célra, de volt egy másik is (ár-érték arányát tekintve, mintegy "szegény ember HiFije"), a kis Orion "erölködője".
Nyugaton akkoriban a Krell, Revox, stb. márkák voltak ilyen státuszban. Ma már nem tudom, mi a helyzet.
Igen ez amit leírsz igaz. Ez a kiválasztás módja, amit én nem ecseteltem.
Üdv!Tudom hülye kérdés, de hátha van valakinek ilyen tapasztalata vagy információja.A Denon alapvető két régebbi szériaközt(Real time audio) illetve (Optical Class A) teknológiára épülő erősítők közt lehet valamiféle hangzás vagy más egyéb jellegű külömbség?
Üdv!Valaki tudna véleményt mondani a Castone végfokozatokról főleg a minősége, hangzására,torzítás érdekelne?
Helló! Szerintem nézd meg a hangosítások és hangtechnikák topic-ot mert ott sokat leírnak róluk.
üdv
Ok azt is itt találom meg a hobbi elektronikán?
Javítási tapasztalat, anno sokszor és sok ment tönkre Disco-kban, és kellett javítani, de állítják, hogy ha hozzáértő használja akkor elnyűhetetlen. Meg a többi nagyvárosi legenda. kinek a pap kinek a...
Hali. Nekem is Castone végfokom van. CPA-400B.
Nekem tetszik a hangja és még nemvolt gond a teljesitményével se. Igaz hogy nem egy hifi erősitő, mert ez alapból buli célokra van, de hát ki hol használja. Nálam bevált.
Szia!Nekem speciál szobai zenehallgatásra kell, de inkább nézek egy Denon-t mert ezt tényleg nem erre találták ki...
Szobába most nekem egy Harman Kardon PM 640 Vxi Audiofil erösitöm van. Rettentően szép hangja van. Ajánlom ezt a márkát.
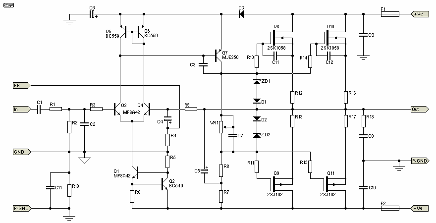
Hali valakinek ez a rajz nincsen meg úgy,hogy az alkatrészeknek az értékei rá vannak írva?
Szeritnem itt megtalálod amit keresel:
Bővebben: Link Aztán megnéztem ott én is. De valóban nincs, és miért? Hát ezért: "When you purchase the PCB, you will not only get all component values, but will also have access to information for a power supply that is optimised for the best possible performance for a conventional supply." Szóval majd ha megrendeled a nyákot, akkor megkapod ezeket az értékeket is.....stb. |
Bejelentkezés
Hirdetés |




Csatoltam az eredeti nyákot. Ezt nézd át, mert ez a gyári erősítő nyákja.
ioneer A-616 ahol 650W 4Omh-on 2X130W a max teljesítmény gondolom ez reálisabb de ez talán már sok is ehhez a teljesítményhez!Azt szeretném kérdezni hogy az első kategóriába tartozó készülékek (amiből több van) akkor az egyiknél sem igaz amit leírnak?De ha jól tudom van ennek kiszámítására egy képlet is...

